首先看下隧道的实现效果如下图所示:

案例的目标是通过实现过程加深对纹理的理解和使用。
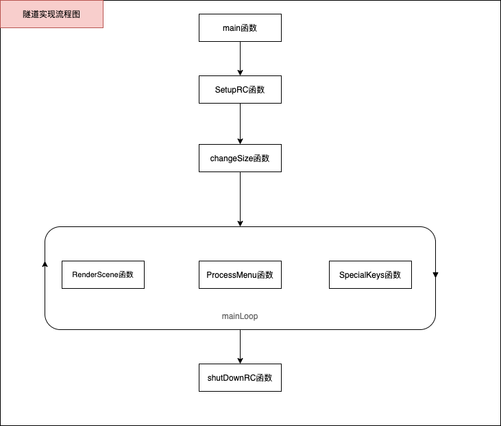
实现流程:

函数说明:
glDeleteTexturesSetupRC函数
该函数主要是数据的初始化,包括顶点、纹理等,函数流程图如下

生成纹理
分配纹理对象
/** 分配纹理对象 glGenTextures
参数1:纹理对象的数量
参数2:纹理对象标识数组
*/
glGenTextures(TEXTURE_COUNT, textures);
设置纹理参数
因为有多个纹理对象,所以需要使用for循环实现纹理的绑定和参数设置
设置纹理参数步骤:
- 绑定纹理对象:
glBindTexture - 读取tga文件:
gltReadTGABits - 加载纹理,设置环绕方式和过滤方式:
glTexParameteri - 载入纹理:
glTexImage2D - 生成Mip贴图(为纹理对象生成一组完整的mipmap glGenerateMipmap):
glGenerateMipmap - 释放原始纹理数据
for(iLoop = 0; iLoop < TEXTURE_COUNT; iLoop++)
{
/**绑定纹理对象 glBindTexture
参数1:纹理模式,GL_TEXTURE_1D,GL_TEXTURE_2D,GL_TEXTURE_3D
参数2:需要绑定的纹理对象
*/
glBindTexture(GL_TEXTURE_2D, textures[iLoop]);
/**加载tga文件
参数1:纹理文件名称
参数2:文件宽度变量地址
参数3:文件高度变量地址
参数4:文件组件变量地址
参数5:文件格式变量地址
返回值:pBytes,指向图像数据的指针
*/
pBytes = gltReadTGABits(szTextureFiles[iLoop],&iWidth, &iHeight,
&iComponents, &eFormat);
//加载纹理、设置过滤器和包装模式
//GL_TEXTURE_MAG_FILTER(放大过滤器,GL_NEAREST(最邻近过滤)
glTexParameteri(GL_TEXTURE_2D, GL_TEXTURE_MAG_FILTER, GL_NEAREST);
//GL_TEXTURE_MIN_FILTER(缩小过滤器),GL_NEAREST(最邻近过滤)
glTexParameteri(GL_TEXTURE_2D, GL_TEXTURE_MIN_FILTER, GL_NEAREST);
//GL_TEXTURE_WRAP_S(s轴环绕),GL_CLAMP_TO_EDGE(环绕模式强制对范围之外的纹理坐标沿着合法的纹理单元的最后一行或一列进行采样)
glTexParameteri(GL_TEXTURE_2D, GL_TEXTURE_WRAP_S, GL_CLAMP_TO_EDGE);
//GL_TEXTURE_WRAP_T(t轴环绕),GL_CLAMP_TO_EDGE(环绕模式强制对范围之外的纹理坐标沿着合法的纹理单元的最后一行或一列进行采样)
glTexParameteri(GL_TEXTURE_2D, GL_TEXTURE_WRAP_T, GL_CLAMP_TO_EDGE);
/**载入纹理 glTexImage2D
参数1:纹理维度,GL_TEXTURE_2D
参数2:mip贴图层次
参数3:纹理单元存储的颜色成分(从读取像素图中获得)
参数4:加载纹理宽度
参数5:加载纹理的高度
参数6:加载纹理的深度
参数7:像素数据的数据类型,GL_UNSIGNED_BYTE无符号整型
参数8:指向纹理图像数据的指针
*/
glTexImage2D(GL_TEXTURE_2D, 0, iComponents, iWidth, iHeight, 0, eFormat, GL_UNSIGNED_BYTE, pBytes);
/**为纹理对象生成一组完整的mipmap glGenerateMipmap
参数1:纹理维度,GL_TEXTURE_1D,GL_TEXTURE_2D,GL_TEXTURE_2D
*/
glGenerateMipmap(GL_TEXTURE_2D);
//释放原始纹理数据,不在需要纹理原始数据了
free(pBytes);
}
纹理坐标的设置
如下图所示是地板的纹理坐标:

//Z表示深度,隧道的深度
floorBatch.Begin(GL_TRIANGLE_STRIP, 28, 1);
//如果想隧道越深,把z的值改大就可以了
for(z = 60.0f; z >= 0.0f; z -=10.0f)
{
floorBatch.MultiTexCoord2f(0, 0.0f, 0.0f);
floorBatch.Vertex3f(-10.0f, -10.0f, z);
floorBatch.MultiTexCoord2f(0, 1.0f, 0.0f);
floorBatch.Vertex3f(10.0f, -10.0f, z);
floorBatch.MultiTexCoord2f(0, 0.0f, 1.0f);
floorBatch.Vertex3f(-10.0f, -10.0f, z - 10.0f);
floorBatch.MultiTexCoord2f(0, 1.0f, 1.0f);
floorBatch.Vertex3f(10.0f, -10.0f, z - 10.0f);
}
floorBatch.End();
设置纹理坐标使用批次类的MultiTexCoord2f,其中第一个参数是指图层,即纹理的level,一般默认设置为0,后两个参数即为纹理的坐标s、t;
设置顶点坐标使用批次类的Vertex3f,传入顶点的x、y、z;
隧道四个面都是由多个三角形使用三角形带的图元连接方式组成,所以只需要使用for循环,每次设置四个点的顶点及纹理坐标即可完成绘制,这里使用地板面举例说明,另外三个面的绘制同理,就不再描述了。
RenderScene函数
该函数主要是实现绘制,流程图如下:

案例代码:
#include "GLTools.h"
#include "GLShaderManager.h"
#include "GLFrustum.h"
#include "GLBatch.h"
#include "GLFrame.h"
#include "GLMatrixStack.h"
#include "GLGeometryTransform.h"
#ifdef __APPLE__
#include <glut/glut.h>
#else
#define FREEGLUT_STATIC
#include <GL/glut.h>
#endif
GLShaderManager shaderManager; //着色器管理器
GLMatrixStack modelViewMatrix; //模型视图矩阵
GLMatrixStack projectionMatrix; //投影矩阵
GLFrustum viewFrustum; //视景体
GLGeometryTransform transformPipeline; //几何变换管线
//4个批次容器类
GLBatch floorBatch;//地面
GLBatch ceilingBatch;//天花板
GLBatch leftWallBatch;//左墙面
GLBatch rightWallBatch;//右墙面
//深度初始值,-65。
GLfloat viewZ = -65.0f;
// 纹理标识符号
#define TEXTURE_BRICK 0 //墙面
#define TEXTURE_FLOOR 1 //地板
#define TEXTURE_CEILING 2 //纹理天花板
#define TEXTURE_COUNT 3 //纹理个数
GLuint textures[TEXTURE_COUNT];//纹理标记数组
//文件tag名字数组
const char *szTextureFiles[TEXTURE_COUNT] = { "brick.tga", "floor.tga", "ceiling.tga" };
//菜单栏选择
void ProcessMenu(int value)
{
GLint iLoop;
for(iLoop = 0; iLoop < TEXTURE_COUNT; iLoop++)
{
/**绑定纹理 glBindTexture
参数1:GL_TEXTURE_2D
参数2:需要绑定的纹理对象
*/
glBindTexture(GL_TEXTURE_2D, textures[iLoop]);
/**配置纹理参数 glTexParameteri
参数1:纹理模式
参数2:纹理参数
参数3:特定纹理参数
*/
switch(value)
{
case 0:
//GL_TEXTURE_2D,GL_TEXTURE_MIN_FILTER(缩小过滤器),GL_NEAREST(最邻近过滤)
glTexParameteri(GL_TEXTURE_2D, GL_TEXTURE_MIN_FILTER, GL_NEAREST);
break;
case 1:
//GL_TEXTURE_2D,GL_TEXTURE_MIN_FILTER(缩小过滤器),GL_LINEAR(线性过滤)
glTexParameteri(GL_TEXTURE_2D, GL_TEXTURE_MIN_FILTER, GL_LINEAR);
break;
case 2:
//GL_TEXTURE_2D,GL_TEXTURE_MIN_FILTER(缩小过滤器),GL_NEAREST_MIPMAP_NEAREST(选择最邻近的Mip层,并执行最邻近过滤)
glTexParameteri(GL_TEXTURE_2D, GL_TEXTURE_MIN_FILTER, GL_NEAREST_MIPMAP_NEAREST);
break;
case 3:
//GL_TEXTURE_2D,GL_TEXTURE_MIN_FILTER(缩小过滤器),GL_NEAREST_MIPMAP_LINEAR(在Mip层之间执行线性插补,并执行最邻近过滤)
glTexParameteri(GL_TEXTURE_2D, GL_TEXTURE_MIN_FILTER, GL_NEAREST_MIPMAP_LINEAR);
break;
case 4:
//GL_TEXTURE_2D,GL_TEXTURE_MIN_FILTER(缩小过滤器),GL_NEAREST_MIPMAP_LINEAR(选择最邻近Mip层,并执行线性过滤)
glTexParameteri(GL_TEXTURE_2D, GL_TEXTURE_MIN_FILTER, GL_LINEAR_MIPMAP_NEAREST);
break;
case 5:
//GL_TEXTURE_2D,GL_TEXTURE_MIN_FILTER(缩小过滤器),GL_LINEAR_MIPMAP_LINEAR(在Mip层之间执行线性插补,并执行线性过滤,又称为三线性过滤)
glTexParameteri(GL_TEXTURE_2D, GL_TEXTURE_MIN_FILTER, GL_LINEAR_MIPMAP_LINEAR);
break;
case 6:
//设置各向异性过滤
GLfloat fLargest;
//获取各向异性过滤的最大数量
glGetFloatv(GL_MAX_TEXTURE_MAX_ANISOTROPY_EXT, &fLargest);
//设置纹理参数(各向异性采样)
glTexParameterf(GL_TEXTURE_2D, GL_TEXTURE_MAX_ANISOTROPY_EXT, fLargest);
break;
case 7:
//设置各向同性过滤,数量为1.0表示(各向同性采样)
glTexParameterf(GL_TEXTURE_2D, GL_TEXTURE_MAX_ANISOTROPY_EXT, 1.0f);
break;
}
}
//触发重画
glutPostRedisplay();
}
//在这个函数里能够在渲染环境中进行任何需要的初始化,它这里的设置并初始化纹理对象
void SetupRC()
{
//1.黑色的背景
glClearColor(0.0f, 0.0f, 0.0f,1.0f);
//2.初始化shaderManager
shaderManager.InitializeStockShaders();
GLbyte *pBytes;
GLint iWidth, iHeight, iComponents;
GLenum eFormat;
GLint iLoop;
//3.生成纹理标记
/** 分配纹理对象 glGenTextures
参数1:纹理对象的数量
参数2:纹理对象标识数组
*/
glGenTextures(TEXTURE_COUNT, textures);
//4. 循环设置纹理数组的纹理参数
for(iLoop = 0; iLoop < TEXTURE_COUNT; iLoop++)
{
/**绑定纹理对象 glBindTexture
参数1:纹理模式,GL_TEXTURE_1D,GL_TEXTURE_2D,GL_TEXTURE_3D
参数2:需要绑定的纹理对象
*/
glBindTexture(GL_TEXTURE_2D, textures[iLoop]);
/**加载tga文件
参数1:纹理文件名称
参数2:文件宽度变量地址
参数3:文件高度变量地址
参数4:文件组件变量地址
参数5:文件格式变量地址
返回值:pBytes,指向图像数据的指针
*/
pBytes = gltReadTGABits(szTextureFiles[iLoop],&iWidth, &iHeight,
&iComponents, &eFormat);
//加载纹理、设置过滤器和包装模式
//GL_TEXTURE_MAG_FILTER(放大过滤器,GL_NEAREST(最邻近过滤)
glTexParameteri(GL_TEXTURE_2D, GL_TEXTURE_MAG_FILTER, GL_NEAREST);
//GL_TEXTURE_MIN_FILTER(缩小过滤器),GL_NEAREST(最邻近过滤)
glTexParameteri(GL_TEXTURE_2D, GL_TEXTURE_MIN_FILTER, GL_NEAREST);
//GL_TEXTURE_WRAP_S(s轴环绕),GL_CLAMP_TO_EDGE(环绕模式强制对范围之外的纹理坐标沿着合法的纹理单元的最后一行或一列进行采样)
glTexParameteri(GL_TEXTURE_2D, GL_TEXTURE_WRAP_S, GL_CLAMP_TO_EDGE);
//GL_TEXTURE_WRAP_T(t轴环绕),GL_CLAMP_TO_EDGE(环绕模式强制对范围之外的纹理坐标沿着合法的纹理单元的最后一行或一列进行采样)
glTexParameteri(GL_TEXTURE_2D, GL_TEXTURE_WRAP_T, GL_CLAMP_TO_EDGE);
/**载入纹理 glTexImage2D
参数1:纹理维度,GL_TEXTURE_2D
参数2:mip贴图层次
参数3:纹理单元存储的颜色成分(从读取像素图中获得)
参数4:加载纹理宽度
参数5:加载纹理的高度
参数6:加载纹理的深度
参数7:像素数据的数据类型,GL_UNSIGNED_BYTE无符号整型
参数8:指向纹理图像数据的指针
*/
glTexImage2D(GL_TEXTURE_2D, 0, iComponents, iWidth, iHeight, 0, eFormat, GL_UNSIGNED_BYTE, pBytes);
/**为纹理对象生成一组完整的mipmap glGenerateMipmap
参数1:纹理维度,GL_TEXTURE_1D,GL_TEXTURE_2D,GL_TEXTURE_2D
*/
glGenerateMipmap(GL_TEXTURE_2D);
//释放原始纹理数据,不在需要纹理原始数据了
free(pBytes);
}
//5. 设置几何图形顶点/纹理坐标(上.下.左.右)
GLfloat z;
/*
GLTools库中的容器类,GBatch,
void GLBatch::Begin(GLenum primitive,GLuint nVerts,GLuint nTextureUnits = 0);
参数1:图元枚举值
参数2:顶点数
参数3:1组或者2组纹理坐标
*/
floorBatch.Begin(GL_TRIANGLE_STRIP, 28, 1);
//参考PPT图6-10
//Z表示深度,隧道的深度
for(z = 60.0f; z >= 0.0f; z -=10.0f)
{
floorBatch.MultiTexCoord2f(0, 0.0f, 0.0f);
floorBatch.Vertex3f(-10.0f, -10.0f, z);
floorBatch.MultiTexCoord2f(0, 1.0f, 0.0f);
floorBatch.Vertex3f(10.0f, -10.0f, z);
floorBatch.MultiTexCoord2f(0, 0.0f, 1.0f);
floorBatch.Vertex3f(-10.0f, -10.0f, z - 10.0f);
floorBatch.MultiTexCoord2f(0, 1.0f, 1.0f);
floorBatch.Vertex3f(10.0f, -10.0f, z - 10.0f);
}
floorBatch.End();
//参考图6-11
ceilingBatch.Begin(GL_TRIANGLE_STRIP, 28, 1);
for(z = 60.0f; z >= 0.0f; z -=10.0f)
{
ceilingBatch.MultiTexCoord2f(0, 0.0f, 1.0f);
ceilingBatch.Vertex3f(-10.0f, 10.0f, z - 10.0f);
ceilingBatch.MultiTexCoord2f(0, 1.0f, 1.0f);
ceilingBatch.Vertex3f(10.0f, 10.0f, z - 10.0f);
ceilingBatch.MultiTexCoord2f(0, 0.0f, 0.0f);
ceilingBatch.Vertex3f(-10.0f, 10.0f, z);
ceilingBatch.MultiTexCoord2f(0, 1.0f, 0.0f);
ceilingBatch.Vertex3f(10.0f, 10.0f, z);
}
ceilingBatch.End();
//参考图6-12
leftWallBatch.Begin(GL_TRIANGLE_STRIP, 28, 1);
for(z = 60.0f; z >= 0.0f; z -=10.0f)
{
leftWallBatch.MultiTexCoord2f(0, 0.0f, 0.0f);
leftWallBatch.Vertex3f(-10.0f, -10.0f, z);
leftWallBatch.MultiTexCoord2f(0, 0.0f, 1.0f);
leftWallBatch.Vertex3f(-10.0f, 10.0f, z);
leftWallBatch.MultiTexCoord2f(0, 1.0f, 0.0f);
leftWallBatch.Vertex3f(-10.0f, -10.0f, z - 10.0f);
leftWallBatch.MultiTexCoord2f(0, 1.0f, 1.0f);
leftWallBatch.Vertex3f(-10.0f, 10.0f, z - 10.0f);
}
leftWallBatch.End();
//参考图6-13
rightWallBatch.Begin(GL_TRIANGLE_STRIP, 28, 1);
for(z = 60.0f; z >= 0.0f; z -=10.0f)
{
rightWallBatch.MultiTexCoord2f(0, 0.0f, 0.0f);
rightWallBatch.Vertex3f(10.0f, -10.0f, z);
rightWallBatch.MultiTexCoord2f(0, 0.0f, 1.0f);
rightWallBatch.Vertex3f(10.0f, 10.0f, z);
rightWallBatch.MultiTexCoord2f(0, 1.0f, 0.0f);
rightWallBatch.Vertex3f(10.0f, -10.0f, z - 10.0f);
rightWallBatch.MultiTexCoord2f(0, 1.0f, 1.0f);
rightWallBatch.Vertex3f(10.0f, 10.0f, z - 10.0f);
}
rightWallBatch.End();
}
//关闭渲染环境
void ShutdownRC(void)
{
//删除纹理
glDeleteTextures(TEXTURE_COUNT, textures);
}
//前后移动视口来对方向键作出响应
void SpecialKeys(int key, int x, int y)
{
if(key == GLUT_KEY_UP)
//移动的是深度值,Z
viewZ += 0.5f;
if(key == GLUT_KEY_DOWN)
viewZ -= 0.5f;
//更新窗口,即可回调到RenderScene函数里
glutPostRedisplay();
}
//改变视景体和视口,在改变窗口大小或初始化窗口调用
void ChangeSize(int w, int h)
{
//1.防止对0进行除法操作
if(h == 0)
h = 1;
//2.将视口设置大小
glViewport(0, 0, w, h);
GLfloat fAspect = (GLfloat)w/(GLfloat)h;
//3.生成透视投影
viewFrustum.SetPerspective(80.0f,fAspect,1.0,120.0);
projectionMatrix.LoadMatrix(viewFrustum.GetProjectionMatrix());
transformPipeline.SetMatrixStacks(modelViewMatrix, projectionMatrix);
}
//调用,绘制场景
void RenderScene(void)
{
//1.用当前清除色,清除窗口
glClear(GL_COLOR_BUFFER_BIT);
//2.模型视图压栈
modelViewMatrix.PushMatrix();
//Z轴平移viewZ 距离
modelViewMatrix.Translate(0.0f, 0.0f, viewZ);
//3.纹理替换矩阵着色器
/*
参数1:GLT_SHADER_TEXTURE_REPLACE(着色器标签)
参数2:模型视图投影矩阵
参数3:纹理层
*/
shaderManager.UseStockShader(GLT_SHADER_TEXTURE_REPLACE, transformPipeline.GetModelViewProjectionMatrix(), 0);
//4.绑定纹理
/*
参数1:纹理模式,GL_TEXTURE_1D、GL_TEXTURE_2D、GL_TEXTURE_3D
参数2:需要绑定的纹理
*/
glBindTexture(GL_TEXTURE_2D, textures[TEXTURE_FLOOR]);
floorBatch.Draw();
glBindTexture(GL_TEXTURE_2D, textures[TEXTURE_CEILING]);
ceilingBatch.Draw();
glBindTexture(GL_TEXTURE_2D, textures[TEXTURE_BRICK]);
leftWallBatch.Draw();
rightWallBatch.Draw();
//5.pop
modelViewMatrix.PopMatrix();
//6.缓存区交换
glutSwapBuffers();
}
int main(int argc, char *argv[])
{
gltSetWorkingDirectory(argv[0]);
// 标准初始化
glutInit(&argc, argv);
glutInitDisplayMode(GLUT_DOUBLE | GLUT_RGB);
glutInitWindowSize(800, 600);
glutCreateWindow("Tunnel");
glutReshapeFunc(ChangeSize);
glutSpecialFunc(SpecialKeys);
glutDisplayFunc(RenderScene);
// 添加菜单入口,改变过滤器
glutCreateMenu(ProcessMenu);
glutAddMenuEntry("GL_NEAREST",0);
glutAddMenuEntry("GL_LINEAR",1);
glutAddMenuEntry("GL_NEAREST_MIPMAP_NEAREST",2);
glutAddMenuEntry("GL_NEAREST_MIPMAP_LINEAR", 3);
glutAddMenuEntry("GL_LINEAR_MIPMAP_NEAREST", 4);
glutAddMenuEntry("GL_LINEAR_MIPMAP_LINEAR", 5);
glutAddMenuEntry("Anisotropic Filter", 6);
glutAddMenuEntry("Anisotropic Off", 7);
glutAttachMenu(GLUT_RIGHT_BUTTON);
GLenum err = glewInit();
if (GLEW_OK != err) {
fprintf(stderr, "GLEW Error: %s\n", glewGetErrorString(err));
return 1;
}
// 启动循环,关闭纹理
SetupRC();
glutMainLoop();
ShutdownRC();
return 0;
}
附Demo地址:
Github完整Demo 07-OpenGL-隧道