HashMap 1.8 及与HashMap1.7比较

632 阅读14分钟
全文略长  大概需要花8分钟阅读时间

前言

今天,我将通过源码分析HashMap 1.8 ,从而讲解HashMap 1.8 相对于 HashMap 1.7 的更新内容,希望你们会喜欢。


HashMap 1.8 及与HashMap1.7比较

1. 简介

  • 类定义
public class HashMap<K,V>         extends AbstractMap<K,V>          implements Map<K,V>, Cloneable, Serializable
  • 主要简介
HashMap 1.8 及与HashMap1.7比较

  • HashMap 的实现在 JDK 1.7 和 JDK 1.8 差别较大
  • 今天,我将对照 JDK 1.7的源码,在此基础上讲解 JDK 1.8 中 HashMap 的源码解析

本文由于细节内容实在太多啦,所以只把部分知识点整理出来粗略的介绍,每个小节点里面都有更细化的内容!

最近整理了一份关于算法资料。同时覆盖了JVM、锁、并发、Java反射、Spring原理、微服务、Zookeeper、数据库、数据结构等大量知识点。

如果需要免费获取到这个【资料】文档的话 扫一下下面的图片


2. 数据结构:引入了 红黑树

2.1 主要介绍

HashMap 1.8 及与HashMap1.7比较


关于 红黑树 的简介

HashMap 1.8 及与HashMap1.7比较

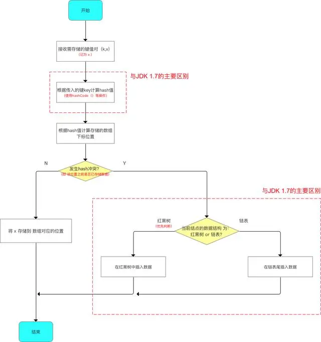
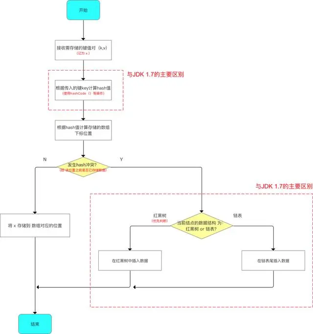
2.2 存储流程

为了让大家有个感性的认识,只是简单的画出存储流程,更加详细 & 具体的存储流程会在下面源码分析中给出


HashMap 1.8 及与HashMap1.7比较

2.3 数组元素 & 链表节点的 实现类

  • HashMap中的数组元素 & 链表节点 采用 Node类 实现

与 JDK 1.7 的对比(Entry类),仅仅只是换了名字

  • 该类的源码分析如下
/**   * Node  = HashMap的内部类,实现了Map.Entry接口,本质是 = 一个映射(键值对)  * 实现了getKey()、getValue()、equals(Object o)和hashCode()等方法  **/    static class Node<K,V> implements Map.Entry<K,V> {        final int hash; // 哈希值,HashMap根据该值确定记录的位置        final K key; // key        V value; // value        Node<K,V> next;// 链表下一个节点        // 构造方法        Node(int hash, K key, V value, Node<K,V> next) {            this.hash = hash;            this.key = key;            this.value = value;            this.next = next;        }                public final K getKey()        { return key; }   // 返回 与 此项 对应的键        public final V getValue()      { return value; } // 返回 与 此项 对应的值        public final String toString() { return key + "=" + value; }        public final V setValue(V newValue) {            V oldValue = value;            value = newValue;            return oldValue;        }      /**         * hashCode()         */        public final int hashCode() {            return Objects.hashCode(key) ^ Objects.hashCode(value);        }      /**         * equals()        * 作用:判断2个Entry是否相等,必须key和value都相等,才返回true          */        public final boolean equals(Object o) {            if (o == this)                return true;            if (o instanceof Map.Entry) {                Map.Entry<?,?> e = (Map.Entry<?,?>)o;                if (Objects.equals(key, e.getKey()) &&                    Objects.equals(value, e.getValue()))                    return true;            }            return false;        }    }

2.4 红黑树节点 实现类

HashMap中的红黑树节点 采用 TreeNode 类 实现

/**  * 红黑树节点 实现类:继承自LinkedHashMap.Entry<K,V>类  */  static final class TreeNode<K,V> extends LinkedHashMap.Entry<K,V> {      // 属性 = 父节点、左子树、右子树、删除辅助节点 + 颜色    TreeNode<K,V> parent;      TreeNode<K,V> left;       TreeNode<K,V> right;    TreeNode<K,V> prev;       boolean red;       // 构造函数    TreeNode(int hash, K key, V val, Node<K,V> next) {          super(hash, key, val, next);      }        // 返回当前节点的根节点      final TreeNode<K,V> root() {          for (TreeNode<K,V> r = this, p;;) {              if ((p = r.parent) == null)                  return r;              r = p;          }      }

3. 具体使用

3.1 主要使用API(方法、函数)

V get(Object key); // 获得指定键的值V put(K key, V value);  // 添加键值对void putAll(Map<? extends K, ? extends V> m);  // 将指定Map中的键值对 复制到 此Map中V remove(Object key);  // 删除该键值对boolean containsKey(Object key); // 判断是否存在该键的键值对;是 则返回trueboolean containsValue(Object value);  // 判断是否存在该值的键值对;是 则返回true Set<K> keySet();  // 单独抽取key序列,将所有key生成一个SetCollection<V> values();  // 单独value序列,将所有value生成一个Collectionvoid clear(); // 清除哈希表中的所有键值对int size();  // 返回哈希表中所有 键值对的数量 = 数组中的键值对 + 链表中的键值对boolean isEmpty(); // 判断HashMap是否为空;size == 0时 表示为 空

3.2 使用流程

在具体使用时,主要流程是:

声明1个 HashMap的对象 向 HashMap 添加数据(成对 放入 简 - 值对) 获取 HashMap 的某个数据 获取 HashMap 的全部数据:遍历HashMap

示例代码

import java.util.Collection;import java.util.HashMap;import java.util.Iterator;import java.util.Map;import java.util.Set;public class HashMapTest {    public static void main(String[] args) {      /**        * 1. 声明1个 HashMap的对象        */        Map<String, Integer> map = new HashMap<String, Integer>();      /**        * 2. 向HashMap添加数据(成对 放入 键 - 值对)        */        map.put("Android", 1);        map.put("Java", 2);        map.put("iOS", 3);        map.put("数据挖掘", 4);        map.put("产品经理", 5);       /**        * 3. 获取 HashMap 的某个数据        */        System.out.println("key = 产品经理时的值为:" + map.get("产品经理"));      /**        * 4. 获取 HashMap 的全部数据:遍历HashMap        * 核心思想:        * 步骤1:获得key-value对(Entry) 或 key 或 value的Set集合        * 步骤2:遍历上述Set集合(使用for循环 、 迭代器(Iterator)均可)        * 方法共有3种:分别针对 key-value对(Entry) 或 key 或 value        */        // 方法1:获得key-value的Set集合 再遍历        System.out.println("方法1");        // 1. 获得key-value对(Entry)的Set集合        Set<Map.Entry<String, Integer>> entrySet = map.entrySet();        // 2. 遍历Set集合,从而获取key-value        // 2.1 通过for循环        for(Map.Entry<String, Integer> entry : entrySet){            System.out.print(entry.getKey());            System.out.println(entry.getValue());        }        System.out.println("----------");        // 2.2 通过迭代器:先获得key-value对(Entry)的Iterator,再循环遍历        Iterator iter1 = entrySet.iterator();        while (iter1.hasNext()) {            // 遍历时,需先获取entry,再分别获取key、value            Map.Entry entry = (Map.Entry) iter1.next();            System.out.print((String) entry.getKey());            System.out.println((Integer) entry.getValue());        }        // 方法2:获得key的Set集合 再遍历        System.out.println("方法2");        // 1. 获得key的Set集合        Set<String> keySet = map.keySet();        // 2. 遍历Set集合,从而获取key,再获取value        // 2.1 通过for循环        for(String key : keySet){            System.out.print(key);            System.out.println(map.get(key));        }        System.out.println("----------");        // 2.2 通过迭代器:先获得key的Iterator,再循环遍历        Iterator iter2 = keySet.iterator();        String key = null;        while (iter2.hasNext()) {            key = (String)iter2.next();            System.out.print(key);            System.out.println(map.get(key));        }        // 方法3:获得value的Set集合 再遍历        System.out.println("方法3");        // 1. 获得value的Set集合        Collection valueSet = map.values();        // 2. 遍历Set集合,从而获取value        // 2.1 获得values 的Iterator        Iterator iter3 = valueSet.iterator();        // 2.2 通过遍历,直接获取value        while (iter3.hasNext()) {            System.out.println(iter3.next());        }    }}// 注:对于遍历方式,推荐使用针对 key-value对(Entry)的方式:效率高// 原因:   // 1. 对于 遍历keySet 、valueSet,实质上 = 遍历了2次:1 = 转为 iterator 迭代器遍历、2 = 从 HashMap 中取出 key 的 value 操作(通过 key 值 hashCode 和 equals 索引)   // 2. 对于 遍历 entrySet ,实质 = 遍历了1次 = 获取存储实体Entry(存储了key 和 value )

运行结果

方法1Java2iOS3数据挖掘4Android1产品经理5----------Java2iOS3数据挖掘4Android1产品经理5方法2Java2iOS3数据挖掘4Android1产品经理5----------Java2iOS3数据挖掘4Android1产品经理5方法323415

下面,我们按照上述的使用过程,对一个个步骤进行源码解析

4. 基础知识:HashMap中的重要参数(变量)

  • 在进行真正的源码分析前,先讲解HashMap中的重要参数(变量)
  • HashMap中的主要参数 同 JDK 1.7 ,即:容量、加载因子、扩容阈值
  • 但由于数据结构中引入了 红黑树,故加入了 与红黑树相关的参数。具体介绍如下:

此处 再次详细说明 加载因子(同 JDK 1.7,但由于其重要性,故此处再次说明)

HashMap 1.8 及与HashMap1.7比较

总结 数据结构 & 参数方面与 JDK 1.7的区别

HashMap 1.8 及与HashMap1.7比较

本文由于细节内容实在太多啦,所以只把部分知识点整理出来粗略的介绍,每个小节点里面都有更细化的内容!

最近整理了一份关于算法资料。同时覆盖了JVM、锁、并发、Java反射、Spring原理、微服务、Zookeeper、数据库、数据结构等大量知识点。

如果需要免费获取到这个【资料】文档的话 扫一下下面的图片


5. 源码分析

  • 本次的源码分析主要是根据 使用步骤 进行相关函数的详细分析
  • 主要分析内容如下:
HashMap 1.8 及与HashMap1.7比较

  • 下面,我将对每个步骤内容的主要方法进行详细分析
  • 步骤1:声明1个 HashMap的对象

    此处主要分析的构造函数 类似 JDK 1.7

    /**  * 函数使用原型  */  Map<String,Integer> map = new HashMap<String,Integer>(); /**   * 源码分析:主要是HashMap的构造函数 = 4个   * 仅贴出关于HashMap构造函数的源码   */public class HashMap<K,V>    extends AbstractMap<K,V>    implements Map<K,V>, Cloneable, Serializable{    // 省略上节阐述的参数      /**     * 构造函数1:默认构造函数(无参)     * 加载因子 & 容量 = 默认 = 0.75、16     */    public HashMap() {        this.loadFactor = DEFAULT_LOAD_FACTOR;    }    /**     * 构造函数2:指定“容量大小”的构造函数     * 加载因子 = 默认 = 0.75 、容量 = 指定大小     */    public HashMap(int initialCapacity) {        // 实际上是调用指定“容量大小”和“加载因子”的构造函数        // 只是在传入的加载因子参数 = 默认加载因子        this(initialCapacity, DEFAULT_LOAD_FACTOR);            }    /**     * 构造函数3:指定“容量大小”和“加载因子”的构造函数     * 加载因子 & 容量 = 自己指定     */    public HashMap(int initialCapacity, float loadFactor) {        // 指定初始容量必须非负,否则报错           if (initialCapacity < 0)             throw new IllegalArgumentException("Illegal initial capacity: " +                                             initialCapacity);         // HashMap的最大容量只能是MAXIMUM_CAPACITY,哪怕传入的 > 最大容量        if (initialCapacity > MAXIMUM_CAPACITY)            initialCapacity = MAXIMUM_CAPACITY;        // 填充比必须为正          if (loadFactor <= 0 || Float.isNaN(loadFactor))              throw new IllegalArgumentException("Illegal load factor: " +                                             loadFactor);          // 设置 加载因子        this.loadFactor = loadFactor;        // 设置 扩容阈值        // 注:此处不是真正的阈值,仅仅只是将传入的容量大小转化为:>传入容量大小的最小的2的幂,该阈值后面会重新计算        // 下面会详细讲解 ->> 分析1        this.threshold = tableSizeFor(initialCapacity);     }    /**     * 构造函数4:包含“子Map”的构造函数     * 即 构造出来的HashMap包含传入Map的映射关系     * 加载因子 & 容量 = 默认     */    public HashMap(Map<? extends K, ? extends V> m) {        // 设置容量大小 & 加载因子 = 默认        this.loadFactor = DEFAULT_LOAD_FACTOR;         // 将传入的子Map中的全部元素逐个添加到HashMap中        putMapEntries(m, false);     }}   /**     * 分析1:tableSizeFor(initialCapacity)     * 作用:将传入的容量大小转化为:>传入容量大小的最小的2的幂     * 与JDK 1.7对比:类似于JDK 1.7 中 inflateTable()里的 roundUpToPowerOf2(toSize)     */    static final int tableSizeFor(int cap) {     int n = cap - 1;     n |= n >>> 1;     n |= n >>> 2;     n |= n >>> 4;     n |= n >>> 8;     n |= n >>> 16;     return (n < 0) ? 1 : (n >= MAXIMUM_CAPACITY) ? MAXIMUM_CAPACITY : n + 1;}

    注:(同JDK 1.7类似) 此处仅用于接收初始容量大小(capacity)、加载因子(Load factor),但仍无真正初始化哈希表,即初始化存储数组table 此处先给出结论:真正初始化哈希表(初始化存储数组table)是在第1次添加键值对时,即第1次调用put()时。下面会详细说明 至此,关于HashMap的构造函数讲解完毕。

    步骤2:向HashMap添加数据(成对 放入 简 - 值对)

    在该步骤中,与JDK 1.7的差别较大:

    HashMap 1.8 及与HashMap1.7比较

    添加数据的流程如下

    注:为了让大家有个感性的认识,只是简单的画出存储流程,更加详细 & 具体的存储流程会在下面源码分析中给出

    HashMap 1.8 及与HashMap1.7比较

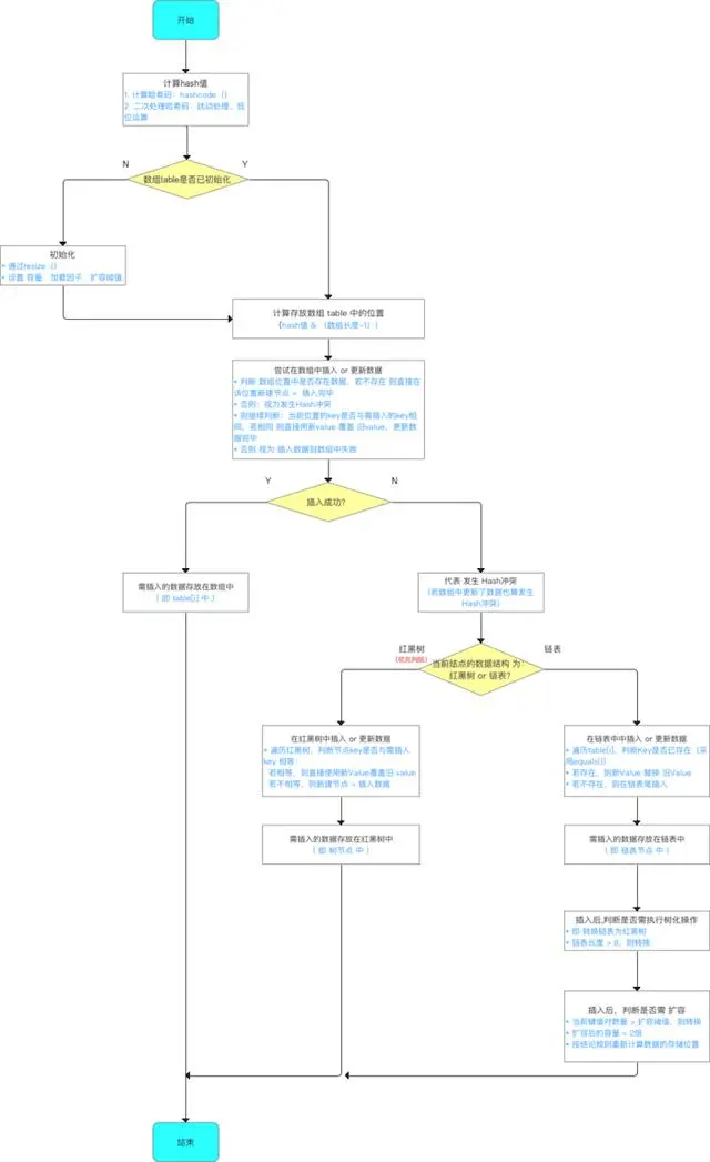
    源码分析

    /**   * 函数使用原型   */   map.put("Android", 1);        map.put("Java", 2);        map.put("iOS", 3);        map.put("数据挖掘", 4);        map.put("产品经理", 5);   /**     * 源码分析:主要分析HashMap的put函数     */    public V put(K key, V value) {        // 1. 对传入数组的键Key计算Hash值 ->>分析1        // 2. 再调用putVal()添加数据进去 ->>分析2        return putVal(hash(key), key, value, false, true);    }

    下面,将详细讲解 上面的2个主要分析点

    分析1:hash(key)

    /**     * 分析1:hash(key)     * 作用:计算传入数据的哈希码(哈希值、Hash值)     * 该函数在JDK 1.7 和 1.8 中的实现不同,但原理一样 = 扰动函数 = 使得根据key生成的哈希码(hash值)分布更加均匀、更具备随机性,避免出现hash值冲突(即指不同key但生成同1个hash值)     * JDK 1.7 做了9次扰动处理 = 4次位运算 + 5次异或运算     * JDK 1.8 简化了扰动函数 = 只做了2次扰动 = 1次位运算 + 1次异或运算     */      // JDK 1.7实现:将 键key 转换成 哈希码(hash值)操作  = 使用hashCode() + 4次位运算 + 5次异或运算(9次扰动)      static final int hash(int h) {        h ^= k.hashCode();         h ^= (h >>> 20) ^ (h >>> 12);        return h ^ (h >>> 7) ^ (h >>> 4);     }      // JDK 1.8实现:将 键key 转换成 哈希码(hash值)操作 = 使用hashCode() + 1次位运算 + 1次异或运算(2次扰动)      // 1. 取hashCode值: h = key.hashCode()       // 2. 高位参与低位的运算:h ^ (h >>> 16)        static final int hash(Object key) {           int h;            return (key == null) ? 0 : (h = key.hashCode()) ^ (h >>> 16);            // a. 当key = null时,hash值 = 0,所以HashMap的key 可为null                  // 注:对比HashTable,HashTable对key直接hashCode(),若key为null时,会抛出异常,所以HashTable的key不可为null            // b. 当key ≠ null时,则通过先计算出 key的 hashCode()(记为h),然后 对哈希码进行 扰动处理: 按位 异或(^) 哈希码自身右移16位后的二进制     }   /**     * 计算存储位置的函数分析:indexFor(hash, table.length)     * 注:该函数仅存在于JDK 1.7 ,JDK 1.8中实际上无该函数(直接用1条语句判断写出),但原理相同     * 为了方便讲解,故提前到此讲解     */     static int indexFor(int h, int length) {            return h & (length-1);           // 将对哈希码扰动处理后的结果 与运算(&) (数组长度-1),最终得到存储在数组table的位置(即数组下标、索引)          }

    总结 计算存放在数组 table 中的位置(即数组下标、索引)的过程

    此处与 JDK 1.7的区别在于:hash值的求解过程中 哈希码的二次处理方式(扰动处理) 步骤1、2 = hash值的求解过程

    HashMap 1.8 及与HashMap1.7比较

    HashMap 1.8 及与HashMap1.7比较

    本文由于细节内容实在太多啦,所以只把部分知识点整理出来粗略的介绍,每个小节点里面都有更细化的内容!

    最近整理了一份关于算法资料。同时覆盖了JVM、锁、并发、Java反射、Spring原理、微服务、Zookeeper、数据库、数据结构等大量知识点。

    如果需要免费获取到这个【资料】文档的话 扫一下下面的图片


    在了解 如何计算存放数组table 中的位置 后,所谓 知其然 而 需知其所以然,下面我将讲解为什么要这样计算,即主要解答以下3个问题:

    • 1.为什么不直接采用经过hashCode()处理的哈希码 作为 存储数组table的下标位置?
    • 2.为什么采用 哈希码 与运算(&) (数组长度-1) 计算数组下标?
    • 3.为什么在计算数组下标前,需对哈希码进行二次处理:扰动处理?

    在回答这3个问题前,请大家记住一个核心思想:

    所有处理的根本目的,都是为了提高 存储key-value的数组下标位置 的随机性 & 分布均匀性,尽量避免出现hash值冲突。即:对于不同key,存储的数组下标位置要尽可能不一样

    问题1:为什么不直接采用经过hashCode()处理的哈希码 作为 存储数组table的下标位置?

    • 结论:容易出现 哈希码 与 数组大小范围不匹配的情况,即 计算出来的哈希码可能 不在数组大小范围内,从而导致无法匹配存储位置
    • 原因描述
    HashMap 1.8 及与HashMap1.7比较

    总结

    • 添加数据的流程
    HashMap 1.8 及与HashMap1.7比较

    与 JDK 1.7的区别

    HashMap 1.8 及与HashMap1.7比较

  • 至此,关于 HashMap的添加数据源码分析 分析完毕。
  • 步骤3:从HashMap中获取数据

    • 假如理解了上述put()函数的原理,那么get()函数非常好理解,因为二者的过程原理几乎相同
    • get()函数的流程如下:
    HashMap 1.8 及与HashMap1.7比较

  • 源码分析
  • /**   * 函数原型   * 作用:根据键key,向HashMap获取对应的值   */    map.get(key); /**   * 源码分析   */    public V get(Object key) {    Node<K,V> e;    // 1. 计算需获取数据的hash值    // 2. 通过getNode()获取所查询的数据 ->>分析1    // 3. 获取后,判断数据是否为空    return (e = getNode(hash(key), key)) == null ? null : e.value;}/**   * 分析1:getNode(hash(key), key))   */ final Node<K,V> getNode(int hash, Object key) {    Node<K,V>[] tab; Node<K,V> first, e; int n; K k;    // 1. 计算存放在数组table中的位置    if ((tab = table) != null && (n = tab.length) > 0 &&        (first = tab[(n - 1) & hash]) != null) {        // 4. 通过该函数,依次在数组、红黑树、链表中查找(通过equals()判断)        // a. 先在数组中找,若存在,则直接返回        if (first.hash == hash && // always check first node            ((k = first.key) == key || (key != null && key.equals(k))))            return first;        // b. 若数组中没有,则到红黑树中寻找        if ((e = first.next) != null) {            // 在树中get            if (first instanceof TreeNode)                return ((TreeNode<K,V>)first).getTreeNode(hash, key);            // c. 若红黑树中也没有,则通过遍历,到链表中寻找            do {                if (e.hash == hash &&                    ((k = e.key) == key || (key != null && key.equals(k))))                    return e;            } while ((e = e.next) != null);        }    }    return null;}

    至此,关于 “向 HashMap 获取数据 “讲解完毕。

    源码总结

    下面,用3个图总结整个源码内容:

    总结内容 = 数据结构、主要参数、添加 & 查询数据流程、扩容机制

    • 数据结构 & 主要参数

    HashMap 1.8 及与HashMap1.7比较

    添加 & 查询数据流程

    HashMap 1.8 及与HashMap1.7比较

    扩容机制

    HashMap 1.8 及与HashMap1.7比较

    本文由于细节内容实在太多啦,所以只把部分知识点整理出来粗略的介绍,每个小节点里面都有更细化的内容!  

    最近整理了一份关于算法资料。同时覆盖了JVM、锁、并发、Java反射、Spring原理、微服务、Zookeeper、数据库、数据结构等大量知识点。 

    如果需要免费获取到这个【资料】文档的话 扫一下下面的图片