前言
面试竞争力越来越大,是时候撸一波Vue和React源码啦;
本文将前2个月面试总结成从20个层面来对比Vue和React的源码区别;
文章有点长,可以收藏,慢点品尝;
如果需要了解API的区别,请戳:
Vue 开发必须知道的 36 个技巧
React 开发必须知道的 34 个技巧
文章源码:请戳,原创码字不易,欢迎star!
1.Vue和React源码区别
1.1 Vue源码
来张Vue源码编译过程图

图片来源:分析Vue源码实现
1.1.1 挂载
初始化$mounted会挂载组件,不存在 render 函数时需要编译(compile);
1.1.2 compile
1.compile 分为 parse,optimize 和 generate,最终得到 render 函数;
2.parse 调用 parseHtml 方法,方法核心是利用正则解析 template 的指令,class 和 stype,得到 AST;
3.optimize 作用标记 static 静态节点,后面 patch,diff会跳过静态节点;
4.generate 是将 AST 转化为 render 函数表达式,执行 vm._render 方法将 render 表达式转化为VNode,得到 render 和 staticRenderFns 字符串;
5.vm._render 方法调用了 VNode 创建的方法createElement
// render函数表达式
(function() {
with(this){
return _c('div',{ //创建一个 div 元素
attrs:{"id":"app"} //div 添加属性 id
},[
_m(0), //静态节点 header,此处对应 staticRenderFns 数组索引为 0 的 render function
_v(" "), //空的文本节点
(message) //判断 message 是否存在
//如果存在,创建 p 元素,元素里面有文本,值为 toString(message)
?_c('p',[_v("\n "+_s(message)+"\n ")])
//如果不存在,创建 p 元素,元素里面有文本,值为 No message.
:_c('p',[_v("\n No message.\n ")])
]
)
}
})
1.1.3 依赖收集与监听
这部分是数据响应式系统
1.调用 observer(),作用是遍历对象属性进行双向绑定;
2.在 observer 过程中会注册Object.defineProperty的 get 方法进行依赖收集,依赖收集是将Watcher 对象的实例放入 Dep 中;
3.Object.defineProperty的 set 会调用Dep 对象的 notify 方法通知它内部所有的 Watcher 对象调用对应的 update()进行视图更新;
4.本质是发布者订阅模式的应用
1.1.4 diff 和 patch
diff 算法对比差异和调用 update更新视图:
1.patch 的 differ 是将同层的树节点进行比较,通过唯一的 key 进行区分,时间复杂度只有 O(n);
2.上面将到 set 被触发会调用 watcher 的 update()修改视图;
3.update 方法里面调用 patch()得到同级的 VNode 变化;
4.update 方法里面调用createElm通过虚拟节点创建真实的 DOM 并插入到它的父节点中;
5.createElm实质是遍历虚拟 dom,逆向解析成真实 dom;
1.2 React 源码
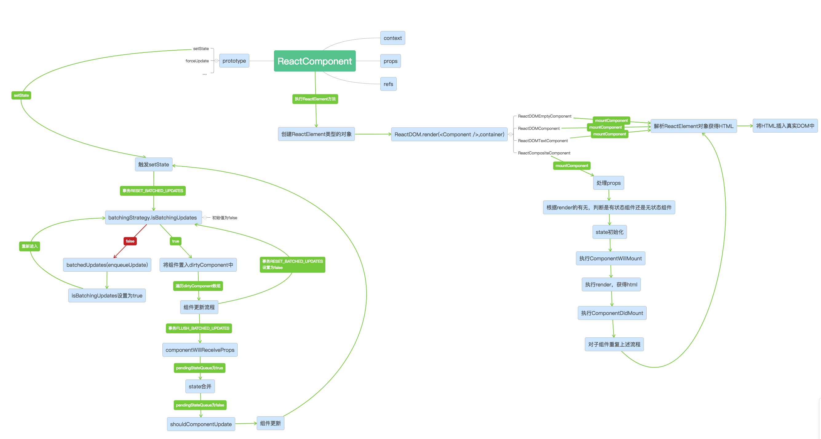
来张React源码编译过程图

1.2.1 React.Component
1.原型上挂载了setState和forceUpdate方法;
2.提供props,context,refs 等属性;
3.组件定义通过 extends 关键字继承 Component;
1.2.2 挂载
1.render 方法调用了React.createElement方法(实际是ReactElement方法);
2.ReactDOM.render(component,mountNode)的形式对自定义组件/原生DOM/字符串进行挂载;
3.调用了内部的ReactMount.render,进而执行ReactMount._renderSubtreeIntoContainer,就是将子DOM插入容器;
4.ReactDOM.render()根据传入不同参数会创建四大类组件,返回一个 VNode;
5.四大类组件封装的过程中,调用了mountComponet方法,触发生命周期,解析出 HTML;
1.2.3 组件类型和生命周期
1.ReactEmptyComponent,ReactTextComponent,ReactDOMComponent组件没有触发生命周期;
2.ReactCompositeComponent类型调用mountComponent方法,会触发生命周期,处理 state 执行componentWillMount钩子,执行 render,获得 html,执行componentDidMounted
1.2.4 data 更新 setState
细节请见 3.1
1.2.5 数据绑定
1.setState 更新 data 后,shouldComponentUpdate为 true会生成 VNode,为 false 会结束; 2.VNode会调用 DOM diff,为 true 更新组件;
1.3 对比
React:
1.单向数据流;
2.setSate 更新data 值后,组件自己处理;
3.differ 是首位是除删除外是固定不动的,然后依次遍历对比;
Vue:
1.v-model 可以实现双向数据流,但只是v-bind:value 和 v-on:input的语法糖;
2.通过 this 改变值,会触发 Object.defineProperty的 set,将依赖放入队列,下一个事件循环开始时执行更新时才会进行必要的DOM更新,是外部监听处理更新;
3.differcompile 阶段的optimize标记了static 点,可以减少 differ 次数,而且是采用双向遍历方法;
2.React 和 Vue 渲染过程区别
2.1 React
1.生成期(挂载):参照 1.2.1 2.更新: 参照1.1.3和 1.1.4 3.卸载:销毁挂载的组件
2.2 Vue
1.new Vue()初始化后initLifecycle(vm),initEvents(vm),initRender(vm),callHook(vm,beforeCreate),initState(vm),callHook(vm,created);
A.initLifecycle, 建立父子组件关系,在当前实例上添加一些属性和生命周期标识。如:children、refs、_isMounted等;
B.initEvents,用来存放除@hook:生命周期钩子名称="绑定的函数"事件的对象。如:$on、$emit等;
C.initRender,用于初始化$slots、$attrs、$listeners;
D.initState,是很多选项初始化的汇总,包括:props、methods、data、computed 和 watch 等;
E.callHook(vm,created)后才挂载实例
2.compileToFunction:就是将 template 编译成 render 函数;
3.watcher: 就是执行1.2.3;
4.patch:就是执行 1.2.4
3.AST 和 VNode 的异同
1.都是 JSON 对象;
2.AST 是HTML,JS,Java或其他语言的语法的映射对象,VNode 只是 DOM 的映射对象,AST 范围更广;
3.AST的每层的element,包含自身节点的信息(tag,attr等),同时parent,children分别指向其父element和子element,层层嵌套,形成一棵树
<div id="app">
<ul>
<li v-for="item in items">
itemid:{{item.id}}
</li>
</ul>
</div>
//转化为 AST 格式为
{
"type": 1,
"tag": "div",
"attrsList": [
{
"name": "id",
"value": "app"
}
],
"attrsMap": {
"id": "app"
},
"children": [
{
"type": 1,
"tag": "ul",
"attrsList": [],
"attrsMap": {},
"parent": {
"$ref": "$"
},
"children": [
{
"type": 1,
"tag": "li",
// children省略了很多属性,表示格式即可
}
],
"plain": true
}
],
"plain": false,
"attrs": [
{
"name": "id",
"value": "\"app\""
}
]
}
4.vnode就是一系列关键属性如标签名、数据、子节点的集合,可以认为是简化了的dom:
{
tag: string | void;
data: VNodeData | void;
children: ?Array<VNode>;
text: string | void;
elm: Node | void;
ns: string | void;
context: Component | void;
...
}
5.VNode 的基本分类:EmptyVNode,TextVNode,ComponentVNNode,ElementVNNode,CloneVNode
6.创建 VNode
方法一:
// 利用createDocumentFragment()创建虚拟 dom 片段
// 节点对象包含dom所有属性和方法
// html
<ul id="ul"></ul>
// js
const element = document.getElementById('ul');
const fragment = document.createDocumentFragment();
const browsers = ['Firefox', 'Chrome', 'Opera', 'Safari', 'Internet Explorer'];
browsers.forEach(function(browser) {
const li = document.createElement('li');
li.textContent = browser;
fragment.appendChild(li);  // 此处往文档片段插入子节点,不会引起回流 (相当于打包操作)
});
console.log(fragment)
element.appendChild(fragment);  // 将打包好的文档片段插入ul节点,只做了一次操作,时间快,性能好
方法二:
// 用 JS 对象来模拟 VNode
function Element (tagName, props, children) {
console.log('this',this)
this.tagName = tagName
this.props = props
this.children = children
}
let ElementO =new Element('ul', {id: 'list'}, [
new Element('li', {class: 'item'}, ['Item 1']),
new Element('li', {class: 'item'}, ['Item 2']),
new Element('li', {class: 'item'}, ['Item 3'])
])
// 利用 render 渲染到页面
Element.prototype.render = function () {
const el = document.createElement(this.tagName) // 根据tagName构建
const props = this.props
for (const propName in props) { // 设置节点的DOM属性
const propValue = props[propName]
el.setAttribute(propName, propValue)
}
const children = this.children || []
children.forEach(function (child) {
const childEl = (child instanceof Element)
? child.render() // 如果子节点也是虚拟DOM,递归构建DOM节点
: document.createTextNode(child) // 如果字符串,只构建文本节点
el.appendChild(childEl)
})
return el
}
console.log('ElementO',ElementO)
var ulRoot = ElementO.render()
console.log('ulRoot',ulRoot)
document.body.appendChild(ulRoot)
4.React 和Vue 的 differ 算法区
4.1 React
1.Virtual DOM 中的首个节点不执行移动操作(除非它要被移除),以该节点为原点,其它节点都去寻找自己的新位置; 一句话就是首位是老大,不移动;
2.在 Virtual DOM 的顺序中,每一个节点与前一个节点的先后顺序与在 Real DOM 中的顺序进行比较,如果顺序相同,则不必移动,否则就移动到前一个节点的前面或后面;
3.tree diff:只会同级比较,如果是跨级的移动,会先删除节点 A,再创建对应的 A;将 O(n3) 复杂度的问题转换成 O(n) 复杂度;
4.component diff:
根据batchingStrategy.isBatchingUpdates值是否为 true;
如果true 同一类型组件,按照 tree differ 对比;
如果 false将组件放入 dirtyComponent,下面子节点全部替换,具体逻辑看 3.1 setSate
5.element differ:
tree differ 下面有三种节点操作:INSERT_MARKUP(插入)、MOVE_EXISTING(移动)和 REMOVE_NODE(删除)
请戳
6.代码实现
_updateChildren: function(nextNestedChildrenElements, transaction, context) {
var prevChildren = this._renderedChildren
var removedNodes = {}
var mountImages = []
// 获取新的子元素数组
var nextChildren = this._reconcilerUpdateChildren(
prevChildren,
nextNestedChildrenElements,
mountImages,
removedNodes,
transaction,
context
)
if (!nextChildren && !prevChildren) {
return
}
var updates = null
var name
var nextIndex = 0
var lastIndex = 0
var nextMountIndex = 0
var lastPlacedNode = null
for (name in nextChildren) {
if (!nextChildren.hasOwnProperty(name)) {
continue
}
var prevChild = prevChildren && prevChildren[name]
var nextChild = nextChildren[name]
if (prevChild === nextChild) {
// 同一个引用,说明是使用的同一个component,所以我们需要做移动的操作
// 移动已有的子节点
// NOTICE:这里根据nextIndex, lastIndex决定是否移动
updates = enqueue(
updates,
this.moveChild(prevChild, lastPlacedNode, nextIndex, lastIndex)
)
// 更新lastIndex
lastIndex = Math.max(prevChild._mountIndex, lastIndex)
// 更新component的.mountIndex属性
prevChild._mountIndex = nextIndex
} else {
if (prevChild) {
// 更新lastIndex
lastIndex = Math.max(prevChild._mountIndex, lastIndex)
}
// 添加新的子节点在指定的位置上
updates = enqueue(
updates,
this._mountChildAtIndex(
nextChild,
mountImages[nextMountIndex],
lastPlacedNode,
nextIndex,
transaction,
context
)
)
nextMountIndex++
}
// 更新nextIndex
nextIndex++
lastPlacedNode = ReactReconciler.getHostNode(nextChild)
}
// 移除掉不存在的旧子节点,和旧子节点和新子节点不同的旧子节点
for (name in removedNodes) {
if (removedNodes.hasOwnProperty(name)) {
updates = enqueue(
updates,
this._unmountChild(prevChildren[name], removedNodes[name])
)
}
}
}
4.2 Vue
1.自主研发了一套Virtual DOM,是借鉴开源库snabbdom, snabbdom地址
2.也是同级比较,因为在 compile 阶段的optimize标记了static 点,可以减少 differ 次数;
3.Vue 的这个 DOM Diff 过程就是一个查找排序的过程,遍历 Virtual DOM 的节点,在 Real DOM 中找到对应的节点,并移动到新的位置上。不过这套算法使用了双向遍历的方式,加速了遍历的速度,更多请戳;
4.代码实现:
updateChildren (parentElm, oldCh, newCh) {
let oldStartIdx = 0, newStartIdx = 0
let oldEndIdx = oldCh.length - 1
let oldStartVnode = oldCh[0]
let oldEndVnode = oldCh[oldEndIdx]
let newEndIdx = newCh.length - 1
let newStartVnode = newCh[0]
let newEndVnode = newCh[newEndIdx]
let oldKeyToIdx
let idxInOld
let elmToMove
let before
while (oldStartIdx <= oldEndIdx && newStartIdx <= newEndIdx) {
if (oldStartVnode == null) { //对于vnode.key的比较,会把oldVnode = null
oldStartVnode = oldCh[++oldStartIdx]
}else if (oldEndVnode == null) {
oldEndVnode = oldCh[--oldEndIdx]
}else if (newStartVnode == null) {
newStartVnode = newCh[++newStartIdx]
}else if (newEndVnode == null) {
newEndVnode = newCh[--newEndIdx]
}else if (sameVnode(oldStartVnode, newStartVnode)) {
patchVnode(oldStartVnode, newStartVnode)
oldStartVnode = oldCh[++oldStartIdx]
newStartVnode = newCh[++newStartIdx]
}else if (sameVnode(oldEndVnode, newEndVnode)) {
patchVnode(oldEndVnode, newEndVnode)
oldEndVnode = oldCh[--oldEndIdx]
newEndVnode = newCh[--newEndIdx]
}else if (sameVnode(oldStartVnode, newEndVnode)) {
patchVnode(oldStartVnode, newEndVnode)
api.insertBefore(parentElm, oldStartVnode.el, api.nextSibling(oldEndVnode.el))
oldStartVnode = oldCh[++oldStartIdx]
newEndVnode = newCh[--newEndIdx]
}else if (sameVnode(oldEndVnode, newStartVnode)) {
patchVnode(oldEndVnode, newStartVnode)
api.insertBefore(parentElm, oldEndVnode.el, oldStartVnode.el)
oldEndVnode = oldCh[--oldEndIdx]
newStartVnode = newCh[++newStartIdx]
}else {
// 使用key时的比较
if (oldKeyToIdx === undefined) {
oldKeyToIdx = createKeyToOldIdx(oldCh, oldStartIdx, oldEndIdx) // 有key生成index表
}
idxInOld = oldKeyToIdx[newStartVnode.key]
if (!idxInOld) {
api.insertBefore(parentElm, createEle(newStartVnode).el, oldStartVnode.el)
newStartVnode = newCh[++newStartIdx]
}
else {
elmToMove = oldCh[idxInOld]
if (elmToMove.sel !== newStartVnode.sel) {
api.insertBefore(parentElm, createEle(newStartVnode).el, oldStartVnode.el)
}else {
patchVnode(elmToMove, newStartVnode)
oldCh[idxInOld] = null
api.insertBefore(parentElm, elmToMove.el, oldStartVnode.el)
}
newStartVnode = newCh[++newStartIdx]
}
}
}
if (oldStartIdx > oldEndIdx) {
before = newCh[newEndIdx + 1] == null ? null : newCh[newEndIdx + 1].el
addVnodes(parentElm, before, newCh, newStartIdx, newEndIdx)
}else if (newStartIdx > newEndIdx) {
removeVnodes(parentElm, oldCh, oldStartIdx, oldEndIdx)
}
}
4.3 对比
相同点:
都是同层 differ,复杂度都为 O(n);
不同点:
1.React 首位是除删除外是固定不动的,然后依次遍历对比;
2.Vue 的compile 阶段的optimize标记了static 点,可以减少 differ 次数,而且是采用双向遍历方法;
5.React 的 setState和 Vue 改变值的区别
5.1 setState
1.setState 通过一个队列机制来实现 state 更新,当执行 setState() 时,会将需要更新的 state 浅合并后,根据变量 isBatchingUpdates(默认为 false)判断是直接更新还是放入状态队列;
2.通过js的事件绑定程序 addEventListener 和使用setTimeout/setInterval 等 React 无法掌控的 API情况下isBatchingUpdates 为 false,同步更新。除了这几种情况外batchedUpdates函数将isBatchingUpdates修改为 true;
3.放入队列的不会立即更新 state,队列机制可以高效的批量更新 state。而如果不通过setState,直接修改this.state 的值,则不会放入状态队列;
4.setState 依次直接设置 state 值会被合并,但是传入 function 不会被合并;
让setState接受一个函数的API的设计是相当棒的!不仅符合函数式编程的思想,让开发者写出没有副作用的函数,而且我们并不去修改组件状态,只是把要改变的状态和结果返回给React,维护状态的活完全交给React去做。正是把流程的控制权交给了React,所以React才能协调多个setState调用的关系
// 情况一
state={
count:0
}
handleClick() {
this.setState({
count: this.state.count + 1
})
this.setState({
count: this.state.count + 1
})
this.setState({
count: this.state.count + 1
})
}
// count 值依旧为1
// 情况二
increment(state, props) {
return {
count: state.count + 1
}
}
handleClick() {
this.setState(this.increment)
this.setState(this.increment)
this.setState(this.increment)
}
// count 值为 3
5.更新后执行四个钩子:shouleComponentUpdate,componentWillUpdate,render,componentDidUpdate
5.2 Vue 的 this 改变
1.vue 自身维护 一个 更新队列,当你设置 this.a = 'new value',DOM 并不会马上更新;
2.在更新 DOM 时是异步执行的。只要侦听到数据变化,Vue 将开启一个队列,并缓冲在同一事件循环中发生的所有数据变更;
3.如果同一个 watcher 被多次触发,只会被推入到队列中一次;
4.也就是下一个事件循环开始时执行更新时才会进行必要的DOM更新和去重;
5.所以 for 循环 10000次 this.a = i vue只会更新一次,而不会更新10000次;
6.data 变化后如果 computed 或 watch 监听则会执行;
6. Vue的v-for 或 React 的map 中为什么不要用 index作为 key
6.1 为什么要加 key
6.1.1 React
1.上面的 5.1 讲到 React 的 differ 中 element differ 有三种节点操作;
2.场景一不加 key:
新老集合进行 diff 差异化对比,发现 B != A,则创建并插入 B 至新集合,删除老集合 A;以此类推,创建并插入 A、D 和 C,删除 B、C 和 D;
都是相同的节点,但由于位置发生变化,导致需要进行繁杂低效的删除、创建操作,其实只要对这些节点进行位置移动即可;
3.场景二加 key:
新建:从新集合中取得 E,判断老集合中不存在相同节点 E,则创建新节点 ElastIndex不做处理E的位置更新为新集合中的位置,nextIndex++;
删除:当完成新集合中所有节点 diff 时,最后还需要对老集合进行循环遍历,判断是否存在新集合中没有但老集合中仍存在的节点,发现存在这样的节点 D,因此删除节点 D;
4.总结:
显然加了 key 后操作步骤要少很多,性能更好;
但是都会存在一个问题,上面场景二只需要移动首位,位置就可对应,但是由于首位是老大不能动,所以应该尽量减少将最后一个节点移动到首位,更多请戳。
6.1.2 Vue
Vue 不加 key 场景分析:
1.场景一不加 key:
也会将使用了双向遍历的方式查找,发现 A,B,C,D都不等,先删除再创建;
2.场景二加 key:双向遍历的方式查找只需要创建E,删除D,改变 B、C、A的位置
6.2 为什么 key 不能为 index
这个问题分为两个方面:
1.如果列表是纯静态展示,不会 CRUD,这样用 index 作为 key 没得啥问题;
2.如果不是
const list = [1,2,3,4];
// list 删除 4 不会有问题,但是如果删除了非 4 就会有问题
// 如果删除 2
const listN= [1,3,4]
// 这样index对应的值就变化了,整个 list 会重新渲染
3.所以 list 最好不要用 index 作为 key
7. Redux和 Vuex 设计思想
7.1 Redux
API:
1.Redux则是一个纯粹的状态管理系统,React利用React-Redux将它与React框架结合起来;
2.只有一个用createStore方法创建一个 store;
3.action接收 view 发出的通知,告诉 Store State 要改变,有一个 type 属性;
4.reducer:纯函数来处理事件,纯函数指一个函数的返回结果只依赖于它的参数,并且在执行过程里面没有副作用,得到一个新的 state;
源码组成:
1.createStore 创建仓库,接受reducer作为参数
2.bindActionCreator 绑定store.dispatch和action 的关系
3.combineReducers 合并多个reducers
4.applyMiddleware 洋葱模型的中间件,介于dispatch和action之间,重写dispatch
5.compose 整合多个中间件
6.单一数据流;state 是可读的,必须通过 action 改变;reducer设计成纯函数;
7.2 Vuex
1.Vuex是吸收了Redux的经验,放弃了一些特性并做了一些优化,代价就是VUEX只能和VUE配合;
2.store:通过 new Vuex.store创建 store,辅助函数mapState;
3.getters:获取state,有辅助函数 mapGetters;
4.action:异步改变 state,像ajax,辅助函数mapActions;
5.mutation:同步改变 state,辅助函数mapMutations;
7.3 对比
1.Redux: view——>actions——>reducer——>state变化——>view变化(同步异步一样)
2.Vuex: view——>commit——>mutations——>state变化——>view变化(同步操作)
view——>dispatch——>actions——>mutations——>state变化——>view变化(异步操作)
8.redux 为什么要把 reducer 设计成纯函数
1.纯函数概念:一个函数的返回结果只依赖于它的参数(外面的变量不会改变自己),并且在执行过程里面没有副作用(自己不会改变外面的变量);
2.主要就是为了减小副作用,避免影响 state 值,造成错误的渲染;
3.把reducer设计成纯函数,便于调试追踪改变记录;
9.Vuex的mutation和Redux的reducer中为什么不能做异步操作
1.在 vuex 里面 actions 只是一个架构性的概念,并不是必须的,说到底只是一个函数,你在里面想干嘛都可以,只要最后触发 mutation 就行;
2.vuex 真正限制你的只有 mutation 必须是同步的这一点(在 redux 里面就好像 reducer 必须同步返回下一个状态一样);
3.每一个 mutation 执行完成后都可以对应到一个新的状态(和 reducer 一样),这样 devtools 就可以打个 snapshot 存下来,然后就可以随便 time-travel 了。如果你开着 devtool 调用一个异步的 action,你可以清楚地看到它所调用的 mutation 是何时被记录下来的,并且可以立刻查看它们对应的状态;
4.其实就是框架是这么设计的,便于调试追踪改变记录
10.双向绑定和 vuex 是否冲突
1.在严格模式中使用Vuex,当用户输入时,v-model会试图直接修改属性值,但这个修改不是在mutation中修改的,所以会抛出一个错误;
2.当需要在组件中使用vuex中的state时,有2种解决方案:
在input中绑定value(vuex中的state),然后监听input的change或者input事件,在事件回调中调用mutation修改state的值;
// 双向绑定计算属性
<input v-model="message">
computed: {
message: {
get () {
return this.$store.state.obj.message
},
set (value) {
this.$store.commit('updateMessage', value)
}
}
}
11. Vue的nextTick原理
11.1 使用场景
什么时候会用到?
nextTick的使用原则主要就是解决单一事件更新数据后立即操作dom的场景。
11.2 原理
1.vue 用异步队列的方式来控制 DOM 更新和 nextTick 回调先后执行;
2.microtask 因为其高优先级特性,能确保队列中的微任务在一次事件循环前被执行完毕;
3.考虑兼容问题,vue 做了 microtask 向 macrotask 的降级方案;
4.代码实现:
const simpleNextTick = function queueNextTick (cb) {
return Promise.resolve().then(() => {
cb()
})
}
simpleNextTick(() => {
console.log(this.$refs.test.innerText)
})
13. Vue 的data 必须是函数而 React 的 state 是对象
13.1 Vue 的 data 必须是函数
对象是引用类型,内存是存贮引用地址,那么子组件中的 data 属性值会互相污染,产生副作用;
如果是函数,函数的{}构成作用域,每个实例相互独立,不会相互影响;
13.2 React 的 state 是对象
因为 state 是定义在函数里面,作用域已经独立
14.Vue 的合并策略
1.生命周期钩子:合并为数组
function mergeHook (
parentVal,
childVal
) {
return childVal
? parentVal // 如果 childVal存在
? parentVal.concat(childVal) // 如果parentVal存在,直接合并
: Array.isArray(childVal) // 如果parentVal不存在
? childVal // 如果chilidVal是数组,直接返回
: [childVal] // 包装成一个数组返回
: parentVal // 如果childVal 不存在 直接返回parentVal
}
// strats中添加属性,属性名为生命周期各个钩子
config._lifecycleHooks.forEach(function (hook) {
strats[hook] = mergeHook // 设置每一个钩子函数的合并策略
})
2.watch:合并为数组,执行有先后顺序;
3.assets(components、filters、directives):合并为原型链式结构,合并的策略就是返回一个合并后的新对象,新对象的自有属性全部来自 childVal, 但是通过原型链委托在了 parentVal 上
function mergeAssets (parentVal, childVal) { // parentVal: Object childVal: Object
var res = Object.create(parentVal || null) // 原型委托
return childVal
? extend(res, childVal)
: res
}
config._assetTypes.forEach(function (type) {
strats[type + 's'] = mergeAssets
})
4.data为function,需要合并执行后的结果,就是执行 parentVal 和 childVal 的函数,然后再合并函数返回的对象;
5.自定义合并策略:
Vue.config.optionMergeStrategies.watch = function (toVal, fromVal) {
// return mergedVal
}
14.Vue-router 的路由模式
1.三种:"hash" | "history" | "abstract";
2.hash(默认),history 是浏览器环境,abstract是 node 环境;
3.hash: 使用 URL hash 值来作路由,是利用哈希值实现push、replace、go 等方法;
4.history:依赖 HTML5 History API新增的 pushState() 和 replaceState(),需要服务器配置;
5.abstract:如果发现没有浏览器的 API,路由会自动强制进入这个模式。
15.Vue 的事件机制
class Vue {
constructor() {
// 事件通道调度中心
this._events = Object.create(null);
}
$on(event, fn) {
if (Array.isArray(event)) {
event.map(item => {
this.$on(item, fn);
});
} else {
(this._events[event] || (this._events[event] = [])).push(fn); }
return this;
}
$once(event, fn) {
function on() {
this.$off(event, on);
fn.apply(this, arguments);
}
on.fn = fn;
this.$on(event, on);
return this;
}
$off(event, fn) {
if (!arguments.length) {
this._events = Object.create(null);
return this;
}
if (Array.isArray(event)) {
event.map(item => {
this.$off(item, fn);
});
return this;
}
const cbs = this._events[event];
if (!cbs) {
return this;
}
if (!fn) {
this._events[event] = null;
return this;
}
let cb;
let i = cbs.length;
while (i--) {
cb = cbs[i];
if (cb === fn || cb.fn === fn) {
cbs.splice(i, 1);
break;
}
}
return this;
}
$emit(event) {
let cbs = this._events[event];
if (cbs) {
const args = [].slice.call(arguments, 1);
cbs.map(item => {
args ? item.apply(this, args) : item.call(this);
});
}
return this;
}}
16.keep-alive 的实现原理和缓存策略
1.获取keep-alive第一个子组件;
2.根据include exclude名单进行匹配,决定是否缓存。如果不匹配,直接返回组件实例,如果匹配,到第3步;
3.根据组件id和tag生成缓存组件的key,再去判断cache中是否存在这个key,即是否命中缓存,如果命中,用缓存中的实例替代vnode实例,然后更新key在keys中的位置,(LRU置换策略)。如果没有命中,就缓存下来,如果超出缓存最大数量max,删除cache中的第一项。
4.keep-alive是一个抽象组件:它自身不会渲染一个 DOM 元素,也不会出现在父组件链中;
5.LRU算法:根据数据的历史访问记录来进行淘汰数据,其实就是访问过的,以后访问概率会高;
6.LRU 实现: 新数据插入到链表头部; 每当缓存命中(即缓存数据被访问),则将数据移到链表头部; 当链表满的时候,将链表尾部的数据丢弃。
17.Vue 的 set 原理
1.由于 Object.observe()方法废弃了,所以Vue 无法检测到对象属性的添加或删除;
2.原理实现:
判断是否是数组,是利用 splice 处理值;
判断是否是对象的属性,直接赋值;
不是数组,且不是对象属性,创建一个新属性,不是响应数据直接赋值,是响应数据调用defineReactive;
export function set (target: Array<any> | Object, key: any, val: any): any {
// 如果 set 函数的第一个参数是 undefined 或 null 或者是原始类型值,那么在非生产环境下会打印警告信息
// 这个api本来就是给对象与数组使用的
if (process.env.NODE_ENV !== 'production' &&
(isUndef(target) || isPrimitive(target))
) {
warn(`Cannot set reactive property on undefined, null, or primitive value: ${(target: any)}`)
}
if (Array.isArray(target) && isValidArrayIndex(key)) {
// 类似$vm.set(vm.$data.arr, 0, 3)
// 修改数组的长度, 避免索引>数组长度导致splcie()执行有误
target.length = Math.max(target.length, key)
// 利用数组的splice变异方法触发响应式, 这个前面讲过
target.splice(key, 1, val)
return val
}
// target为对象, key在target或者target.prototype上。
// 同时必须不能在 Object.prototype 上
// 直接修改即可, 有兴趣可以看issue: https://github.com/vuejs/vue/issues/6845
if (key in target && !(key in Object.prototype)) {
target[key] = val
return val
}
// 以上都不成立, 即开始给target创建一个全新的属性
// 获取Observer实例
const ob = (target: any).__ob__
// Vue 实例对象拥有 _isVue 属性, 即不允许给Vue 实例对象添加属性
// 也不允许Vue.set/$set 函数为根数据对象(vm.$data)添加属性
if (target._isVue || (ob && ob.vmCount)) {
process.env.NODE_ENV !== 'production' && warn(
'Avoid adding reactive properties to a Vue instance or its root $data ' +
'at runtime - declare it upfront in the data option.'
)
return val
}
// target本身就不是响应式数据, 直接赋值
if (!ob) {
target[key] = val
return val
}
// 进行响应式处理
defineReactive(ob.value, key, val)
ob.dep.notify()
return val
}
https://juejin.cn/post/6844904031983239181#heading-18
18.简写 Redux
function createStore(reducer) {
let state;
let listeners=[];
function getState() {
return state;
}
function dispatch(action) {
state=reducer(state,action);
listeners.forEach(l=>l());
}
function subscribe(listener) {
listeners.push(listener);
return function () {
const index=listeners.indexOf(listener);
listeners.splice(inddx,1);
}
}
dispatch({});
return {
getState,
dispatch,
subscribe
}
}
19 react-redux是如何来实现的
源码组成:
1.connect 将store和dispatch分别映射成props属性对象,返回组件
2.context 上下文 导出Provider,,和 consumer
3.Provider 一个接受store的组件,通过context api传递给所有子组件
20. react16 的 fiber 理解
1.react 可以分为 differ 阶段和 commit(操作 dom)阶段;
2.v16 之前是向下递归算法,会阻塞;
3.v16 引入了代号为 fiber 的异步渲染架构;
4.fiber 核心实现了一个基于优先级和requestIdleCallback循环任务调度算法;
5.算法可以把任务拆分成小任务,可以随时终止和恢复任务,可以根据优先级不同控制执行顺序,更多请戳;
总结
文章源码:请戳,原创码字不易,欢迎star!
您的鼓励是我持续创作的动力!