点赞再看,养成习惯,微信搜索【三太子敖丙】第一时间阅读。
本文 GitHub github.com/JavaFamily 已收录,有一线大厂面试完整考点、资料以及我的系列文章。
前言

多线程的东西很多,也很有意思,所以我最近的重心可能都是多线程的方向去靠了,不知道大家喜欢否?
阅读本文之前阅读以下两篇文章会帮助你更好的理解:
正文
场景
我们正常去使用Synchronized一般都是用在下面这几种场景:
修饰实例方法,对当前实例对象this加锁
public class Synchronized {
public synchronized void husband(){
}
}修饰静态方法,对当前类的Class对象加锁
public class Synchronized {
public void husband(){
synchronized(Synchronized.class){
}
}
}修饰代码块,指定一个加锁的对象,给对象加锁
public class Synchronized {
public void husband(){
synchronized(new test()){
}
}
}
其实就是锁方法、锁代码块和锁对象,那他们是怎么实现加锁的呢?
在这之前,我就先跟大家聊一下我们Java对象的构成
在 JVM 中,对象在内存中分为三块区域:
对象头
- Mark Word(标记字段):默认存储对象的HashCode,分代年龄和锁标志位信息。它会根据对象的状态复用自己的存储空间,也就是说在运行期间Mark Word里存储的数据会随着锁标志位的变化而变化。
- Klass Point(类型指针):对象指向它的类元数据的指针,虚拟机通过这个指针来确定这个对象是哪个类的实例。
实例数据
- 这部分主要是存放类的数据信息,父类的信息。
对其填充
由于虚拟机要求对象起始地址必须是8字节的整数倍,填充数据不是必须存在的,仅仅是为了字节对齐。
Tip:不知道大家有没有被问过一个空对象占多少个字节?就是8个字节,是因为对齐填充的关系哈,不到8个字节对其填充会帮我们自动补齐。

我们经常说到的,有序性、可见性、原子性,synchronized又是怎么做到的呢?
有序性
我在Volatile章节已经说过了CPU会为了优化我们的代码,会对我们程序进行重排序。
as-if-serial
不管编译器和CPU如何重排序,必须保证在单线程情况下程序的结果是正确的,还有就是有数据依赖的也是不能重排序的。
就比如:
int a = 1;
int b = a;
这两段是怎么都不能重排序的,b的值依赖a的值,a如果不先赋值,那就为空了。
可见性
同样在Volatile章节我介绍到了现代计算机的内存结构,以及JMM(Java内存模型),这里我需要说明一下就是JMM并不是实际存在的,而是一套规范,这个规范描述了很多java程序中各种变量(线程共享变量)的访问规则,以及在JVM中将变量存储到内存和从内存中读取变量这样的底层细节,Java内存模型是对共享数据的可见性、有序性、和原子性的规则和保障。
大家感兴趣,也记得去了解计算机的组成部分,cpu、内存、多级缓存等,会帮助更好的理解java这么做的原因。

原子性
其实他保证原子性很简单,确保同一时间只有一个线程能拿到锁,能够进入代码块这就够了。
这几个是我们使用锁经常用到的特性,那synchronized他自己本身又具有哪些特性呢?
可重入性
synchronized锁对象的时候有个计数器,他会记录下线程获取锁的次数,在执行完对应的代码块之后,计数器就会-1,直到计数器清零,就释放锁了。
那可重入有什么好处呢?
可以避免一些死锁的情况,也可以让我们更好封装我们的代码。
不可中断性
不可中断就是指,一个线程获取锁之后,另外一个线程处于阻塞或者等待状态,前一个不释放,后一个也一直会阻塞或者等待,不可以被中断。
值得一提的是,Lock的tryLock方法是可以被中断的。
底层实现
这里看实现很简单,我写了一个简单的类,分别有锁方法和锁代码块,我们反编译一下字节码文件,就可以了。
先看看我写的测试类:
/**
*@Description: Synchronize
*@Author: 敖丙
*@date: 2020-05-17
**/
public class Synchronized {
public synchronized void husband(){
synchronized(new Volatile()){
}
}
}
编译完成,我们去对应目录执行 javap -c xxx.class 命令查看反编译的文件:
MacBook-Pro-3:juc aobing$ javap -p -v -c Synchronized.class
Classfile /Users/aobing/IdeaProjects/Thanos/laogong/target/classes/juc/Synchronized.class
Last modified 2020-5-17; size 375 bytes
MD5 checksum 4f5451a229e80c0a6045b29987383d1a
Compiled from "Synchronized.java"
public class juc.Synchronized
minor version: 0
major version: 49
flags: ACC_PUBLIC, ACC_SUPER
Constant pool:
#1 = Methodref #3.#14 // java/lang/Object."<init>":()V
#2 = Class #15 // juc/Synchronized
#3 = Class #16 // java/lang/Object
#4 = Utf8 <init>
#5 = Utf8 ()V
#6 = Utf8 Code
#7 = Utf8 LineNumberTable
#8 = Utf8 LocalVariableTable
#9 = Utf8 this
#10 = Utf8 Ljuc/Synchronized;
#11 = Utf8 husband
#12 = Utf8 SourceFile
#13 = Utf8 Synchronized.java
#14 = NameAndType #4:#5 // "<init>":()V
#15 = Utf8 juc/Synchronized
#16 = Utf8 java/lang/Object
{
public juc.Synchronized();
descriptor: ()V
flags: ACC_PUBLIC
Code:
stack=1, locals=1, args_size=1
0: aload_0
1: invokespecial #1 // Method java/lang/Object."<init>":()V
4: return
LineNumberTable:
line 8: 0
LocalVariableTable:
Start Length Slot Name Signature
0 5 0 this Ljuc/Synchronized;
public synchronized void husband();
descriptor: ()V
flags: ACC_PUBLIC, ACC_SYNCHRONIZED // 这里
Code:
stack=2, locals=3, args_size=1
0: ldc #2 // class juc/Synchronized
2: dup
3: astore_1
4: monitorenter // 这里
5: aload_1
6: monitorexit // 这里
7: goto 15
10: astore_2
11: aload_1
12: monitorexit // 这里
13: aload_2
14: athrow
15: return
Exception table:
from to target type
5 7 10 any
10 13 10 any
LineNumberTable:
line 10: 0
line 12: 5
line 13: 15
LocalVariableTable:
Start Length Slot Name Signature
0 16 0 this Ljuc/Synchronized;
}
SourceFile: "Synchronized.java"
同步代码
大家可以看到几处我标记的,我在最开始提到过对象头,他会关联到一个monitor对象。
当我们进入一个人方法的时候,执行monitorenter,就会获取当前对象的一个所有权,这个时候monitor进入数为1,当前的这个线程就是这个monitor的owner。
如果你已经是这个monitor的owner了,你再次进入,就会把进入数+1.
同理,当他执行完monitorexit,对应的进入数就-1,直到为0,才可以被其他线程持有。
所有的互斥,其实在这里,就是看你能否获得monitor的所有权,一旦你成为owner就是获得者。
同步方法
不知道大家注意到方法那的一个特殊标志位没,ACC_SYNCHRONIZED。
同步方法的时候,一旦执行到这个方法,就会先判断是否有标志位,然后,ACC_SYNCHRONIZED会去隐式调用刚才的两个指令:monitorenter和monitorexit。
所以归根究底,还是monitor对象的争夺。
monitor
我说了这么多次这个对象,大家是不是以为就是个虚无的东西,其实不是,monitor监视器源码是C++写的,在虚拟机的ObjectMonitor.hpp文件中。
我看了下源码,他的数据结构长这样:
ObjectMonitor() {
_header = NULL;
_count = 0;
_waiters = 0,
_recursions = 0; // 线程重入次数
_object = NULL; // 存储Monitor对象
_owner = NULL; // 持有当前线程的owner
_WaitSet = NULL; // wait状态的线程列表
_WaitSetLock = 0 ;
_Responsible = NULL ;
_succ = NULL ;
_cxq = NULL ; // 单向列表
FreeNext = NULL ;
_EntryList = NULL ; // 处于等待锁状态block状态的线程列表
_SpinFreq = 0 ;
_SpinClock = 0 ;
OwnerIsThread = 0 ;
_previous_owner_tid = 0;
}
这块c++代码,我也放到了我的开源项目了,大家自行查看。
synchronized底层的源码就是引入了ObjectMonitor,这一块大家有兴趣可以看看,反正我上面说的,还有大家经常听到的概念,在这里都能找到源码。

大家说熟悉的锁升级过程,其实就是在源码里面,调用了不同的实现去获取获取锁,失败就调用更高级的实现,最后升级完成。
1.5 重量级锁
大家在看ObjectMonitor源码的时候,会发现Atomic::cmpxchg_ptr,Atomic::inc_ptr等内核函数,对应的线程就是park()和upark()。
这个操作涉及用户态和内核态的转换了,这种切换是很耗资源的,所以知道为啥有自旋锁这样的操作了吧,按道理类似死循环的操作更费资源才是对吧?其实不是,大家了解一下就知道了。
那用户态和内核态又是啥呢?
Linux系统的体系结构大家大学应该都接触过了,分为用户空间(应用程序的活动空间)和内核。
我们所有的程序都在用户空间运行,进入用户运行状态也就是(用户态),但是很多操作可能涉及内核运行,比我I/O,我们就会进入内核运行状态(内核态)。

这个过程是很复杂的,也涉及很多值的传递,我简单概括下流程:
- 用户态把一些数据放到寄存器,或者创建对应的堆栈,表明需要操作系统提供的服务。
- 用户态执行系统调用(系统调用是操作系统的最小功能单位)。
- CPU切换到内核态,跳到对应的内存指定的位置执行指令。
- 系统调用处理器去读取我们先前放到内存的数据参数,执行程序的请求。
- 调用完成,操作系统重置CPU为用户态返回结果,并执行下个指令。
所以大家一直说,1.6之前是重量级锁,没错,但是他重量的本质,是ObjectMonitor调用的过程,以及Linux内核的复杂运行机制决定的,大量的系统资源消耗,所以效率才低。
还有两种情况也会发生内核态和用户态的切换:异常事件和外围设备的中断 大家也可以了解下。
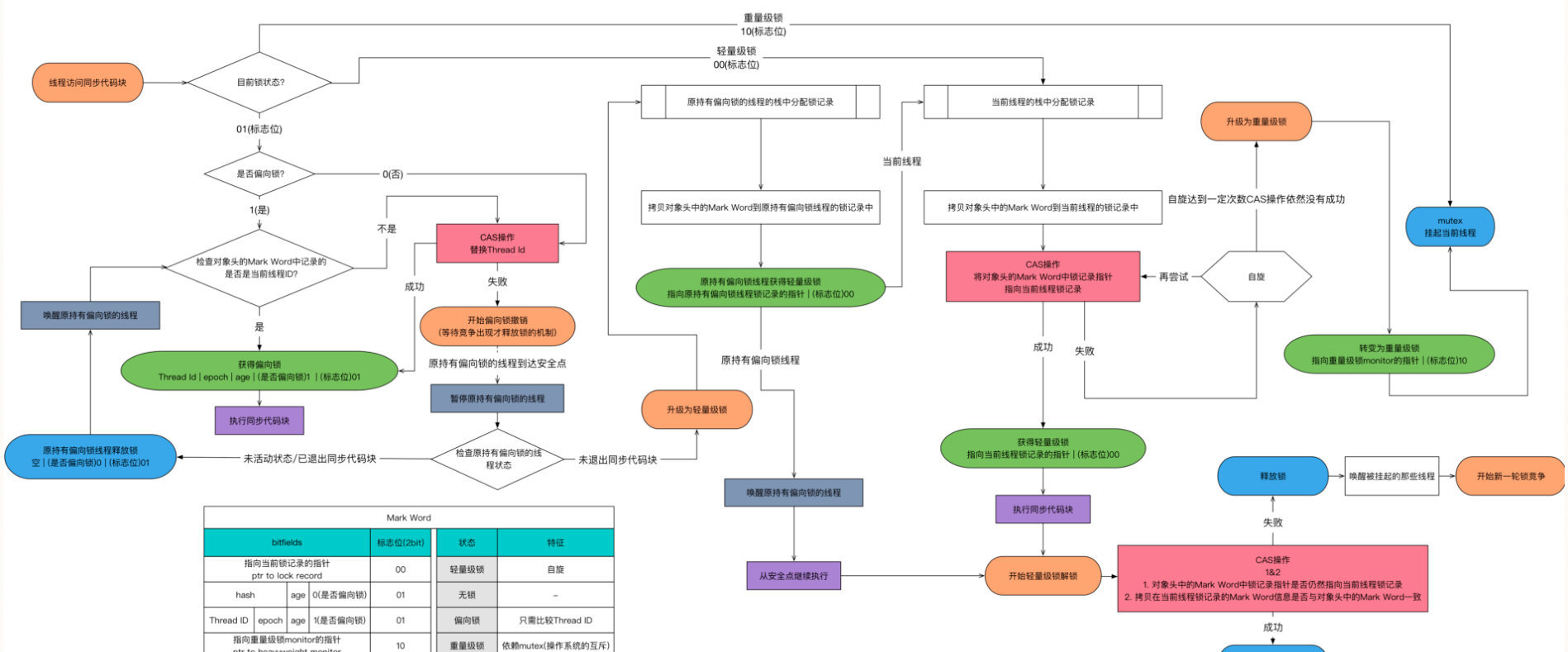
1.6 优化锁升级
那都说过了效率低,官方也是知道的,所以他们做了升级,大家如果看了我刚才提到的那些源码,就知道他们的升级其实也做得很简单,只是多了几个函数调用,不过不得不设计还是很巧妙的。
我们就来看一下升级后的锁升级过程:

简单版本:

升级方向:

Tip:切记这个升级过程是不可逆的,最后我会说明他的影响,涉及使用场景。
看完他的升级,我们就来好好聊聊每一步怎么做的吧。
偏向锁
之前我提到过了,对象头是由Mark Word和Klass pointer 组成,锁争夺也就是对象头指向的Monitor对象的争夺,一旦有线程持有了这个对象,标志位修改为1,就进入偏向模式,同时会把这个线程的ID记录在对象的Mark Word中。
这个过程是采用了CAS乐观锁操作的,每次同一线程进入,虚拟机就不进行任何同步的操作了,对标志位+1就好了,不同线程过来,CAS会失败,也就意味着获取锁失败。
偏向锁在1.6之后是默认开启的,1.5中是关闭的,需要手动开启参数是xx:-UseBiasedLocking=false。

偏向锁关闭,或者多个线程竞争偏向锁怎么办呢?
轻量级锁
还是跟Mark Work 相关,如果这个对象是无锁的,jvm就会在当前线程的栈帧中建立一个叫锁记录(Lock Record)的空间,用来存储锁对象的Mark Word 拷贝,然后把Lock Record中的owner指向当前对象。
JVM接下来会利用CAS尝试把对象原本的Mark Word 更新会Lock Record的指针,成功就说明加锁成功,改变锁标志位,执行相关同步操作。
如果失败了,就会判断当前对象的Mark Word是否指向了当前线程的栈帧,是则表示当前的线程已经持有了这个对象的锁,否则说明被其他线程持有了,继续锁升级,修改锁的状态,之后等待的线程也阻塞。

自旋锁
我不是在上面提到了Linux系统的用户态和内核态的切换很耗资源,其实就是线程的等待唤起过程,那怎么才能减少这种消耗呢?
自旋,过来的现在就不断自旋,防止线程被挂起,一旦可以获取资源,就直接尝试成功,直到超出阈值,自旋锁的默认大小是10次,-XX:PreBlockSpin可以修改。
自旋都失败了,那就升级为重量级的锁,像1.5的一样,等待唤起咯。

至此我基本上吧synchronized的前后概念都讲到了,大家好好消化。
资料参考:《高并发编程》《黑马程序员讲义》《深入理解JVM虚拟机》
用synchronized还是Lock呢?
我们先看看他们的区别:
synchronized是关键字,是JVM层面的底层啥都帮我们做了,而Lock是一个接口,是JDK层面的有丰富的API。
synchronized会自动释放锁,而Lock必须手动释放锁。
synchronized是不可中断的,Lock可以中断也可以不中断。
通过Lock可以知道线程有没有拿到锁,而synchronized不能。
synchronized能锁住方法和代码块,而Lock只能锁住代码块。
Lock可以使用读锁提高多线程读效率。
synchronized是非公平锁,ReentrantLock可以控制是否是公平锁。
两者一个是JDK层面的一个是JVM层面的,我觉得最大的区别其实在,我们是否需要丰富的api,还有一个我们的场景。
比如我现在是滴滴,我早上有打车高峰,我代码使用了大量的synchronized,有什么问题?锁升级过程是不可逆的,过了高峰我们还是重量级的锁,那效率是不是大打折扣了?这个时候你用Lock是不是很好?
场景是一定要考虑的,我现在告诉你哪个好都是扯淡,因为脱离了业务,一切技术讨论都没有了价值。

我是敖丙,一个在互联网苟且偷生的工具人。
你知道的越多,你不知道的越多,人才们的 【三连】 就是丙丙创作的最大动力,我们下期见!
注:如果本篇博客有任何错误和建议,欢迎人才们留言!
文章持续更新,可以微信搜索「 三太子敖丙 」第一时间阅读,回复【资料】有我准备的一线大厂面试资料和简历模板,本文 GitHub github.com/JavaFamily 已经收录,有大厂面试完整考点,欢迎Star。
