想了解一些分布式一致性协议比较久了,之前一直写了些草稿,之后想慢慢更新更多的内容。非资料搬运,知识水平有限,如果有任何谬误,欢迎批评指正。
简介
ZAB 协议全称 ZooKeeper Atomic Broadcast,是 zookeeper 维持数据一致性的核心算法。基于该协议,zk 实现了主备模式的系统架构来保持集群中各副本的一致性。对于改变服务状态的写请求,通过一致性协议处理同步。对于读请求可以在本地副本上进行返回。

基础概念
在熟悉流程之前先了解一些概念是必要的。
概念与术语
- Leader 主: 接收客户端请求,负责将一个客户端事务请求转换成一个 Proposal,并将该 Proposal 分发给集群中的所有 Follower。之后 Leader 等待所有 Follower 的反馈,当过半的 Follower 服务器正确反馈后,也称 Quorum,就会再次向所有 Follower 分发 Commit 消息,将 Proposal 提交。
- Follower 从: 追随主,将写请求转发给主,可以负责读请求。所以,集群扩容的时候会增加读请求的性能,相反,写性能会有所下降,因为需要同步的机器更多了。
- Proposal 提案:
<v, z>,v 表示值,z 表示 zxid。 - Commit 提交: 事务提交。
- Quorum 仲裁: 一般是指过半机制。
- Oberver 观察者: 从的一种形式,但是不参与选举。引入只是为了系统的可扩展性。
- Epoch 纪元:即每一个 Leader 的任期。
ZXID
zxid(Zookeeper Transaction Id)是 ZAB 协议的事务编号,其是一个 64 位的整数,在整个过程中。
- 低 32 位是一个单调递增的计数器,每当 Leader 服务器产生一个新的事务 Proposal 时,递增 1。
- 高 32 位代表 Leader 的 epoch 编号,有点类似于 Raft 的任期,每当选举一个新 Leader 时,就会从新 Leader 取出本地日志中的最大事务 Proposal 的 zxid,解析出 epoch 然后加 1,并将低 32 位置 0 来开始新的 zxid。

节点状态
在 ZAB 协议中,每一个进程都有可能处于以下三种状态之一。其实还有一种 Oberserving 状态,是观察者的状态,可以先忽略。

每个节点保存以下数据,

术语
- CEpoch:Follower 发送自己处理过的最后一个事务 Proposal 的 epoch 值。
- NewEpoch:Leader 根据接收 Follower 的 epoch,来生成新一轮 epoch 值。
- Ack-E:Follower 确认接收 Leader 的新 epoch。
- NewLeader:确立领导地位,向其他 Follower 发送 NewLeader 消息。
- Ack-LD:Follower 确认接收 Leader 的 NewLeader 消息。
- Commit-LD:提交新 Leader 的 proposal。
- Propose:Leader 开启一个新的事务。
- Ack:Follower 确认接收 Leader 的 Proposal。
- Commit:Leader 发送给 Follower,要求所有 Follower 提交事务 Proposal。
流程
ZAB 协议主要包括消息广播和崩溃恢复两个过程。具体又可以分为 Discovery 发现,Synchronization 同步,Broadcast 广播三个阶段。下图是 ZAB 协议的简介 ,我们将每个阶段又分为 3 小节,后续说明每个小节分别做了什么。颜色箭头表示节点间的通信方向,黑色箭头表示进入各阶段的过程。

崩溃恢复
当出现以下情况时,ZAB 协议会进入恢复模式并选举新的 Leader。
- 服务框架重启
- 网络中断
- 崩溃退出
ZAB 协议会进入恢复模式并选举新的 Leader。当选举出新 Leader ,同时集群中已经有过半机器与新 Leader 完成了数据同步之后,ZAB 协议会退出恢复模式。
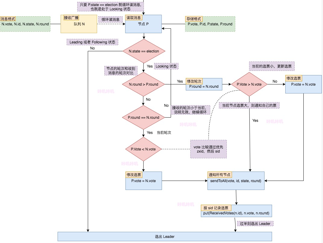
选举过程

示例图中有三台机器 server 1,server 2,server 3。括号中 (3, 6) 表示选票,其中包含 sid (即配置文件中的 myid)和 zxid。zooKeeper 默认使用快速选举算法,具体可以参考源码和上述流程图。
- 崩溃或重启后,各节点都变更为 Looking 状态,然后开始选举过程。
- 各个节点先投票给自己,然后广播投票结果给所有节点。也就是说
server 1把自己的选票(3, 6)广播给所有节点。 - 如果得到大多数节点的同意,那么就认为自己是 Leader。图中所有节点都选出了
(3, 6)然后向所有节点广播,确定了 Leader 是 server 1。
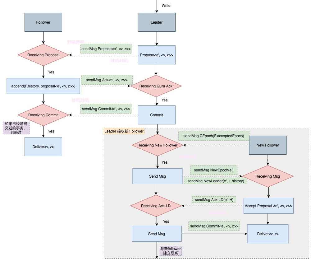
发现

- 第一阶段 CEpoch:Follower 将自己最后处理的事务 Proposal 的 epoch 值发送给 Leader,消息
CEpoch(F.p),F.p可以提取出 zxid。 - 第二阶段 NewEpoch:当 Leader 接收到过半的 Follower 的 CEpoch 消息后,Leader 生成
NewEpoch(e')发送给这些过半的 Follower,e'是比任何从 CEpoch 消息中收到的 epoch 值都要大,毕竟要改朝换代嘛。 - 第三阶段 Ack-E:
- Follower 一旦从 Leader 处收到
NewEpoch(e')消息,如果F.p<e', - Leader 一旦收到了过半的 Follower 的确认消息。它会从这些过半的 Follower 中选取一个 F,并使用它作为初始化事务的集合 S'(用于同步集群数据),然后结束发现阶段。
- Follower 一旦从 Leader 处收到
如何选取这个 Follower 呢?因为既然要选择需要同步的事务集合,必然要选择事务最全的吧。所以,须满足epoch 是最大的且 zxid 也是最大的。
同步

在完成发现流程之后(即确定了数据源 Follower F 的事务集合 S'),接下来就进入了同步阶段了。
-
第一阶段 NewLeader:Leader 将新 epoch 和
S'以NewLeader(e', S')的消息形式发送给所有过半 (Quorum) 的 Follower。在上一阶段L.history = F.history,所以 S' 就是流程图中的L.history。 -
第二阶段 Ack-LD:当 Follower 接收到
NewLeader(e', S')消息后,- 如果 Follower 的 epoch 等于
e',也就是确认是不是该主的子民,因为前一阶段段已经存储了最新的e'。Follower 将会执行事务应用操作,将接收S'中的所有事务 Proposal,注意只是接收。 - 如果 Follower 的 epoch 不等于
e',即不是这一轮的 Follower,直接进入下一代循环。 - Leader 在接收到过半的 Follower 的 Ack-LD 消息后,发送 Commit 消息所有的 Follower,之后进入下一阶段即 Broadcast(消息广播)。
- 如果 Follower 的 epoch 等于
-
第三阶段 Commit-LD:在收到 Leader 的 Commit 消息后,按顺序依次调用
abdeliver(<v, z>)处理S'的每一个事务,随后完成这一阶段。
消息广播

当主从数据同步完成之后,集群就可以对外服务了,Leader 负责写请求(如果有写请求落到 Follower 上,会转发给 Leader)。
- 第一阶段 Propose:Leader 收到来自客户端新的事务请求后,会生成对应的事务 Proposal,并根据 zxid 的顺序(递增)向追随自己的所有 Follower 发送
P<e', <v, z>>,其中epoch(z) == e'。 - 第二阶段 Ack:Follower 根据收到消息的次序来处理这些 Proposal,并追加到 H 中去,然后反馈给 Leader。
- 第三阶段 Commit:一旦 Follower 收到来自 Leader 的
Commit(e', <v, z>)消息,将调用abdeliver(<v, z>)提交事务<v, z>。需要注意的是,此时 Follower 必定提交了z' < z之前的事务。
接下来集群出去消息广播,正常对外服务的状态,直到下一次选举开始。
广播的流程
在进入消息广播阶段后,Leader 会为每一个 Follower 分配一个 FIFO 形式的队列进行通信,确保了同一时刻一个 Follower 只能和一个 Leader 保持同步,Leader 和 Follower 彼此之间通过心跳检测来感知。

分两种情况 Leader 会终止当前周期的领导,
- Leader 掉线了,Follower 的心跳包会超时,然后 Follower 进入 Looking 状态。
- Leader 已经没有过半的 Follower 追随了,Leader 自己进入 Looking 状态,追随它的 Follower 也会转为 Looking 状态。
当异常情况发生后,就开始新一轮的崩溃恢复过程。
广播流程,
- Leader(主)服务器接收 Client(客户端) 的请求,为其生成 Proposal(提案)。
- 然后将 Proposal 发送给所有 Follower (从)。主会为每一个从分配一个单独的队列,以保证消息的有序性。
- 主等待所有从服务器反馈 Ack,当有过半的从服务器 Ack 之后,主会提交本地事务。然后广播 Commit 给所有从,从接收到 Commit 之后完成提交。
