首页
沸点
课程
数据标注
HOT
AI Coding
更多
直播
活动
APP
插件
直播
活动
APP
插件
搜索历史
清空
创作者中心
写文章
发沸点
写笔记
写代码
草稿箱
创作灵感
查看更多
登录
注册
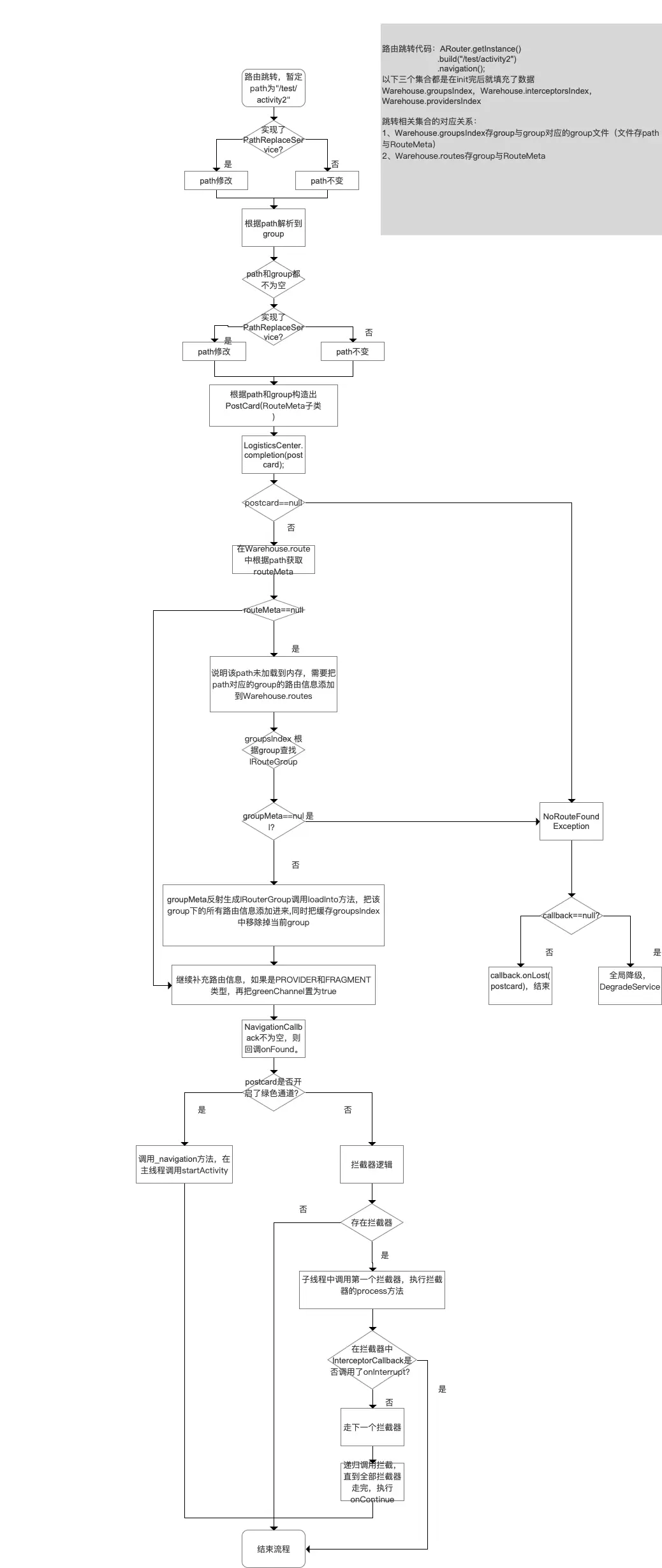
Arouter路由跳转流程分析
无限进步的阿丁
2020-06-11
487
阅读1分钟
Arouter源码分析
路由跳转流程图
无限进步的阿丁
Android开发 @猪厂
12
文章
13k
阅读
8
粉丝
目录
收起
Arouter源码分析
路由跳转流程图