
导航
[深入01] 执行上下文
[深入02] 原型链
[深入03] 继承
[深入04] 事件循环
[深入05] 柯里化 偏函数 函数记忆
[深入06] 隐式转换 和 运算符
[深入07] 浏览器缓存机制(http缓存机制)
[深入08] 前端安全
[深入09] 深浅拷贝
[深入10] Debounce Throttle
[深入11] 前端路由
[深入12] 前端模块化
[深入13] 观察者模式 发布订阅模式 双向数据绑定
[深入14] canvas
[深入15] webSocket
[深入16] webpack
[深入17] http 和 https
[深入18] CSS-interview
[深入19] 手写Promise
[深入20] 手写函数
[部署01] Nginx
[部署02] Docker 部署vue项目
[部署03] gitlab-CI
[源码-webpack01-前置知识] AST抽象语法树
[源码-webpack02-前置知识] Tapable
[源码-webpack03] 手写webpack - compiler简单编译流程
[源码] Redux React-Redux01
[源码] axios
[源码] vuex
[源码-vue01] data响应式 和 初始化渲染
[源码-vue02] computed 响应式 - 初始化,访问,更新过程
[源码-vue03] watch 侦听属性 - 初始化和更新
[源码-vue04] Vue.set 和 vm.$set
[源码-vue05] Vue.extend
[源码-vue06] Vue.nextTick 和 vm.$nextTick
前置知识
一些单词
Mutation:变异
raw:未加工
assert: 断言
internal:内部的
( store internal state : store内部的state )
duplicate:重复,赋值,副本
localized:局部的
unify:统一
( unifyObjectStyle 统一对象类型 )
Valid: 有效的
vue 如何编写一个插件
-
插件通常来为 vue 添加 ( 全局功能 )
- 全局方法, 全局资源, 全局混入, vue实例方法 等
- 即
Vue构造器静态方法和属性,Vue.prototype实例方法和属性,mixin,directive等
-
如果使用插件
- 通过组件形式:
-
Vue.use(plugin, [options])
-
new Vue(组件选项)
-
- 通过script方式引入
- 比如
vue-router插件- 会在 index.js 内部判断 如果是 ( 浏览器环境并且window.Vue存在 ),就自动调用 window.Vue.use(VueRouter)
- 比如
- 通过组件形式:
-
注意点:
- 每个插件都应该暴露一个 install 方法,并且install方法的第一个参数必须是 Vue 构造器,第二个参数是一个可选的参数对象
- 因为install方法的第一个参数是 Vue 构造器,所以可以获取Vue上的directive, mixin, 等等
- 后面会知道如果没有暴露install方法,那插件本身就必须是一个函数,该函数就会被当做install方法
- 每个插件都应该暴露一个 install 方法,并且install方法的第一个参数必须是 Vue 构造器,第二个参数是一个可选的参数对象
-
代码
插件:
const firstPlugin = {
install(Vue, options) {
console.log(options, 'options')
// 全局方法 firstGlobalMethod
Vue.firstGlobalMethod = function () {
console.log('插件 - 全局方法 - 即Vue构造器的静态方法')
}
// 添加全局资源 全局指令
Vue.directive('first-directive', {
bind(el, binding, vnode, oldVnode) {
console.log('只调用一次,指令第一次绑定到元素时调用。在这里可以进行一次性的初始化设置')
console.log(el, 'el 指令所绑定的元素,可以用来直接操作DOM')
console.log(binding, 'binding')
console.log(vnode, 'Vue 编译生成的虚拟节点')
console.log(oldVnode, '上一个虚拟节点,仅在 update 和 componentUpdated 钩子中可用')
},
inserted() {
console.log('被绑定元素插入父节点时调用 (仅保证父节点存在,但不一定已被插入文档中)')
}
})
// 全局混合 注入组件选项
Vue.mixin({
created: function () {
console.log('插件 - 全局混合 - 在所有组件中混入created()生命周期')
}
})
// 实例方法
// 一般规定在Vue.prototype上挂载的属性和方法都要以 $ 开头
Vue.prototype.$firstPluginMethod = function () {
console.log('插件 - 实例方法 - 挂载在vue实例原型对象上的方法,记得该属性和方法以 $ 开头')
}
}
}
export default firstPlugin
注册插件:
import Vue from 'vue'
import App from './App.vue'
import router from './router'
import store from './store'
import axios from 'axios'
import firstFlugin from './plugin/first-plugin'
Vue.config.productionTip = false
Vue.prototype.$axios = axios
Vue.use(firstFlugin) // -------------------------------------------------------------- 注册插件
new Vue({
router,
store,
render: h => h(App)
}).$mount('#app')
Vue.use()
- Vue.use( plugin )
- 参数:object 或者 function
- 作用:
- 安装Vue插件
- 插件是对象:需提供 install 方法
- 插件是函数:自身会作为 install 方法
- install方法:会将 Vue 作为参数,在 Vue.use() 调用时自动执行
- 注意:
- Vue.use() 需要在 new Vue() 之前被调用
- 当 install 方法被同一个插件多次调用,插件将只会被安装一次
- Vue.use() 源码
- 主要做了以下事情
- 如果插件注册过
- 直接返回 ( 返回this主要为了能链式调用 )
- 没注册过
- 判断该插件是对象还是函数
- 对象:调用install方法
- 函数:把该插件作为install方法,直接调用该函数
- 把该插件添加进插件数组,下次判断是否注册过时,就注册过了
- 返回 this 方便链式调用
- 判断该插件是对象还是函数
- 总结:
- Vue.use() 最主要就是调用插件的 install 方法
- 如果插件注册过
- 主要做了以下事情
// Vue.use() 源码
// 文件路径:core/global-api/use.js
import { toArray } from '../util/index'
export function initUse(Vue: GlobalAPI) {
Vue.use = function (plugin: Function | Object) {
// Vue.use 在Vue构造器上挂载use方法
const installedPlugins = (this._installedPlugins || (this._installedPlugins = []))
// installedPlugins
// 如果 Vue._installedPlugins 存在就直接赋值
// 如果 Vue._installedPlugins 不存在赋值为空数组
if (installedPlugins.indexOf(plugin) > -1) {
// 该插件在插件数组installedPlugins中存在就直接返回
// 这里返回 this,就可以实现链式调用,这里的this就是Vue
return this
}
const args = toArray(arguments, 1)
// additional parameters
// 将除去Vue以外的参数收集成数组
args.unshift(this)
// 将Vue添加到数组的最前面
// 因为args要作为插件install方法的参数,而install方法规定第一个参数必须是Vue构造器
if (typeof plugin.install === 'function') {
// 插件是对象,就把插件对象的install方法的this绑定到该plugin上,传入参数执行
plugin.install.apply(plugin, args)
} else if (typeof plugin === 'function') {
// 插件是函数,传参执行
plugin.apply(null, args)
}
installedPlugins.push(plugin)
// 如果该插件在installedPlugins不存在,首先在上面赋值为空数组,执行isntall后,把该插件添加进installedPlugins表示存在
return this
// return this 是为了链式调用,this指代 Vue
}
}
// ------------------------------------------------------
// toArray(list, start)
// 比如:
// list = [1,2,3,4]
// start = 1
export function toArray(list: any, start?: number): Array<any> {
start = start || 0
let i = list.length - start
const ret: Array<any> = new Array(i)
while (i--) {
ret[i] = list[i + start]
// i-- 先赋值即 while(3)
// 然后减去1即i=2
// ret[2] = list[3]
// ret[1] = list[2]
// ret[0] = list[1]
// ret = [2,3,4]
}
return ret
}
vuex源码
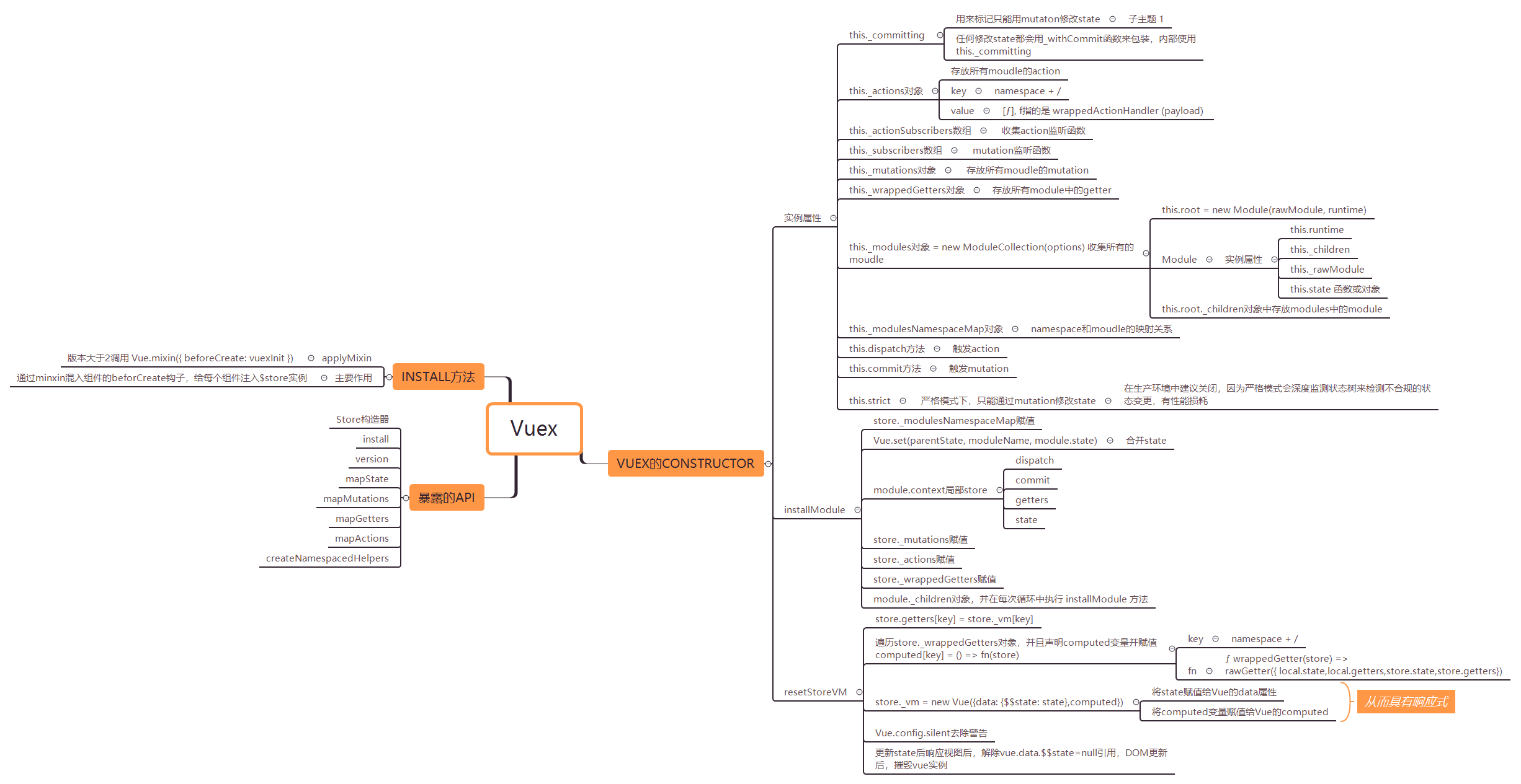
(1) vuex 如何安装和使用
- 安装
- npm install vuex -S
- 使用
main.js中
----
import Vuex from 'vuex'
Vue.use(Vuex) // -------------------------------- 会调用Vuex上的install方法
const store = new Vuex.Store({ // --------------- new Store(options)
state: {},
mutations: {},
actions: {},
getters: {},
modules: {}
})
const app = new Vue({
router,
store, // -------------------------------------- 注入store
render: h => h(App)
}).$mount('#app')
(2) Vue.use(Vuex)
- Vue.use(Vuex) 会调用Vuex中的 Vuex.install 方法
- Vuex.install 方法会调用 applyMixin(Vue)
- applyMixin(Vue)
- 主要就是把store实例子注入每个组件中
- 具体就是在组件的的 beforeCreate 生命周期中mixin混入 vuexInit 方法,从而把store实例注入每个组件
- mixin需要注意:
-
- 同名钩子函数将合并为一个数组,因此都将被调用
-
- 混入对象的钩子将在组件自身钩子之前调用
-
- mixin需要注意:
- applyMixin(Vue)
- Vuex.install 方法会调用 applyMixin(Vue)
- 总结:
Vue.use(Vuex) => Vuex.install() => applyMixin(Vue) => Vue.mixin({ beforeCreate: vuexInit })- 通过Vue.use(Vuex)的最终效果就是将store实例注入到每个组件中,且是共用同一个store实例
- 所以:可以在每个组件中通过 this.$store 访问到 strore 实例
Vuex中的install方法
----
let Vue // bind on install
export function install (_Vue) {
if (Vue && _Vue === Vue) {
if (__DEV__) {
console.error(
'[vuex] already installed. Vue.use(Vuex) should be called only once.'
)
}
return
// Vue存在,并且和传入的_Vue相等,并且是生产环境,返回
}
Vue = _Vue
// Vue不存在,就赋值传入的参数_Vue
applyMixin(Vue)
// 调用 applyMixin 方法
}
applyMixin(Vue)
---
export default function (Vue) {
const version = Number(Vue.version.split('.')[0])
if (version >= 2) {
Vue.mixin({ beforeCreate: vuexInit })
// 版本大于等于2,混入 beforeCreate 生命周期钩子vuexInit方法
} else {
// 版本1 是为了兼容,不考虑
}
function vuexInit () {
const options = this.$options
// 这里的 this 代表每一个组件,具有 beforeCreate 钩子
// store injection
if (options.store) {
// this.$options.store存在
// 1. 说明是根组件,即通过 const vue = new Vue({store: store}) 生成的实例vue,即根组件
this.$store = typeof options.store === 'function'
? options.store()
: options.store
// 在根组件上改在 $store 属性
// 1. store是个函数,直接调用函数,返回值赋值
// 2. store是个对象,就直接赋值
} else if (options.parent && options.parent.$store) {
this.$store = options.parent.$store
// 如果不是根组件,并且父组件存在
// 1. 因为:( 父组件的beforeCreate ) 会早于 ( 子组件的beforeCreate ) 先执行,而除了根组件,其余组件的 $store 都是使用父组件的 $store
// 2. 所以:导致所有组件的 $store 都是使用的 根组件的 $store,根组件只用自身的 $store,即一层层传递
// 3. 最终:所有组件都使用了 根组件的$store , 即都使用了传入的 store 实例
}
}
}
(3) Store类的constructor
this._modules = new ModuleCollection(options)
- ModuleCollection 类
- 主要作用
-
- 赋值 this.root 为根模块
-
- 如果模块中存在 modules 属性,就给父模块的 _children 属性对象中添加该模块的对应关系
-
- 实例属性
- root
- 即new Module实例
- root
- 原型属性
- getNamespace:如果module的namespaced属性存在,就递归的拼接path
- 在构造函数中调用 this.register([], rawRootModule, false)
- this.register([], rawRootModule, false)
- 主要作用就是:
- new Module(rawModule, runtime)
- 实例属性
- 实例上挂载 runtime, _children, _rawModule, state
- _children:默认是一个空对象
- 用来存放子module
- _rawModule:就是传入的module
- 要么是根module即传入Vuex的options
- 要么是modules中的各个module
- state
- 是一个函数就调用该函数返回state对象
- 是一个对象直接赋值
- 原型属性
- 原型上具有 getChild,addChild,namespaced,update,forEachGetter ...
- getChild:返回_children对象中的某个module
- addChild:向_children对象中添加莫格module
- namespaced:该module是否具有namespaced属性,一个布尔值
- forEachGetter:循环getters对象,将value和key传给参数函数
- 实例属性
- parent.addChild(path[path.length - 1], newModule)
- 向父module中的_children对象中添加子模块映射
- array.prototype.reduce 方法需要注意
[].reduce((a,b) => {...}, params)当空数组执行reduce时,不管第一个参数函数执行了任何逻辑,都会直接返回第二个参数params- 在源码中有大量的空数组执行reduce的逻辑,比如注册module和注册namespce
- array.prototype.slice 方法需要注意
[].slice(0, -1)返回的是一个空数组
- 主要作用
installModule(this, state, [], this._modules.root)
-
主要作用
- 将module的拼接后的 ( path ) 和 ( moudle) 作为key-value 映射到 ( store._modulesNamespaceMap ) 对象中
- state
- 将所有modules中的module中的state,合并到rootModule的state中
- key => moduleName
- value => moduleState
- 需要注意的是修改state都需要通过 ( store._withCommit ) 包装
- local
- 构造module.context对象,赋值给local对象,将local对象作为参数传入registerMutation,registerAction,registerGetter
- local对象上有dispatch, commit, getters, state等属性
- mutations
- 将所有的module中的 ( mutations中的函数 ) 都添加到store的 ( this._mutations ) 对象中
- key:
- 该module的namespace + mutations中的某个函数名
- 比如
cart/incrementItemQuantity即module名 + mutation函数的名字
- value
- 一个数组
- 成员是具体的mutation函数的包装函数,
wrappedMutationHandler (payload)
- key:
- 注意:
mutations hander - 参数
- 第一个参数 state
- 该state是当前局部模块的 state,而不是总的state
- 第二个参数 payload
- 第一个参数 state
- 参数
commit - store.commit
- 修改store中state的唯一方式是
store.commit(mutations hander) store.commit('increment', 10)store.commit('increment', {amount: 10})store.commit({type: 'increment',amount: 10})
- 将所有的module中的 ( mutations中的函数 ) 都添加到store的 ( this._mutations ) 对象中
- actions
- 将所有的module中的 ( actions中的函数 ) 都添加到store的 ( this._actions ) 对象中
- key:
- action.root ? key : namespace + key
- 上面的 key 表示的是actions中的action函数名
- 上面的 namespace 表示的moudle名+/
- 比如:
cart/addProductToCart即module名 + action函数的名字
- value:
- 一个数组
- 成员是具体的action函数的包装函数,
wrappedActionHandler(payload)
- 注意:
action函数 - 参数
- 第一个参数
- 是一个 context 对象, context 和 store 实例具有相同方法和属性
- context 对象具有
dispatch commit getters state rootGetters rootState这些属性
- 第二个参数
- payload
- 第一个参数
- 参数
dispatch - store.dispatch
- action函数是通过 store.dispatch 来触发的
store.dispatch('increment')store.dispatch('incrementAsync', {amount: 10})store.dispatch({type: 'incrementAsync', amount: 10})
- getters
- 将所有 module 中的 getters 都映射到 ( store._wrappedGetters ) 对象上
- key:namespace + key
module名/getter函数 - value: 一个函数,即 wrappedGetter (store)
- key:namespace + key
getter函数 - 参数
- 第一个参数:局部 state 对象
- 第二个参数:局部 getters 对象
- 第三个参数:根 state
- 第四个参数:根 getters
(state, getters, rootState, rootGetters) => {...}- 注意 getter 函数的参数是有顺序的,而 action 函数是第一个参数对像没有顺序
- 参数
- 将所有 module 中的 getters 都映射到 ( store._wrappedGetters ) 对象上
- 循环moudle中的 ( _children ) 对象,依次执行 ( installModule ) 方法
-
store._modules.getNamespace(path)
- 主要作用:拼接module的path,然后赋值给 namespace
-
store._withCommit(fn)
- 包装传入的 mutation 函数
- 在mutation函数执行时将 this._committing 设置true
- 在mutation函数执行后将 this._committing 设置false
- 这样可以保证修改state只能通过mutation函数,直接修改的话没有设置this._committing为true,则证明不是通过mutation在修改
- 包装传入的 mutation 函数
-
Vue.set(parentState, moduleName, module.state)
- 将moudles中的module中的state合并到父state上
-
makeLocalContext(store, namespace, path)
- 生成local对象,具有dispatch, commit, getters, state 等属性
-
module.forEachMutation(fn)
- 循环遍历当前module中的mutations对象,将value和key传入fn(mutation, key)
- 拼接namespace和key
- 调用registerMutation(store, namespacedType, mutation, local)
-
registerMutation(store, namespacedType, mutation, local)
- 向 ( store._mutations[type] ) 数组中push一个 ( mutation包装函数 )
- store._mutations[type]
type是namespace/getter函数的函数名,比如像这样cart/incrementItemQuantityvalue是wrappedMutationHandler (payload)这样的函数
- 包装函数就是给mutation函数添加一层壳,传入payload,再里面调用 mutation handle 函数
- 注意:
- store._mutations是一个对象
- 每个 store._mutations[type] 是一个数组
- store._mutations[type]
- 向 ( store._mutations[type] ) 数组中push一个 ( mutation包装函数 )
-
module.forEachAction(fn)
- 和
module.forEachMutation(fn)类似 - 循环遍历当前module中的actions对象
- 用 ( action.root ) 来得到不同的 type
- 用 ( action.handle ) 是否存在来赋值 handle
- 调用
registerAction(store, type, handler, local)函数
- 和
-
registerAction(store, type, handler, local)
- 向 ( store._actions[type] ) 数组中push一个 ( action包装函数 wrappedActionHandler )
-
wrappedActionHandler(payload)
- 会在内部调用 ( action或者action.handler ) 函数命名为 handler函数
- 如果 handler 函数的返回值不是 promise,就将返回值转换成 promise对象,并resolve,然后返回fulfilled状态的promise对象
- handler()
- 绑定this到store
- 参数:
- 第一个参数是一个对象,具有以下属性
- dispatch
- commit
- getters
- state
- rootGetters
- rootState
- 第二个参数是 payload
- 第一个参数是一个对象,具有以下属性
-
module.forEachGetter(fn)
- 循环遍历module中的getters中的所有getter
- 将value和key传给fn(value, key)
-
registerGetter(store, namespacedType, getter, local)
- 给 ( store._wrappedGetters ) 添加属性方法
- key => namespace + key
- value => wrappedGetter
- wrappedGetter
- getter的包装函数,
(store) => getter(localState, localGetters, rootState, rootGetters) - 参数:局部state getters, 根state getter
- getter的包装函数,
- 给 ( store._wrappedGetters ) 添加属性方法
commit (_type, _payload, _options)
- 主要做了以下事情:
- 如果第一个参数是对象,就改造参数
- (一) store.commit('increment', {amount: 10})
- (二) store.commit({type: 'increment',amount: 10})
- 将第二种改造成第一种
- 寻找该mutaation,即在this._mutations中通过key寻找mutation对应的[mutation]
- 没找到报错
- 找到循环数组中存放的mutation包装函数,里面会调用真正的mutation handler函数
- 浅拷贝 this._subscribers 然后遍历该数组,调用里面的subscribe函数 => 即更改state后需要响应视图等
- 如果第一个参数是对象,就改造参数
- subscribe
- subscribe(handler: Function): Function
store.subscribe((mutation, state) => {...})- 订阅 store 的 mutation
- handler 会在每个 mutation 完成后调用,接收 mutation 和经过 mutation 后的状态作为参数
- 要停止订阅,调用此方法返回的函数即可停止订阅
- subscribe(handler: Function): Function
dispatch (_type, _payload)
- 主要做了以下事情
- 改造参数
- 执行this._actionSubscribers中的 before 钩子的action监听函数
- before 表示订阅处理函数的被调用时机应该在一个 action 分发之前调用
- 执行action函数
- this._actions[type] 数组长度大于1,就promise.all包装,保证result是所有promise都resolve
- this._actions[type] 数组长度小于等于1,直接调用
- 当所有promise都resolve后,即所有异步都返回结果后,执行_actionSubscribers中 after 钩子的action监听函数
- after 表示订阅处理函数的被调用时机应该在一个 action 分发之后调用
- 并将最终的结果resolve出去,返回promise对象
- subscribeAction
- subscribeAction(handler: Function): Function
store.subscribeAction((action, state) => {...})- 订阅 store 的 action
- handler 会在每个 action 分发的时候调用并接收 action 描述和当前的 store 的 state 这两个参数
- 注意:
- 从 3.1.0 起,subscribeAction 也可以指定订阅处理函数的被调用时机应该在一个 action 分发之前还是之后 (默认行为是之前)
- 即可以指定
store.subscribeAction({before: (action, state) => {},after: (action, state) => {}})
- subscribeAction(handler: Function): Function
源码代码
(1) this._modules = new ModuleCollection(options)
- 主要作用
- 赋值 this.root 为根模块
- 如果模块中存在 modules 属性,就给父模块的 _children 属性对象中添加该模块的对应关系
// 文件目录 src/module/module-collection.js
export default class ModuleCollection {
constructor (rawRootModule) {
// register root module (Vuex.Store options)
this.register([], rawRootModule, false)
}
}
---
register (path, rawModule, runtime = true) {
if (__DEV__) {
assertRawModule(path, rawModule)
// dev环境,就断言传入的options中的各个属性对象的每个key对于应的value的类型,如果不是应该有的类型,就抛错
}
// dev环境并且传入的options符合断言要求 或者 prod环境
// 则进入下面代码
const newModule = new Module(rawModule, runtime) // ---------------------------------------- 分析1
// 创建一个 module 实例
// module
// 实例属性 runtime, _children, _rawModule, state
// 原型属性 getChild,addChild,namespaced,update,forEachGetter ...等
if (path.length === 0) {
this.root = newModule
// 数组长度是0,就 new Module实例赋值给 root 属性
} else {
// 问题:什么时候path.length !== 0
// 答案:下面会判断是否有 modules 属性,当存在modules属性时,会再次调用register,此时长度不为0
const parent = this.get(path.slice(0, -1)) // -------------------------------------------- 分析2
// parent:获取父module
parent.addChild(path[path.length - 1], newModule) // ------------------------------------- 分析3
// 给父module._children对象中添加key和value,即父modlue的子module
}
if (rawModule.modules) {
// 如果该module中存在modules对象,就遍历modules
forEachValue(rawModule.modules, (rawChildModule, key) => { // --------------------------- 分析4
this.register(path.concat(key), rawChildModule, runtime)
// path.concat(key) => 类似 [module1],[module2],注意concat不会改变path
// rawChildModule => module1 module2
})
}
}
- 分析1
// 文件目录 src/module/module.js
export default class Module {
constructor (rawModule, runtime) {
this.runtime = runtime
// Store some children item
this._children = Object.create(null)
// _children 对象
// 用来存放 modules 属性中的所有子moudle
// key => moudle的名字
// value => module对象,里面可能有state,mutations,actions,getters等
// Store the origin module object which passed by programmer
this._rawModule = rawModule
// 当前模块
const rawState = rawModule.state
// Store the origin module's state
this.state = (typeof rawState === 'function' ? rawState() : rawState) || {}
// state
// 函数:就调用,返回stated对象
// 对象:直接赋值
}
addChild (key, module) {
this._children[key] = module
}
getChild (key) {
return this._children[key]
}
}
- 分析2
get (path) {
// 当path是空数组时,[].reducer((a,b) => a.getChild(key), this.root)返回root
return path.reduce((module, key) => {
return module.getChild(key)
}, this.root)
}
- 分析3
addChild (key, module) {
this._children[key] = module
// 给module实例的_children属性对象中添加映射
// key => moudle名
// value => module对象
}
- 分析4
export function forEachValue (obj, fn) {
Object.keys(obj).forEach(key => fn(obj[key], key))
// 遍历obj
// fn(value, key)
// 将obj中的 key 作为第二个参数
// 将obj中的 value 作为第一个参数
}
(2) Store类的constructor
Store类的构造函数 - src/stroe.js
---
export class Store {
constructor (options = {}) {
// Auto install if it is not done yet and `window` has `Vue`.
// To allow users to avoid auto-installation in some cases,
// this code should be placed here. See #731
if (!Vue && typeof window !== 'undefined' && window.Vue) {
install(window.Vue)
// 如果 Vue不存在 并且 window存在 并且 window.Vue存在,就自动安装
}
if (__DEV__) {
assert(Vue, `must call Vue.use(Vuex) before creating a store instance.`)
assert(typeof Promise !== 'undefined', `vuex requires a Promise polyfill in this browser.`)
assert(this instanceof Store, `store must be called with the new operator.`)
// 断言
// Vue.use(Vuex)一定要在 new Vuex.store() 前调用
// 是否存在promise,因为vuex依赖promise
// Store必须通过new命令调用
}
const {
plugins = [], // 解构赋值 plugins 和 strict,并赋默认值
strict = false
} = options
// store internal state
this._committing = false
// _committing
// 标志位,默认是false
// 修改state都会用 _withCommit 函数包装,在执行修改state函数中,this._committing=true,修改后置为false
// 用来判断是否通过mutation函数修改state,只有通过mutation修改state才是合法的
// 比如在合并state的操作中会用到
this._actions = Object.create(null)
// _actions
// 存放所有moudle的action
// {
// cart/addProductToCart: [ƒ], f指的是 wrappedActionHandler (payload)
// cart/checkout: [ƒ],
// products/getAllProducts: [],
// }
this._actionSubscribers = []
// _actionSubscribers
// 收集action监听函数
// 注意区分:
// this._subscribers = [] mutation监听函数
this._mutations = Object.create(null)
// _mutations
// 存放所有moudle的mutation
// {
// cart/incrementItemQuantity: [ƒ], f指的是wrappedMutationHandler
// cart/pushProductToCart: [ƒ],
// cart/setCartItems: [ƒ],
// cart/setCheckoutStatus: [ƒ],
// products/decrementProductInventory: [ƒ],
// products/setProducts: [ƒ],
// }
this._wrappedGetters = Object.create(null)
// _wrappedGetters
// 存放所有module中的getter
// {
// cart/cartProducts: ƒ wrappedGetter(store)
// cart/cartTotalPrice: ƒ wrappedGetter(store)
// }
// 注意:!!!!!!!!!!!!!!!!!!!!!!!!!!!!!!!!!!!!!!!!!!!
// 1. this._wrappedGetters 在resetStoreVM(this, state)会用到
// 2. 注意区分 ( store.getters ) 和 ( store._wrappedGetters)
this._modules = new ModuleCollection(options)
// _modules
// ModuleCollection 类主要就是收集所有的moudle
// {
// root: {
// runtime: false,
// state: {}, // 注意此时还没有合并state
// _children: { // 把moudules中的module放入父模块的 _children 属性中
// cart: Module,
// products: Module,
// },
// _rawModule: 根module
// }
// }
this._modulesNamespaceMap = Object.create(null)
// _modulesNamespaceMap
// namespace 和 mdule 的一一映射对象
// {
// cart/: Module
// products/: Module
// }
this._subscribers = []
// _subscribers
// mutation监听函数
// 注意区分:
// this._actionSubscribers = [] action监听函数
this._watcherVM = new Vue()
this._makeLocalGettersCache = Object.create(null)
// bind commit and dispatch to self
const store = this
const { dispatch, commit } = this
this.dispatch = function boundDispatch (type, payload) {
return dispatch.call(store, type, payload)
// 绑定dispatch函数的this到store实例上
}
this.commit = function boundCommit (type, payload, options) {
return commit.call(store, type, payload, options)
// 绑定commit函数的this到store实例上
}
// strict mode
this.strict = strict
// 严格模式
// 默认是 flase
// 严格模式下,只能通过mutation修改state
// 在生产环境中建议关闭,因为严格模式会深度监测状态树来检测不合规的状态变更,有性能损耗
const state = this._modules.root.state
// 根state
// init root module.
// this also recursively registers all sub-modules
// and collects all module getters inside this._wrappedGetters
installModule(this, state, [], this._modules.root) // --------------------------------- 下面会分析
// initialize the store vm, which is responsible for the reactivity
// (also registers _wrappedGetters as computed properties)
resetStoreVM(this, state) // ----------------------------------------------------------- 下面会分析
// apply plugins
plugins.forEach(plugin => plugin(this))
// 循环遍历插件,传入stroe
const useDevtools = options.devtools !== undefined ? options.devtools : Vue.config.devtools
// 是否存在:传入 new Vuex.stroe(options)中的options中存在devtools
// 存在:options.devtools
// 不存在:Vue.config.devtools
if (useDevtools) {
devtoolPlugin(this)
}
}
}
(3) installModule(this, state, [], this._modules.root)
function installModule (store, rootState, path, module, hot) {
const isRoot = !path.length
// 当path数组长度是0,则是根module
const namespace = store._modules.getNamespace(path)
// 获取 namespace => module名 + /
// => 或者 ''
// register in namespace map
if (module.namespaced) {
// module.namespaced
// 每个module可以有namespaced属性,是一个布尔值
// 表示开启局部module命名
// 命名空间官网介绍 (https://vuex.vuejs.org/zh/guide/modules.html)
if (store._modulesNamespaceMap[namespace] && __DEV__) {
console.error(`[vuex] duplicate namespace ${namespace} for the namespaced module ${path.join('/')}`)
// 重复了
}
store._modulesNamespaceMap[namespace] = module
// _modulesNamespaceMap
// 建立 module 和 nameSpace 的映射关系
// key : namespace
// vlaue: module
// {
// cart/: Module
// products/: Module
// }
}
// set state
if (!isRoot && !hot) {
// 不是根模块 并且 hot为flase,才会进入判断
const parentState = getNestedState(rootState, path.slice(0, -1))
// parentState
// 获取该模块的
const moduleName = path[path.length - 1]
store._withCommit(() => {
if (__DEV__) {
if (moduleName in parentState) {
console.warn(
`[vuex] state field "${moduleName}" was overridden by a module with the same name at "${path.join('.')}"`
)
}
}
Vue.set(parentState, moduleName, module.state)
// 合并所有modules中的state到rootState
})
}
const local = module.context = makeLocalContext(store, namespace, path)
// 声明 module.context 并赋值
// local
// dispatch
// commit
// getters
// state
module.forEachMutation((mutation, key) => {
const namespacedType = namespace + key
registerMutation(store, namespacedType, mutation, local)
// 把所有modules中的每一个mutations中的的mutation函数添加到 _mutations 对象上
// _mutations 对象如下的格式
// {
// cart/incrementItemQuantity: [ƒ], f指的是wrappedMutationHandler
// cart/pushProductToCart: [ƒ],
// cart/setCartItems: [ƒ],
// cart/setCheckoutStatus: [ƒ],
// products/setProducts: [f],
// }
})
module.forEachAction((action, key) => {
const type = action.root ? key : namespace + key
const handler = action.handler || action
registerAction(store, type, handler, local)
// 把所有module中的每一个actions中的的action函数添加到 _actions 对象上
// _actions 对象如下的格式
// {
// cart/addProductToCart: [ƒ], f指的是 wrappedActionHandler (payload)
// cart/checkout: [ƒ]
// products/getAllProducts: []
// }
})
module.forEachGetter((getter, key) => {
const namespacedType = namespace + key
registerGetter(store, namespacedType, getter, local)
// 把所有modul中的每一个getter函数添加到 _wrappedGetters 对象上
// 存放所有module中的getter
// {
// cart/cartProducts: ƒ wrappedGetter(store)
// cart/cartTotalPrice: ƒ wrappedGetter(store)
// }
})
module.forEachChild((child, key) => {
installModule(store, rootState, path.concat(key), child, hot)
// 循环遍历module._children对象,并在每次循环中执行 installModule 方法
})
}
(4) resetStoreVM(this, this.state, hot)
function resetStoreVM (store, state, hot) {
// resetStoreVM
// 参数
// store
// state
// hot
const oldVm = store._vm
// oldVm 缓存旧的store._vm
// bind store public getters
store.getters = {}
// 在 store 实例上添加 getters 属性对象,初始值是一个空对象
// 注意:
// 1. 区分 store._wrappedGetters 和 store.getters
// reset local getters cache
store._makeLocalGettersCache = Object.create(null)
const wrappedGetters = store._wrappedGetters
// wrappedGetters
// 缓存 store._wrappedGetters
const computed = {}
//声明computed变量
forEachValue(wrappedGetters, (fn, key) => {
// 循环wrappedGetters,将 value 和 key 作为参数传入forEachValue的第二个参数函数
computed[key] = partial(fn, store)
// 1. partial是这样一个函数
// function partial (fn, arg) {
// return function () {
// return fn(arg)
// }
// }
// 2. 即 computed[key] = () => fn(store)
// fn 就是具体的getter函数
Object.defineProperty(store.getters, key, {
get: () => store._vm[key],
enumerable: true // 可枚举
})
// 1. 给 store.getters 对象添加 key 属性
// 2. 访问 stroe.getters[key] = store._vm[key]
// 即访问 store.getter.aaaa 相当于访问 store._vm.aaaa
})
// use a Vue instance to store the state tree
// suppress warnings just in case the user has added
// some funky global mixins
const silent = Vue.config.silent
// 缓存 Vue.config.silent
Vue.config.silent = true
// 开启取消警告
// 取消 Vue 所有的日志与警告,即在new Vue()时不会有警告
store._vm = new Vue({
data: {
$$state: state // 11. 将传入的state赋值给data中的 $$state 属性
},
computed // 22. 将computed变狼赋值给Vue中的computed属性 (computed[key] = () => fn(store))
})
// store._vm = new Vue(...)
// 经过上面 1122 使得 state和() => fn(store) 具有响应式
Vue.config.silent = silent
// 关闭取消警告
// enable strict mode for new vm
if (store.strict) {
enableStrictMode(store)
// 使能严格模式,保证修改store只能通过mutation
}
if (oldVm) {
if (hot) {
// dispatch changes in all subscribed watchers
// to force getter re-evaluation for hot reloading.
store._withCommit(() => {
oldVm._data.$$state = null
// 解除引用
})
}
Vue.nextTick(() => oldVm.$destroy())
// dom更新后,摧毁vue实例
// const oldVm = store._vm
// store._vm = new Vue()
}
}
(5) commit
commit (_type, _payload, _options) {
// check object-style commit
const {
type,
payload,
options
} = unifyObjectStyle(_type, _payload, _options)
// 构造commit需要的参数类型
// 1. store.commit('increment', 10)
// 2. store.commit('increment', {amount: 10})
// 3. store.commit({type: 'increment',amount: 10})
// 就是将第 3 种情况构造成第 2 种的情况
const mutation = { type, payload }
const entry = this._mutations[type]
// entry 找到需要提交的mutation函数组成的数组,是一个数组,数组种就是包装过后的mutation handle函数
if (!entry) {
// 没找到该mutation
if (__DEV__) {
console.error(`[vuex] unknown mutation type: ${type}`)
}
return
}
this._withCommit(() => {
// this._withCommit 保证修改state是合法手段,即 this._committing在修改是是true
entry.forEach(function commitIterator (handler) {
handler(payload)
// 传入参数执行mutation handle 函数
})
})
this._subscribers
.slice() // shallow copy to prevent iterator invalidation if subscriber synchronously calls unsubscribe
.forEach(sub => sub(mutation, this.state))
// 浅拷贝 this._subscribers 然后遍历该数组,调用里面的subscribe函数
// 即更改state后需要响应视图等
if (
__DEV__ &&
options && options.silent
) {
console.warn(
`[vuex] mutation type: ${type}. Silent option has been removed. ` +
'Use the filter functionality in the vue-devtools'
)
}
}
(6) dispatch
dispatch (_type, _payload) {
// check object-style dispatch
const {
type,
payload
} = unifyObjectStyle(_type, _payload)
// 构造commit需要的参数类型
// 1. store.dispatch('increment')
// 2. store.dispatch('incrementAsync', {amount: 10})
// 3. store.dispatch({type: 'incrementAsync', amount: 10})
// 就是将第 3 种情况构造成第 2 种的情况
const action = { type, payload }
const entry = this._actions[type]
if (!entry) {
// 没找到该action
if (__DEV__) {
console.error(`[vuex] unknown action type: ${type}`)
}
return
}
try {
this._actionSubscribers
.slice() // shallow copy to prevent iterator invalidation if subscriber synchronously calls unsubscribe
.filter(sub => sub.before)
.forEach(sub => sub.before(action, this.state))
// before钩子action监听函数
// before 表示订阅处理函数的被调用时机应该在一个 action 分发之前调用
} catch (e) {
if (__DEV__) {
console.warn(`[vuex] error in before action subscribers: `)
console.error(e)
}
}
const result = entry.length > 1
? Promise.all(entry.map(handler => handler(payload)))
: entry[0](payload)
// 长度大于1,promise.all()保证result所有resolve
// 长度小于等于1,直接调用
return new Promise((resolve, reject) => {
result.then(res => {
try {
this._actionSubscribers
.filter(sub => sub.after)
.forEach(sub => sub.after(action, this.state))
// after 表示订阅处理函数的被调用时机应该在一个 action 分发之后调用
} catch (e) {
if (__DEV__) {
console.warn(`[vuex] error in after action subscribers: `)
console.error(e)
}
}
resolve(res)
// resolve最终结果
}, error => {
try {
this._actionSubscribers
.filter(sub => sub.error)
.forEach(sub => sub.error(action, this.state, error))
} catch (e) {
if (__DEV__) {
console.warn(`[vuex] error in error action subscribers: `)
console.error(e)
}
}
reject(error)
})
})
}
(7) mapstate
- 首先是 mapstate如何使用
官网的例子
computed: {
...mapState('some/nested/module', {
a: state => state.a,
b: state => state.b
})
}
当映射的计算属性的名称与 state 的子节点名称相同时,我们也可以给 mapState 传一个字符串数组
computed: mapState([
// 映射 this.count 为 store.state.count
'count'
])
- 源码
- 把state构造成computed对象返回
- 根据namespace把 ( 局部的state和getter作为参数 ) 传给传入的参数对象的 ( 属性函数 )
export const mapState = normalizeNamespace((namespace, states) => {
// normalizeNamespace
// 返回改装参数后的,f(namespace, states)
// 改成下面的参数形式
// ...mapState('some/nested/module', {
// a: state => state.a,
// b: state => state.b
// })
const res = {}
if (__DEV__ && !isValidMap(states)) {
// 如果是dev环境 并且 states 不是是一个对象或者一个数组
// 报错
// function isValidMap (map) {
// return Array.isArray(map) || isObject(map)
// }
console.error('[vuex] mapState: mapper parameter must be either an Array or an Object')
}
normalizeMap(states).forEach(({ key, val }) => {
// 1. 如果states是数组,返回一个数组,每个成员是一个对象({ key: key, val: key })
// 2. 如果states是对象,返回一个数组,每个成员是一个对象({ key:key, val: map[key] })
res[key] = function mappedState () {
let state = this.$store.state
let getters = this.$store.getters
if (namespace) {
const module = getModuleByNamespace(this.$store, 'mapState', namespace)
// module
// 在 ( store._modulesNamespaceMap ) 对象中找到 ( 参数namespace ) 对应的 ( module )
if (!module) {
return
}
state = module.context.state // 获取该module种的局部state
getters = module.context.getters // 获取该module种的局部getters
}
return typeof val === 'function'
? val.call(this, state, getters)
: state[val]
// val是一个函数,就调用函数val.call(this, state, getters)返回
// val不是函数,就直接返回 state[val]
}
// mark vuex getter for devtools
res[key].vuex = true
})
return res
// 最后返回res对象
// res对象会作为组件的 computed
})
------
function normalizeNamespace (fn) {
return (namespace, map) => {
if (typeof namespace !== 'string') {
// 如果 namespace 不是一个字符串
// 说明传入只传入了一个参数
// 就把namespace='',把第一个不是字符串的参数赋值给第二个参数
map = namespace
namespace = ''
} else if (namespace.charAt(namespace.length - 1) !== '/') {
namespace += '/'
// 没有 / 则添加
}
return fn(namespace, map)
// 返回转换参数过后的 fn
}
}
------
function getModuleByNamespace (store, helper, namespace) {
// 1. getModuleByNamespace(this.$store, 'mapState', namespace)
const module = store._modulesNamespaceMap[namespace]
// 找到namespace对应的module
if (__DEV__ && !module) {
console.error(`[vuex] module namespace not found in ${helper}(): ${namespace}`)
}
return module
// 返回module
}
------
function normalizeMap (map) {
if (!isValidMap(map)) {
return []
// 不是数组或者对象,默认返回一个数组
}
return Array.isArray(map)
? map.map(key => ({ key, val: key }))
: Object.keys(map).map(key => ({ key, val: map[key] }))
// 1. 如果是数组,返回一个数组,每个成员是一个对象({ key: key, val: key })
// 2. 如果是对象,返回一个数组,每个成员是一个对象({ key:key, val: map[key] })
}
使用中的注意点
mapState - (带namespace和不带namespace)
mapGetters
mapMutations
mapActions
- ui组件中
<template>
<div class="vuex">
<div>
<div style="font-size: 30px">vuex</div>
<div>dispatch一个action => store.dispatch({type: 'actionName', payload: ''})</div>
<div>commit一个mutation => store.dispatch({type: 'actionName', payload: ''})</div>
<div>------</div>
<button @click="changeCount">点击修改vuexModule中的count+1 </button>
<div>{{moduleState.count}}</div>
<div>------</div>
<div><button @click="getName">点击,发起请求,获取name数据,利用Vuex actions - 不传参数</button></div>
<div><button @click="getName2">点击,发起请求,获取name数据,利用Vuex actions - 传参</button></div>
<div>{{moduleState.name}}</div>
</div>
</div>
</template>
<script>
import { mapState, mapGetters, mapMutations, mapActions } from "vuex";
export default {
name: "vuex",
data() {
return {};
},
computed: {
...mapState({
rootState: state => { // --------------- 命名为 rootState
return state; // ----------------------- 这里的state是rootMoudule的state
}
}),
...mapState("vuexModule", { // ------------ namespace
moduleState: state => { // -------------- 命名为 moduleState
return state; // ---------------------- 这里的state是moudles中vuexModule的state
}
}),
...mapGetters("vuexModule", { // ---------- 第二个参数是对象,即可以修改getter的名字
changeGetterName: "square"
}),
...mapGetters("vuexModule", ['square']), // 第二个参数是数组
},
methods: {
...mapMutations('vuexModule', {
addCountChangeName: 'AddCount' // ------- 对象方式,可以修改mutation的名字
}),
...mapActions('vuexModule', ['getData', 'getData2']), // mapActions
changeCount() {
this.addCountChangeName(1) // ----------- 参数将作为mutation(state, payload)的payload
},
getName() {
this.getData() // ----------------------- 不传参给action函数,处理异步
},
getName2() {
this.getData2({ // ----------------------- 传参给action函数,处理异步
url: "/home",
method: "get"
})
}
},
mounted() {
console.log(
this.rootState.vuexModule.count,
"没有namespace的mapState获取的state - 访问coount"
);
console.log(
this.moduleState.count,
"具有namespace的mapState获取的state - 访问count"
);
console.log(this.changeGetterName, 'mapGetters第二个参数是对象');
console.log(this.square, 'mapGetters第二个参数是数组');
}
};
</script>
- store/vuexModule
import {getName} from '../../api/home'
const vuex = {
namespaced: true,
state() {
return {
count: 2,
name: 'init name'
}
},
getters: {
square(state, getters, rootState, rootGetters) {
console.log(state, 'state')
console.log(getters, 'getters')
console.log(rootState, 'rootState')
console.log(rootGetters, 'rootGetters')
return (state.count * rootState.rootCount)
}
},
mutations: {
AddCount(state, payload) {
state.count = state.count + payload
},
getNameData(state, payload) {
state.name = payload
}
},
actions: {
async getData(context) { // dispatch不穿参给action函数
const {commit} = context
const res = await getName({
url: "/home",
method: "get"
});
if (res && res.data && res.data.name) {
console.log(res.data.name, '2222')
commit('getNameData', res.data.name)
}
},
async getData2(context, payload) {
// dispatch穿参给action函数
// action(context, payload)
// 第一个参数: context和store具有相同的api
// 第二个参数:payload是dispatch一个action穿过来的参数
const {commit} = context
const res = await getName(payload);
// const res = await getName({
// url: "/home",
// method: "get"
// });
if (res && res.data && res.data.name) {
console.log(res.data.name, '2222')
commit('getNameData', res.data.name)
}
},
}
};
export default vuex
资料
vuex官网文档 vuex.vuejs.org/zh/
川神 较全面 juejin.cn/post/684490…
2.3.1版本Vuex,过程详细:juejin.cn/post/684490…
yck juejin.cn/post/684490…