这次说下Android中的事件分发机制 从开始点击屏幕开始,就会产生从Activity开始到decorview一直到最里层的view一连串事件传递。每一层view或者viewgroup都会首先调用它的dispatchTouchEvent方法,然后判断是否就在当前一层消费掉事件
view的事件分发
首先上一段伪代码,是在书上看到的,也是我觉得总结的最好的
public boolean dispatchTouchEvent(MotionEvent event) {
boolean isConsume = false;
if (isViewGroup) {
if (onInterceptTouchEvent(event)) {
isConsume = onTouchEvent(event);
} else {
isConsume = child.dispatchTouchEvent(event);
}
} else {
//isView
isConsume = onTouchEvent(event);
}
return isConsume;
}
如果当前是viewgroup层级,就会判断 onInterceptTouchEvent 是否为true,如果为true,则代表事件要消费在这一层级,不再往下传递。接着便执行当前 viewgroup 的onTouchEvent方法。如果onInterceptTouchEvent为false,则代表事件继续传递到下一层级的 dispatchTouchEvent方法,接着一样的代码逻辑,一直到最里面一层的view。
ok,还没完哦,到最里面一层就会直接执行onTouchEvent方法,这时候,view有没有权利拒绝消费事件呢? 按道理view作为最底层的,应该是没有发言权才对。但是呢,秉着公平公正原则,view也是可以拒绝的,可以在onTouchEvent方法返回false,表示他不想消费这个事件。那么这个事件又会怎么处理呢?见下面一段伪代码:
public void handleTouchEvent(MotionEvent event) {
if (!onTouchEvent(event)) {
getParent.onTouchEvent(event);
}
}
如果view的onTouchEvent方法返回false,那么它的父容器的onTouchEvent又会被调用,如果父容器的onTouchEvent又返回false,则又交给上一级。一直到最上层,也就是Activity的onTouchEvent被调用。
至此,消费流程完毕 但是,关于onTouch,onTouchEvent和onClick又是怎么样的调用关系呢? 那就再来一段伪代码:
public void consumeEvent(MotionEvent event) {
if (setOnTouchListener) {
onTouch();
if (!onTouch()) {
onTouchEvent(event);
}
} else {
onTouchEvent(event);
}
if (setOnClickListener) {
onClick();
}
}
当某一层viewGroup的onInterceptTouchEvent被调用,则代表当前层级要消费事件。如果它的onTouchListener被设置了的话,则onTouch会被调用,如果onTouch的返回值返回true,则onTouchEvent不会被调用。如果返回false或者没有设置onTouchListener,则会继续调用onTouchEvent。而onClick方法则是设置了onClickListener则会被正常调用。
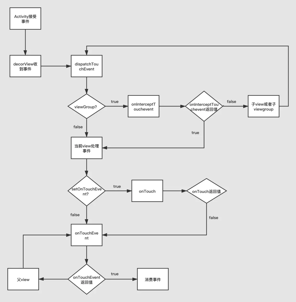
这里用一张流程图总结下:

源码分析
一个触摸事件,首先是传到Activity层级,然后传到根view,通过一层层的viewgroup最终到底最里面一层的view,我们来一层层解析
Activity(dispatchTouchEvent)
直接上代码
//Activity.java
public boolean dispatchTouchEvent(MotionEvent ev) {
if (ev.getAction() == MotionEvent.ACTION_DOWN) {
onUserInteraction();
}
if (getWindow().superDispatchTouchEvent(ev)) {
return true;
}
return onTouchEvent(ev);
}
public void onUserInteraction() {
}
这里可以看到,onUserInteraction方法是空的,主要是调用了getWindow().superDispatchTouchEvent(ev)方法,返回true,就代表事件消费了。返回false,就代表下层没人处理,那就直接到了activity的onTouchEvent方法,这点跟之前的消费传递也是吻合的。
继续看看superDispatchTouchEvent方法,然后就走到了PhoneWindow的superDispatchTouchEvent方法,以及DecorView的superDispatchTouchEvent,看看代码:
//PhoneWindow.java
private DecorView mDecor;
@Override
public boolean superDispatchTouchEvent(MotionEvent event) {
return mDecor.superDispatchTouchEvent(event);
}
//DecorView.java
public boolean superDispatchTouchEvent(MotionEvent event) {
return super.dispatchTouchEvent(event);
}
这里可以看到,依次经过了PhoneWindow到达了DecorView,DecorView是activity的根view,也是setcontentView所设置的view的父view,它是继承自FrameLayout。所以这里super.dispatchTouchEvent(event)方法,其实就是走到了viewgroup的dispatchTouchEvent 方法。
ViewGroup(dispatchTouchEvent)
@Override
public boolean dispatchTouchEvent(MotionEvent ev) {
if (onFilterTouchEventForSecurity(ev)) {
// Check for interception,表示是否拦截的字段
final boolean intercepted;
if (actionMasked == MotionEvent.ACTION_DOWN
|| mFirstTouchTarget != null) {
//FLAG_DISALLOW_INTERCEPT标志是通过requestDisallowInterceptTouchEvent设置
final boolean disallowIntercept = (mGroupFlags & FLAG_DISALLOW_INTERCEPT) != 0;
if (!disallowIntercept) {
intercepted = onInterceptTouchEvent(ev);
ev.setAction(action); // restore action in case it was changed
} else {
intercepted = false;
}
} else {
// There are no touch targets and this action is not an initial down
// so this view group continues to intercept touches.
intercepted = true;
}
//mFirstTouchTarget赋值
while (target != null) {
final TouchTarget next = target.next;
if (alreadyDispatchedToNewTouchTarget && target == newTouchTarget) {
} else {
if (cancelChild) {
if (predecessor == null) {
mFirstTouchTarget = next;
} else {
predecessor.next = next;
}
continue;
}
}
}
}
这里截取了部分关键的代码,首先是两个条件
-
actionMasked == MotionEvent.ACTION_DOWN
-
mFirstTouchTarget != null
如果满足了其中一个条件才会继续走下去,执行onInterceptTouchEvent方法等,否则就直接intercepted = true,表示拦截。
第一个条件很明显,就是表示当前事件位按下事件(ACTION_DOWN)
第二个条件是个字段,根据下面的代码可以得知,当后面有view消费掉事件的时候,这个mFirstTouchTarget字段就会赋值,否则就为空。
所以什么意思呢,当ACTION_DOWN事件时候,一定会执行到后面代码。当其他事件来的时候,要看当前viewgroup是否消费了事件,如果当前viewgroup已经消费了事件,没传到子view,那么mFirstTouchTarget字段就为空,所以就不会执行到后面的代码,就直接消费掉所有事件了。
这就符合了之前的所说的一种机制:
某个view一旦开始拦截,那么后续事件就全部就给它处理了,也不会执行onInterceptTouchEvent方法了
但是,两个条件满足了一个,就能执行到onInterceptTouchEvent了吗?不一定,这里看到还有一个判断条件:disallowIntercept。这个字段是由requestDisallowInterceptTouchEvent方法设置的,后面我们会讲到,主要用于滑动冲突,意思就是子view告诉你不想让你拦截,那么你就不拦截了,直接返回false。
ok,继续看源码,之前的内容我们了解到,如果viewgroup不拦截事件,应该会传递给子view,那在哪里传的呢?继续看看dispatchTouchEvent的代码:
if (!canceled && !intercepted) {
final int childrenCount = mChildrenCount;
if (newTouchTarget == null && childrenCount != 0) {
final View[] children = mChildren;
for (int i = childrenCount - 1; i >= 0; i--) {
final int childIndex = getAndVerifyPreorderedIndex(
childrenCount, i, customOrder);
final View child = getAndVerifyPreorderedView(
preorderedList, children, childIndex);
if (childWithAccessibilityFocus != null) {
if (childWithAccessibilityFocus != child) {
continue;
}
childWithAccessibilityFocus = null;
i = childrenCount - 1;
}
newTouchTarget = getTouchTarget(child);
if (newTouchTarget != null) {
// Child is already receiving touch within its bounds.
// Give it the new pointer in addition to the ones it is handling.
newTouchTarget.pointerIdBits |= idBitsToAssign;
break;
}
resetCancelNextUpFlag(child);
if (dispatchTransformedTouchEvent(ev, false, child, idBitsToAssign)) {
// Child wants to receive touch within its bounds.
mLastTouchDownTime = ev.getDownTime();
if (preorderedList != null) {
// childIndex points into presorted list, find original index
for (int j = 0; j < childrenCount; j++) {
if (children[childIndex] == mChildren[j]) {
mLastTouchDownIndex = j;
break;
}
}
} else {
mLastTouchDownIndex = childIndex;
}
mLastTouchDownX = ev.getX();
mLastTouchDownY = ev.getY();
newTouchTarget = addTouchTarget(child, idBitsToAssign);
alreadyDispatchedToNewTouchTarget = true;
break;
}
// The accessibility focus didn't handle the event, so clear
// the flag and do a normal dispatch to all children.
ev.setTargetAccessibilityFocus(false);
}
if (preorderedList != null) preorderedList.clear();
}
}
}
这里可以看到,进行了一个子view的遍历,其中,如果满足两个条件中的一个,就跳出。否则就执行dispatchTransformedTouchEvent方法。先看看这两个条件:
- !child.canReceivePointerEvents()
- !isTransformedTouchPointInView(x, y, child, null)
看名字是看不出啥了,直接看代码吧:
protected boolean canReceivePointerEvents() {
return (mViewFlags & VISIBILITY_MASK) == VISIBLE || getAnimation() != null;
}
protected boolean isTransformedTouchPointInView(float x, float y, View child,
PointF outLocalPoint) {
final float[] point = getTempPoint();
point[0] = x;
point[1] = y;
transformPointToViewLocal(point, child);
final boolean isInView = child.pointInView(point[0], point[1]);
if (isInView && outLocalPoint != null) {
outLocalPoint.set(point[0], point[1]);
}
return isInView;
}
哦,原来是这个意思。canReceivePointerEvents方法就代表view是不是可以接受点击事件,比如是不是在播放动画。而isTransformedTouchPointInView方法代表点击事件的坐标是不是在这个view的区域上面。
ok,如果条件都满足,就执行到dispatchTransformedTouchEvent方法了:
private boolean dispatchTransformedTouchEvent(MotionEvent event, boolean cancel,
View child, int desiredPointerIdBits) {
final boolean handled;
// Canceling motions is a special case. We don't need to perform any transformations
// or filtering. The important part is the action, not the contents.
final int oldAction = event.getAction();
if (cancel || oldAction == MotionEvent.ACTION_CANCEL) {
event.setAction(MotionEvent.ACTION_CANCEL);
if (child == null) {
handled = super.dispatchTouchEvent(event);
} else {
handled = child.dispatchTouchEvent(event);
}
event.setAction(oldAction);
return handled;
}
}
这个方法大家应该都猜到了,其实就是执行了child.dispatchTouchEvent(event)。也就是下一层view的dispatchTouchEvent方法呗,开始事件的层级传递。
View(dispatchTouchEvent)
到view 层级的时候,自然就执行的view的dispatchTouchEvent,上代码
public boolean dispatchTouchEvent(MotionEvent event) {
boolean result = false;
if (mInputEventConsistencyVerifier != null) {
mInputEventConsistencyVerifier.onTouchEvent(event, 0);
}
final int actionMasked = event.getActionMasked();
if (actionMasked == MotionEvent.ACTION_DOWN) {
// Defensive cleanup for new gesture
stopNestedScroll();
}
if (onFilterTouchEventForSecurity(event)) {
if ((mViewFlags & ENABLED_MASK) == ENABLED && handleScrollBarDragging(event)) {
result = true;
}
//noinspection SimplifiableIfStatement
ListenerInfo li = mListenerInfo;
if (li != null && li.mOnTouchListener != null
&& (mViewFlags & ENABLED_MASK) == ENABLED
&& li.mOnTouchListener.onTouch(this, event)) {
result = true;
}
if (!result && onTouchEvent(event)) {
result = true;
}
}
if (!result && mInputEventConsistencyVerifier != null) {
mInputEventConsistencyVerifier.onUnhandledEvent(event, 0);
}
// Clean up after nested scrolls if this is the end of a gesture;
// also cancel it if we tried an ACTION_DOWN but we didn't want the rest
// of the gesture.
if (actionMasked == MotionEvent.ACTION_UP ||
actionMasked == MotionEvent.ACTION_CANCEL ||
(actionMasked == MotionEvent.ACTION_DOWN && !result)) {
stopNestedScroll();
}
return result;
}
这里可以看到,首先会判断li.mOnTouchListener != null,如果不为空,就会执行onTouch方法。
根据onTouch方法返回的结果,如果为false,result就为false,那么onTouchEvent才会执行。这个逻辑也是符合我们之前说的传递方式。
最后我们再看看view的onTouchEvent都做了什么事:
final boolean clickable = ((viewFlags & CLICKABLE) == CLICKABLE
|| (viewFlags & LONG_CLICKABLE) == LONG_CLICKABLE)
|| (viewFlags & CONTEXT_CLICKABLE) == CONTEXT_CLICKABLE;
if (clickable || (viewFlags & TOOLTIP) == TOOLTIP) {
switch (action) {
case MotionEvent.ACTION_UP:
boolean prepressed = (mPrivateFlags & PFLAG_PREPRESSED) != 0;
if ((mPrivateFlags & PFLAG_PRESSED) != 0 || prepressed) {
// take focus if we don't have it already and we should in
// touch mode.
boolean focusTaken = false;
if (isFocusable() && isFocusableInTouchMode() && !isFocused()) {
focusTaken = requestFocus();
}
if (!mHasPerformedLongPress && !mIgnoreNextUpEvent) {
// This is a tap, so remove the longpress check
removeLongPressCallback();
// Only perform take click actions if we were in the pressed state
if (!focusTaken) {
// Use a Runnable and post this rather than calling
// performClick directly. This lets other visual state
// of the view update before click actions start.
if (mPerformClick == null) {
mPerformClick = new PerformClick();
}
if (!post(mPerformClick)) {
performClickInternal();
}
}
}
}
mIgnoreNextUpEvent = false;
break;
}
return true;
}
从代码可以得知,如果设置了CLICKABLE或者LONG_CLICKABLE,那么这个view就会消费事件,并且执行performClickInternal方法,然后执行到performClick方法。这个performClick方法大家应该都很熟悉,就是触发点击的方法,其实内部就是执行了onClick方法。
private boolean performClickInternal() {
notifyAutofillManagerOnClick();
return performClick();
}
public boolean performClick() {
final boolean result;
final ListenerInfo li = mListenerInfo;
if (li != null && li.mOnClickListener != null) {
playSoundEffect(SoundEffectConstants.CLICK);
li.mOnClickListener.onClick(this);
result = true;
} else {
result = false;
}
return result;
}
至此,源代码也看的差不多了,内部其实有很多细节,这里也就不一一说明了,大家有空可以去研究下。
事件分发的应用(requestDisallowInterceptTouchEvent)
那既然学会了事件分发机制,我们实际工作中会怎么应用呢?其实最常见的就是解决滑动冲突的问题。一般有两种解决办法:
- 一种是外部拦截:从父view端处理,根据情况决定事件是否分发到子view
- 一种是内部拦截:从子view端处理,根据情况决定是否阻止父view进行拦截,其中的关键就是
requestDisallowInterceptTouchEvent方法。
第一种方法,其实就是在onInterceptTouchEvnet方法里面进行判断返回true还是返回false。
第二种方法,就是用到了requestDisallowInterceptTouchEvent方法,这个方法的意思就是让父view不要去拦截事件了,在dispatchTouchEvent方法里面就有这个标志位:FLAG_DISALLOW_INTERCEPT,如果disallowIntercept字段为true,就不会去执行onInterceptTouchEvent方法,而是返回false,不拦截事件。
上代码:
//外部拦截法:父view.java
@Override
public boolean onInterceptTouchEvent(MotionEvent ev) {
boolean intercepted = false;
//父view拦截条件
boolean parentCanIntercept;
switch (ev.getActionMasked()) {
case MotionEvent.ACTION_DOWN:
intercepted = false;
break;
case MotionEvent.ACTION_MOVE:
if (parentCanIntercept) {
intercepted = true;
} else {
intercepted = false;
}
break;
case MotionEvent.ACTION_UP:
intercepted = false;
break;
}
return intercepted;
}
外部拦截很简单,就是判断条件,然后决定是否进行拦截。
//父view.java
@Override
public boolean onInterceptTouchEvent(MotionEvent ev) {
if (ev.getActionMasked() == MotionEvent.ACTION_DOWN) {
return false;
} else {
return true;
}
}
//子view.java
@Override
public boolean dispatchTouchEvent(MotionEvent event) {
//父view拦截条件
boolean parentCanIntercept;
switch (event.getActionMasked()) {
case MotionEvent.ACTION_DOWN:
getParent().requestDisallowInterceptTouchEvent(true);
break;
case MotionEvent.ACTION_MOVE:
if (parentCanIntercept) {
getParent().requestDisallowInterceptTouchEvent(false);
}
break;
case MotionEvent.ACTION_UP:
break;
}
return super.dispatchTouchEvent(event);
}
感觉内部拦截有点复杂呀,还要重写父view的方法,这里分析下,为什么要去这么写:
- 父view ACTION_DOWN的时候,不能拦截,因为如果拦截,那么后续事件也就跟子view无关了
- 父view 其他事件的时候,要返回true,表示拦截。因为onInterceptTouchEvent方法的调用是被FLAG_DISALLOW_INTERCEPT标志位所控制,所以子view需要父view拦截的时候,才会走到这个onInterceptTouchEvent方法中来,那么这时候要保证方法中一定是要拦截的。
至此,事件的分发机制也就说的差不多了。有说的不对的地方望指正,谢谢。
你的一个👍,就是我分享的动力❤️。