入门sample-controller

3,399 阅读4分钟

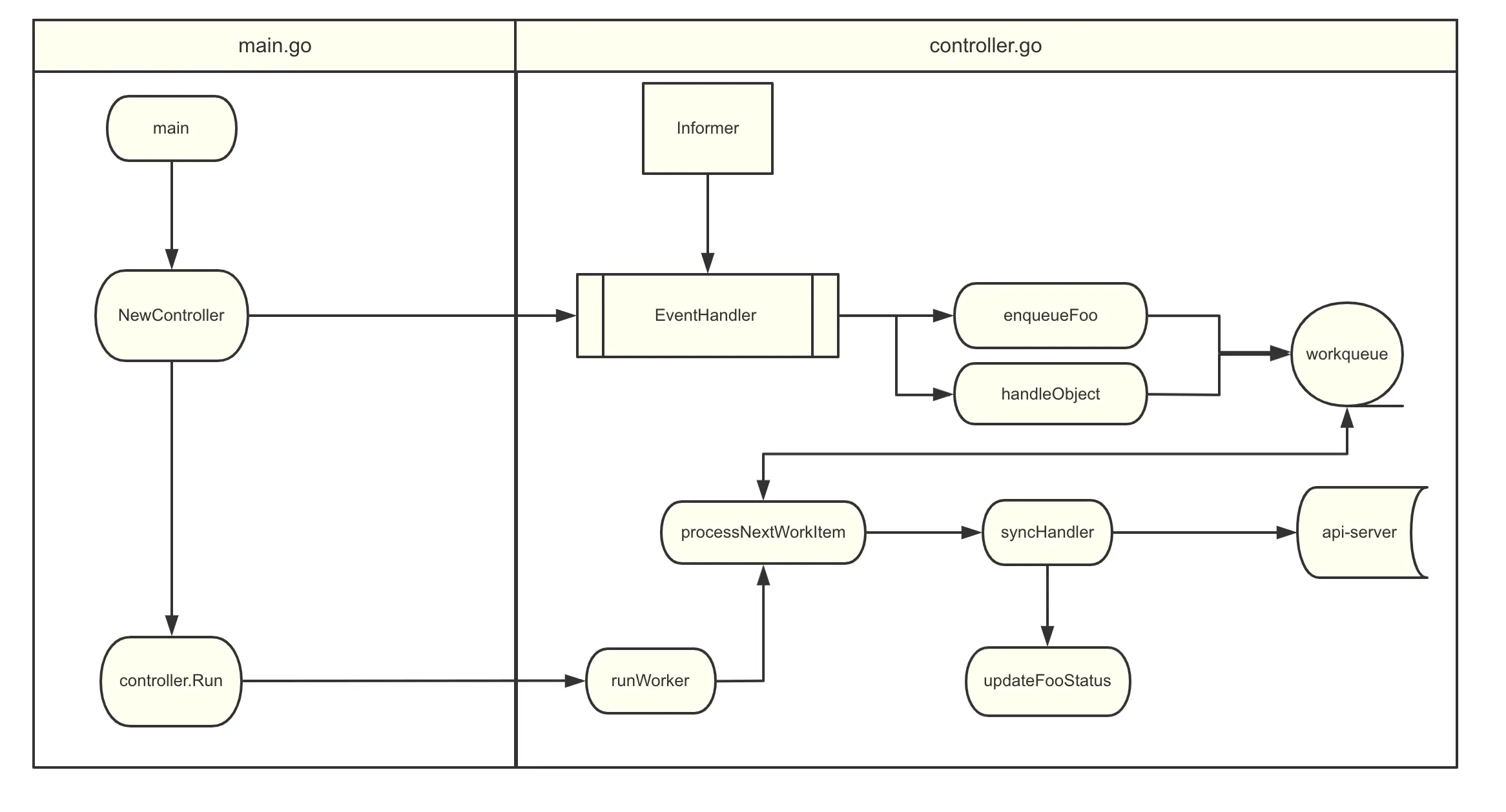
Sample-Controller

SC是官方给的自定义资源开发示例, 方便给开发者学习如何开发一个简单的CRD资源, 示例提供了以下基本操作:

  • 如何注册一个名为Foo的自定义资源类型
  • 如何创建更新/获取/列出Foo的资源实例
  • 如何在资源处理创建/更新/删除事件上设置控制器
示例中主要涉及到项目资源

kubernetes/client-go 负责与k8s服务端进行通讯监听. kubernetes/code-generator 资源类型代码生成器.

示例文件
.
├── CONTRIBUTING.md
├── Godeps
├── LICENSE
├── OWNERS
├── README.md
├── SECURITY_CONTACTS
├── artifacts               // yaml示例, 主要用到crd.yaml, example-foo.yaml
├── code-of-conduct.md
├── controller.go           // 控制器, 操作资源的主要逻辑
├── controller_test.go
├── docs
├── go.mod
├── go.sum
├── hack                   // 相关代码生成器工具
├── main.go                // 配置参数并初始化
└── pkg                    // 资源定义文件及保存生成代码目录

主要是看main.gocontroller.go的代码.

分析代码

main.go配置参数并初始化
func main() {
    klog.InitFlags(nil)
    flag.Parse()
    ...
}

func init() {
	flag.StringVar(&kubeconfig, "kubeconfig", "", "Path to a kubeconfig. Only required if out-of-cluster.")
	flag.StringVar(&masterURL, "master", "", "The address of the Kubernetes API server. Overrides any value in kubeconfig. Only required if out-of-cluster.")
}

初始化klog, 详细看k8s.io/klog. init()接收两个命令行参数, kubeconfigmaster两个都是用来连接k8s服务端.

func main() {
...
    cfg, err := clientcmd.BuildConfigFromFlags(masterURL, kubeconfig)
    kubeClient, err := kubernetes.NewForConfig(cfg)
    exampleClient, err := clientset.NewForConfig(cfg)
...
}

kubeconfigmaster生成*rest.Config结构体, 本质上就是配置. 根据配置初始化两个客户端, kubeClientclient-go下的客户端库, exampleClient是代码生成器创建的客户端. 两者区别于:

  • exampleClient 只能操作相关的自定义资源组别.
  • kubeClient 除了自定义资源组别不能操作, 其它都能操作.
func main() {
...
    kubeInformerFactory := kubeinformers.NewSharedInformerFactory(kubeClient, time.Second*30)
    exampleInformerFactory := informers.NewSharedInformerFactory(exampleClient, time.Second*30)

    controller := NewController(kubeClient, exampleClient,
            kubeInformerFactory.Apps().V1().Deployments(),
            exampleInformerFactory.Samplecontroller().V1alpha1().Foos())
...
}

informer 核心组件, 作用是watchlistk8s资源, 然后将资源本地化, 减低对apiServer的压力. 在上面的前两行代码中根据客户端且设置重新同步时间间隔为30秒, 返回对应资源InformerFactory对象, 用于生产Informer对象. NewControllerInformer对象有原生的DeploymentsInformer和自定义资源的FoosInformer对象.

func main() {
...
    stopCh := signals.SetupSignalHandler() // 停止信号

    kubeInformerFactory.Start(stopCh)
    exampleInformerFactory.Start(stopCh)

    if err = controller.Run(2, stopCh); err != nil {
        klog.Fatalf("Error running controller: %s", err.Error())
    }
...
}

启动全部已注册的informers及运行controller.

controller.go 控制器逻辑

Controller结构体:

type Controller struct 
	kubeclientset kubernetes.Interface // 标准k8s客户端工具
	sampleclientset clientset.Interface // 自定义API组别客户端工具

	deploymentsLister appslisters.DeploymentLister  // Deployment列表对象
	deploymentsSynced cache.InformerSynced          // Deployment同步状态
	foosLister        listers.FooLister             // Foo列表对象
	foosSynced        cache.InformerSynced          // Foo同步状态 

	workqueue workqueue.RateLimitingInterface   // 工作队列意味着每次只能处理一次事件
	recorder record.EventRecorder              // 事件记录器
}

NewController方法:

utilruntime.Must(samplescheme.AddToScheme(scheme.Scheme))  // 添加scheme

// 创建事件广播器
eventBroadcaster := record.NewBroadcaster()
// 记录到本地日志
eventBroadcaster.StartLogging(klog.Infof) 
// 上报events到apiserver
eventBroadcaster.StartRecordingToSink(&typedcorev1.EventSinkImpl{Interface: kubeclientset.CoreV1().Events("")}) 
// 创建EventRecorder
recorder := eventBroadcaster.NewRecorder(scheme.Scheme, corev1.EventSource{Component: controllerAgentName})

record 上报,处理及打印事件, 用kubectl get events可以查看上报的事件.

controller := &Controller{
    kubeclientset:     kubeclientset,
    sampleclientset:   sampleclientset,
    deploymentsLister: deploymentInformer.Lister(),
    deploymentsSynced: deploymentInformer.Informer().HasSynced,
    foosLister:        fooInformer.Lister(),
    foosSynced:        fooInformer.Informer().HasSynced,
    workqueue:         workqueue.NewNamedRateLimitingQueue(workqueue.DefaultControllerRateLimiter(), "Foos"),
    recorder:          recorder,
}

workqueue带有限速器的队列, 支持延迟添加机制, 还可以以失败次数提高延迟添加到队列时间.

// 对Foo(自定义资源)的逻辑操作
fooInformer.Informer().AddEventHandler(cache.ResourceEventHandlerFuncs{
    AddFunc: controller.enqueueFoo,
    UpdateFunc: func(old, new interface{}) {
        controller.enqueueFoo(new)
    },
})
// 对Deployment(自定义资源)的逻辑操作
deploymentInformer.Informer().AddEventHandler(cache.ResourceEventHandlerFuncs{
    AddFunc: controller.handleObject,
    UpdateFunc: func(old, new interface{}) {
        newDepl := new.(*appsv1.Deployment)
        oldDepl := old.(*appsv1.Deployment)
        if newDepl.ResourceVersion == oldDepl.ResourceVersion {
            return
        }
        controller.handleObject(new)
    },
    DeleteFunc: controller.handleObject,
})

对资源的创建/更新/删除绑定方法, 也就是实现逻辑的入口.

func (c *Controller) Run(threadiness int, stopCh <-chan struct{}) error {
    defer utilruntime.HandleCrash()
    defer c.workqueue.ShutDown()

    // 等待完成同步
    if ok := cache.WaitForCacheSync(stopCh, c.deploymentsSynced, c.foosSynced); !ok {
        return fmt.Errorf("failed to wait for caches to sync")
    }

    // 创建threadiness个协程重复运行runWorker, 每次运行完暂停1秒
    for i := 0; i < threadiness; i++ {
        go wait.Until(c.runWorker, time.Second, stopCh)
    }

    // 停止信号
    <-stopCh

    return nil
}

cache.WaitForCacheSync 等待初始化原本在服务器上的资源, 会根据绑定的eventHandler作处理, 当c.deploymentsSyncedc.foosSyncedtrue时即为成功. 然后执行c.runWorker

// runWorker一直执行processNextWorkItem
func (c *Controller) runWorker() {
    for c.processNextWorkItem() {
    }
}

func (c *Controller) processNextWorkItem() bool {
    ...
    err := func(obj interface{}) error {
        ...
        // 主要是执行`syncHandler`方法
        if err := c.syncHandler(key); err != nil {
            // 如果有错误则利用延时队列重新添加
            c.workqueue.AddRateLimited(key)
            return fmt.Errorf("error syncing '%s': %s, requeuing", key, err.Error())
        }
        ...
    }(obj)
    ...
}
func (c *Controller) syncHandler(key string) error {
    ...
    // Lister同步服务端的状态, 不用再跟服务端进行通信
    foo, err := c.foosLister.Foos(namespace).Get(name)
    ...
    
    // 获取deployment类型, 如果没有找到, 则对服务端创建deployment
    deploymentName := foo.Spec.DeploymentName
    deployment, err := c.deploymentsLister.Deployments(foo.Namespace).Get(deploymentName)
    if errors.IsNotFound(err) {
        deployment, err = c.kubeclientset.AppsV1().Deployments(foo.Namespace).Create(context.TODO(), newDeployment(foo), metav1.CreateOptions{})
    }
    
    ...
    // 如果deployment不能被foo控制, 则返回错误
    if !metav1.IsControlledBy(deployment, foo) {
        msg := fmt.Sprintf(MessageResourceExists, deployment.Name)
        c.recorder.Event(foo, corev1.EventTypeWarning, ErrResourceExists, msg)
        return fmt.Errorf(msg)
    }

    // 如果foo的relicas字段不等于deployment的replicas字段, 则修改deployment的replicas数量
    if foo.Spec.Replicas != nil && *foo.Spec.Replicas != *deployment.Spec.Replicas {
        klog.V(4).Infof("Foo %s replicas: %d, deployment replicas: %d", name, *foo.Spec.Replicas, *deployment.Spec.Replicas)
        deployment, err = c.kubeclientset.AppsV1().Deployments(foo.Namespace).Update(context.TODO(), newDeployment(foo), metav1.UpdateOptions{})
    }

    if err != nil {
        return err
    }

    // 同步有效副本数量
    err = c.updateFooStatus(foo, deployment)
    if err != nil {
        return err
    }
    ...
}

代码中根据Foodeployment进行操作, CRD逻辑实现.

func (c *Controller) enqueueFoo(obj interface{}) {
	var key string
	var err error
	if key, err = cache.MetaNamespaceKeyFunc(obj); err != nil {
		utilruntime.HandleError(err)
		return
	}
	c.workqueue.Add(key)
}

工作队列的键名key调用cache.MetaNamespaceKeyFunc实现, 正常情况下返回namespace/name.

func (c *Controller) handleObject(obj interface{}) {
    var object metav1.Object
    var ok bool
    if object, ok = obj.(metav1.Object); !ok {
        tombstone, ok := obj.(cache.DeletedFinalStateUnknown)
        object, ok = tombstone.Obj.(metav1.Object)
    }
    if ownerRef := metav1.GetControllerOf(object); ownerRef != nil {
        if ownerRef.Kind != "Foo" {
            return
        }
        foo, err := c.foosLister.Foos(object.GetNamespace()).Get(ownerRef.Name)
        c.enqueueFoo(foo)
        return
    }
}

精简代码后, 可以看出是用来处理如果deployment出现不可控的变化, 如kubectl delete deploy xxxx, 会重新添加到队列等待处理, 这里只处理Foo类型.

// 部署deployment, 不解释
func newDeployment(foo *samplev1alpha1.Foo) *appsv1.Deployment {
    labels := map[string]string{
        "app":        "nginx",
        "controller": foo.Name,
    }
    return &appsv1.Deployment{
        ObjectMeta: metav1.ObjectMeta{
            Name:      foo.Spec.DeploymentName,
            Namespace: foo.Namespace,
            OwnerReferences: []metav1.OwnerReference{
              *metav1.NewControllerRef(foo,samplev1alpha1.SchemeGroupVersion.WithKind("Foo")),
            },
        },
        Spec: appsv1.DeploymentSpec{
            Replicas: foo.Spec.Replicas,
            Selector: &metav1.LabelSelector{
                MatchLabels: labels,
            },
            Template: corev1.PodTemplateSpec{
                ObjectMeta: metav1.ObjectMeta{
                    Labels: labels,
                },
                Spec: corev1.PodSpec{
                    Containers: []corev1.Container{
                        {
                            Name:  "nginx",
                            Image: "nginx:latest",
                        },
                    },
                },
            },
        },
    }
}

小结

整个流程不是太复杂, 功能实现也比较简单, 大概流程如下图.