携程开源的配置管理中心Apollo,为什么这么牛X?

929 阅读10分钟

前言

Apollo是携程框架部门研发的开源配置管理中心,能够集中化管理应用不同环境、不同集群的配置,配置修改后能够实时推送到应用端。本文介绍了配置的概念、配置中心的必要性以及Apollo的特点,着重拆解分析Apollo客户端的设计原理,了解Apollo的原理,也能帮助读者更加能够理解配置中心的实现原理。

一、什么是配置

配置是程序运行时,动态调整行为的能力。

配置有以下属性:

  • 配置是独立于程序的只读变量同一份程序在不同的配置下才会有不同的行为,而且配置对于程序来说是只读的,所以程序可以通过读取配置来改变自己的行为,但是不能自己改动配置文件。
  • 配置伴随应用的整个生命周期

应用在启动的时候通过读取配置来初始化,在运行时根据配置改变自己的行为。

  • 配置有多种加载方式
  1. 程序内部hard code,这种做法是反模式,十分不建议。
  2. 配置文件。
  3. 环境变量,配置可以预置在操作系统的环境变量里,程序运行时读取。
  4. 启动参数,可以在程序启动时一次性提供参数。
  5. 基于数据库,将易变配置放在数据库中,这样可以在运行期灵活调整配置。

  • 配置需要治理
  1. 权限控制:对配置的修改需要有比较完善的权限控制,否则不正确的配置会引起灾难。
  2. 不同环境、集群配置管理:同一份程序在不同环境(开发、测试、生产)、不同的集群(如不同的数据中心)经常需要有不同的配置,所以需要完善的环境、集群配置管理。
  3. 框架类组件配置管理:如CAT客户端的配置。

二、为什么需要配置中心

在没有引入配置中心之前,一般研发的时候会有以下痛点:

配置格式散乱不规范

  • 有的用properties格式,有的用yml格式,有的用xml格式,还有存DB的,做法五花八门。
  • 主要采用本地静态配置,配置修改麻烦

分布式微服务环境下,当服务实例很多的时候,配置修改费时费力。

  • 易引发生产事故

如将测试环境的配置带到生产环境上。

  • 配置缺乏安全审计和版本控制功能

无法查看到修改配置的人,修改了什么内容,以及修改的时间,出了问题也无法及时回滚。

三、交付件和配置分离

1.交付件和配置分离

传统做法应用在打包部署的时候,会为不同环境打出不同配置的包,每个包里头包含环境特定配置。而现在推荐采用如容器镜像方式打包和交付微服务,应用镜像一般只打一份,可以部署到不同环境,所以这要求交付件和配置进行分离,交付件只制作一份,并且是不可变的,可以部署到任意环境。但是所有环境的配置都可以在配置中心集中配置,运行期应用可以根据自身环境到配置中心动态拉取相应的配置。

2.抽象标准化

配置中心应该封装屏蔽配置管理的细节和配置的不同格式,方便用户进行自主式配置管理,一般用户只需要关注两个抽象和标准化的接口即可:

  • 配置管理界面UI,方便应用开发人员管理和发布配置。
  • 封装好的客户端API,方便应用集成和获取配置。

3.多环境多集群

微服务应用大多采用多环境部署,一般标准的环境有开发/测试/生产等,有的应用还需要多集群部署,如支持跨机房或多版本部署。配置中心需要支持对多环境和多集群应用配置的集中式管理。

4.高可用

配置中心不能挂,否则会大面积影响微服务。

5.实时性

配置更新需要尽快通知到客户端,有些配置的实时性要求很高,像是主备切换配置或者蓝绿部署配置,这些需要秒级切换配置的能力。

6.治理

配置需要治理,具体包括:

  • 配置审计,需要记录修改人,修改内容和修改事件,方便出现问题时能后追溯。
  • 配置版本控制,每次变更需要版本化,出现问题可以及时回滚到上一版本。
  • 配置权限控制,配置变更发布需要认证授权。
  • 灰度发布,配置发布时可以先让少数实例生效,确定没有问题就可以扩大应用范围。

四、什么是Apollo

Apollo是携程框架部门研发的开源配置管理中心,能够集中化管理应用不同环境、不同集群的配置,配置修改后能够实时推送到应用端,并且具备规范的权限、流程治理等特性。

Apollo的特性如下:

  • 统一管理不同环境、不同集群的配置。Apollo提供了一个统一界面集中式管理不同环境、不同集群、不同命名(namespace)空间的配置,而且同一份代码部署在不同集群,可以有不同的配置。
  • 配置修改实时生效(热发布)
  • 版本发布管理
  • 灰度发布
  • 客户端配置信息监控

可以在界面上方便地看到配置在被哪些实例使用。

  • 提供Java和.Net原生客户端
  • 提供开放平台API
  • 部署简单

五、Apollo的基本模型

我们可以看到,Apollo在配置时的基础流程:

  1. 用户现在UI界面修改/发布配置。
  2. Apollo配置中心会将配置更新信息推送到Apollo客户端。
  3. 客户端再从Apollo配置中心拉取最新配置,更新本地配置之后,通知到应用。

六、Apollo客户端设计

我们已经初步了解Apollo的基础结构,但如果想更加深入地了解它,还得从其实现原理下手。

1、Apollo客户端实现原理

  1. 客户端和服务端会保持一个长连接,从而第一时间获取配置更新的推送。
  2. 客户端还会定时从Apollo配置中心服务端拉取应用的最新配置,而且客户端定时拉取会上报给本地版本,默认每隔5分钟拉取一次,也可以通过运行时指定apollo.refreshInterval来覆盖,单位为分钟。
  3. 客户端从Apollo配置中心服务端获取到应用的最新配置后,会保存在内存。
  4. 客户端会把从服务端拉取到的配置在本地文件系统缓存一份,保证在遇到服务不可用或网路故障时,依赖能从本地恢复配置,也实现了一定的高可用性。
  5. 应用程序从客户端获取到罪行的配置、订阅配置更新通知。

2、配置更新推送实现

上文提到Apollo客户端和服务端保持了一个长连接,从而可以第一时间获得配置更新的推送,实际上长连接是通过Http Long Polling实现的:

  • 客户端发起Http请求给服务端
  • 服务端保持60s连接
  1. 如果在60s中有客户端关心的配置变化,则请求会立即返回,并告知客户端有配置变化的namespace信息,客户端会据此拉取该namespace的最新配置。
  2. 如果60s内没有客户端关心的配置变化,则返回http状态码304给客户端。

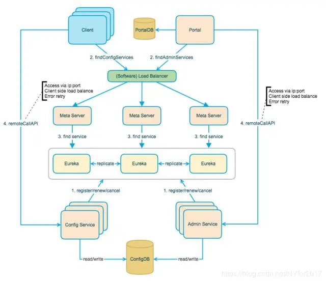
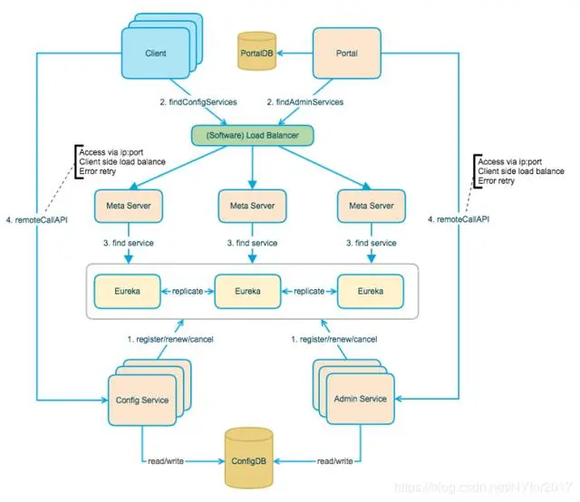
七、Apollo总体设计

在捋清思路之前,先对其中的模块进行了解:

主要模块:

  • ConfigService

提供配置获取接口

提供配置推送接口

服务于Apollo客户端

  • AdminService

提供配置管理接口

提供配置修改发布接口

服务于管理界面Portal

  • Client

为应用获取配置,支持实时更新

通过MetaServer获取ConfigService的服务列表

使用客户端软负载SLB方式调用ConfigService

  • Portal

配置管理页面

通过MetaServer获取AdminService的服务列表

使用客户端软负载SLB方式调用AdminService

辅助模块:

  • Eureka

用于服务发现和注册

Config/AdminService注册实例并定期报心跳

和ConfigService一起部署

  • MetaServer

Portal通过域名访问MetaServer获取AdminService的地址列表

Client通过域名访问MetaServer获取ConfigService的地址列表

相当于Eureka Proxy和ConfigService一起部署

  • NginxLB

和域名系统配合,协助Portal访问MetaServer获取AdminService的地址列表

和域名系统配合,协助Client访问MetaServer获取ConfigService的地址列表

和域名系统配置,协助用户访问Portal进行配置管理。

1、简化架构A

假设没有分布式微服务的服务发现,那么:

  1. Portal会调用AdminService进行配置管理和发布
  2. ConfigService和Client保持长连接,ConfigService服务于Client进行配置获取,ConfigService和Client通过一种推拉结合的方式,实现配置实时更新 的同时,保证配置更新不丢失。
  3. ConfigService和AdminService共享ConfigDB,ConfigDB中存放项目在某个环境的配置信息,而且这三者在每个配置环境(DEV/FAT/UAT/PRO)中都要部署一份。
  4. Protal有个独立的PortalDB,存放用户权限、项目和配置的元数据信息。Portal只需部署一份,它可以管理多套环境。

2、简化架构B

因为Client要找ConfigService需要地址列表,Portal找到AdminService也需要地址列表,这时候就需要服务发现了。

  1. Config/AdminService启动后都会注册到Eureka服务注册中心,并定期发送保持心跳。
  2. Eureka采用集群方式部署,使用分布式 一致性协议保证每个势力的状态最终一致。
  3. Client和Portal可以通过Eureka发现ConfigService和AdminService的地址列表。

因为携程需要跟自家的.Net的系统兼容,所以引入了MetaServer服务,这相当于是代理Proxy,将Eureka的服务发现接口以更简单明确的HTTP接口的形式暴露出来。

但是MetaServer本身也是无状态以集群方式部署的,那么Client/Protal该如何发现MetaServer呢?传统的方式是借助硬件(可以在其中指定MetaServer的位置)或者是软件负载均衡器。

3、完全结构

使用NginxLB(也称Software Load Balancer),由运维为MetaServer集群配置一个域名,指向NginxLB集群,NginxLB再对MetaServer进行负载均衡和流量转发。Client/Portal通过域名+NginxLB间接访问MetaServer集群。

# 结语

这里踩个坑,因为一套Portal就可以集中管理多套环境(DEV/FAT/UAT/PRO)中的配置,所以当切换环境的时候,需要注意到.properties(.yml)等配置文件中(SpringBoot)是否有明确标记处需要取出哪些namespace的配置,否则Client将会拉取不了配置中心的配置到本地。

觉得写的还不错的,欢迎老铁们关注公众号Java架构师联盟,每天会有精彩技术好文啊