时隔2年,重新看React源码,很多以前不理解的内容现在都懂了。本文将用实际案例结合相关React源码,集中讨论React Diff原理。使用当前最新React版本:16.13.1。
另外,今年将写一个“搞懂React源码系列”,把React最核心内容用最通俗易懂地方式讲清楚。2020年搞懂React源码系列:
React Diff原理
React 调度原理
搭建阅读React源码环境-支持所有版本断点调试
React Hooks原理
欢迎Star和订阅我的博客。
在讨论Diff算法前,有必要先介绍React Fiber,因为React源码中各种实现都是基于Fiber,包括Diff算法。当然,熟悉React Fiber的朋友可跳过Fiber介绍。
Fiber简介
Fiber并不复杂,但如果要全面理解,还是得花好一段时间。本文主题是diff原理,所以这里仅简单介绍下Fiber。

Fiber是一个抽象的节点对象,每个对象可能有子Fiber(child)和相邻Fiber(child)和父Fiber(return),React使用链表的形式将所有Fiber节点连接,形成链表树。
Fiber还有副作用标签(effectTag),比如替换Placement(替换)和Deletion(删除),用于之后更新DOM。
值得注意的是,React diff中,除了fiber,还用到了基础的React元素对象(如: 将<div>foo</div>编译后生成的对象: { type: 'div', props: { children: 'foo' } } )。
Diff 过程
React源码中,关于diff要从reconcileChildren(...)说起。
总流程:
流程图中, 显示源码中用到的函数名,省略复杂参数。“新内容”即被比较的新内容,它可能是三种类型:
-
对象: React元素
-
字符串或数字: 文本
-
数组:数组元素可能是React元素或文本
新内容为React元素
我们先以新内容为React元素为例,全面的调试一遍代码,将之后会重复用到的方法在此步骤中讲解,同时以一张流程图作为总结。
案例:
function SingleElementDifferentTypeChildA() { return <h1>A</h1> }
function SingleElementDifferentTypeChildB() { return <h2>B</h2> }
function SingleElementDifferentType() {
const [ showingA, setShowingA ] = useState( true )
useEffect( () => {
setTimeout( () => setShowingA( false ), 1000 )
} )
return showingA ? <SingleElementDifferentTypeChildA/> : <SingleElementDifferentTypeChildB/>
}
ReactDOM.render( <SingleElementDifferentType/>, document.getElementById('container') )
从第一步reconcileChildren(...)开始调试代码,无需关注与diff不相关的内容,比如renderExpirationTime。左侧调试面板可看到对应变量的类型。

此处:
-
workInProgress: 父级Fiber -
current.child: 处于比较中的旧内容对应fiber -
nextChildren: 即处于比较中的新内容, 为React元素,其类型为对象。
在Diff时,比较中的旧内容为Fiber,而比较中的新内容为React元素、文本或数组。其实从这一步已经可以看出,React官网的diff算法说明和实际代码是实现差别较大。

因为新内容为对象,所以继续执行reconcileSingleElement(...)和placeSingleChild(...)。
我们先看placeSingleChild(...):

placeSingleChild(...)的作用很简单,给differ后的Fiber添加副作用标签:Placement(替换),表明在之后需要将旧Fiber对应的DOM元素进行替换。
继续看 reconcileSingleElement(...):

此处正式开始diff(比较),child为旧内容fiber,element为新内容,它们的元素类型不同。


因为类型不同,React将“删除”旧内容fiber以及其所有相邻Fiber(即给这些fiber添加副作用标签 Deletion(删除)), 并基于新内容生成新的Fiber。然后将新的Fiber设置为父Fiber的child。
到此,一个新内容为React元素的且新旧内容的元素类型不同的Diff过程已经完成。
那如果新旧内容的元素类型相同呢?
编写类似案例,我们可以得到结果

userFiber(...):

userFiber(...)的主要作用是基于旧内容fiber和新内容的属性(props)克隆生成一个新内容fiber,这也是所谓的fiber复用。
所以当新旧内容的元素类容相同,React会复用旧内容fiber,结合新内容属性,生成一个新的fiber。同样,将新的fiber设置位父fiber的child。
新内容为React元素的diff流程总结:
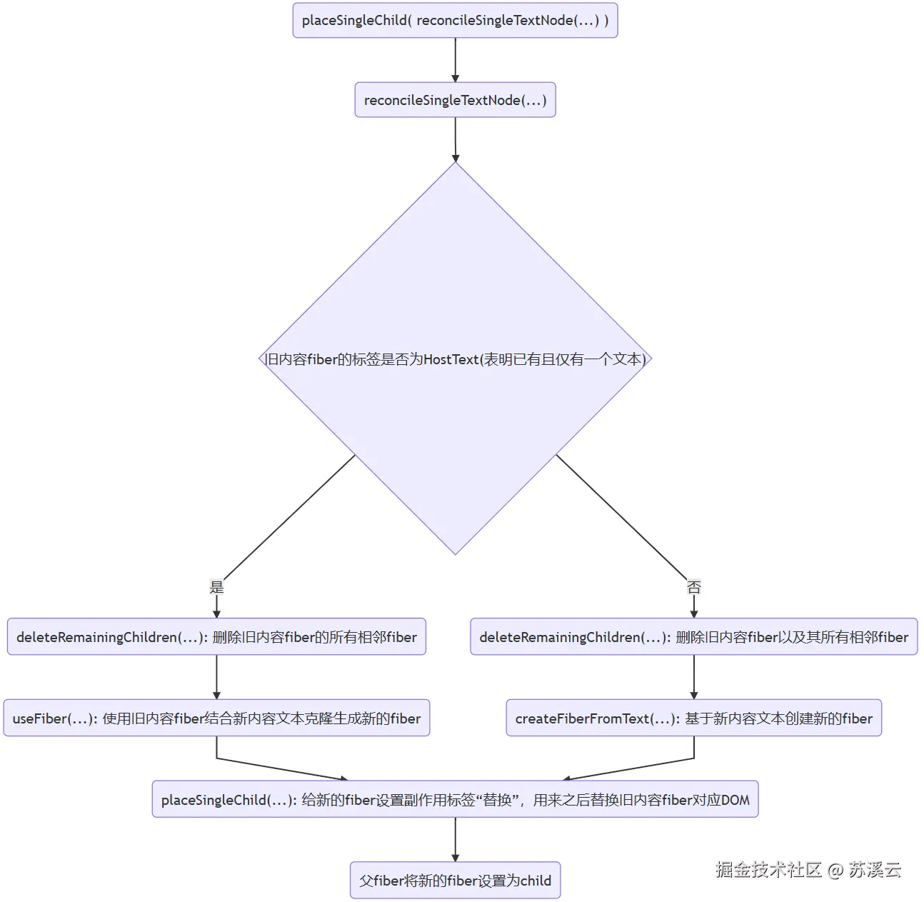
新内容为文本
当新内容为文本时,逻辑与新内容为React元素时类似:
新内容为数组
使用案例:
function ArrayComponent() {
const [ showingA, setShowingA ] = useState( true )
useEffect( () => {
setTimeout( () => setShowingA( false ), 1000 )
} )
return showingA ? <div>
<span>A</span>
<span>B</span>
</div> : <div>
<span>C</span>
D
</div>
}
ReactDOM.render( <ArrayComponent/>, document.getElementById('container') )

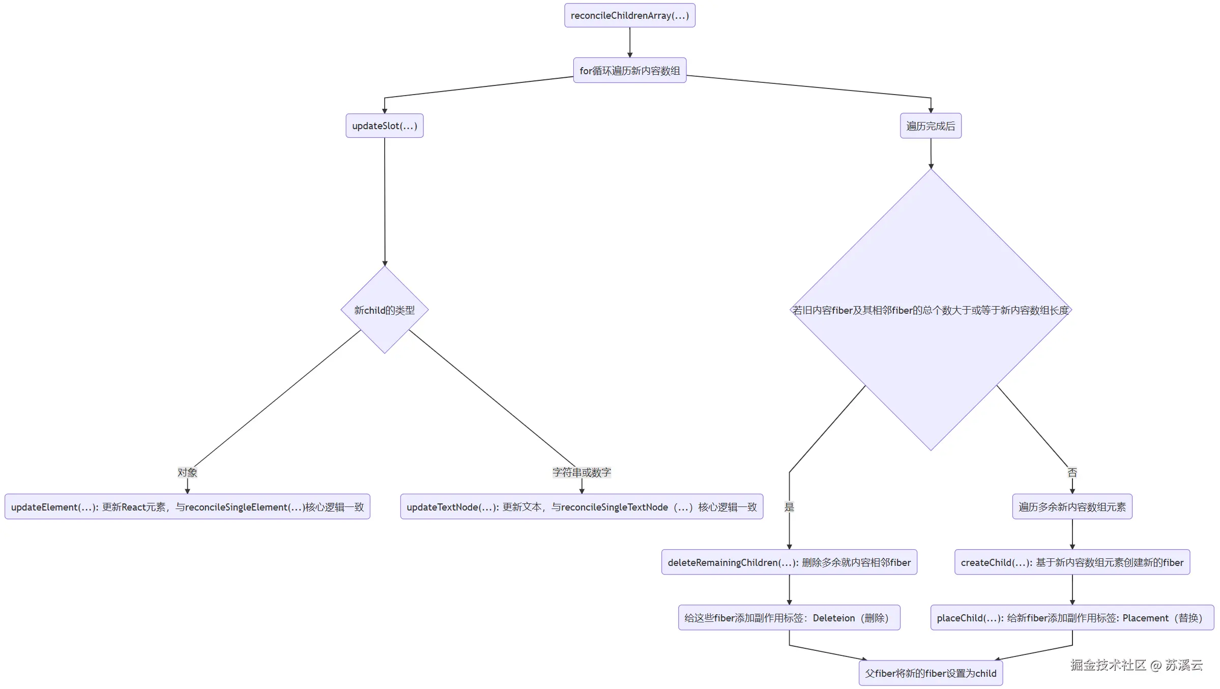
若新内容为数组,需reconcileChildrenArray(...):

for循环遍历新内容数组,伪代码(用于理解):
for ( let i = 0, oldFiber; i < newArray.length; ) {
...
i++
oldFiber = oldFiber.sibling
}
遍历每个新内容数组元素时:

updateSlot(...):

因为newChild的类型为object, 所以:

updateElement(...):

updateElement(...)与reconcileSingleElement(...)核心逻辑一致:
-
若新旧内容元素类型一致,则克隆旧fiber,结合新内容生成新的fiber
-
若不一致,则基于新内容创建新的fiber。
同理,updateTextNode(...):

updateTextNode(...)与reconcileSingleTextNode(...)核心逻辑一致:
-
若旧内容fiber的标签不是
HostText,则基于新内容文本创建新的fiber -
若是
HostText, 则克隆旧fiber,结合新内容文本生成新的fiber
在本案例中,新内容数组for循环完成后:

因为新旧内容数组的长度一致,所以直接返回第一个新的fiber。然后同上,React将新的fiber设为父fiber的child。
不过若新内容数组长度与旧内容fiber及其相邻fiber的总个数不一致,React如何处理?
编写类似案例。
若新内容数组长度更短:

React将删除多余的旧内容fiber的相邻fiber。
若新内容数组长度更长:

React将遍历多余的新内容数组元素,基于新内容数组元素创建的新的fiber,并添加副作用标签 Placement(替换)。
新内容为数组时的diff流程总结:
总结
通过React源码研究diff算法时,仅调试分析相关代码,能比较容易的得出答案。
Diff的三种情况:
- 新内容为React元素
- 新内容为文本
- 新内容为数组
Diff时若比较结果相同,则复用旧内容Fiber,结合新内容生成新Fiber;若不同,仅通过新内容创建新fiber。
然后给旧内容fiber添加副作用替换标签,或者给旧内容fiber及其所有相邻元素添加副作用删除标签。
最后将新的(第一个)fiber设为父fiber的child。
参考资料
-
The how and why on React’s usage of linked list in Fiber to walk the component’s tree: medium.com/react-in-de…
-
[译]深入React fiber架构及源码: zhuanlan.zhihu.com/p/57346388
-
Inside Fiber: in-depth overview of the new reconciliation algorithm in React: medium.com/react-in-de…
感谢你花时间阅读这篇文章。如果你喜欢这篇文章,欢迎点赞、收藏和分享,让更多的人看到这篇文章,这也是对我最大的鼓励和支持!
欢迎通过微信(扫描下方二维码)或Github订阅我的博客。
