1.Flink 核心概念概述

662 阅读12分钟

Apache Flink 诞生于柏林工业大学的一个研究性项目,原名 StratoSphere 。2014 年,由 StratoSphere 项目孵化出 Flink,并于同年捐赠 Apache,之后成为 Apache 的顶级项目。2019 年 1 年,阿里巴巴收购了 Flink 的母公司 Data Artisans,并宣布开源内部的 Blink,Blink 是阿里巴巴基于 Flink 优化后的版本,增加了大量的新功能,并在性能和稳定性上进行了各种优化,经历过阿里内部多种复杂业务的挑战和检验。同时阿里巴巴也表示会逐步将这些新功能和特性 Merge 回社区版本的 Flink 中,因此 Flink 成为目前最为火热的大数据处理框架。

简单来说,Flink 是一个分布式的流处理框架,它能够对有界和无界的数据流进行高效的处理。Flink 的核心是流处理,当然它也能支持批处理,Flink 将批处理看成是流处理的一种特殊情况,即数据流是有明确界限的。这和 Spark Streaming 的思想是完全相反的,Spark Streaming 的核心是批处理,它将流处理看成是批处理的一种特殊情况, 即把数据流进行极小粒度的拆分,拆分为多个微批处理。

Flink 有界数据流和无界数据流:

Flink 采用分层的架构设计,从而保证各层在功能和职责上的清晰。如下图所示,由上而下分别是 API & Libraries 层、Runtime 核心层以及物理部署层:

2.1 API & Libraries 层

这一层主要提供了编程 API 和 顶层类库:

  • 编程 API : 用于进行流处理的 DataStream API 和用于进行批处理的 DataSet API;
  • 顶层类库:包括用于复杂事件处理的 CEP 库;用于结构化数据查询的 SQL & Table 库,以及基于批处理的机器学习库 FlinkML 和 图形处理库 Gelly。

2.2 Runtime 核心层

这一层是 Flink 分布式计算框架的核心实现层,包括作业转换,任务调度,资源分配,任务执行等功能,基于这一层的实现,可以在流式引擎下同时运行流处理程序和批处理程序。

2.3 物理部署层

Flink 的物理部署层,用于支持在不同平台上部署运行 Flink 应用。

3、Flink 分层 API

在上面介绍的 API & Libraries 这一层,Flink 又进行了更为具体的划分。具体如下:


按照如上的层次结构,API 的一致性由下至上依次递增,接口的表现能力由下至上依次递减,各层的核心功能如下:

3.1 SQL & Table API

SQL & Table API 同时适用于批处理和流处理,这意味着你可以对有界数据流和无界数据流以相同的语义进行查询,并产生相同的结果。除了基本查询外, 它还支持自定义的标量函数,聚合函数以及表值函数,可以满足多样化的查询需求。

3.2 DataStream & DataSet API

DataStream & DataSet API 是 Flink 数据处理的核心 API,支持使用 Java 语言或 Scala 语言进行调用,提供了数据读取,数据转换和数据输出等一系列常用操作的封装。

3.3 Stateful Stream Processing

Stateful Stream Processing 是最低级别的抽象,它通过 Process Function 函数内嵌到 DataStream API 中。 Process Function 是 Flink 提供的最底层 API,具有最大的灵活性,允许开发者对于时间和状态进行细粒度的控制。

4.1 核心组件

Flink运行时架构主要包括四个不同的组件,它们会在运行流处理应用程序时协同工作:作业管理器(JobManager)、资源管理器(ResourceManager)、任务管理器(TaskManager),以及分发器(Dispatcher)。因为Flink是用Java和Scala实现的,所以所有组件都会运行在Java虚拟机上。每个组件的职责如下:

  • JobManager (作业管理器) :JobManagers 接收由 Dispatcher 传递过来的执行程序,该执行程序包含了作业图 (JobGraph),逻辑数据流图 (logical dataflow graph) 及其所有的 classes 文件以及第三方类库 (libraries) 等等 。紧接着 JobManagers 会将 JobGraph 转换为执行图 (ExecutionGraph)包含了所有可以并发执行的任务,然后JobManagers向 ResourceManager 申请资源来执行该任务,一旦申请到资源(就是TaskManager上的插槽(slot)),就会将执行图分发到真正运行它们的TaskManager上 。而在运行过程中,JobManager会负责所有需要中央协调的操作,比如说检查点(checkpoints)的协调。因此每个作业 (Job) 至少有一个 JobManager;高可用部署下可以有多个 JobManager,其中一个作为 leader,其余的则处于 standby 状态。

  • TaskManager (任务管理器) :
    Flink中的工作进程。通常在Flink中会有多个TaskManager运行,每一个TaskManager都包含了一定数量的插槽(slots)。插槽的数量限制了TaskManager能够执行的任务数量。启动之后,TaskManager会向资源管理器注册它的插槽;收到资源管理器的指令后,TaskManager就会将一个或者多个插槽提供给JobManager调用。JobManager就可以向插槽分配任务(tasks)来执行了。在执行过程中,一个TaskManager可以跟其它运行同一应用程序的TaskManager交换数据。

  • Dispatcher:负责接收客户端提交的执行程序,并传递给 JobManager 。除此之外,它还提供了一个 WEB UI 界面,用于监控作业的执行情况。

  • ResourceManager :负责管理 slots 并协调集群资源。ResourceManager 接收来自 JobManager 的资源请求,并将存在空闲 slots 的 TaskManagers 分配给 JobManager 执行任务。Flink 基于不同的部署平台,如 YARN , Mesos,K8s 等提供了不同的资源管理器,当 TaskManagers 没有足够的 slots 来执行任务时,它会向第三方平台发起会话来请求额外的资源。

4.2 Task & SubTask

上面我们提到:TaskManagers 实际执行的是 SubTask,而不是 Task,这里解释一下两者的区别:

在执行分布式计算时,Flink 将可以链接的操作 (operators) 链接到一起,这就是 Task。之所以这样做, 是为了减少线程间切换和缓冲而导致的开销,在降低延迟的同时可以提高整体的吞吐量。 但不是所有的 operator 都可以被链接,如下 keyBy 等操作会导致网络 shuffle 和重分区,因此其就不能被链接,只能被单独作为一个 Task。 简单来说,一个 Task 就是一个可以链接的最小的操作链 (Operator Chains) 。如下图,source 和 map 算子被链接到一块,因此整个作业就只有三个 Task:


解释完 Task ,我们在解释一下什么是 SubTask,其准确的翻译是: A subtask is one parallel slice of a task,即一个 Task 可以按照其并行度拆分为多个 SubTask。如上图,source & map 具有两个并行度,KeyBy 具有两个并行度,Sink 具有一个并行度,因此整个虽然只有 3 个 Task,但是却有 5 个 SubTask。Jobmanager 负责定义和拆分这些 SubTask,并将其交给 Taskmanagers 来执行,每个 SubTask 都是一个单独的线程。

5.1 standalone 提交流程


1)App程序通过rest接口提交给Dispatcher(rest接口是跨平台,并且可以直接穿过防火墙,不需考虑拦截)。

2)Dispatcher把JobManager进程启动,把应用交给JobManager。

3)JobManager拿到应用后,向ResourceManager申请资源(slots),ResouceManager会启动对应的TaskManager进程,TaskManager空闲的slots会向ResourceManager注册。

4)ResourceManager会根据JobManager申请的资源数量,向TaskManager发出指令(这些slots由你提供给JobManager)。

5)接着,TaskManager可以直接和JobManager通信了(它们之间会有心跳包的连接),TaskManager向JobManager提供slots,JobManager向TaskManager分配在slots中执行的任务。

6)最后,在执行任务过程中,不同的TaskManager会有数据之间的交换。

5.2 Yarn方式提交流程

在这里插入图片描述
在这里插入图片描述

1)提交任务之前,客户端向HDFS上传Flink的Jar包和配置,以便JobManager和TaskManager共享HDFS的数据。

2)客户端向Yarn的ResourceManager提交任务,ResouceManager接到请求后,先分配container资源,然后通知NodeManager启动ApplicationMaster。

3)ApplicationMaster启动后会加载HDFS的配置,启动对应的JobManager,然后JobManager会分析当前的作业图,将它转化成执行图(包含了所有可以并发执行的任务),从而知道当前需要的具体资源。

4)ApplicationMaster向ResourceManager申请资源启动TaskManager,ResourceManager分配Container资源后,由ApplicationMaster通知资源所在节点的NodeManager启动TaskManager,NodeManager加载Flink的Jar包和配置构建环境并启动TaskManager。

5)最后,TaskManager启动后,会向JobManager发送心跳包。JobManager向TaskManager分配任务。

5.3 任务调度原理


客户端不是运行时和程序执行的一部分,但它用于准备并发送dataflow(JobGraph)给Master(JobManager),然后,客户端断开连接或者维持连接以等待接收计算结果。
当 Flink 集群启动后,首先会启动一个 JobManger 和一个或多个的 TaskManager。由 Client 提交任务给 JobManager,JobManager 再调度任务到各个 TaskManager 去执行,然后 TaskManager 将心跳和统计信息汇报给 JobManager。TaskManager 之间以流的形式进行数据的传输。上述三者均为独立的 JVM 进程。
Client 为提交 Job 的客户端,可以是运行在任何机器上(与 JobManager 环境连通即可)。提交 Job 后,Client 可以结束进程(Streaming的任务),也可以不结束并等待结果返回。
JobManager 主要负责调度 Job 并协调 Task 做 checkpoint,职责上很像 Storm 的 Nimbus。从 Client 处接收到 Job 和 JAR 包等资源后,会生成优化后的执行计划,并以 Task 的单元调度到各个 TaskManager 去执行。
TaskManager 在启动的时候就设置好了槽位数(Slot),每个 slot 能启动一个 Task,Task 为线程。从 JobManager 处接收需要部署的 Task,部署启动后,与自己的上游建立 Netty 连接,接收数据并处理。

5.3.1 TaskManager与slots
   Flink中每一个worker(TaskManager)都是一个JVM进程,它可能会在独立的线程上执行一个或多个subtask。为了控制一个worker能接收多少个task,worker通过task slot来进行控制(一个worker至少有一个task slot)。
   每个task slot表示TaskManager拥有资源的一个固定大小的子集。假如一个TaskManager有三个slot,那么它会将其管理的内存分成三份给各个slot。资源slot化意味着一个subtask将不需要跟来自其他job的subtask竞争被管理的内存,取而代之的是它将拥有一定数量的内存储备。需要注意的是,这里不会涉及到CPU的隔离,slot目前仅仅用来隔离task的受管理的内存。
   通过调整task slot的数量,允许用户定义subtask之间如何互相隔离。如果一个TaskManager一个slot,那将意味着每个task group运行在独立的JVM中(该JVM可能是通过一个特定的容器启动的),而一个TaskManager多个slot意味着更多的subtask可以共享同一个JVM。而在同一个JVM进程中的task将共享TCP连接(基于多路复用)和心跳消息。它们也可能共享数据集和数据结构,因此这减少了每个task的负载。
在这里插入图片描述
在这里插入图片描述

默认情况下,Flink允许子任务共享slot,即使它们是不同任务的子任务(前提是它们来自同一个job)。 这样的结果是,一个slot可以保存作业的整个管道。
Task Slot是静态的概念,是指TaskManager具有的并发执行能力,可以通过参数taskmanager.numberOfTaskSlots进行配置;而并行度parallelism是动态概念,即TaskManager运行程序时实际使用的并发能力,可以通过参数parallelism.default进行配置。
也就是说,假设一共有3个TaskManager,每一个TaskManager中的分配3个TaskSlot,也就是每个TaskManager可以接收3个task,一共9个TaskSlot,如果我们设置parallelism.default=1,即运行程序默认的并行度为1,9个TaskSlot只用了1个,有8个空闲,因此,设置合适的并行度才能提高效率。

5.3.2 程序与数据流
在这里插入图片描述
在这里插入图片描述

所有的Flink程序都是由三部分组成的: Source 、Transformation和Sink。
Source负责读取数据源,Transformation利用各种算子进行处理加工,Sink负责输出。
在运行时,Flink上运行的程序会被映射成“逻辑数据流”(dataflows),它包含了这三部分。每一个dataflow以一个或多个sources开始以一个或多个sinks结束。dataflow类似于任意的有向无环图(DAG)。在大部分情况下,程序中的转换运算(transformations)跟dataflow中的算子(operator)是一一对应的关系,但有时候,一个transformation可能对应多个operator。

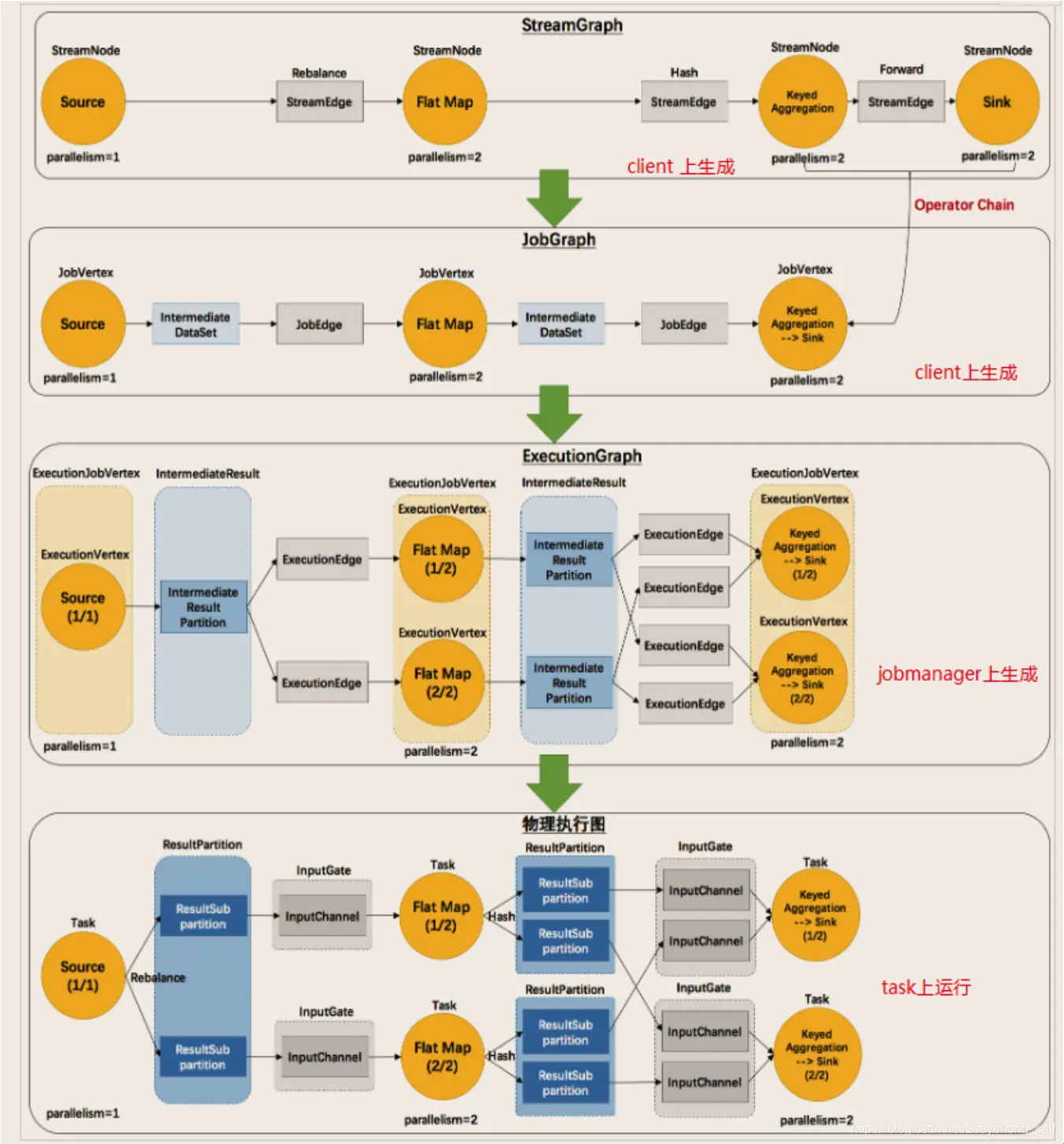
5.3.3 执行图(ExecutionGraph)
 由Flink程序直接映射成的数据流图是StreamGraph,也被称为逻辑流图,因为它们表示的是计算逻辑的高级视图。为了执行一个流处理程序,Flink需要将逻辑流图转换为物理数据流图(也叫执行图),详细说明程序的执行方式。

 Flink 中的执行图可以分成四层:StreamGraph -> JobGraph -> ExecutionGraph -> 物理执行图。
StreamGraph:是根据用户通过 Stream API 编写的代码生成的最初的图。用来表示程序的拓扑结构。
JobGraph:StreamGraph经过优化后生成了 JobGraph,提交给 JobManager 的数据结构。主要的优化为,将多个符合条件的节点 chain 在一起作为一个节点,这样可以减少数据在节点之间流动所需要的序列化/反序列化/传输消耗。
ExecutionGraph:JobManager 根据 JobGraph 生成ExecutionGraph。ExecutionGraph是JobGraph的并行化版本,是调度层最核心的数据结构。
物理执行图:JobManager 根据 ExecutionGraph 对 Job 进行调度后,在各个TaskManager 上部署 Task 后形成的“图”,并不是一个具体的数据结构。
在这里插入图片描述
在这里插入图片描述