一文帮你理清JVM里面的弯弯绕绕

396 阅读7分钟

每一个Java 开发人员都知道字节码由JRE (Java运行时环境)执行。但许多人不知道JRE是Java虚拟机(JVM)的实现, 它负责分析字节码、解析并执行代码。作为一个开发人员了解JVM架构是非常重要的,因为它使我们能更高效的编写代码。在这篇文章中我们将更深入了解Java中的JVM架构以及JVM的各个组件。

那么JVM到底是什么呢?

虚拟机 是物理机器的一个软件实现。Java运行在VM上,实现WORA (一处编写,处处运行)。 编译器将Java文件编译成Java .class 文件,然后这个.class文件被输入到JVM中进行类文件的加载和执行。下面是一个JVM的架构图。


JVM是如何工作的呢?

正如上面的架构图所示,JVM被分为三个主要的子系统:

类加载器子系统

运行时数据区

执行引擎

1. 类加载器子系统

Java的动态类加载功能是由类加载器子系统处理。当它在运行时(不是编译时)首次引用一个类时,它加载、链接并初始化该类文件。

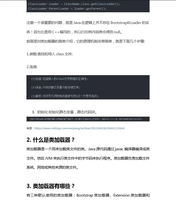
1.1 加载

类由此组件加载。启动类加载器 (Boot Strap class Loader)、扩展类加载器(Extension class Loader)和应用程序类加载器(Application class Loader) 这三种类加载器帮助完成类的加载。

启动类加载器 – 负责从启动类路径中加载类,无非就是rt.jar。这个加载器会被赋予最高优先级。

扩展类加载器 – 负责加载ext 目录(jre\lib)内的类.

应用程序类加载器 – 负责加载应用程序级别类路径,涉及到路径的环境变量等etc.

上述的类加载器会遵循委托层次算法(Delegation Hierarchy Algorithm)加载类文件。

1.2 链接

校验 – 字节码校验器会校验生成的字节码是否正确,如果校验失败,我们会得到校验错误。

准备 – 分配内存并初始化默认值给所有的静态变量。

解析 – 所有符号内存引用被方法区(Method Area)的原始引用所替代。

1.3 初始化

这是类加载的最后阶段,这里所有的静态变量会被赋初始值, 并且静态块将被执行。

2. 运行时数据区(Runtime Data Area)

运行时数据区域被划分为5个主要组件:

方法区(Method Area)– 所有类级别数据将被存储在这里,包括静态变量。每个JVM只有一个方法区,它是一个共享的资源。

堆区(Heap Area)– 所有的对象和它们相应的实例变量以及数组将被存储在这里。每个JVM同样只有一个堆区。由于方法区和堆区的内存由多个线程共享,所以存储的数据不是线程安全的。

栈区(Stack Area)– 对每个线程会单独创建一个运行时栈。对每个函数呼叫会在栈内存生成一个栈帧(Stack Frame)。所有的局部变量将在栈内存中创建。栈区是线程安全的,因为它不是一个共享资源。栈帧被分为三个子实体:

1.局部变量数组– 包含多少个与方法相关的局部变量并且相应的值将被存储在这里。

2.操作数栈– 如果需要执行任何中间操作,操作数栈作为运行时工作区去执行指令。

3.帧数据– 方法的所有符号都保存在这里。在任意异常的情况下,catch块的信息将会被保存在帧数据里面。

4.PC寄存器– 每个线程都有一个单独的PC寄存器来保存当前执行指令的地址,一旦该指令被执行,pc寄存器会被更新至下条指令的地址。

5.本地方法栈– 本地方法栈保存本地方法信息。对每一个线程,将创建一个单独的本地方法栈。

3. 执行引擎

分配给运行时数据区的字节码将由执行引擎执行。执行引擎读取字节码并逐段执行。

解释器– 解释器能快速的解释字节码,但执行却很慢。 解释器的缺点就是,当一个方法被调用多次,每次都需要重新解释。

JIT 编译器– JIT编译器消除了解释器的缺点。执行引擎利用解释器转换字节码,但如果是重复的代码则使用JIT编译器将全部字节码编译成本机代码。本机代码将直接用于重复的方法调用,这提高了系统的性能。

1.中间代码生成器– 生成中间代码

2.代码优化器– 负责优化上面生成的中间代码

3.目标代码生成器– 负责生成机器代码或本机代码

4.探测器(Profiler)– 一个特殊的组件,负责寻找被多次调用的方法。

3.垃圾回收器: 收集并删除未引用的对象。可以通过调用"System.gc()"来触发垃圾回收,但并不保证会确实进行垃圾回收。JVM的垃圾回收只收集哪些由new关键字创建的对象。所以,如果不是用new创建的对象,你可以使用finalize函数来执行清理。

JVM内存模型


由颜色可以看出,jdk1.8之前,堆内存被分为新生代,老年代,永久带,jdk1.8及以后堆内存被分成了新生代和老年代。新生代的区域又分为eden区,s0区,s1区,默认比例是8:1:1,元空间可以理解为直接的物理内存


2020金三银四在即,JVM作为面试官必问题型,快领取面试资料早就准备吧 点击Java学习交流群免费获取


程序员到底要不要学习JVM

总有人问这个东西好像用不上,于是要不要学这样的问题。

然后又总有人担心一直搬砖成天做些重复没提升的东西。

如果你这辈子只甘心做一个平庸的Java码农,那么你完全没有必要去学习JVM相关的知识,学习JVM对于一个Java程序员的好处大概可以概括为下几点:

1.你能够明白为什么Java最早期被称为解释型语言,而后来为什么又被大家叫做解释与编译并存的语言(了解JVM中解释器以及即时编译器就可以回答这个问题);

2.你能够理解动态编译与静态编译的区别,以及动态编译相对于静态编译到底有什么好处(JVM JIT);

3.你能够利用一些工具,jmap, jvisualvm, jstat, jconsole等工具可以辅助你观察Java应用在运行时堆的布局情况,由此你可以通过调整JVM相关参数提高Java应用的性能;

4.可以清楚知道Java程序是如何执行的;

5.可以明白为什么Java等高级语言具有可移植性强的特性。

其实这个问题相当于“为什么C/C++程序员需要学体系结构与编译原理?”

JVM暂时总结到这里,下次和大家掰扯掰扯JVM如何调优,先放张思维导图


BATJ关于JVM面试题



以上内容都是我自己的一些感想,分享出来欢迎大家指正,顺便求一波关注,里面的资料各位小伙伴关注我后点击Java学习交流群免费获取