React & Vue生命周期深入解析
React 生命周期

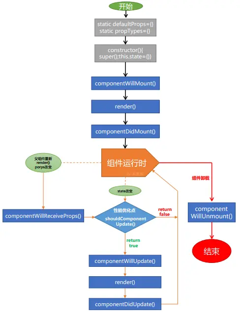
React生命周期主要包括三个阶段:初始化阶段、运行中阶段和销毁阶段,在React不同的生命周期里,会依次触发不同的钩子函数.
一、初始化阶段
1.设置组件默认属性
static defaultProps = {
name: 'dhyuan',
age:18
};
//or
Counter.defaltProps={name:'dhyuan', age: 18}
2. 设置组件初始化状态,即构造函数 执行
constructor (props) {
super(props)
console.log('1. 构造函数')
this.state = {
girlfriend: 'ljc'
}
}
3. 组件将要挂载
componentWillMount () {
// 此时可以访问属性和状态,可以进行api调用,但是没有办法做dom相关的操作
console.log('2. 组件将要挂载')
}
4. 组件渲染 执行render函数
render () {
console.log('3.组件渲染')
return (
<div>组件生命周期探究</div>
)
}
5. 执行componentDidMount
componentDidMount () {
// 组件已经渲染完成,可以进行状态更新操作,此时页面中有了真正的DOM的元素,可以进行DOM相关的操作
console.log('4. 组件已挂载')
}
二、运行中阶段
6.父组件传递的属性有变化 执行componentWillReceiveProps
componentWillReceiveProps () {
// 父组件传递的属性有变化,做相应的操作
console.log('5. 组件属性更新了')
}
7. 执行shouldComponentUpdate
shouldComponentUpdate () {
// 组件是否需要更新,返回布尔值
console.log('6. 组件是否需要更新?')
return true
}
8. componentWillUpdate
componentWillUpdate () {
console.log('7. 组件将要更新')
}
9. 执行componentDidUpdate
componentDidUpdate () {
console.log('8. 组件已经更新')
}
三、 销毁阶段
10. componentWillUnmount
componentWillUnmount() {
//组件被销毁时触发。这里我们可以进行一些清理操作,例如清理定时器,取消Redux的订阅事件等等。
console.log('10、子组件将卸载');
}
Vue生命周期

vue的生命周期也是分为三个阶段:初始化阶段、运行时阶段和销毁阶段。
一、初始化阶段
new Vue
开始创建 Vue实例对象
注意:此时只有一个空的实例对象
Init Event & Lifecycle
开始 初始化Vue实例的生命周期函数和默认事件
beforeCreate
执行此函数时, el,data 都是 undefined,因为此时都还未初始化
注意:可以在此加入 loading 事件
Init injections & reactivity
此时,data属性被成功绑定,但$el还是没有生成,也就是DOM没有生成,el还是为undefined
created执行
实例创建完成后,data、methods 被初始化,,但$el还是没有生成,也就是DOM没有生成,el还是为undefined
注意:可以在此结束 loading 事件;推荐这个时候发送请求数据,尤其是返回的数据与绑定事件有关时
Vue编辑模板阶段
会判断options(new Vue()里面的大对象)里面是是否有
mount(el)方法调用,为组件提供DOM容器,如果都提供了teamplate,则编译template模板,若是没有模板,则编译el里面的的元素。要注意的是此时只是编译了模板,还没有把属性挂载上去;也就是此时的模板存储在内存中
beforeMount执行
表示完成el和data初始化,在挂载开始之前被调用;也就是说此时,表示el已经有了虚拟值,存储在内存中
Create vm.$el and replace "el" with it
此时将内存中编辑好的模板,替换到浏览器的页面上去
Mounted执行
表示 整个Vue实例创建完毕,此时el 为真实的值,data也是真的数据;此时也代表,组件已经脱离创建阶段,进入到运行阶段
二、运行阶段
beforeUpdate
当数据变化之后,执行此函数,此时页面数据仍然时旧数据,但此时data的数据是最新的,页面尚未和最新的数据保持同步。
Virtual DOM re-render and patch
此时,先根据data中最新的数据,在内存中重新渲染出一份最新的DOM树;当最新的内存DOM书被更新之后,会把最新的内存DOM树渲染到浏览器页面上去;这时候就完成了数据data(Model层) -> view (视图层)的更新
updated
执行updated的时候,页面和data数据已经保持同步了,此时表示更新完成。
三、销毁阶段
beforeDestory(销毁前)
当执行beforeDestory的时候,表示Vue实例已经从运行阶段进入了销毁阶段,此时,data,methods等都处于正常状态,只是表示进入了销毁阶段。此时,实例销毁之前,执行清理任务,比如:清除定时器等。
Teardown watcher ,child components and event listeners
此时,是所有东西被解绑定,所有的事件监听器会被移除,所有的子实例被销毁过程。
destoryed
此时,表示销毁完成