深入浅出 Runtime(三):消息机制

2,619 阅读15分钟

Runtime 系列文章

深入浅出 Runtime(一):初识
深入浅出 Runtime(二):数据结构
深入浅出 Runtime(三):消息机制
深入浅出 Runtime(四):super 的本质
深入浅出 Runtime(五):相关面试题

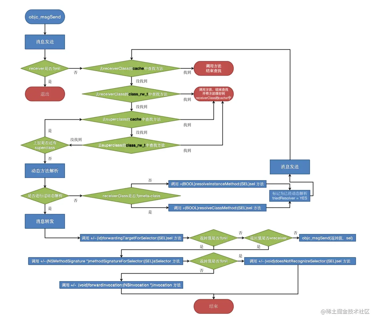
1. objc_msgSend 方法调用流程

OC中调用一个方法时,编译器会根据情况调用以下函数中的一个进行消息传递:objc_msgSendobjc_msgSend_stretobjc_msgSendSuperobjc_msgSendSuper_stret。当方法调用者为super时会调用objc_msgSendSuper,当数据结构作为返回值时会调用objc_msgSend_stretobjc_msgSendSuper_stret。其他方法调用的情况都是转换为objc_msgSend()函数的调用。

void objc_msgSend(id _Nullable self, SEL _Nonnull op, ...)

receiver(方法调用者/消息接收者)发送一条消息(SEL方法名)

  • 参数 1 : receiver
  • 参数 2 : SEL
  • 参数 3、4、5... : SEL方法的参数

objc_msgSend()的执行流程可以分为 3 大阶段:

  • 消息发送
  • 动态方法解析
  • 消息转发

 

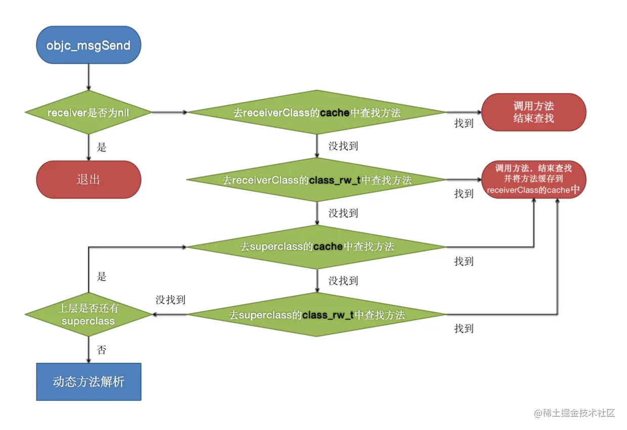
2. 消息发送

“消息发送”流程

消息发送流程

源码分析

在前面的文章说过,Runtime 是一个用C、汇编编写的运行时库。 在底层汇编里面如果需要调用 C 函数的话,苹果会为其加一个下划线_, 所以查看objc_msgSend函数的实现,需要搜索_objc_msgSend(objc-msg-arm64.s(objc4))。

// objc-msg-arm64.s(objc4)
    /*
       _objc_msgSend 函数实现
    */
    // ⚠️汇编程序入口格式为:ENTRY + 函数名
	ENTRY _objc_msgSend

    // ⚠️如果 receiver 为 nil 或者 tagged pointer,执行 LNilOrTagged,否则继续往下执行
	cmp	x0, #0			// nil check and tagged pointer check
	b.le	LNilOrTagged   

    // ⚠️通过 isa 找到 class/meta-class
	ldr	x13, [x0]		// x13 = isa
	and	x16, x13, #ISA_MASK	// x16 = class	
LGetIsaDone:
    // ⚠️进入 cache 缓存查找,传的参数为 NORMAL
    // CacheLookup 宏,用于在缓存中查找 SEL 对应方法实现
	CacheLookup NORMAL		// calls imp or objc_msgSend_uncached 

LNilOrTagged:
    // ⚠️如果 receiver 为 nil,执行 LReturnZero,结束 objc_msgSend
	b.eq	LReturnZero		// nil check 
    // ⚠️如果 receiver 为 tagged pointer,则执行其它
    ......
	b	LGetIsaDone

LReturnZero:
    ret  // 返回

    // ⚠️汇编中,函数的结束格式为:ENTRY + 函数名
	END_ENTRY _objc_msgSend



.macro CacheLookup
    // ⚠️根据 SEL 去哈希表 buckets 中查找方法
	// x1 = SEL, x16 = isa
	ldp	x10, x11, [x16, #CACHE]	// x10 = buckets, x11 = occupied|mask
	and	w12, w1, w11		// x12 = _cmd & mask
	add	x12, x10, x12, LSL #4	// x12 = buckets + ((_cmd & mask)<<4)

	ldp	x9, x17, [x12]		// {x9, x17} = *bucket
    // ⚠️缓存命中,进行 CacheHit 操作
1:	cmp	x9, x1			// if (bucket->sel != _cmd)
	b.ne	2f			//     scan more
	CacheHit $0			// call or return imp
    // ⚠️缓存中没有找到,进行 CheckMiss 操作
2:	// not hit: x12 = not-hit bucket
	CheckMiss $0			// miss if bucket->sel == 0
	cmp	x12, x10		// wrap if bucket == buckets
	b.eq	3f
	ldp	x9, x17, [x12, #-16]!	// {x9, x17} = *--bucket
	b	1b			// loop
3:	// wrap: x12 = first bucket, w11 = mask
	add	x12, x12, w11, UXTW #4	// x12 = buckets+(mask<<4)
	// Clone scanning loop to miss instead of hang when cache is corrupt.
	// The slow path may detect any corruption and halt later.
	ldp	x9, x17, [x12]		// {x9, x17} = *bucket
1:	cmp	x9, x1			// if (bucket->sel != _cmd)
	b.ne	2f			//     scan more
	CacheHit $0			// call or return imp	
2:	// not hit: x12 = not-hit bucket
	CheckMiss $0			// miss if bucket->sel == 0
	cmp	x12, x10		// wrap if bucket == buckets
	b.eq	3f
	ldp	x9, x17, [x12, #-16]!	// {x9, x17} = *--bucket
	b	1b			// loop
3:	// double wrap
	JumpMiss $0	
.endmacro


// CacheLookup NORMAL|GETIMP|LOOKUP
#define NORMAL 0
#define GETIMP 1
#define LOOKUP 2
.macro CacheHit
.if $0 == NORMAL  // ⚠️CacheLookup 传的参数是 NORMAL
	MESSENGER_END_FAST
	br	x17			// call imp  // ⚠️执行函数
.elseif $0 == GETIMP
	mov	x0, x17			// return imp
	ret
.elseif $0 == LOOKUP
	ret				// return imp via x17
.else
.abort oops
.endif
.endmacro


.macro CheckMiss
	// miss if bucket->sel == 0
.if $0 == GETIMP
	cbz	x9, LGetImpMiss
.elseif $0 == NORMAL  // ⚠️CacheLookup 传的参数是 NORMAL
	cbz	x9, __objc_msgSend_uncached  // ⚠️执行 __objc_msgSend_uncached
.elseif $0 == LOOKUP
	cbz	x9, __objc_msgLookup_uncached
.else
.abort oops
.endif
.endmacro


.macro JumpMiss
.if $0 == GETIMP
	b	LGetImpMiss
.elseif $0 == NORMAL
	b	__objc_msgSend_uncached
.elseif $0 == LOOKUP
	b	__objc_msgLookup_uncached
.else
.abort oops
.endif
.endmacro



    // ⚠️__objc_msgSend_uncached
    // ⚠️缓存中没有找到方法的实现,接下来去 MethodTableLookup 类的方法列表中查找
	STATIC_ENTRY __objc_msgSend_uncached
	MethodTableLookup NORMAL
	END_ENTRY __objc_msgSend_uncached

.macro MethodTableLookup
	blx	__class_lookupMethodAndLoadCache3  // ⚠️执行C函数 _class_lookupMethodAndLoadCache3
.endmacro

相反,通过汇编中函数名找对应 C 函数实现时,需要去掉一个下划线_。

// objc-runtime-new.mm(objc4)
IMP _class_lookupMethodAndLoadCache3(id obj, SEL sel, Class cls)
{
    // ⚠️注意传参,由于之前已经通过汇编去缓存中查找方法,所以这里不会再次到缓存中查找
    return lookUpImpOrForward(cls, sel, obj, 
                              YES/*initialize*/, NO/*cache*/, YES/*resolver*/);
}

IMP lookUpImpOrForward(Class cls, SEL sel, id inst, 
                       bool initialize, bool cache, bool resolver)
{
    IMP imp = nil;
    bool triedResolver = NO;  // triedResolver 标记用于 动态方法解析

    runtimeLock.assertUnlocked();

    // Optimistic cache lookup
    if (cache) {  // cache = NO,跳过 
        imp = cache_getImp(cls, sel);
        if (imp) return imp;
    }

    // runtimeLock is held during isRealized and isInitialized checking
    // to prevent races against concurrent realization.

    // runtimeLock is held during method search to make
    // method-lookup + cache-fill atomic with respect to method addition.
    // Otherwise, a category could be added but ignored indefinitely because
    // the cache was re-filled with the old value after the cache flush on
    // behalf of the category.

    runtimeLock.read();

    if (!cls->isRealized()) {  // ⚠️如果 receiverClass(消息接受者类)  还未实现,就进行 realize 操作
        // Drop the read-lock and acquire the write-lock.
        // realizeClass() checks isRealized() again to prevent
        // a race while the lock is down.
        runtimeLock.unlockRead();
        runtimeLock.write();

        realizeClass(cls);

        runtimeLock.unlockWrite();
        runtimeLock.read();
    }

    // ⚠️如果 receiverClass 需要初始化且还未初始化,就进行初始化操作
    // 这里插入一个 +initialize 方法的知识点
    // 调用 _class_initialize(cls),该函数中会递归遍历父类,判断父类是否存在且还未初始化 _class_initialize(cls->superclass)
    // 调用 callInitialize(cls) ,给 cls 发送一条 initialize 消息((void(*)(Class, SEL))objc_msgSend)(cls, SEL_initialize)
    // 所以 +initialize 方法会在类第一次接收到消息时调用
    // 调用方式:objc_msgSend()
    // 调用顺序:先调用父类的 +initialize,再调用子类的 +initialize (先初始化父类,再初始化子类,每个类只会初始化1次)
    if (initialize  &&  !cls->isInitialized()) {
        runtimeLock.unlockRead();
        _class_initialize (_class_getNonMetaClass(cls, inst));
        runtimeLock.read();
        // If sel == initialize, _class_initialize will send +initialize and 
        // then the messenger will send +initialize again after this 
        // procedure finishes. Of course, if this is not being called 
        // from the messenger then it won't happen. 2778172
    }


// ⚠️⚠️⚠️核心 
 retry:    
    runtimeLock.assertReading();

    // ⚠️去 receiverClass 的 cache 中查找方法,如果找到 imp 就直接调用
    imp = cache_getImp(cls, sel);
    if (imp) goto done;

    // ⚠️去 receiverClass 的 class_rw_t 中的方法列表查找方法,如果找到 imp 就调用并将该方法缓存到 receiverClass 的 cache 中
    {
        Method meth = getMethodNoSuper_nolock(cls, sel);  // ⚠️去目标类的方法列表中查找方法实现
        if (meth) {
            log_and_fill_cache(cls, meth->imp, sel, inst, cls);  // ⚠️缓存方法
            imp = meth->imp;
            goto done;
        }
    }

    // ⚠️逐级查找父类的缓存和方法列表,如果找到 imp 就调用并将该方法缓存到 receiverClass 的 cache 中
    {
        unsigned attempts = unreasonableClassCount();
        for (Class curClass = cls->superclass;
             curClass != nil;
             curClass = curClass->superclass)
        {
            // Halt if there is a cycle in the superclass chain.
            if (--attempts == 0) {
                _objc_fatal("Memory corruption in class list.");
            }
            
            // Superclass cache.
            imp = cache_getImp(curClass, sel);
            if (imp) {
                if (imp != (IMP)_objc_msgForward_impcache) {
                    // Found the method in a superclass. Cache it in this class.
                    log_and_fill_cache(cls, imp, sel, inst, curClass);
                    goto done;
                }
                else {
                    // Found a forward:: entry in a superclass.
                    // Stop searching, but don't cache yet; call method 
                    // resolver for this class first.
                    break;
                }
            }
           
            // Superclass method list.
            Method meth = getMethodNoSuper_nolock(curClass, sel);
            if (meth) {
                log_and_fill_cache(cls, meth->imp, sel, inst, curClass);
                imp = meth->imp;
                goto done;
            }
        }
    }


    // ⚠️进入“动态方法解析”阶段
    // No implementation found. Try method resolver once.
    if (resolver  &&  !triedResolver) {
        runtimeLock.unlockRead();
        _class_resolveMethod(cls, sel, inst);
        runtimeLock.read();
        // Don't cache the result; we don't hold the lock so it may have 
        // changed already. Re-do the search from scratch instead.
        triedResolver = YES;
        goto retry;
    }


    // ⚠️进入“消息转发”阶段
    // No implementation found, and method resolver didn't help. 
    // Use forwarding.
    imp = (IMP)_objc_msgForward_impcache;
    cache_fill(cls, sel, imp, inst);


 done:
    runtimeLock.unlockRead();

    return imp;
}

我们来看一下getMethodNoSuper_nolock(cls, sel)是怎么从类中查找方法实现的

  • 如果方法列表是经过排序的,则进行二分查找;
  • 如果方法列表没有进行排序,则进行线性遍历查找。
static method_t *
getMethodNoSuper_nolock(Class cls, SEL sel)
{
    runtimeLock.assertLocked();
    assert(cls->isRealized());
    // fixme nil cls? 
    // fixme nil sel?
    for (auto mlists = cls->data()->methods.beginLists(), 
              end = cls->data()->methods.endLists(); 
         mlists != end;
         ++mlists)
    {
    // ⚠️核心函数 search_method_list()
        method_t *m = search_method_list(*mlists, sel);
        if (m) return m;
    }
    return nil;
}


static method_t *search_method_list(const method_list_t *mlist, SEL sel)
{
    int methodListIsFixedUp = mlist->isFixedUp();
    int methodListHasExpectedSize = mlist->entsize() == sizeof(method_t);
    
    if (__builtin_expect(methodListIsFixedUp && methodListHasExpectedSize, 1)) {
        // ⚠️如果方法列表是经过排序的,则进行二分查找
        return findMethodInSortedMethodList(sel, mlist);
    } else {
        // ⚠️如果方法列表没有进行排序,则进行线性遍历查找
        // Linear search of unsorted method list
        for (auto& meth : *mlist) {
            if (meth.name == sel) return &meth;
        }
    }
    ......
    return nil;
}


static method_t *findMethodInSortedMethodList(SEL key, const method_list_t *list)
{
    assert(list);

    const method_t * const first = &list->first;
    const method_t *base = first;
    const method_t *probe;
    uintptr_t keyValue = (uintptr_t)key;
    uint32_t count;
    // ⚠️count >>= 1 二分查找
    for (count = list->count; count != 0; count >>= 1) {
        probe = base + (count >> 1);
        
        uintptr_t probeValue = (uintptr_t)probe->name;
        
        if (keyValue == probeValue) {
            // `probe` is a match.
            // Rewind looking for the *first* occurrence of this value.
            // This is required for correct category overrides.
            while (probe > first && keyValue == (uintptr_t)probe[-1].name) {
                probe--;
            }
            return (method_t *)probe;
        }
        
        if (keyValue > probeValue) {
            base = probe + 1;
            count--;
        }
    }
    
    return nil;
}

我们来看一下log_and_fill_cache(cls, meth->imp, sel, inst, cls)是怎么缓存方法的

/***********************************************************************
* log_and_fill_cache
* Log this method call. If the logger permits it, fill the method cache.
* cls is the method whose cache should be filled. 
* implementer is the class that owns the implementation in question.
**********************************************************************/
static void
log_and_fill_cache(Class cls, IMP imp, SEL sel, id receiver, Class implementer)
{
#if SUPPORT_MESSAGE_LOGGING
    if (objcMsgLogEnabled) {
        bool cacheIt = logMessageSend(implementer->isMetaClass(), 
                                      cls->nameForLogging(),
                                      implementer->nameForLogging(), 
                                      sel);
        if (!cacheIt) return;
    }
#endif
    cache_fill (cls, sel, imp, receiver);
}

#if TARGET_OS_WIN32  ||  TARGET_OS_EMBEDDED
#   define SUPPORT_MESSAGE_LOGGING 0
#else
#   define SUPPORT_MESSAGE_LOGGING 1
#endif

cache_fill()函数实现已经在上一篇文章中写到。

关于缓存查找流程和更多cache_t的知识,可以查看:深入浅出 Runtime(二):数据结构

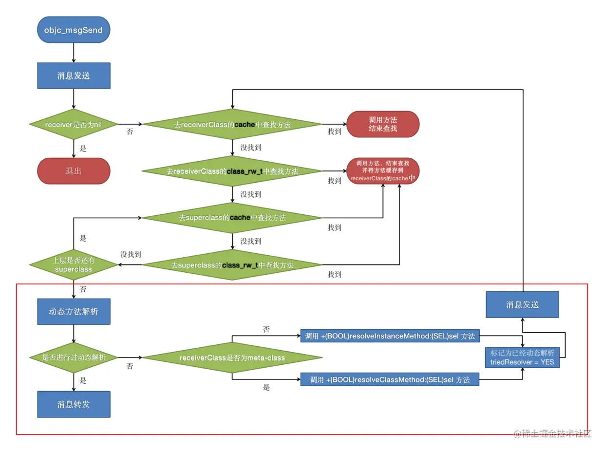
2. 动态方法解析

“动态方法解析”流程

动态方法解析流程

如果“消息发送”阶段未找到方法的实现,进行一次“动态方法解析”;

“动态方法解析”后,会再次进入“消息发送”流程,从“去 receiverClass 的 cache 中查找方法”这一步开始执行。

我们可以根据方法类型(实例方法 or 类方法)重写以下方法

+(BOOL)resolveInstanceMethod:(SEL)sel;
+(BOOL)resolveClassMethod:(SEL)sel;

在方法中调用以下函数来动态添加方法的实现

BOOL class_addMethod(Class cls, SEL name, IMP imp, const char *types)

示例代码如下,我们分别调用了 HTPerson 的eat实例方法和类方法,而 HTPerson.m 文件中并没有这两个方法的对应实现,我们为这两个方法动态添加了实现,输出结果如下。

// main.m
#import <Foundation/Foundation.h>
#import "HTPerson.h"
int main(int argc, const char * argv[]) {
    @autoreleasepool {
        [[HTPerson new] eat];
        [HTPerson eat];   
    }
    return 0;
}
@end

// HTPerson.h
#import <Foundation/Foundation.h>
@interface HTPerson : NSObject
- (void)eat;  // 没有对应实现
- (void)sleep;
+ (void)eat;  // 没有对应实现
+ (void)sleep;
@end

// HTPerson.m
#import "HTPerson.h"
#import <objc/runtime.h>
@implementation HTPerson
- (void)sleep
{
    NSLog(@"%s",__func__);
}
+ (void)sleep
{
    NSLog(@"%s",__func__);
}

+ (BOOL)resolveInstanceMethod:(SEL)sel
{
    if (sel == @selector(eat)) {
        
        // 获取其它方法, Method 就是指向 method_t 结构体的指针
        Method method = class_getInstanceMethod(self, @selector(sleep));
        /*
         ** 参数1:给哪个类添加
         ** 参数2:给哪个方法添加
         ** 参数3:方法的实现地址
         ** 参数4:方法的编码类型
         */
        class_addMethod(self,  // 实例方法存放在类对象中,所以这里要传入类对象
                        sel,
                        method_getImplementation(method),
                        method_getTypeEncoding(method)
                        );
        // 返回 YES 代表有动态添加方法实现
        // 从源码来看,该返回值只是用来打印解析结果相关信息,并不影响动态方法解析的结果
        return YES;
    }
    return [super resolveInstanceMethod:sel];
}

+ (BOOL)resolveClassMethod:(SEL)sel
{
    if (sel == @selector(eat)) {
        
        Method method = class_getClassMethod(object_getClass(self), @selector(sleep));

        class_addMethod(object_getClass(self),  // 类方法存放在元类对象中,所以这里要传入元类对象
                        sel,
                        method_getImplementation(method),
                        method_getTypeEncoding(method)
                        );
        return YES;
    }
    return [super resolveClassMethod:sel];
}

@end

-[HTPerson sleep]
+[HTPerson sleep]

源码分析

IMP lookUpImpOrForward(Class cls, SEL sel, id inst, 
                       bool initialize, bool cache, bool resolver)
{
    IMP imp = nil;
    bool triedResolver = NO;
    ......   

 retry:    
    ......

    // ⚠️如果“消息发送”阶段未找到方法的实现,进行一次“动态方法解析”
    if (resolver  &&  !triedResolver) {
        runtimeLock.unlockRead();
        _class_resolveMethod(cls, sel, inst);  // ⚠️核心函数
        runtimeLock.read();
        // Don't cache the result; we don't hold the lock so it may have 
        // changed already. Re-do the search from scratch instead.
        triedResolver = YES;  // ⚠️标记triedResolver为YES
        goto retry;  // ⚠️再次进入消息发送,从“去 receiverClass 的 cache 中查找方法”这一步开始
    }

    // ⚠️进入“消息转发”阶段
    ......
}

// objc-class.mm(objc4)
void _class_resolveMethod(Class cls, SEL sel, id inst)
{
    // ⚠️判断是 class 对象还是 meta-class 对象
    if (! cls->isMetaClass()) {
        // try [cls resolveInstanceMethod:sel]
        // ⚠️核心函数
        _class_resolveInstanceMethod(cls, sel, inst);
    } 
    else {
        // try [nonMetaClass resolveClassMethod:sel]
        // and [cls resolveInstanceMethod:sel]
        // ⚠️核心函数
        _class_resolveClassMethod(cls, sel, inst);
        if (!lookUpImpOrNil(cls, sel, inst, 
                            NO/*initialize*/, YES/*cache*/, NO/*resolver*/)) 
        {
            _class_resolveInstanceMethod(cls, sel, inst);
        }
    }
}

/***********************************************************************
* _class_resolveInstanceMethod
* Call +resolveInstanceMethod, looking for a method to be added to class cls.
* cls may be a metaclass or a non-meta class.
* Does not check if the method already exists.
**********************************************************************/
static void _class_resolveInstanceMethod(Class cls, SEL sel, id inst)
{
    // ⚠️查看 receiverClass 的 meta-class 对象的方法列表里面是否有 SEL_resolveInstanceMethod 函数 imp
    // ⚠️也就是看我们是否实现了 +(BOOL)resolveInstanceMethod:(SEL)sel 方法
    // ⚠️这里一定会找到该方法实现,因为 NSObject 中有实现
    if (! lookUpImpOrNil(cls->ISA(), SEL_resolveInstanceMethod, cls, 
                         NO/*initialize*/, YES/*cache*/, NO/*resolver*/)) 
    {
        // ⚠️如果没找到,说明程序异常,直接返回
        // Resolver not implemented.
        return;
    }

    // ⚠️如果找到了,通过 objc_msgSend 给对象发送一条 SEL_resolveInstanceMethod 消息
    // ⚠️即调用一下 +(BOOL)resolveInstanceMethod:(SEL)sel 方法
    BOOL (*msg)(Class, SEL, SEL) = (typeof(msg))objc_msgSend;
    bool resolved = msg(cls, SEL_resolveInstanceMethod, sel);

    // ⚠️下面是解析结果的一些打印信息
    ......
}

/***********************************************************************
* _class_resolveClassMethod
* Call +resolveClassMethod, looking for a method to be added to class cls.
* cls should be a metaclass.
* Does not check if the method already exists.
**********************************************************************/
static void _class_resolveClassMethod(Class cls, SEL sel, id inst)
{
    assert(cls->isMetaClass());
    // ⚠️查看 receiverClass 的 meta-class 对象的方法列表里面是否有 SEL_resolveClassMethod 函数 imp
    // ⚠️也就是看我们是否实现了 +(BOOL)resolveClassMethod:(SEL)sel 方法
    // ⚠️这里一定会找到该方法实现,因为 NSObject 中有实现
    if (! lookUpImpOrNil(cls, SEL_resolveClassMethod, inst, 
                         NO/*initialize*/, YES/*cache*/, NO/*resolver*/)) 
    {
        // ⚠️如果没找到,说明程序异常,直接返回
        // Resolver not implemented.
        return;
    }
    // ⚠️如果找到了,通过 objc_msgSend 给对象发送一条 SEL_resolveClassMethod 消息
    // ⚠️即调用一下 +(BOOL)resolveClassMethod:(SEL)sel 方法
    BOOL (*msg)(Class, SEL, SEL) = (typeof(msg))objc_msgSend;
    bool resolved = msg(_class_getNonMetaClass(cls, inst),   // 该函数返回值是类对象,而非元类对象
                        SEL_resolveClassMethod, sel);

    // ⚠️下面是解析结果的一些打印信息
    ......
}

3. 消息转发

“消息转发”流程

消息转发流程

如果“消息发送”阶段未找到方法的实现,且通过“动态方法解析”没有解决,就进入“消息转发”阶段;

“消息转发”阶段分两步进行:Fast forwarding 和 Normal forwarding,顾名思义,第一步速度要比第二步快;

  • Fast forwarding:将消息转发给一个其它 OC 对象(找一个备用接收者),我们可以重写以下方法,返回一个!= receiver的对象,来完成这一步骤; +/- (id)forwardingTargetForSelector:(SEL)sel
  • Normal forwarding:实现一个完整的消息转发过程, 如果上一步没能解决未知消息,可以重写以下两个方法启动完整的消息转发。

① 第一个方法:我们需要在该方法中返回一个适合该未知消息的方法签名(方法签名就是对返回值类型、参数类型的描述,可以使用 Type Encodings 编码,关于 Type Encodings 可以阅读我的上一篇 blog 深入浅出 Runtime(二):数据结构)。

+/- (NSMethodSignature *)methodSignatureForSelector:(SEL)aSelector

Runtime 会根据这个方法签名,创建一个NSInvocation对象(NSInvocation封装了未知消息的全部内容,包括:方法调用者 target、方法名 selector、方法参数 argument 等),然后调用第二个方法并将该NSInvocation对象作为参数传入。

② 第二个方法:我们可以在该方法中:将未知消息转发给其它对象;改变未知消息的内容(如方法名、方法参数)再转发给其它对象;甚至可以定义任何逻辑。

+/- (void)forwardInvocation:(NSInvocation *)invocation

如果第一个方法中没有返回方法签名,或者我们没有重写第二个方法,系统就会认为我们彻底不想处理这个消息了,这时候就会调用+/- (void)doesNotRecognizeSelector:(SEL)sel方法并抛出经典的 crash:unrecognized selector sent to instance/class,结束 objc_msgSend 的全部流程。

下面我们来看一下这几个代码的默认实现:

// NSObject.mm
+ (id)forwardingTargetForSelector:(SEL)sel {
    return nil;
}
+ (NSMethodSignature *)methodSignatureForSelector:(SEL)sel {
    _objc_fatal("+[NSObject methodSignatureForSelector:] "
                "not available without CoreFoundation");
}
+ (void)forwardInvocation:(NSInvocation *)invocation {
    [self doesNotRecognizeSelector:(invocation ? [invocation selector] : 0)];
}
+ (void)doesNotRecognizeSelector:(SEL)sel {
    _objc_fatal("+[%s %s]: unrecognized selector sent to instance %p", 
                class_getName(self), sel_getName(sel), self);
}

Fast forwarding 示例代码如下:

我们调用了 HTPerson 的eat实例方法,而 HTPerson.m 文件中并没有该方法的对应实现,HTDog.m 中有同名方法的实现,我们将消息转发给 HTDog 的实例对象,输出结果如下。

// main.m
#import <Foundation/Foundation.h>
#import "HTPerson.h"
int main(int argc, const char * argv[]) {
    @autoreleasepool {
        [[HTPerson new] eat];        
    }
    return 0;
}
@end

// HTPerson.h
#import <Foundation/Foundation.h>
@interface HTPerson : NSObject
- (void)eat;  // 没有对应实现
@end

// HTPerson.m
#import "HTPerson.h"
#import "HTDog.h"
@implementation HTPerson
- (id)forwardingTargetForSelector:(SEL)aSelector
{
    if (aSelector == @selector(eat)) {
        return [HTDog new];  // 将 eat 消息转发给 HTDog 的实例对象
//        return [HTDog class];  // 还可以将 eat 消息转发给 HTDog 的类对象
    }
    return [super forwardingTargetForSelector:aSelector];
}

@end

// HTDog.m
#import "HTDog.h"
@implementation HTDog
- (void)eat
{
    NSLog(@"%s",__func__);
}
+ (void)eat
{
    NSLog(@"%s",__func__);
}
@end

-[HTDog eat]

Normal forwarding 示例代码及输出结果如下:

// HTPerson.m
#import "HTPerson.h"
#import "HTDog.h"

@implementation HTPerson

- (NSMethodSignature *)methodSignatureForSelector:(SEL)aSelector
{
    if (aSelector == @selector(eat)) {
        
        return [[HTDog new] methodSignatureForSelector:aSelector];
        //return [NSMethodSignature signatureWithObjCTypes:"v@:i"];
    }
    return [super methodSignatureForSelector:aSelector];
}

- (void)forwardInvocation:(NSInvocation *)anInvocation
{
    // 将未知消息转发给其它对象
    [anInvocation invokeWithTarget:[HTDog new]];
    
    // 改变未知消息的内容(如方法名、方法参数)再转发给其它对象
    /*
    anInvocation.selector = @selector(sleep);
    anInvocation.target = [HTDog new];
    int age;
    [anInvocation getArgument:&age atIndex:2];  // 参数顺序:target、selector、other arguments
    [anInvocation setArgument:&age atIndex:2];  // 参数的个数由上个方法返回的方法签名决定,要注意数组越界问题
    [anInvocation invoke];
    
    int ret;
    [anInvocation getReturnValue:&age];  // 获取返回值
     */
    
    // 定义任何逻辑,如:只打印一句话
    /*
     NSLog(@"好好学习");
     */
}

@end

-[HTDog eat]

源码分析

// objc-runtime-new.mm(objc4)
IMP lookUpImpOrForward(Class cls, SEL sel, id inst, 
                       bool initialize, bool cache, bool resolver)
{
    ......

    // ⚠️如果“消息发送”阶段未找到方法的实现,且通过“动态方法解析”没有解决
    // ⚠️进入“消息转发”阶段
    imp = (IMP)_objc_msgForward_impcache;  // 进入汇编
    cache_fill(cls, sel, imp, inst);       // 缓存方法

    ......
}
// objc-msg-arm64.s(objc4)
	STATIC_ENTRY __objc_msgForward_impcache
	b	__objc_msgForward
	END_ENTRY __objc_msgForward_impcache
	
	ENTRY __objc_msgForward
	adrp	x17, __objc_forward_handler@PAGE   // ⚠️执行C函数 _objc_forward_handler
	ldr	x17, [x17, __objc_forward_handler@PAGEOFF]
	br	x17
	END_ENTRY __objc_msgForward
// objc-runtime.mm(objc4)
// Default forward handler halts the process.
__attribute__((noreturn)) void 
objc_defaultForwardHandler(id self, SEL sel)
{
    _objc_fatal("%c[%s %s]: unrecognized selector sent to instance %p "
                "(no message forward handler is installed)", 
                class_isMetaClass(object_getClass(self)) ? '+' : '-', 
                object_getClassName(self), sel_getName(sel), self);
}
void *_objc_forward_handler = (void*)objc_defaultForwardHandler;

可以看到_objc_forward_handler是一个函数指针,指向objc_defaultForwardHandler(),该函数只是打印信息。由于苹果没有对此开源,我们无法再深入探索关于“消息转发”的详细执行逻辑。

我们知道,如果调用一个没有实现的方法,并且没有进行“动态方法解析”和“消息转发”处理,会报经典的 crash:unrecognized selector sent to instance/class。我们查看 crash 打印信息的函数调用栈,如下,可以看的系统调用了一个叫___forwarding___的函数。

该函数是 CoreFoundation 框架中的,苹果对此函数尚未开源,我们可以打断点进入该函数的汇编实现。

以下是从网上找到的___forewarding___的 C 语言伪代码实现。

// 伪代码
int __forwarding__(void *frameStackPointer, int isStret) {
    id receiver = *(id *)frameStackPointer;
    SEL sel = *(SEL *)(frameStackPointer + 8);
    const char *selName = sel_getName(sel);
    Class receiverClass = object_getClass(receiver);

    // ⚠️⚠️⚠️调用 forwardingTargetForSelector:
    if (class_respondsToSelector(receiverClass, @selector(forwardingTargetForSelector:))) {
        id forwardingTarget = [receiver forwardingTargetForSelector:sel];
        // ⚠️判断该方法是否返回了一个对象且该对象 != receiver
        if (forwardingTarget && forwardingTarget != receiver) {
            if (isStret == 1) {
                int ret;
                objc_msgSend_stret(&ret,forwardingTarget, sel, ...);
                return ret;
            }
            //⚠️objc_msgSend(返回值, sel, ...);
            return objc_msgSend(forwardingTarget, sel, ...);
        }
    }

    // 僵尸对象
    const char *className = class_getName(receiverClass);
    const char *zombiePrefix = "_NSZombie_";
    size_t prefixLen = strlen(zombiePrefix); // 0xa
    if (strncmp(className, zombiePrefix, prefixLen) == 0) {
        CFLog(kCFLogLevelError,
              @"*** -[%s %s]: message sent to deallocated instance %p",
              className + prefixLen,
              selName,
              receiver);
        <breakpoint-interrupt>
    }

    // ⚠️⚠️⚠️调用 methodSignatureForSelector 获取方法签名后再调用 forwardInvocation
    if (class_respondsToSelector(receiverClass, @selector(methodSignatureForSelector:))) {
        // ⚠️调用 methodSignatureForSelector 获取方法签名
        NSMethodSignature *methodSignature = [receiver methodSignatureForSelector:sel];
        // ⚠️判断返回值是否为 nil
        if (methodSignature) {
            BOOL signatureIsStret = [methodSignature _frameDescriptor]->returnArgInfo.flags.isStruct;
            if (signatureIsStret != isStret) {
                CFLog(kCFLogLevelWarning ,
                      @"*** NSForwarding: warning: method signature and compiler disagree on struct-return-edness of '%s'.  Signature thinks it does%s return a struct, and compiler thinks it does%s.",
                      selName,
                      signatureIsStret ? "" : not,
                      isStret ? "" : not);
            }
            if (class_respondsToSelector(receiverClass, @selector(forwardInvocation:))) {

                // ⚠️根据方法签名创建一个 NSInvocation 对象
                NSInvocation *invocation = [NSInvocation _invocationWithMethodSignature:methodSignature frame:frameStackPointer];

                // ⚠️调用 forwardInvocation
                [receiver forwardInvocation:invocation];

                void *returnValue = NULL;
                [invocation getReturnValue:&value];
                return returnValue;
            } else {
                CFLog(kCFLogLevelWarning ,
                      @"*** NSForwarding: warning: object %p of class '%s' does not implement forwardInvocation: -- dropping message",
                      receiver,
                      className);
                return 0;
            }
        }
    }

    SEL *registeredSel = sel_getUid(selName);

    // selector 是否已经在 Runtime 注册过
    if (sel != registeredSel) {
        CFLog(kCFLogLevelWarning ,
              @"*** NSForwarding: warning: selector (%p) for message '%s' does not match selector known to Objective C runtime (%p)-- abort",
              sel,
              selName,
              registeredSel);
    } // ⚠️⚠️⚠️调用 doesNotRecognizeSelector 
    else if (class_respondsToSelector(receiverClass,@selector(doesNotRecognizeSelector:))) {

        [receiver doesNotRecognizeSelector:sel];
    }
    else {
        CFLog(kCFLogLevelWarning ,
              @"*** NSForwarding: warning: object %p of class '%s' does not implement doesNotRecognizeSelector: -- abort",
              receiver,
              className);
    }

    // The point of no return.
    kill(getpid(), 9);
}

 

总结

至此,objc_msgSend方法调用流程就已经讲解结束了。 下面来做一个小总结。

objc_msgSend 执行流程图

objc_msgSend流程