前言
本文已经收录到我的Github个人博客,欢迎大佬们光临寒舍:
学习清单:
- View是什么
- View的位置参数
- View的触控
- View的滑动
涉及以下各个知识点:
- View的各种滑动方式及其对比
- 弹性滑动
- 滑动冲突
- View的动画
- View的事件分发机制
- View的工作原理
- View的自定义方式
一.为什么要学习View?
View,是Android中十分重要的一个知识点,是所有控件的基类,尽管View不属于四大组件,但是它的作用堪比四大组件,甚至重要性大于ContentProvider和Broadcast Receivers。
ViewGroup是View的继承,它的内部包含了一组View。
很多时候,面对产品经理的各种奇葩的需求,仅仅使用系统提供的控件是不能满足需求的,因此,我们就需要自定义特定的控件,而自定义控件就需要对View体系有一定程度的理解;有时候,涉及到滑动事件的自定义View的时候,难免会出现各种各样的滑动冲突,而要解决滑动冲突的话,还需要对View的事件分发机制了然于心。
综上,掌握好View这方面的知识,不仅可以让你在日常开发中对自定义View的各种场景胸有成竹,还可以让你在面试官的重重追问(ai hu)下游刃有余(xin tai bao zha)。
二.核心知识点归纳
2.1 View的位置参数
Q1:Android坐标系是怎样的呢?
以屏幕的左上角为坐标原点,向右为x轴增大方向,向下为y轴增大方向
Q2:View的位置怎么确定?
- 由四个顶点确定,分别对应四个属性:top、left、right、bottom。
- left是左上角的横坐标,left =
getLeft()- right是右下角的横坐标,right =
getRight()- top是左上角的纵坐标,top =
getTop()- bottom是右下角的纵坐标,bottom=
getBottom()注意:这些坐标是相对于父容器而言的,属于相对坐标;如果想要得到绝对坐标,需要调用
getRawX(),绝对坐标的知识在下文将会详细讲解。
因此,View的宽高和坐标关系:
- width = right - left,可直接通过
getWidth()得到- height = bottom - top,可直接通过
getHeight()得到
Q3:View偏移量translation
translationX和translationY是View 左上角相对父容器左上角的偏移量,它们默认值是0。这些参数也是相对于View父容器。
- 存在关系:x = left + translationX,y = top + translationY
- 由此可见,x和left不同体现在:
- left是View的初始坐标,在绘制完毕后就不会再改变;
- 而x是View偏移后的实时坐标,是实际坐标。y和top的区别同理。
需要注意的是,在onCreate()方法里无法获取到View的坐标参数,这是因为此时View还未开始绘制,全部坐标参数将都是0。
2.2 View的触控
2.2.1 MotionEvent
它是手指触摸屏幕所产生的一系列事件。典型事件有:
- ACTION_DOWN:手指刚接触屏幕
- ACTION_MOVE:手指在屏幕上滑动
- ACTION_UP:手指在屏幕上松开的一瞬间
事件列:从手指接触屏幕至手指离开屏幕,这个过程产生的一系列事件,任何事件列都是以DOWN事件开始,UP事件结束,中间有无数的MOVE事件
通过MotionEvent 对象可以得到触摸事件的x、y坐标。其中通过
getX()、getY()可获取相对于当前view(注意:不是父容器)左上角的x、y坐标(相对坐标);通过
getRawX()、getRawY()可获取相对于手机屏幕左上角的x,y坐标(绝对坐标)。具体关系见下图:
2.2.2 TouchSlop
- 系统所能识别的被认为是滑动的最小距离。即当手指在屏幕上滑动时,如果两次滑动之间的距离小于这个常量,那么系统就不认为你是在进行滑动操作。
- 该常量和设备有关,可用它来判断用户的滑动是否达到阈值
- 获取方法:
ViewConfiguration.get(getContext()).getScaledTouchSlop()
2.2.3 VelocityTracker
速度追踪,用于追踪手指在滑动过程中的速度,包括水平和竖直方向的速度。
使用过程:
在view的
onTouchEvent方法中追踪当前单击事件的速度:VelocityTracker velocityTracker = VelocityTracker.obtain();//实例化一个VelocityTracker 对象 velocityTracker.addMovement(event);//添加追踪事件在
ACTION_UP事件中获取当前的速度velocityTracker .computeCurrentVelocity(1000);//获取速度前先计算速度,这里计算的是在1000ms内 float xVelocity = velocityTracker .getXVelocity();//得到的是1000ms内手指在水平方向从左向右滑过的像素数,即水平速度 float yVelocity = velocityTracker .getYVelocity();//得到的是1000ms内手指在水平方向从上向下滑过的像素数,垂直速度注意速度方向,这个速度方向和下面的mScrollX的方向相反
当不需要使用它的时候,需要调用
clear方法来重置并回收内存velocityTracker.clear(); velocityTracker.recycle();
2.2.4 GestureDetector
手势检测,用于辅助检测用户的单击、滑动、长按、双击等行为
使用过程:
创建一个GestureDetecor对象并实现OnGestureListener接口,根据需要实现单击等方法
GestureDetector mGestureDetector = new GestureDetector(this);//实例化一个GestureDetector对象 mGestureDetector.setIsLongpressEnabled(false);// 解决长按屏幕后无法拖动的现象接管目标view的onTouchEvent方法,在待监听view的onTouchEvent方法中添加如下实现
boolean consume = mGestureDetector.onTouchEvent(event); return consume;有选择的实现OnGestureListener和OnDoubleTapListener中的方法
建议:如果只是监听滑动操作,建议在
onTouchEvent中实现;如果要监听双击这种行为,则使用GestureDetector。
2.3 View的滑动
2.3.1 View滑动的七种方式
1. scrollTo/scollBy
- 区别:
scrollBy是内部调用了scrollTo的,它是基于当前位置的相对滑动;而scrollTo是绝对滑动,因此如果利用相同输入参数多次调用scrollTo()方法,由于View初始位置是不变只会出现一次View滚动的效果而不是多次。- 注意:两者都只能对view内容进行滑动,而不能使view本身滑动。
- 方向:手指从右向左滑动,mScrollX为正值,反之为负值;手指从下往上滑动,mScrollY为正值,反之为负值。(更直观感受:查看下一张照片或者查看长图时手指滑动方向为正)
- 滑动类型:非弹性滑动
2. LayoutParams
- 原理:通过改变View的LayoutParams使得View重新布局:比如将一个View向右移动100像素,向右,只需要把它的marginLeft参数增大即可
- 滑动类型:非弹性滑动
MarginLayoutParams params = (MarginLayoutParams) btn.getLayoutParams();
params.leftMargin += 100;
btn.requestLayout();// 请求重新对View进行measure、layout
3. 动画
动画分为View动画和属性动画,View动画又分为帧动画和补间动画
如果使用属性动画的话,为了能够兼容3.0以下版本,需要采用开源动画库nineoldandroids。
属于弹性滑动
ObjectAnimator.ofFloat(targetView,"translationX",0,100).setDuration(100).start();//在100ms内使得View从原始位置向右平移100像素
想要了解动画详细内容的读者,可以看一下笔者这篇文章:进阶之路 | 奇妙的Animation之旅
4. layout()
基本思想:记下触摸点的坐标移动之后,记下移动后的坐标算出偏移量
使用方式:在
onTouchEvent中获取到手指的横纵坐标,在ACTION_DOWN中存储上次的x,在ACTION_MOVE中计算移动的距离,最后调用layout方法重新放置View
public boolean onTouchEvent(MotionEvent event) {
//获取到手指处的横坐标和纵坐标
int x = (int) event.getX();
int y = (int) event.getY();
switch (event.getAction()) {
case MotionEvent.ACTION_DOWN:
//lastX是存储上一次的x
lastX = x;
lastY = y;
break;
case MotionEvent.ACTION_MOVE:
//计算移动的距离
int offsetX = x - lastX;
int offsetY = y - lastY;
//调用layout方法来重新放置它的位置,左上右下
layout(getLeft()+offsetX, getTop()+offsetY,
getRight()+offsetX , getBottom()+offsetY);
break;
return true;
}
5. offsetLeftAndRight()与offsetTopAndBottom()
使用方式类似于
layout(),将layout(getLeft()+offsetX, getTop()+offsetY,getRight()+offsetX , getBottom()+offsetY)换成offsetLeftAndRight(offsetX)与offsetTopAndBottom(offsetY)即可
// 对left和right进行偏移
offsetLeftAndRight(offsetX);
//对top和bottom进行偏移
offsetTopAndBottom(offsetY);
6. Scroller
- 与scrollTo/scrollBy不同:scrollTo/scrollBy过程是瞬间完成的,非平滑;而Scroller则有过渡滑动的效果
- 注意:Scoller本身无法让View弹性滑动,它需要和View的
computeScroll方法配合使用。- 原理:Scoller的
computeScrollOffset()根据时间的流逝动态计算一小段时间里View滑动的距离,并得到当前View位置,再通过scrollTo继续滑动。即把一次滑动拆分成无数次小距离滑动从而实现弹性滑动。
Scroller惯用代码:
Scroller scroller = new Scroller(mContext); //实例化一个Scroller对象
private void smoothScrollTo(int dstX, int dstY) {
int scrollX = getScrollX();//View的左边缘到其内容左边缘的距离
int scrollY = getScrollY();//View的上边缘到其内容上边缘的距离
int deltaX = dstX - scrollX;//x方向滑动的位移量
int deltaY = dstY - scrollY;//y方向滑动的位移量
scroller.startScroll(scrollX, scrollY, deltaX, deltaY, 1000); //开始滑动
invalidate(); //刷新界面
}
//计算一段时间间隔内偏移的距离,并返回是否滚动结束的标记
@Override
public void computeScroll() {
if (scroller.computeScrollOffset()) {
scrollTo(scroller.getCurrX(), scroller.getCurY());
postInvalidate();//通过不断的重绘不断的调用computeScroll方法
}
}
startScroll()的源码:
只是进行前期的准备工作,并没有进行实际的滑动操作,而是通过后续
invalidate()方法去做滑动动作。
public void startScroll(int startX,int startY,int dx,int dy,int duration){
mMode = SCROLL_MODE;
mFinished = false;
mDuration = duration;//滑动时间
mStartTime = AnimationUtils.currentAminationTimeMills();//开始时间
mStartX = startX;//滑动起点
mStartY = startY;//滑动起点
mFinalX = startX + dx;//滑动终点
mFinalY = startY + dy;//滑动终点
mDeltaX = dx;//滑动距离
mDeltaY = dy;//滑动距离
mDurationReciprocal = 1.0f / (float)mDuration;
}
7. 延时策略
- 通过发送一系列延时信息从而达到一种渐近式的效果,具体可以通过
Handler/View的postDelayed,也可使用线程的sleep方法。- 缺点:无法精确地定时;原因:系统的消息调度也需要时间
2.3.2 滑动冲突
Q1:产生原因:
一般情况下,在一个界面里存在内外两层可同时滑动的情况时,会出现滑动冲突现象。
Q2:出现的场景:
- 场景一:外部滑动和内部滑动方向不一致:如ViewPager嵌套ListView(实际这么用没问题,因为ViewPager内部已处理过)。
- 场景二:外部滑动方向和内部滑动方向一致:如ScrollView嵌套ListView。
读者如果想要了解出现原因以及解决方式,笔者推荐一篇文章:ScrollView嵌套ListView时可能产生的问题解决
- 场景三:上面两种情况的嵌套
Q3:处理规则:
- 对场景一:当用户左右/上下滑动时让外部View拦截点击事件,当用户上下/左右滑动时让内部View拦截点击事件。即根据滑动的方向判断谁来拦截事件。关于判断是上下滑动还是左右滑动,可根据滑动的距离或者滑动的角度去判断。
- 对场景二:一般从业务上找突破点。即根据业务需求,规定何时让外部View拦截事件何时由内部View拦截事件。
- 对场景三:相对复杂,可同样根据需求在业务上找到突破点。
Q4:解决方式:
这里的
onInterceptTouchEvent,dispatchTouchEvent,requestDisallowInterceptTouchEvent等方法在View的事件分发机制会详细说明
A1:外部拦截法
- 含义:指点击事件都先经过父容器的拦截处理,如果父容器需要此事件就拦截,否则就不拦截。
- 方法:需要重写父容器的
onInterceptTouchEvent方法,在内部做出相应的拦截。
//重写父容器的拦截方法
public boolean onInterceptTouchEvent (MotionEvent event){
boolean intercepted = false;
int x = (int) event.getX();
int y = (int) event.getY();
switch (event.getAction()) {
case MotionEvent.ACTION_DOWN://对于ACTION_DOWN事件必须返回false,一旦拦截后续事件将不能传递给子View
intercepted = false;
break;
case MotionEvent.ACTION_MOVE://对于ACTION_MOVE事件根据需要决定是否拦截
if (父容器需要当前事件) {
intercepted = true;
} else {
intercepted = flase;
}
break;
}
case MotionEvent.ACTION_UP://对于ACTION_UP事件必须返回false,一旦拦截子View的onClick事件将不会触发
intercepted = false;
break;
default : break;
}
mLastXIntercept = x;
mLastYIntercept = y;
return intercepted;
}
A2:内部拦截法
含义:指父容器不拦截任何事件,而将所有的事件都传递给子容器,如果子容器需要此事件就直接消耗,否则就交由父容器进行处理。
方法:需要配合
requestDisallowInterceptTouchEvent方法。重写子View的dispatchTouchEvent()public boolean dispatchTouchEvent ( MotionEvent event ) { int x = (int) event.getX(); int y = (int) event.getY(); switch (event.getAction) { case MotionEvent.ACTION_DOWN: parent.requestDisallowInterceptTouchEvent(true);//为true表示禁止父容器拦截 break; case MotionEvent.ACTION_MOVE: int deltaX = x - mLastX; int deltaY = y - mLastY; if (父容器需要此类点击事件) { parent.requestDisallowInterceptTouchEvent(false);//为fasle表示允许父容器拦截 } break; case MotionEvent.ACTION_UP: break; default : break; } mLastX = x; mLastY = y; return super.dispatchTouchEvent(event); }除子容器需要做处理外,父容器也要默认拦截除了
ACTION_DOWN以外的其他事件,这样当子容器调用parent.requestDisallowInterceptTouchEvent(false)方法时,父元素才能继续拦截所需的事件。因此,
父View需要重写onInterceptTouchEvent():public boolean onInterceptTouchEvent (MotionEvent event) { int action = event.getAction(); if(action == MotionEvent.ACTION_DOWN) { return false; } else { return true; } }
内部拦截法要求父容器不能拦截
ACTION_DOWN的原因:由于该事件并不受
FLAG_DISALLOW_INTERCEPT(由requestDisallowInterceptTouchEvent方法设置)标记位控制,一旦ACTION_DOWN事件到来,该标记位会被重置。所以一旦父容器拦截了该事件,那么所有的事件都不会传递给子View,内部拦截法也就失效了。
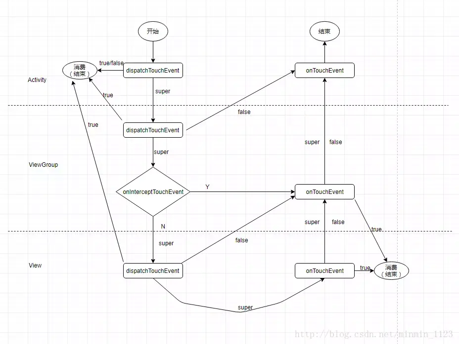
2.4 View的事件分发机制
读者看完本篇对事件分发机制还有些模糊的话,笔者墙裂推荐一篇浅显易懂的文章:android中的事件传递和处理机制
Q1:了解setContentView()
我们将从源码的角度,一步步带大家深入
setContentView()的本质,为后面事件分发机制的了解打好基础
因此,我们可以得到Activity的构成,如下图所示

Q2:事件分发本质是什么:
就是对
MotionEvent事件分发的过程。即当一个MotionEvent产生了以后,系统需要将这个点击事件传递到一个具体的View上。(关于MotionEvent介绍见本篇2.2.1)
Q3:事件分发需要的主要方法是什么:
dispatchTouchEvent:进行事件的分发(传递)。返回值是boolean类型,受当前onTouchEvent和下级view的dispatchTouchEvent影响onInterceptTouchEvent:对事件进行拦截。该方法只在ViewGroup中有,View(不包含ViewGroup)是没有的。如果一旦拦截,则执行ViewGroup的onTouchEvent,在ViewGroup中处理事件,而不接着分发给View,且只调用一次,所以后面的事件都会交给ViewGroup处理。onTouchEvent:进行事件处理
- 事件分发是逐级下发的,目的是将事件传递给一个View。
- ViewGroup一旦拦截事件,就不往下分发,同时调用onTouchEvent处理事件。
2.5 View的工作原理
2.5.1 View工作流程
measure测量->layout布局->draw绘制
measure确定View的测量宽高layout确定View的最终宽高和四个顶点的位置draw将View 绘制到屏幕上- 对应
onMeasure()、onLayout()、onDraw()三个方法。
具体过程:
ViewRoot对应于ViewRootImpl类,它是连接WindowManager和DecorView的纽带- View的绘制流程是从
ViewRoot.performTraversals开始。performTraversals()依次调用performMeasure()、performLayout()和performDraw()三个方法,完成顶级 View的绘制。- 其中,
performMeasure()会调用measure(),measure()中又调用onMeasure(),实现对其所有子元素的measure过程,这样就完成了一次measure过程;接着子元素会重复父容器的measure过程,如此反复至完成整个View树的遍历。layout和draw同理。过程图如下:
2.5.2 measure
先来理解
MeasureSpec:
作用:通过宽测量值
widthMeasureSpec和高测量值heightMeasureSpec决定View的大小组成:一个32位int值,高2位代表SpecMode(测量模式),低30位代表SpecSize( 某种测量模式下的规格大小)。
三种模式:
a.
UNSPECIFIED: 父容器不对View有任何限制,要多大有多大。常用于系统内部。b.
EXACTLY(精确模式): 父视图为子视图指定一个确切的尺寸SpecSize。对应LayoutParams中的match_parent或具体数值。c.
AT_MOST(最大模式): 父容器为子视图指定一个最大尺寸SpecSize,View的大小不能大于这个值。对应LayoutParams中的wrap_content。决定因素:由
子View的布局参数LayoutParams和父容器的MeasureSpec值共同决定。
现在,分别讨论两种measure:
View的measure:只有一个原始的View,通过measure()即可完成测量。
View的measure流程
从
getDefaultSize()中可以看出,直接继承View的自定义View需要重写onMeasure()并设置wrap_content时的自身大小,否则效果相当于macth_parent。解决上述问题的典型代码:
方法一:
@Override
protected void onMeasure(int widthMeasureSpec, int heightMeasureSpec) {
super.onMeasure(widthMeasureSpec,heightMeasureSpec);
int widthSpecMode = MeasureSpec.getMode(widthMeasureSpec);
int widthSpecSize = MeasureSpec.getSize(widthMeasureSpec);
int heightSpecMode = MeasureSpec.getMode(heightMeasureSpec);
int heightSpecSize = MeasureSpec.getSize(heightMeasureSpec);
//分析模式,根据不同的模式来设置
if(widthSpecMode == MeasureSpec.AT_MOST && heightSpecMode == MeasureSpec.AT_MOST){
setMeasuredDimension(mWidth,mHeight);
}else if(widthSpecMode == MeasureSpec.AT_MOST){
setMeasuredDimension(mWidth,heightSpecSize);
}else if(heightSpecMode == MeasureSpec.AT_MOST){
setMeasuredDimension(widthSpecSize,mHeight);
}
}
方法二:
- 原理其实和方法一类似,就是
resolveSize封装了方法一的一系列操作- 想探究
resolveSize源码的可以看一下这篇文章:resolveSize(int size , int measureSpec)方法介绍
@Override
protected void onMeasure(int widthMeasureSpec, int heightMeasureSpec) {
super.onMeasure(widthMeasureSpec,heightMeasureSpec);
int width=resolveSize(mWidth, widthMeasureSpec);
int height=resolveSize(mHeight, heightMeasureSpec);
setMeasuredDimension(width,height);
}
- ViewGroup的
measure:除了完成ViewGroup自身的测量外,还会遍历去调用所有子元素的measure方法。
ViewGroup中没有重写
onMeasure(),而是提供measureChildren()。
如果读者对onMeasure的详细重写例子感兴趣的话,笔者推荐一篇文章:自定义View Measure过程 - 最易懂的自定义View原理系列(2)
2.5.3 layout
- 确定View的最终宽高和四个顶点的位置
大致流程:从顶级View开始依次调用
layout(),其中子View的layout()会调用setFrame()来设定自己的四个顶点(mLeft、mRight、mTop、mBottom),接着调用onLayout()来确定其坐标,注意该方法是空方法,因为不同的ViewGroup对其子View的布局是不相同的。
如果读者对
onLayout()的详细重写例子感兴趣的话,笔者推荐一篇文章:(3)自定义View Layout过程 - 最易懂的自定义View原理系列
2.5.4 draw
推荐阅读:对View工作流程的理解(源码)
- 绘制到屏幕
绘制顺序:
- 绘制背景:
background.draw(canvas)- 绘制自己:
onDraw(canvas)- 绘制children:
dispatchDraw(canvas)- 绘制装饰:
onDrawScrollBars(canvas)
注意:View有一个特殊的方法
setWillNotDraw(),该方法用于设置WILL_NOT_DRAW标记位(其作用是当一个View不需要绘制内容时,系统可进行相应优化)。默认情况下View是没有这个优化标志的(设为true)。
2.6 自定义View
如果想了解自定义View实例的读者,笔者推荐一篇文章:手把手教你写一个完整的自定义View
Q1:自定义View的类型有哪些?
特别提醒:
三.课堂小测试
恭喜你!已经看完了前面的文章,相信你对
View已经有一定深度的了解,下面,进行一下课堂小测试,验证一下自己的学习成果吧!
Q1:View的测量宽高和最终宽高有什么区别?
这个问题具体为
View的getMeasuredWidth和getWidth有什么区别?
答案揭晓:
在
View的默认实现中,测量宽高和最终宽高相等,但是测量宽高的赋值时机比最终宽高的赋值时机稍微早一点,测量宽高形成于measure过程,最终宽高形成于View的layout过程。
Q2:什么情况下测量宽高和最终宽高不一致呢?
重写了View的
layout方法public void layout(int l,int t,int r, int b){ super.layout(l,t,r+100,b+100); }在某些情况下,
View需要多次measure才能确定自己的测量宽高,在前几次的测量过程中,得出的测量宽高有可能和最终宽高不一致,但最终两者还是一致的。
如果文章对您有一点帮助的话,希望您能点一下赞,您的点赞,是我前进的动力
本文参考链接:
- 《Android 进阶之光》
- 《Android 开发艺术探索》
- Android属性动画和视图动画的区别
- ScrollView嵌套ListView时可能产生的问题解决
- 自定义View Measure过程 - 最易懂的自定义View原理系列(2)
- (3)自定义View Layout过程 - 最易懂的自定义View原理系列
- 对View工作流程的理解(源码)
- 手把手教你写一个完整的自定义View
- 要点提炼|开发艺术之View
- android中的事件传递和处理机制
- resolveSize(int size , int measureSpec)方法介绍
本文使用 mdnice 排版