HTTPS之TLS1.2连接过程(三)

920 阅读7分钟

熟悉了对称加密与非对称加密、数字签名与证书等密码学知识。就可以正式开始研究 HTTPS 和 TLS 协议了。

HTTPS 建立连接

当你在浏览器地址栏里键入“https”开头的 URI,再按下回车,会发生什么呢?

你应该知道,浏览器首先要从 URI 里提取出协议名和域名。因为协议名是“https”,所以浏览器就知道了端口号是默认的 443,它再用 DNS 解析域名,得到目标的 IP 地址,然后就可以使用三次握手与网站建立 TCP 连接了。

在 HTTP 协议里,建立连接后,浏览器会立即发送请求报文。但现在是 HTTPS 协议,它需要再用另外一个“握手”过程,在 TCP 上建立安全连接,之后才是收发 HTTP 报文。

这个“握手”过程与 TCP 有些类似,是 HTTPS 和 TLS 协议里最重要、最核心的部分,懂了它,你就可以自豪地说自己“掌握了 HTTPS”。

TLS 协议的组成

先简单介绍一下 TLS 协议的组成。

TLS 包含几个子协议,你也可以理解为它是由几个不同职责的模块组成,比较常用的有记录协议、警报协议、握手协议、变更密码规范协议等。

记录协议(Record Protocol)规定了 TLS 收发数据的基本单位:记录(record)。它有点像是 TCP 里的 segment,所有的其他子协议都需要通过记录协议发出。但多个记录数据可以在一个 TCP 包里一次性发出,也并不需要像 TCP 那样返回 ACK。

警报协议(Alert Protocol)的职责是向对方发出警报信息,有点像是 HTTP 协议里的状态码。比如,protocol_version 就是不支持旧版本,bad_certificate 就是证书有问题,收到警报后另一方可以选择继续,也可以立即终止连接。

握手协议(Handshake Protocol)是 TLS 里最复杂的子协议,要比 TCP 的 SYN/ACK 复杂的多,浏览器和服务器会在握手过程中协商 TLS 版本号、随机数、密码套件等信息,然后交换证书和密钥参数,最终双方协商得到会话密钥,用于后续的混合加密系统。

变更密码规范协议(Change Cipher Spec Protocol),它非常简单,就是一个“通知”,告诉对方,后续的数据都将使用加密保护。那么反过来,在它之前,数据都是明文的。

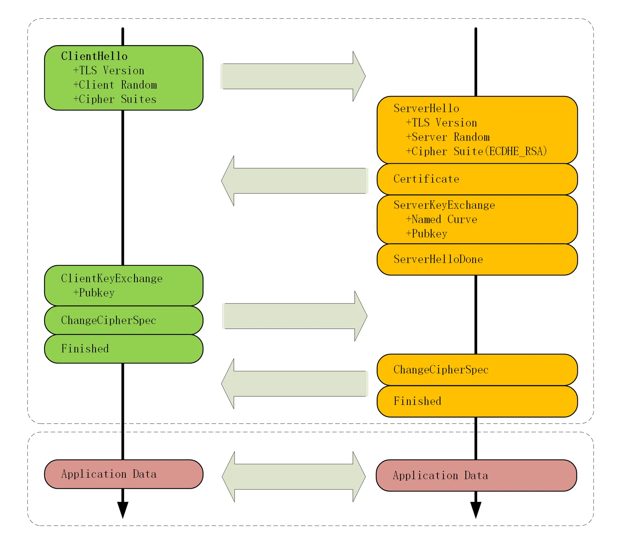
下面的这张图简要地描述了 TLS 的握手过程,其中每一个“框”都是一个记录,多个记录组合成一个 TCP 包发送。所以,最多经过两次消息往返(4 个消息)就可以完成握手,然后就可以在安全的通信环境里发送 HTTP 报文,实现 HTTPS 协议。

ECDHE 握手过程

刚才的是握手过程的简要图,这里有一个详细图

在 TCP 建立连接之后,浏览器会首先发一个“Client Hello”消息,也就是跟服务器“打招呼”。里面有客户端的版本号、支持的密码套件,还有一个随机数(Client Random),用于后续生成会话密钥。

Handshake Protocol: Client Hello
    Version: TLS 1.2 (0x0303)
    Random: 1cbf803321fd2623408dfe…
    Cipher Suites (17 suites)
        Cipher Suite: TLS_ECDHE_RSA_WITH_AES_128_GCM_SHA256 (0xc02f)
        Cipher Suite: TLS_ECDHE_RSA_WITH_AES_256_GCM_SHA384 (0xc030)

服务器收到“Client Hello”后,会返回一个“Server Hello”消息。把版本号对一下,也给出一个随机数(Server Random),然后从客户端的列表里选一个作为本次通信使用的密码套件,在这里它选择了“TLS_ECDHE_RSA_WITH_AES_256_GCM_SHA384”。

Handshake Protocol: Server Hello
    Version: TLS 1.2 (0x0303)
    Random: 0e6320f21bae50842e96…
    Cipher Suite: TLS_ECDHE_RSA_WITH_AES_256_GCM_SHA384 (0xc030)

这个的意思就是:“版本号对上了,可以加密,你的密码套件挺多,我选一个最合适的吧,用椭圆曲线加 RSA、AES、SHA384。我也给你一个随机数,你也得留着。”

然后,服务器为了证明自己的身份,就把证书也发给了客户端(Server Certificate)。

接下来是一个关键的操作,因为服务器选择了 ECDHE 算法,所以它会在证书后发送“Server Key Exchange”消息,里面是椭圆曲线的公钥(Server Params),用来实现密钥交换算法,再加上自己的私钥签名认证。

Handshake Protocol: Server Key Exchange
    EC Diffie-Hellman Server Params
        Curve Type: named_curve (0x03)
        Named Curve: x25519 (0x001d)
        Pubkey: 3b39deaf00217894e...
        Signature Algorithm: rsa_pkcs1_sha512 (0x0601)
        Signature: 37141adac38ea4...

这相当于说:“刚才我选的密码套件有点复杂,所以再给你个算法的参数,和刚才的随机数一样有用,别丢了。为了防止别人冒充,我又盖了个章。”

之后是“Server Hello Done”消息,服务器说:“我的信息就是这些,打招呼完毕。”

这样第一个消息往返就结束了(两个 TCP 包),结果是客户端和服务器通过明文共享了三个信息:Client RandomServer RandomServer Params

客户端这时也拿到了服务器的证书,那这个证书是不是真实有效的呢?

走证书链逐级验证,确认证书的真实性,再用证书公钥验证签名,就确认了服务器的身份:“刚才跟我打招呼的不是骗子,可以接着往下走。”

然后,客户端按照密码套件的要求,也生成一个椭圆曲线的公钥(Client Params),用“Client Key Exchange”消息发给服务器。

Handshake Protocol: Client Key Exchange
    EC Diffie-Hellman Client Params
        Pubkey: 8c674d0e08dc27b5eaa…

现在客户端和服务器手里都拿到了密钥交换算法的两个参数(Client Params、Server Params),就用 ECDHE 算法一阵算,算出了一个新的东西,叫“Pre-Master”,其实也是一个随机数。

现在客户端和服务器手里有了三个随机数:Client RandomServer RandomPre-Master。用这三个作为原始材料,就可以生成用于加密会话的主密钥,叫“Master Secret”。而黑客因为拿不到“Pre-Master”,所以也就得不到主密钥。

为什么非得这么麻烦,非要三个随机数呢?

这就必须说 TLS 的设计者考虑得非常周到了,他们不信任客户端或服务器伪随机数的可靠性,为了保证真正的“完全随机”“不可预测”,把三个不可靠的随机数混合起来,那么“随机”的程度就非常高了,足够让黑客难以猜测。

有了主密钥和派生的会话密钥,握手就快结束了。客户端发一个“Change Cipher Spec”,然后再发一个“Finished”消息,把之前所有发送的数据做个摘要,再加密一下,让服务器做个验证。

意思就是告诉服务器:“后面都改用对称算法加密通信了啊,用的就是打招呼时说的 AES,加密对不对还得你测一下。”

服务器也是同样的操作,发“Change Cipher Spec”和“Finished”消息,双方都验证加密解密 OK,握手正式结束,后面就收发被加密的 HTTP 请求和响应了。

双向认证

上面说的是“单向认证”握手过程,只认证了服务器的身份,而没有认证客户端的身份。这是因为通常单向认证通过后已经建立了安全通信,用账号、密码等简单的手段就能够确认用户的真实身份。

但为了防止账号、密码被盗,有的时候(比如网上银行)还会使用 U 盾给用户颁发客户端证书,实现“双向认证”,这样会更加安全。

双向认证的流程也没有太多变化,只是在“Server Hello Done”之后,“Client Key Exchange”之前,客户端要发送“Client Certificate”消息,服务器收到后也把证书链走一遍,验证客户端的身份。

小结

内容比较多、比较难,不过记住下面四点就可以

  1. HTTPS 协议会先与服务器执行 TCP 握手,然后执行 TLS 握手,才能建立安全连接;
  2. 握手的目标是安全地交换对称密钥,需要三个随机数,第三个随机数“Pre-Master”必须加密传输,绝对不能让黑客破解;
  3. “Hello”消息交换随机数,“Key Exchange”消息交换“Pre-Master”;
  4. “Change Cipher Spec”之前传输的都是明文,之后都是对称密钥加密的密文。