虐面试官系列Lifecycle 篇 -(1)基础知识

4,167 阅读8分钟

前言:

原谅我标题党😑😑

Lifecycle系列:

虐面试官系列Lifecycle 篇 -(1)基础讲解

虐面试官系列Lifecycle - (2)源码分析之 Event & State

虐面试官系列Lifecycle - (3)源码分析之注册 & 发送

虐面试官系列Lifecycle - (4)源码分析之响应

待完成:

虐面试官系列Lifecycle 篇 - (5)集成Lifecycle的几种方式的源码差别

又是很久很久没写文章了,最近打算写下Android的又一基础知识: Android 官方架构组件系列。打算把相关的知识点都整理写下,所以本系列的主体为Lifecycle.

虽然不敢保证每个人都看了之后都能完全融会贯通,但是我还是觉得看完虐一些普通面试官没啥任何问题(原谅我再一次捂脸吹牛逼)。


本系列适合三类读者:

  1. 完全没用过Lifecycle,但是听过,第一次接触的,想从浅入深的读者,我会有实际生活中的例子来让大家更容易掌握
  2. 稍微知道整个基础流程的,能大概讲个大概,但是深入就没有了解过的读者
  3. 自己也写过相关Lifecycle的文章,写了自认为所谓的《整个Lifecycle源码解析》的读者

也许有些人会说,那你凭啥说第三类读者还要读你的这篇Lifecycle文章,(当然有些作者是真的所有Lifecycle的完整的小细节都知道,只是没有写出来而已,那种可以忽视不看)

比如我问几个简单的Lifecycle面试问题:

  1. Lifecycle 我们知道很多文章都说你写了XXXLifecycleObserver后,编译后会自动生成XXXLifeObserver_LifecycleAdapter文件,但是我没引入annotationProcessor "android.arch.lifecycle:compiler:1.1.1",不会自动生成这个辅助文件,这时候是怎么回调通知的。

  2. 为什么Lifecycle的State和Event是这么定义的,为什么State的值只有这么几个?

  3. LifecycleRegistry中管理我们观察者的队列 FastSafeIterableMap是我们平常使用的Map结构吗?如果不是那是什么,大概介绍下这种数据结构。

  4. 比如最后在sync()方法里面更新状态时候,下面这段代码部分看源码的作者应该不陌生,请看我在下面提的问题:

private void sync() {
    LifecycleOwner lifecycleOwner = mLifecycleOwner.get();
    if (lifecycleOwner == null) {
        return;
    }
    while (!isSynced()) {
        mNewEventOccurred = false;
        
        /*'很多作者写这块介绍的时候就说简单的说拿队列头部的观察者的State和当前State比较,
        如果小,就执行backwardPass方法,
        如果大就执行forwardPass方法。'
        */
        
        if (mState.compareTo(mObserverMap.eldest().getValue().mState) < 0) {
            backwardPass(lifecycleOwner);
            
            /*
               '请问既然是执行backwardPass操作,
               为什么不在这里直接添加return代码,
               而执行完backwardPass后又去判断执行forwardPass了???'
            */
            'return;//为什么此处不加return,什么情况下会出错 ??'
        }
        
        Entry<LifecycleObserver, ObserverWithState> newest = mObserverMap.newest();
        if (!mNewEventOccurred && newest != null
                && mState.compareTo(newest.getValue().mState) > 0) {
            forwardPass(lifecycleOwner);
        }
    }
    mNewEventOccurred = false;
}

   /*
    '为什么backwardPass的时候,使用队列的头部状态值来比较,而forwardPass的时候是拿队列尾部的状态来比较?'
    
     '在具体执行forwardPass的时候,为什么使用的正序迭代器,而backwardPass的时候用的是倒序迭代器?'
  */
  

5.等等等等其他问题(太多了不想写了o(╥﹏╥)o)




正文:

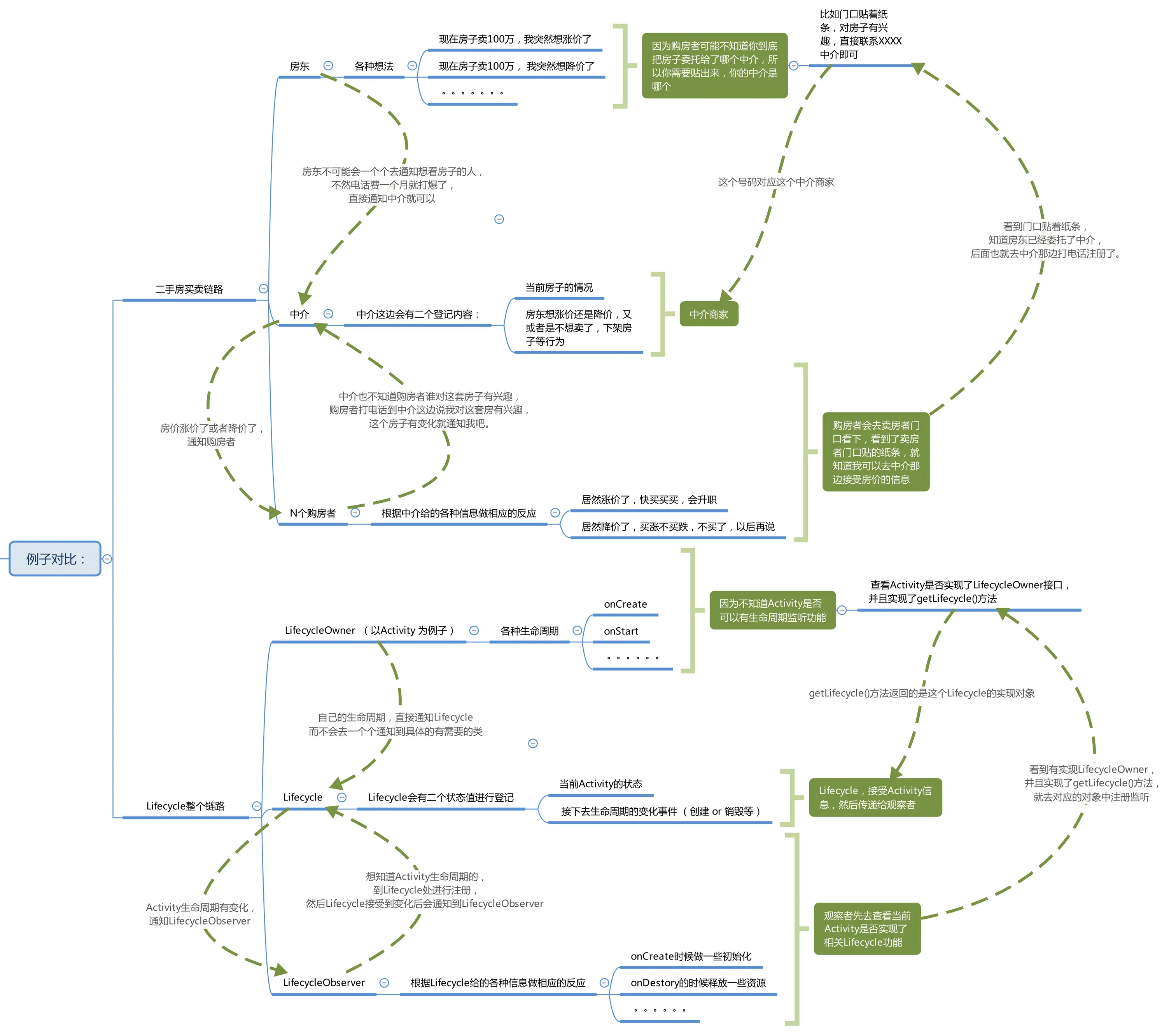
1. 对比篇:

我们把以 房东 ——> 中介 ——> 购房者 三者来对比 Lifecycle ——> Lifecycle ——> LifecycleObserver。

具体的内容我们可以看脑图即可。


2. 基础篇:

关于基础篇,直接可以官网查看基础知识就行了:

使用生命周期感知型组件处理生命周期

2.1 集成方式一:

我就简单列出代码了:

** Activity (房东) **:

//'实现LifecycleOwner接口,等于门上贴了纸条,告诉人们,我有一个中介再帮我打理房子,有事找中介'
public class MainActivity extends Activity implements LifecycleOwner {
    
    private LifecycleRegistry registry = new LifecycleRegistry(this);
    
    
    //'通过门口的号码,告诉你们,具体的中介是谁,直接找它吧'
    @NonNull
    @Override
    public Lifecycle getLifecycle() {
        return registry;
    }
    
    
    //'买家1'
    private LifeObserver observer1 = new LifeObserver();
    //'买家2'
    private LifeObserver observer2 = new LifeObserver();
    
    
    @Override
    protected void onCreate(Bundle savedInstanceState) {
        super.onCreate(savedInstanceState);
        setContentView(R.layout.activity_main);

        //'拿到了房屋中介对象,然后买家1到中介那边注册了'
        getLifecycle().addObserver(observer1);
        //'拿到了房屋中介对象,然后买家2到中介那边注册了'
        getLifecycle().addObserver(observer2);
    }
    
    
    //'房东的想法变了'
    @Override
    protected void onResume() {
        super.onResume();
        
        //'中介马上把房东的新想法通知到各个买家'
        registry.handleLifecycleEvent(Lifecycle.Event.ON_RESUME);
    }    
    
    
    //'房东的想法变了'
    @Override
    protected void onPause() {
        super.onResume();
        
        //'中介马上把房东的新想法通知到各个买家'
        registry.handleLifecycleEvent(Lifecycle.Event.ON_PAUSE);
    }   
    
    //'房东的想法变了'
    @Override
    protected void onStop() {
        super.onStop();
        
        //'中介马上把房东的新想法通知到各个买家'
        registry.handleLifecycleEvent(Lifecycle.Event.ON_STOP);
    }
    
    
    //'房屋买家类'
    class LifeObserver implements LifecycleObserver{

        @OnLifecycleEvent(Lifecycle.Event.ON_ANY)
        public void AAAA(LifecycleOwner owner, Lifecycle.Event event){
            //'买家收到中介的通知......'
            Log.v(TAG,"AAAA : " + event.name());
        }
    }

    
}

没错,这个就是最基础的Lifecycle使用方式。是不是一下子就知道怎么使用了。

2.1 集成方式二:

很多人会说,我写的Activity怎么跟你的代码不一样,没有这么多杂七杂八的代码,比如:

public class Main2Activity extends AppCompatActivity {

    //'买家'
    private LifeObserver observer = new LifeObserver();

    @Override
    protected void onCreate(@Nullable Bundle savedInstanceState) {
        super.onCreate(savedInstanceState);
        
        //'买家到中介处注册'
        getLifecycle().addObserver(observer);

    }
}

是不是少了很多,不需要各个生命周期去复写,然后发送事件,也不需要去实现LifecycleOwner接口,但是我们说了,你买房子既然走了这个流程,是不可能少任何东西了,只不过它内部帮我们把一些东西给提前写好了代码而已。

我们查看AppCompatActivity的代码:

public class AppCompatActivity extends FragmentActivity implements AppCompatCallback, SupportParentable, DelegateProvider {

}


public class FragmentActivity extends SupportActivity implements ViewModelStoreOwner, OnRequestPermissionsResultCallback, RequestPermissionsRequestCodeValidator {

}


//'我们的AppcompatActivity也等价于继承了SupportActivity'
//'果然实现了LifecycleOwner接口'
public class SupportActivity extends Activity implements LifecycleOwner, Component {
    
    //'果然,实例化了这个房屋中介对象'
    private LifecycleRegistry mLifecycleRegistry = new LifecycleRegistry(this);
    
    //'也实现了这个方法,并且返回房屋中介对象'
    public Lifecycle getLifecycle() {
        return this.mLifecycleRegistry;
    }    
    
    //'这个后面会具体给大家讲解,看过RxPermission源码的,应该一眼就知道'
    protected void onCreate(@Nullable Bundle savedInstanceState) {
        super.onCreate(savedInstanceState);
        ReportFragment.injectIfNeededIn(this);
    }
    ......
    ......
    ......
}

//'统一的中介分发房东信息类'
public class ReportFragment extends Fragment {
    
    @Override
    public void onStart() {
        super.onStart();
        dispatchStart(mProcessListener);
        
        //'中介马上把房东的新想法通知到各个买家'
        dispatch(Lifecycle.Event.ON_START);
    }

    @Override
    public void onResume() {
        super.onResume();
        dispatchResume(mProcessListener);
        
        //'中介马上把房东的新想法通知到各个买家'
        dispatch(Lifecycle.Event.ON_RESUME);
    }

    @Override
    public void onPause() {
        super.onPause();
        
        //'中介马上把房东的新想法通知到各个买家'
        dispatch(Lifecycle.Event.ON_PAUSE);
    }

    @Override
    public void onStop() {
        super.onStop();
        
        //'中介马上把房东的新想法通知到各个买家'
        dispatch(Lifecycle.Event.ON_STOP);
    }
    
    
    private void dispatch(Lifecycle.Event event) {
        Activity activity = getActivity();
        if (activity instanceof LifecycleRegistryOwner) {
            ((LifecycleRegistryOwner) activity).getLifecycle().handleLifecycleEvent(event);
            return;
        }

        if (activity instanceof LifecycleOwner) {
            Lifecycle lifecycle = ((LifecycleOwner) activity).getLifecycle();
            if (lifecycle instanceof LifecycleRegistry) {
                //'果然跟我们自己写的集成方式一相同,使用handleLifecycleEvent(event);去发送通知'
                ((LifecycleRegistry) lifecycle).handleLifecycleEvent(event);
            }
        }
    }    
    
}


所以你们写的代码,本质上也就是跟我们刚写的一模一样。

2.1 集成方式三:

当然,如果你的support包比较老,可能默认的类似AppcompatActivity都没有帮我们自动集成相关Lifecycle代码,然后我们又不想写集成方式一那么多代码(每个生命周期事件都要复写,然后调用发送事件代码),想要实现类似集成方式二的使用方案,那怎么办呢???

implementation 'android.arch.lifecycle:extensions:1.1.1'

我们只需要实现上面这个扩展包就可以了。

public class MainActivity extends Activity implements LifecycleOwner {
    
    private LifecycleRegistry registry = new LifecycleRegistry(this);
    
    @Override
    public Lifecycle getLifecycle() {
        return registry;
    }
    
    //'买家1'
    private LifeObserver observer1 = new LifeObserver();
    //'买家2'
    private LifeObserver observer2 = new LifeObserver();
    
    
    @Override
    protected void onCreate(Bundle savedInstanceState) {
        super.onCreate(savedInstanceState);
        setContentView(R.layout.activity_main);

        //'拿到了房屋中介对象,然后买家1到中介那边注册了'
        getLifecycle().addObserver(observer1);
        //'拿到了房屋中介对象,然后买家2到中介那边注册了'
        getLifecycle().addObserver(observer2);
    }
}

具体的原理我们后面会细细讲解,不用急。

集成方式一 代码量 > 集成方式三 代码量 > 集成方式二 代码量

所以我们可以根据不同情况来使用Lifecycle。


3. 使用场景 :

3.1 普通Activity、Fragment等生命周期监听

这个基本是包含了百分之90几的需求。

举例我们恰好用的是MVP模式,我现在要引入Lifecycle,这样V层销毁时候,我们的P层可以自动解绑(P层里面的网络请求自动解绑,P层自动与M层解绑,P层销毁,M层销毁等)

3.2 监听整个App

一个比较常见需求,比如我现在APP在运行,我点击了Home键,APP退到了后台,这时候我在退到后台后,会进行某一段代码,APP从后台又回来了,又要执行其他代码,这时候怎么写这个监听。

通常大部分人的写法是这样的:

public class DemoApplication extends Application {

    private int appCount;
    private boolean isRunInBackground;
    
    @Override
    public void onCreate() {
        super.onCreate();

        registerActivityLifecycleCallbacks(new ActivityLifecycleCallbacks() {
            @Override
            public void onActivityCreated(Activity activity, Bundle savedInstanceState) {
            }

            @Override
            public void onActivityStarted(Activity activity) {
                appCount++;
                if (isRunInBackground) {
                    
                    //应用从后台回到前台 需要做的操作
                    isRunInBackground = false;
                    //xxxxxxxxxxxxxx
                }
            }
            
            @Override
            public void onActivityStopped(Activity activity) {
                appCount--;
                if (appCount == 0) {
                    //应用进入后台 需要做的操作
                    isRunInBackground = true;
                    //xxxxxxxxxxxxxx
                }
            }

            ......
            ......
            ......
            
        });
    }
}

我们可以看到,我们监听了APP 里面所有的Activity的状态,如果所有的Activity都处于Stop状态,说明已经在后台了,如果有一个回到Start状态,且我们的boolean值变量也是true,则说明了回到了前台。

这个写法没啥问题,当然我们使用了Lifecycle后:

首先需要引进这个扩展包 implementation "android.arch.lifecycle:extensions:1.1.1"


ProcessLifecycleOwner.get().getLifecycle().addObserver(new LifeObserver());

class LifeObserver extends LifecycleObserver {

    @OnLifecycleEvent(Lifecycle.Event.ON_START)
    public void onForeground() {
        //应用进入前台
    }

    @OnLifecycleEvent(Lifecycle.Event.ON_STOP)
    public void onBackground() {
        //应用进入后台
    }
}

实际上真正的这个ProcessLifecycleOwner用到的源码,也是跟我们registerActivityLifecycleCallbacks(new ActivityLifecycleCallbacks())原理是一样的,只是他帮我们把这大批的代码给封装了而已。具体这块的源码分析,后面我会具体说明的。

3.3 配合LiveData,消息总线

Android消息总线的演进之路:用LiveDataBus替代RxBus、EventBus

3.4 其他


结语

本文我们可以学会基本的使用方式,通过房东-中介-购房者,能更好的理解。