欢迎阅读iOS探索系列(按序阅读食用效果更加)
- iOS探索 alloc流程
- iOS探索 内存对齐&malloc源码
- iOS探索 isa初始化&指向分析
- iOS探索 类的结构分析
- iOS探索 cache_t分析
- iOS探索 方法的本质和方法查找流程
- iOS探索 动态方法解析和消息转发机制
- iOS探索 浅尝辄止dyld加载流程
- iOS探索 类的加载过程
- iOS探索 分类、类拓展的加载过程
- iOS探索 isa面试题分析
- iOS探索 runtime面试题分析
- iOS探索 KVC原理及自定义
- iOS探索 KVO原理及自定义
- iOS探索 多线程原理
- iOS探索 多线程之GCD应用
- iOS探索 多线程之GCD底层分析
- iOS探索 多线程之NSOperation
- iOS探索 多线程面试题分析
- iOS探索 细数iOS中的那些锁
- iOS探索 全方位解读Block
写在前面
书接上文说到cache_t缓存的是方法,那么方法又是什么呢?这一切都要从Runtime开始说起
一、Runtime
1.什么是Runtime?
Runtime是一套API,由c、c++、汇编一起写成的,为OC提供了运行时
- 运行时:代码跑起来,将可执行文件装载到内存
- 编译时:正在编译的时间——翻译源代码将高级语言(OC、Swift)翻译成机器语言(汇编等),最后变成二进制
2.Runtime版本
Runtime有两个版本——Legacy和Modern,苹果开发者文档都写得清清楚楚
源码中-old、__OBJC__代表Legacy版本,-new、__OBJC2__代表Modern版本,以此做兼容
3.Runtime的作用及调用
Runtime底层经过编译会提供一套API和供FrameWork、Service使用

Runtime调用方式:
- Runtime API,如 sel_registerName()
- NSObject API,如 isKindOf()
- OC上层方式,如 @selector()
原来平常在用的这么多方法都是Runtime啊,那么方法究竟是什么呢?
二、方法的本质
1.研究方法
通过clang编译成cpp文件可以看到底层代码,得到方法的本质
- 兼容编译(代码少):clang -rewrite-objc main.m -o main.cpp
- 完整编译(不报错):xcrun -sdk iphoneos clang -arch arm64 -rewrite-objc main.m -o main.cpp
2.代码转换
FXPerson *p = [FXPerson alloc];
[p fly];
FXPerson *p = ((FXPerson *(*)(id, SEL))(void *)objc_msgSend)((id)objc_getClass("FXPerson"), sel_registerName("alloc"));
((void (*)(id, SEL))(void *)objc_msgSend)((id)p, sel_registerName("fly"));
((FXPerson *(*)(id, SEL))(void *)是类型强转(id)objc_getClass("FXPerson")获取FXPerson类对象sel_registerName("alloc")等同于@selector()
那么可以理解为((类型强转)objc_msgSend)(对象, 方法调用)
3.方法的本质
方法的本质是通过objc_msgSend发送消息,id是消息接收者,SEL是方法编号
如果外部定义了C函数并调用如
void fly() {},在clang编译之后还是fly()而不是通过objc_msgSend去调用。因为发送消息就是找函数实现的过程,而C函数可以通过函数名——指针就可以找到
4.向不同对象发送消息
#import <Foundation/Foundation.h>
#import <objc/message.h>
@interface FXFather: NSObject
- (void)walk;
+ (void)run;
@end
@implementation FXFather
- (void)walk { NSLog(@"%s",__func__); }
+ (void)run { NSLog(@"%s",__func__); }
@end
@interface FXSon: FXFather
- (void)jump;
+ (void)swim;
@end
子类FXSon有实例方法jump、类方法swim
父类FXFather有实例方法walk、类方法run
①发送实例方法
消息接收者——实例对象
FXSon *s = [FXSon new];
objc_msgSend(s, sel_registerName("jump"));
②发送类方法
消息接收者——类对象
objc_msgSend(objc_getClass("FXSon"), sel_registerName("swim"));
objc_msgSend不能向父类发送消息,需要使用objc_msgSendSuper,并给objc_super结构体赋值(在objc2中只需要赋值receiver、super_class)
/// Specifies the superclass of an instance.
struct objc_super {
/// Specifies an instance of a class.
__unsafe_unretained _Nonnull id receiver;
/// Specifies the particular superclass of the instance to message.
#if !defined(__cplusplus) && !__OBJC2__
/* For compatibility with old objc-runtime.h header */
__unsafe_unretained _Nonnull Class class;
#else
__unsafe_unretained _Nonnull Class super_class;
#endif
/* super_class is the first class to search */
};
#endif
③向父类发送实例方法
receiver——实例对象;super_class——父类类对象
struct objc_super superInstanceMethod;
superInstanceMethod.receiver = s;
superInstanceMethod.super_class = objc_getClass("FXFather");
objc_msgSendSuper(&superInstanceMethod, sel_registerName("walk"));
④向父类发送类方法
receiver——类对象;super_class——父类元类对象
struct objc_super superClassMethod;
superClassMethod.receiver = [s class];
superClassMethod.super_class = class_getSuperclass(object_getClass([s class]));
objc_msgSendSuper(&superClassMethod, sel_registerName("run"));
如果出现Too many arguments to function call, expected 0, have 2问题,来到BuildSetting把配置修改成如下图

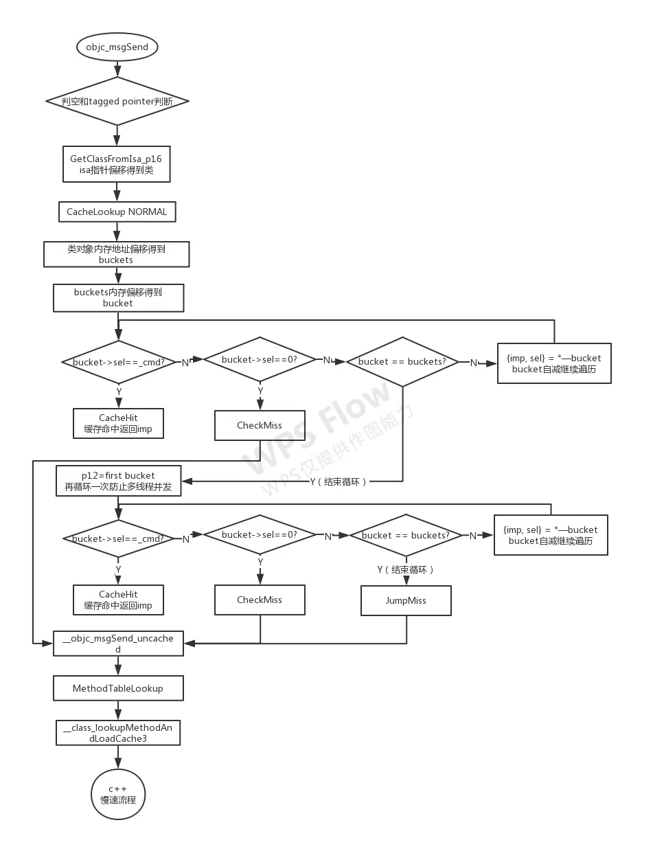
三、消息查找流程
消息查找流程其实是通过上层的
方法编号sel发送消息objc_msgSend找到具体实现imp的过程
objc_msgSend是用汇编写成的,至于为什么不用C而是用汇编写,是因为:
- C语言不能通过写一个函数,保留未知的参数,跳转到任意的指针,而汇编有寄存器
- 对于一些调用频率太高的函数或操作,使用汇编来实现能够提高效率和性能,容易被机器来识别
1.开始查找
打开objc源码,由于主要研究arm64结构的汇编实现,来到objc-msg-arm64.s


①开始objc_msgSend
②判断消息接收者是否为空,为空直接返回
③判断tagged_pointers(之后会讲到)
④取得对象中的isa存一份到p13中(寄存器指令在逆向篇中会讲到)
⑤根据isa进行mask地址偏移得到对应的上级对象(类、元类)

GetClassFromIsa_p16定义,主要就是进行isa & mask得到class操作
(其定义方式与iOS探索 isa初始化&指向分析一文中提到的shiftcls异曲同工)
⑥开始在缓存中查找imp——开始了快速流程
2.快速流程
从CacheLookup开始了快速查找流程(此时x0是sel,x16是class)


#CACHE是个宏定义表示16个字节,[x16, #CACHE]表示类对象内存地址偏移16字节得到cache。cache一分为二——8字节的buckets存放在p10,两个4字节的occupied和mask存放在p11
#define CLASS __SIZEOF_POINTER__
#define CACHE (2 * __SIZEOF_POINTER__)
②x1是sel即cmd,取出p11中的低32位(w11)——mask,两者进行与运算得到hash下标 存放在x12
③p12先左移动(1+PTRSHIFT),再与p10buckets相加得到新的p12——bucket
④拿出p12bucket地址所在的值,放在p17imp和p9sel中,这点可以从bucket_t的结构中看出(sel强转成key)用bucket中的sel与x1cmd作对比,如果相同则缓存命中CacheHit得到其中的imp;如果不等就跳转⑤
struct bucket_t {
private:
// IMP-first is better for arm64e ptrauth and no worse for arm64.
// SEL-first is better for armv7* and i386 and x86_64.
#if __arm64__
MethodCacheIMP _imp;
cache_key_t _key;
#else
cache_key_t _key;
MethodCacheIMP _imp;
#endif
...
}
⑤如果bucket->sel == 0则CheckMiss;比较p12bucket和p10buckets,如果不相等就将x12bucket的值进行自减操作(查找上一个bucket),跳转回④重新循环,直到bucket == buckets遍历结束跳转⑥
.macro CheckMiss
// miss if bucket->sel == 0
.if $0 == GETIMP
cbz p9, LGetImpMiss
.elseif $0 == NORMAL
cbz p9, __objc_msgSend_uncached
.elseif $0 == LOOKUP
cbz p9, __objc_msgLookup_uncached
.else
.abort oops
.endif
.endmacro
⑥平移哈希使得p12 = first bucket,再重复进行一下类似④⑤⑥的操作——
防止不断循环的过程中多线程并发,正好缓存更新了。如果bucket->sel == 0走CheckMiss,如果bucket == buckets走JumpMiss,本质是一样的
.macro JumpMiss
.if $0 == GETIMP
b LGetImpMiss
.elseif $0 == NORMAL
b __objc_msgSend_uncached
.elseif $0 == LOOKUP
b __objc_msgLookup_uncached
.else
.abort oops
.endif
.endmacro
当NORMAL时,CheckMiss和JumpMiss都走__objc_msgSend_uncached
⑦__objc_msgSend_uncached调用MethodTableLookup

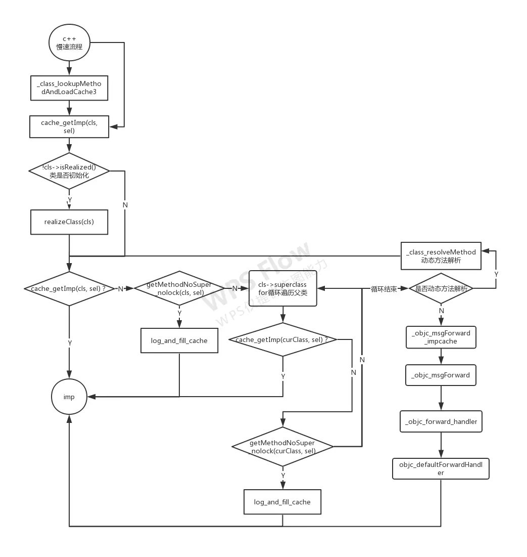
⑧保存参数调用c++方法进入慢速流程(准备好装备和药水打BOSS)

总结:消息查找的快速流程可以和cache_t::find方法对比加深理解

3.慢速流程
汇编
__class_lookupMethodAndLoadCache3与c++中_class_lookupMethodAndLoadCache3相对应
IMP _class_lookupMethodAndLoadCache3(id obj, SEL sel, Class cls)
{
return lookUpImpOrForward(cls, sel, obj,
YES/*initialize*/, NO/*cache*/, YES/*resolver*/);
}
// initialize = YES , cache = NO , resolver = YES
IMP lookUpImpOrForward(Class cls, SEL sel, id inst,
bool initialize, bool cache, bool resolver)
{
IMP imp = nil;
bool triedResolver = NO;
runtimeLock.assertUnlocked();
// 缓存查找,cache为NO直接跳过
if (cache) {
imp = cache_getImp(cls, sel);
if (imp) return imp;
}
// runtimeLock is held during isRealized and isInitialized checking
// to prevent races against concurrent realization.
// runtimeLock is held during method search to make
// method-lookup + cache-fill atomic with respect to method addition.
// Otherwise, a category could be added but ignored indefinitely because
// the cache was re-filled with the old value after the cache flush on
// behalf of the category.
// lock是为了防止多线程操作; 类是否被编译
runtimeLock.lock();
checkIsKnownClass(cls);
// 为查找方法做准备条件,如果类没有初始化时,初始化类和父类、元类等
if (!cls->isRealized()) {
realizeClass(cls);
}
if (initialize && !cls->isInitialized()) {
runtimeLock.unlock();
_class_initialize (_class_getNonMetaClass(cls, inst));
runtimeLock.lock();
// If sel == initialize, _class_initialize will send +initialize and
// then the messenger will send +initialize again after this
// procedure finishes. Of course, if this is not being called
// from the messenger then it won't happen. 2778172
}
retry:
runtimeLock.assertLocked();
// Try this class's cache.
// 从缓存里面查找一遍,若有直接goto done
imp = cache_getImp(cls, sel);
if (imp) goto done;
// Try this class's method lists.
// 形成局部作用域,避免局部变量命名重复
{
// 在类的方法列表中查找方法,若有直接cache_fill
Method meth = getMethodNoSuper_nolock(cls, sel);
if (meth) {
log_and_fill_cache(cls, meth->imp, sel, inst, cls);
imp = meth->imp;
goto done;
}
}
// Try superclass caches and method lists.
{
unsigned attempts = unreasonableClassCount();
// 遍历父类进行查找
for (Class curClass = cls->superclass;
curClass != nil;
curClass = curClass->superclass)
{
// Halt if there is a cycle in the superclass chain.
if (--attempts == 0) {
_objc_fatal("Memory corruption in class list.");
}
// Superclass cache.
// 在父类缓存中查找,若有直接cache_fill
imp = cache_getImp(curClass, sel);
if (imp) {
if (imp != (IMP)_objc_msgForward_impcache) {
// Found the method in a superclass. Cache it in this class.
log_and_fill_cache(cls, imp, sel, inst, curClass);
goto done;
}
else {
// Found a forward:: entry in a superclass.
// Stop searching, but don't cache yet; call method
// resolver for this class first.
break;
}
}
// Superclass method list.
// 在父类的方法列表中查找方法,若有直接cache_fill
Method meth = getMethodNoSuper_nolock(curClass, sel);
if (meth) {
log_and_fill_cache(cls, meth->imp, sel, inst, curClass);
imp = meth->imp;
goto done;
}
}
}
// No implementation found. Try method resolver once.
// 如果方法仍然没找到,就开始做动态方法解析
if (resolver && !triedResolver) {
runtimeLock.unlock();
_class_resolveMethod(cls, sel, inst);
runtimeLock.lock();
// Don't cache the result; we don't hold the lock so it may have
// changed already. Re-do the search from scratch instead.
triedResolver = YES;
goto retry;
}
// No implementation found, and method resolver didn't help.
// Use forwarding.
// 开始消息转发
imp = (IMP)_objc_msgForward_impcache;
cache_fill(cls, sel, imp, inst);
done:
runtimeLock.unlock();
return imp;
}
慢速流程主要分为几个步骤:
①_class_lookupMethodAndLoadCache3调用lookUpImpOrForward,此时参数initialize=YES cache=NO resolver=YES
②runtimeLock.lock()为了防止多线程操作
③realizeClass(cls)为查找方法做准备条件,如果类没有初始化时,初始化类和父类、元类等
④imp = cache_getImp(cls, sel)为了容错从缓存中再找一遍,若有goto done⑨
⑤// Try this class's method lists局部作用域中,在类的方法列表中查找方法,若有直接log_and_fill_cache并goto done⑨
⑥// Try superclass caches and method lists局部作用域中,遍历父类:先在父类缓存中查找,若有直接log_and_fill_cache并goto done;没有再去父类的方法列表中查找方法,若有直接log_and_fill_cache并goto done⑨
⑦如果还没找到就动态方法解析_class_resolveMethod,标记为triedResolver = YES(已自我拯救过),动态方法解析结束后跳转慢速流程④
⑧如果动态方法解析之后再找一遍仍然没找到imp,就抛出错误_objc_msgForward_impcache得到imp并cache_fill
⑨done:多线程解锁,返回imp
接下来拆解步骤进行说明:
cache_getImp这个方法后续会解释getMethodNoSuper_nolock遍历调用search_method_list
getMethodNoSuper_nolock(Class cls, SEL sel)
{
runtimeLock.assertLocked();
assert(cls->isRealized());
// fixme nil cls?
// fixme nil sel?
for (auto mlists = cls->data()->methods.beginLists(),
end = cls->data()->methods.endLists();
mlists != end;
++mlists)
{
method_t *m = search_method_list(*mlists, sel);
if (m) return m;
}
return nil;
}
search_method_list利用二分查找寻找方法
static method_t *search_method_list(const method_list_t *mlist, SEL sel)
{
int methodListIsFixedUp = mlist->isFixedUp();
int methodListHasExpectedSize = mlist->entsize() == sizeof(method_t);
if (__builtin_expect(methodListIsFixedUp && methodListHasExpectedSize, 1)) {
// 如果方法列表已经排序好了,则通过二分查找法查找方法,以节省时间
return findMethodInSortedMethodList(sel, mlist);
} else {
// Linear search of unsorted method list
// 如果方法列表没有排序好就遍历查找
for (auto& meth : *mlist) {
if (meth.name == sel) return &meth;
}
}
#if DEBUG
// sanity-check negative results
if (mlist->isFixedUp()) {
for (auto& meth : *mlist) {
if (meth.name == sel) {
_objc_fatal("linear search worked when binary search did not");
}
}
}
#endif
return nil;
}
findMethodInSortedMethodList二分查找算法的具体实现(了解即可)
static method_t *findMethodInSortedMethodList(SEL key, const method_list_t *list)
{
assert(list);
const method_t * const first = &list->first;
const method_t *base = first;
const method_t *probe;
uintptr_t keyValue = (uintptr_t)key;
uint32_t count;
// >>1 表示将变量n的各个二进制位顺序右移1位,最高位补二进制0
// count >>= 1 如果count为偶数则值变为(count / 2);如果count为奇数则值变为(count-1) / 2
for (count = list->count; count != 0; count >>= 1) {
probe = base + (count >> 1);
// 取出中间method_t的name,也就是SEL
uintptr_t probeValue = (uintptr_t)probe->name;
if (keyValue == probeValue) {
// `probe` is a match.
// Rewind looking for the *first* occurrence of this value.
// This is required for correct category overrides.
// 继续向前二分查询
while (probe > first && keyValue == (uintptr_t)probe[-1].name) {
probe--;
}
// 取出 probe
return (method_t *)probe;
}
// 如果keyValue > probeValue 则折半向后查询
if (keyValue > probeValue) {
base = probe + 1;
count--;
}
}
return nil;
}
log_and_fill_cache->cache_fill->cache_fill_nolock进行缓存
log_and_fill_cache(Class cls, IMP imp, SEL sel, id receiver, Class implementer)
{
#if SUPPORT_MESSAGE_LOGGING
if (objcMsgLogEnabled) {
bool cacheIt = logMessageSend(implementer->isMetaClass(),
cls->nameForLogging(),
implementer->nameForLogging(),
sel);
if (!cacheIt) return;
}
#endif
cache_fill (cls, sel, imp, receiver);
}
_class_resolveMethod动态方法解析——在找不到imp时的自我拯救操作cls是元类的话说明调用类方法,走_class_resolveInstanceMethod;非元类的话调用了实例方法,走_class_resolveInstanceMethod- 两者逻辑大同小异,主要逻辑是是objc_msgSend函数发送
SEL_resolveInstanceMethod消息,系统调用resolveInstanceMethod - 发送消息后,系统会再查找一下sel方法
void _class_resolveMethod(Class cls, SEL sel, id inst)
{
if (! cls->isMetaClass()) {
// try [cls resolveInstanceMethod:sel]
_class_resolveInstanceMethod(cls, sel, inst);
}
else {
// try [nonMetaClass resolveClassMethod:sel]
// and [cls resolveInstanceMethod:sel]
_class_resolveClassMethod(cls, sel, inst);
if (!lookUpImpOrNil(cls, sel, inst,
NO/*initialize*/, YES/*cache*/, NO/*resolver*/))
{
_class_resolveInstanceMethod(cls, sel, inst);
}
}
}
_objc_msgForward_impcache在汇编中调用了_objc_msgForward,然后又进入_objc_forward_handler,它在c++调用了objc_defaultForwardHandler
void *_objc_forward_handler = (void*)objc_defaultForwardHandler;
objc_defaultForwardHandler(id self, SEL sel)
{
_objc_fatal("%c[%s %s]: unrecognized selector sent to instance %p "
"(no message forward handler is installed)",
class_isMetaClass(object_getClass(self)) ? '+' : '-',
object_getClassName(self), sel_getName(sel), self);
}
原来unrecognized selector sent to instance xxx是这么来的啊...
4.消息查找流程图


写在后面
OC的消息机制分为三个阶段:
- 消息查找阶段:从类及父类的方法缓存列表及方法列表查找方法
- 动态解析阶段:如果消息发送阶段没有找到方法,则会进入动态解析阶段,负责动态的添加方法实现
- 消息转发阶段:如果没有实现动态解析方法,则会进行消息转发阶段,将消息转发给可以处理消息的接受者来处理
本文主要讲了消息查找流程,顺带提了几句动态方法解析,下一篇文章将通过案例来详细解读动态方法解析并着重介绍消息转发机制
最后准备了一份动态方法决议的Demo,有兴趣的小伙伴们可以自己下断点看看方法查找流程和研究下动态方法决议