记得以前知乎上看到过一个问题:面试一个 5 年的前端,却连原型链也搞不清楚,满口都是 Vue,React 之类的实现,这样的人该用吗? 。写文章的时候又回去看了下这个问题,300 多个回答,有很多大佬都回答了这个问题,说明这个问题还是挺受关注的。最近几年,随着 ES6 ,TypeScript 及类似的中间语言的流行,我们平时做业务开发很少能接触到原型,基本上都是用 ES6 class 来去更简单的,更直观的实现以前构造器加原型做的事情。
其实在我看来,我觉得原型链是一个非常重要的基础知识。如果一个人说他 C 语言很精通,但是他汇编不熟,你信吗?我觉得 winter 说的挺简洁到位的:
这又涉及到我之前讲过的面试官技巧,面试,是对一个人的能力系统性评价,搞清楚一个人擅长什么不会什么,所以问知识性问题,为了避免误判,一定要大量问、系统化地问。
不会原型很能说明问题,至少他在库的设计方面会有极大劣势,而且可能学习习惯上是有问题的,也有可能他根本就不太会 JS 语言,但是这不意味着凭借一个问题就可以判定这个人不能用。
本文包括以下内容:
- JavaScript 原型
- 构造器和
prototype - 原型链
- 原型的用途
- ES6 class 和构造器的关系
- 原型继承
- JavaScript 和原型相关语法特性
- 原型污染
- 补充一道最近校招面试碰到的和原型相关的面试题
JavaScript 原型
原型的英文应该叫做 prototype,任何一个对象都有原型,我们可以通过非标准属性 __proto__ 来访问一个对象的原型:
// 纯对象的原型默认是个空对象
console.log({}.__proto__); // => {}
function Student(name, grade) {
this.name = name;
this.grade = grade;
}
const stu = new Student('xiaoMing', 6);
// Student 类型实例的原型,默认也是一个空对象
console.log(stu.__proto__); // => Student {}
__proto__ 是非标准属性,如果要访问一个对象的原型,建议使用 ES6 新增的 Reflect.getPrototypeOf 或者 Object.getPrototypeOf() 方法。非标准属性意味着未来可能直接会修改或者移除该属性,说不定以后出了个新标准用 Symbol.proto 作为 key 来访问对象的原型,那这个非标准属性可能就要被移除了。
console.log({}.__proto__ === Object.getPrototypeOf({})); // => true
我们可以通过对 __proto__ 属性直接赋值的方式修改对象的原型,更推荐的做法是使用使用 ES6 的 Reflect.setPrototypeOf 或 Object.setPrototypeOf。不论哪一种方式,被设置的值的类型只能是对象或者 null,其它类型不起作用:
const obj = { name: 'xiaoMing' };
// 原型为空对象
console.log(obj.__proto__); // => {}
obj.__proto__ = 666;
// 非对象和 null 不生效
console.log(obj.__proto__); // => {}
// 设置原型为对象
obj.__proto__ = { a: 1 };
console.log(obj.__proto__); // => { a: 1 }
console.log(Reflect.getPrototypeOf(obj)); // => { a: 1 }
如果被设置的值是不可扩展的,将抛出 TypeError:
const frozenObj = Object.freeze({});
// Object.isExtensible(obj) 可以判断 obj 是不是可扩展的
console.log(Object.isExtensible(frozenObj)); // => false
frozenObj.__proto__ = null; // => TypeError: #<Object> is not extensible
如果一个对象的 __proto__ 被赋值为 null,这种情况比较复杂,看下面的测试,你可能会觉得很匪夷所思:
const obj = { name: 'xiaoming' };
obj.__proto__ = null;
// !: 为什么不是 null, 就好像 __proto__ 被 delete 了
console.log(obj.__proto__); // => undefined
// 说明确实将原型设置为 null 了
console.log(Reflect.getPrototypeOf(obj)); // => null
// 再次赋值为 null
obj.__proto__ = null;
// 黑人问号???咋不是之前的 undefined 呢?
console.log(obj.__proto__); // => null
obj.__proto__ = { a: 1 };
console.log(obj.__proto__); // => { a: 1 }
// __proto__ 就像一个普通属性一样 obj.xxx = { a: 1 }
// 并没有将原型设置成功
console.log(Reflect.getPrototypeOf(obj)); // => null
Reflect.setPrototypeOf(obj, { b: 2 });
// __proto__ 被设置为 null 后,obj 的 __proto__ 属性和一个普通的属性没有区别
console.log(obj.__proto__); // => { a: 1 }
// 使用 Reflect.setPrototypeOf 是可以设置原型的
console.log(Reflect.getPrototypeOf(obj)); // => { b: 2 }
其实 __proto__ 是个定义在 Object.prototype 上的访问器属性, 也就是使用getter 和 setter 定义的属性,通过 __proto__ 的 getter 我们可以获取到对象的[[Prototype]],也就是原型。下面是我模拟的 __proto__ 行为的代码,注意看下面代码中被设置为 null 的情况:
const weakMap = new WeakMap();
Object.prototype = {
get __proto__() {
return this['[[prototype]]'] === null ? weakMap.get(this) : this['[[prototype]]'];
},
set __proto__(newPrototype) {
if (!Object.isExtensible(newPrototype)) throw new TypeError(`${newPrototype} is not extensible`);
const isObject = typeof newPrototype === 'object' || typeof newPrototype === 'function';
if (newPrototype === null || isObject) {
// 如果之前通过 __proto__ 设置成 null
// 此时再通过给 __proto__ 赋值的方式修改原型都是徒劳
/// 表现就是 obj.__proto__ = { a: 1 } 就像一个普通属性 obj.xxx = { a: 1 }
if (this['[[prototype]]'] === null) {
weakMap.set(this, newPrototype);
} else {
this['[[prototype]]'] = newPrototype;
}
}
},
// ... 其它属性如 toString,hasOwnProperty 等
};
总的来说:如果一个对象的 __proto__ 属性被赋值为 null,这个时候它的原型确实已经被修改为 null 了,但是你想再通过对 __proto__ 赋值的方式设置原型时是无效的,这个时候 __proto__ 和一个普通属性没有区别,只能通过 Reflect.setPrototypeOf 或 Object.setPrototypeOf 才能修改原型。原型是对象内部的一个属性 [[prototype]],而 Reflect.setPrototypeOf 之所以能修改原型是因为它是直接修改对象的原型属性,也就是内部直接对对象的 [[prototype]] 属性赋值,而不会通过 __proto__ 的 getter。
构造器和 prototype
构造器的英文就是 constructor,在 JavaScript 中,函数都可以用作构造器。构造器我们也可以称之为类,Student 构造器不就可以称之为 Student 类嘛。我们可以通过 new 构造器来构造一个实例。习惯上我们对用作构造器的函数使用大驼峰命名:
function Apple() {}
const apple = new Apple();
console.log(apple instanceof Apple); // => true
任何构造器都有一个 prototype 属性,默认是一个空的纯对象,所有由构造器构造的实例的原型都是指向它。
// 实例的原型即 apple1.__proto__
console.log(apple1.__proto__ === Apple.prototype); // => true
console.log(apple2.__proto__ === Apple.prototype); // => true
下面的测试结果可以证明构造器的 prototype 属性默认是个空对象,注意这里说的空对象指的是该对象没有可遍历属性:
console.log(Apple.prototype); // => Apple {}
console.log(Object.keys(Apple.prototype)); // => []
console.log(Apple.prototype.__proto__ === {}.__proto__); // true
构造器的 prototype 有一个 constructor 属性,指向构造器本身:
console.log(Apple.prototype.constructor === Apple); // => true
这个 constructor 属性是不可遍历的,可以理解为内部是这样定义该属性的:
Object.defineProperty(Apple.prototype, 'constructor', {
value: Student,
writable: true,
// 不可枚举,无法通过 Object.keys() 获取到
enumerable: fasle,
});
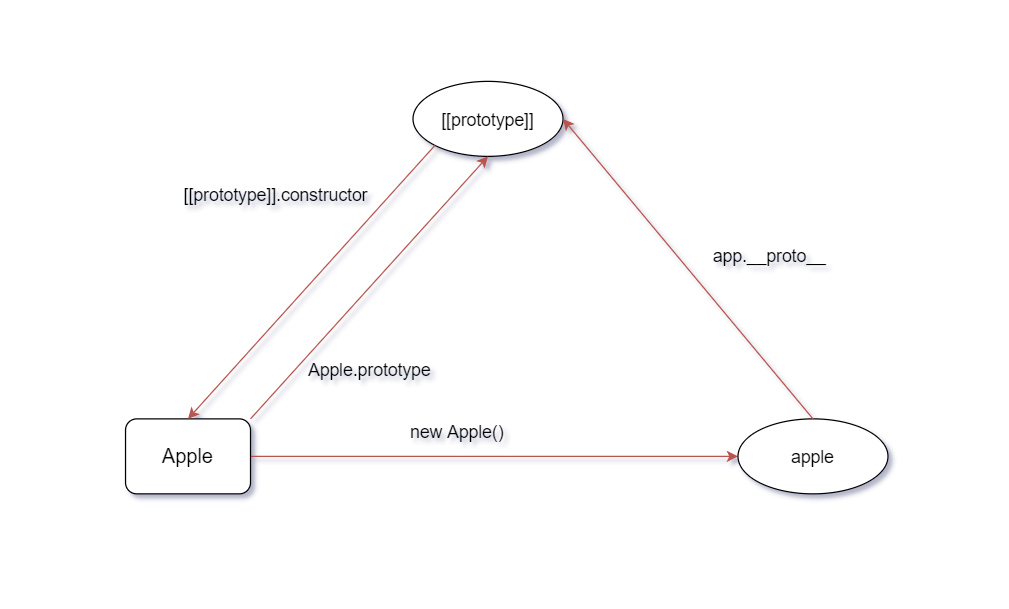
__proto__ ,prototype,constructor,Apple函数,实例 apple 和原型对象 [[prototype]] 之间的关系:

有些人可能会把 __proto__ 和 prototype 搞混淆。从翻译的角度来说,它们都可以叫原型,但是其实是完全不同的两个东西。
__proto__ 存在于所有的对象上,prototype 存在于所有的函数上,他俩的关系就是:函数的 prototype 是所有使用 new 这个函数构造的实例的 __proto__。函数也是对象,所以函数同时有 __proto__ 和prototype。
注意:如果我文章中提到了构造器的原型,指的是构造器的 __proto__,而不是构造器的 prototype 属性。
原型链
那么对象的原型有什么特点呢?
当在一个对象 obj 上访问某个属性时,如果不存在于 obj,那么便会去对象的原型也就是
obj.__proto__上去找这个属性。如果有则返回这个属性,没有则去对象 obj 的原型的原型也就是obj.__proto__.__proto__去找,重复以上步骤。一直到访问纯对象的原型也就是Object.prototype,没有的话续往上找也就是Object.prototype.__proto__,其实就是 null,直接返回 undefined。
举个例子:
function Student(name, grade) {
this.name = name;
this.grade = grade;
}
const stu = new Student();
console.log(stu.notExists); // => undefined
访问 stu.notExists 的整个过程是:
- 先看
stu上是否存在notExists,不存在,所以看stu.__proto__ stu.__proto__上也不存在notExists属性,再看stu.__proto__.__proto__,其实就是纯对象的原型:Object.prototype- 纯对象的原型上也不存在
notExists属性,再往上,到stu.__proto__.__proto__.__proto__上去找,其实就是 null - null 不存在
notExists属性,返回 undefined
可能有读者看了上面会有疑问,对象的原型一直查找最后会找到纯对象的原型?测试一下就知道了:
console.log(stu.__proto__.__proto__ === {}.__proto__); // => true
纯对象的原型的原型是 null:
console.log(new Object().__proto__.__proto__); // => null
各个原型之间构成的链,我们称之为原型链。

想想看,函数 Student 的原型链应该是怎样的?

原型的用途
在使用构造器定义一个类型的时候,我们一般会将类的方法定义在原型上,和 this 的指向特性简直是绝配。
function Engineer(workingYears) {
this.workingYears = workingYears;
}
// 不能使用箭头函数,箭头函数的 this 在声明的时候就根据上下文确定了
Engineer.prototype.built = function () {
// this 这里就是执行函数调用者
console.log(`我已经工作 ${this.workingYears} 年了, 我的工作是拧螺丝...`);
};
const engineer = new Engineer(5);
// this 会正确指向实例,所以 this.workingYears 是 5
engineer.built(); // => 我已经工作 5 年了, 我的工作是拧螺丝...
console.log(Object.keys(engineer)); // => [ 'workingYears' ]
通过这种方式,所有的实例都可以访问到这个方法,并且这个方法只需要占用一份内存,节省内存,this 的指向还能正确指向类的实例。
不过这种方式定义的方法无法通过 Object.keys() 访问,毕竟不是自身的属性:
const obj = {
func() {},
};
console.log(Object.keys(obj)); // => [ 'func' ]
function Func() {}
Func.prototype.func = function () {};
console.log(Object.keys(new Func())); // => []
如果你就是要定义实例属性的话还是只能通过 this.xxx = xxx 的方式定义实例方法了:
function Engineer(workingYears) {
this.workingYears = workingYears;
this.built = function () {
console.log(`我已经工作 ${this.workingYears} 年了, 我的工作是拧螺丝...`);
};
}
const engineer = new Engineer(5);
console.log(Object.keys(engineer)); // => [ 'workingYears', 'built' ]
其实 JavaScript 中很多方法都定义在构造器的原型上,例如 Array.prototype.slice,Object.prototype.toString 等。
ES6 class 和构造器的关系
很多语言都有拥有面向对象编程范式,例如 java, c#, python 等。ES6 class 让从它们转到 JavaScript 的开发者更容易进行面向对象编程。
ES6 class
其实,ES6 class 就是构造器的语法糖。 我们来看一下 babel 将 ES6 class 编译成了啥:
原代码:
class Circle {
constructor(x, y, r) {
this.x = x;
this.y = y;
this.r = r;
}
draw() {
console.log(`画个坐标为 (${this.x}, ${this.y}),半径为 ${this.r} 的圆`);
}
}
babel + babel-preset-es2015-loose 编译出的结果:
'use strict';
// Circle class 可以理解为就是一个构造器函数
var Circle = (function () {
function Circle(x, y, r) {
this.x = x;
this.y = y;
this.r = r;
}
var _proto = Circle.prototype;
// class 方法定义在 prototype 上
_proto.draw = function draw() {
console.log(
'\u753B\u4E2A\u5750\u6807\u4E3A (' +
this.x +
', ' +
this.y +
')\uFF0C\u534A\u5F84\u4E3A ' +
this.r +
' \u7684\u5706'
);
};
return Circle;
})();
一看就明白了, ES6 的 class 就是构造器,class 上的方法定义在构造器的 prototype 上。
extends 继承
我们再来看一下使用 extends 继承时是怎样转换的。
原代码:
class Shape {
constructor(x, y) {
this.x = x;
this.y = y;
}
}
class Circle extends Shape {
constructor(x, y, r) {
super(x, y);
this.r = r;
}
draw() {
console.log(`画个坐标为 (${this.x}, ${this.y}),半径为 ${this.r} 的圆`);
}
}
babel + babel-preset-es2015-loose 编译出的结果:
'use strict';
// 原型继承
function _inheritsLoose(subClass, superClass) {
subClass.prototype = Object.create(superClass.prototype);
subClass.prototype.constructor = subClass;
// 让子类可以访问父类上的静态属性,其实就是定义在构造器自身上的属性
// 例如父类有 Person.say 属性,子类 Student 通过可以通过 Student.say 访问
subClass.__proto__ = superClass;
}
var Shape = function Shape(x, y) {
this.x = x;
this.y = y;
};
var Circle = (function (_Shape) {
_inheritsLoose(Circle, _Shape);
function Circle(x, y, r) {
var _this;
// 组合继承
_this = _Shape.call(this, x, y) || this;
_this.r = r;
return _this;
}
var _proto = Circle.prototype;
_proto.draw = function draw() {
console.log(
'\u753B\u4E2A\u5750\u6807\u4E3A (' +
this.x +
', ' +
this.y +
')\uFF0C\u534A\u5F84\u4E3A ' +
this.r +
' \u7684\u5706'
);
};
return Circle;
})(Shape);
整个 ES6 的 extends 实现的是原型继承 + 组合继承。
子类构造器中调用了父类构造器并将 this 指向子类实例达到将父类的实例属性组合到子类实例上:
// 组合继承
_this = _Shape.call(this, x, y) || this;
_inheritsLoose 这个函数就是实现了下一节要讲的原型继承。
原型继承
在讲原型继承 之前我们先讲讲继承这个词。我觉得,通俗意义上的继承是说:如果类 A 继承自类 B,那么 A 的实例继承了 B 的实例属性。
原型继承的这个继承和通俗意义上的继承还不太一样,它是要:A 的实例能够继承 B 的原型上的属性。
给原型继承下个定义:
对于类 A 和类 B,如果满足 A.prototype.__proto__ === B.prototype,那么 A 原型继承 B

其实上面的定义太严格了,我觉得只要 B 的 prototype 在 A 的原型链上就行了,这样就已经可以在 A 的实例上访问 B 原型上的属性了,上面的定义可以说是直接继承,但是可以二级或更多级的继承嘛。
如何实现原型继承呢?最简单的方式就是直接设置 A.prototype === new B(),让 A 的 prototype 是 B 的实例即可:
function A() {}
function B() {
this.xxx = '污染 A 的原型';
}
A.prototype = new B();
console.log(A.prototype.__proto__ === B.prototype); // => true
但是这种方式会导致 B 的实例属性污染 A 的原型。解决办法就是通过一个空的函数桥接一下,空的函数总不会有实例属性污染原型链喽:
function A(p) {
this.p = p;
}
function B() {
this.xxx = '污染原型';
}
// 空函数
function Empty() {}
Empty.prototype = B.prototype;
A.prototype = new Empty();
// 修正 constructor 指向
A.prototype.constructor = A;
// 满足原型继承的定义
console.log(A.prototype.__proto__ === B.prototype); // => true
const a = new A('p');
console.log(a instanceof A); // => true
const b = new B();
console.log(b instanceof B); // => true
// a 也是 B 的实例
console.log(a instanceof B); // => true
console.log(a.__proto__.__proto__ === B.prototype); // => true
用 Windows 自带的画图软件画的原型链_〆(´Д ` ):

利用 Object.create,我们可以更简单的实现原型继承,也就是上面的 babel 用到的工具函数 _inheritsLoose:
function _inheritsLoose(subClass, superClass) {
// Object.create(prototype) 返回一个以 prototype 为原型的对象
subClass.prototype = Object.create(superClass.prototype);
subClass.prototype.constructor = subClass;
// 我们上面实现的原型继承没有设置这个,但是 class 的继承会设置子类的原型为父类
subClass.__proto__ = superClass;
}
JavaScript 和原型相关语法特性
其实由很多语法特性是和原型有关系的,讲到原型那么我们就再继续讲讲 JavaScrip 语法特性中涉及到原型的一些知识点。
new 运算符原理
当我们对函数使用 new 的时候发生了什么。
使用代码来描述就是:
function isObject(value) {
const type = typeof value;
return value !== null && (type === 'object' || type === 'function');
}
/**
* constructor 表示 new 的构造器
* args 表示传给构造器的参数
*/
function New(constructor, ...args) {
// new 的对象不是函数就抛 TypeError
if (typeof constructor !== 'function') throw new TypeError(`${constructor} is not a constructor`);
// 创建一个原型为构造器的 prototype 的空对象 target
const target = Object.create(constructor.prototype);
// 将构造器的 this 指向上一步创建的空对象,并执行,为了给 this 添加实例属性
const result = constructor.apply(target, args);
// 上一步的返回如果是对象就直接返回,否则返回 target
return isObject(result) ? result : target;
}
简单测试一下:
function Computer(brand) {
this.brand = brand;
}
const c = New(Computer, 'Apple');
console.log(c); // => Computer { brand: 'Apple' }
instanceof 运算符原理
instanceof 用于判断对象是否是某个类的实例,如果 obj instance A,我们就说 obj 是 A 的实例。
它的原理很简单,一句话概括就是:obj instanceof 构造器 A,等同于判断 A 的 prototype 是不是 obj 的原型(也可能是二级原型)。
代码实现:
function instanceOf(obj, constructor) {
if (!isObject(constructor)) {
throw new TypeError(`Right-hand side of 'instanceof' is not an object`);
} else if (typeof constructor !== 'function') {
throw new TypeError(`Right-hand side of 'instanceof' is not callable`);
}
// 主要就这一句
return constructor.prototype.isPrototypeOf(obj);
}
简单测试一下:
function A() {}
const a = new A();
console.log(a instanceof A); // => true
console.log(instanceOf(a, A)); // => true
原型污染
在去年 2019 年秋天我还在国内某大厂实习的时候,lodash 爆出了一个严重的安全漏洞:Lodash 库爆出严重安全漏洞,波及 400 万+项目。这个安全漏洞就是由于原型污染导致的。
原型污染指的是:
攻击者通过某种手段修改 JavaScript 对象的原型
虽然说任何一个原型被污染了都有可能导致问题,但是我们一般提原型污染说的就是 Object.prototype 被污染。
原型污染的危害
性能问题
举个最简单的例子:
Object.prototype.hack = '污染原型的属性';
const obj = { name: 'xiaoHong', age: 18 };
for (const key in obj) {
if (obj.hasOwnProperty(key)) {
console.log(obj[key]);
}
}
/* =>
xiaoHong
18
*/
原型被污染会增加遍历的次数,每次访问对象自身不存在的属性时也要访问下原型上被污染的属性。
导致意外的逻辑 bug
看一个具体的 node 安全漏洞案例:
'use strict';
const express = require('express');
const bodyParser = require('body-parser');
const cookieParser = require('cookie-parser');
const path = require('path');
const isObject = (obj) => obj && obj.constructor && obj.constructor === Object;
function merge(a, b) {
for (var attr in b) {
if (isObject(a[attr]) && isObject(b[attr])) {
merge(a[attr], b[attr]);
} else {
a[attr] = b[attr];
}
}
return a;
}
function clone(a) {
return merge({}, a);
}
// Constants
const PORT = 8080;
const HOST = '127.0.0.1';
const admin = {};
// App
const app = express();
app.use(bodyParser.json());
app.use(cookieParser());
app.use('/', express.static(path.join(__dirname, 'views')));
app.post('/signup', (req, res) => {
var body = JSON.parse(JSON.stringify(req.body));
var copybody = clone(body);
if (copybody.name) {
res.cookie('name', copybody.name).json({
done: 'cookie set',
});
} else {
res.json({
error: 'cookie not set',
});
}
});
app.get('/getFlag', (req, res) => {
var аdmin = JSON.parse(JSON.stringify(req.cookies));
if (admin.аdmin == 1) {
res.send('hackim19{}');
} else {
res.send('You are not authorized');
}
});
app.listen(PORT, HOST);
console.log(`Running on http://${HOST}:${PORT}`);
这段代码的漏洞就在于 merge 函数上,我们可以这样攻击:
curl -vv --header 'Content-type: application/json' -d '{"__proto__": {"admin": 1}}' 'http://127.0.0.1:4000/signup';
curl -vv 'http://127.0.0.1/getFlag'
首先请求 /signup 接口,在 NodeJS 服务中,我们调用了有漏洞的 merge 方法,并通过 __proto__ 为 Object.prototype(因为 {}.__proto__ === Object.prototype) 添加上一个新的属性 admin,且值为 1。
再次请求 getFlag 接口,访问了 Object 原型上的admin,条件语句 admin.аdmin == 1 为 true,服务被攻击。
预防原型污染
其实原型污染大多发生在调用会修改或者扩展对象属性的函数时,例如 lodash 的 defaults,jquery 的 extend。预防原型污染最主要还是要有防患意识,养成良好的编码习惯。
Object.create(null)
笔者看过一些类库的源码时,经常能看到这种操作,例如 EventEmitter3。通过 Object.create(null) 创建没有原型的对象,即便你对它设置__proto__ 也没有用,因为它的原型一开始就是 null,没有 __proro__ 的 setter。
const obj = Object.create(null);
obj.__proto__ = { hack: '污染原型的属性' };
const obj1 = {};
console.log(obj1.__proto__); // => {}
Object.freeze(obj)
可以通过 Object.freeze(obj) 冻结对象 obj,被冻结的对象不能被修改属性,成为不可扩展对象。前面也说过不能修改不可扩展对象的原型,会抛 TypeError:
const obj = Object.freeze({ name: 'xiaoHong' });
obj.xxx = 666;
console.log(obj); // => { name: 'xiaoHong' }
console.log(Object.isExtensible(obj)); // => false
obj.__proto__ = null; // => TypeError: #<Object> is not extensible
距离我从之前实习的公司离职也有将近三个月了,我记得那时候每次 npm install 都显示检查出几十个依赖漏洞。肯定是好久都没升级才会积累那么多漏洞,反正我是不敢随便升级,之前一个 bug 查了好半天结果是因为 axios 的升级导致的。也不知道到现在有没有升级过 😄。
一道最近校招面试碰到的和原型相关的面试题
最近面试某大厂碰到下面这道面试题:
function Page() {
return this.hosts;
}
Page.hosts = ['h1'];
Page.prototype.hosts = ['h2'];
const p1 = new Page();
const p2 = Page();
console.log(p1.hosts);
console.log(p2.hosts);
运行结果是:先输出 undefiend,然后报错 TypeError: Cannot read property 'hosts' of undefined。
为什么 console.log(p1.hosts) 是输出 undefiend 呢,前面我们提过 new 的时候如果 return 了对象,会直接拿这个对象作为 new 的结果,因此,p1 应该是 this.hosts 的结果,而在 new Page() 的时候,this 是一个以 Page.prototype 为原型的 target 对象,所以这里 this.hosts 可以访问到 Page.prototype.hosts 也就是 ['h2']。这样 p1 就是等于 ['h2'],['h2'] 没有 hosts 属性所以返回 undefined。
为什么 console.log(p2.hosts) 会报错呢,p2 是直接调用 Page 构造函数的结果,直接调用 page 函数,这个时候 this 指向全局对象,全局对象并没 hosts 属性,因此返回 undefined,往 undefined 上访问 hosts 当然报错。
参考资料:
本文为原创内容,首发于个人博客,转载请注明出处。