Git实战(五)| 让工作更高效,搞定Git的分支管理

228 阅读4分钟

image

上一篇讲到Git的分支管理实操,在线合并和本地合并都进行了实操。毕竟:光说不练是假把式。而只练不整理,只能是傻把式了。分支管理到底如何进行管理呢?

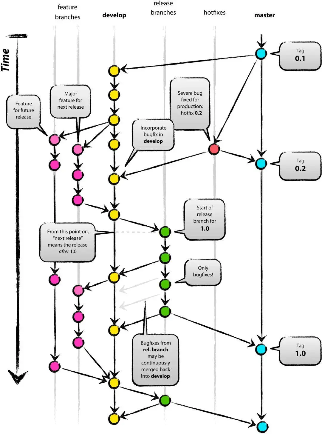
先以GitLab上的一张经典的图打头,作为一个总体概览,也方便理解分支的管理和走向:

image

场景预设

image

现假设公司有名为Hogwarts_Online2的开发项目,其中包含了上线分支master,开发分支develop,测试分支release,和个人开发的特性分支<feature branch>

特性分支与develop分支

1.1)与远程仓库建立连接,在本地创建自己的分支,并拉取develop分支的文件:

image.png

1.2)在当前分支中创建新的文件gitflowDemo.txt,输入内容“study git”;然后add,commit

#修改分支
vi gitflowDemo.txt
#提交修改
git add gitflowDemo.txt
git commit -m "add demo"

1.3) 通过git pull命令检查远程develop分支是否和当前分支有冲突:

$ git pull origin develop

注:
push之前先拉去远程代码,以防在开发过程中,远程被别人更新过新版本代码。如有代码冲突,两人协商冲突解决办法。多人开发的时候,冲突是不可避免的。

1.4) git push将修改推至远程特性分支origin gitflowDemo

image

1.5) 在GitLab上进行merge request,并在develop分支上进行merge

如果想要撤回这次merge可用git merge --abort``

create merge request:

image

选择develop分支:

image

没有冲突,可直接merge:

image

最终我们可以看到成功merge进develop分支中:

image

我们还可以在graph中查看分支的走向:

image
这样,特性分支和develop分支的代码拉取与合并就完成了

另外,工作中develop分支可能是权限比较开放的,允许push的,这时候我们就可以在本地直接修改merge然后push到远程develop中

修改gitflowDemo.txt文件为

study git

add,commit,push

git add gitflowDemo.txt

切换到本地develop分支,pull最新代码,merge本地gitflowDemo分支代码,push进远程develop分支

git checkout develop

这个是在GitLab上检查更新情况:

release分支

develop分支变动频繁,master分支属于上限版本,因此需要一个内测的分支版本,这个就是release分支了
具体的提交操作根据权限范围,和1中develop的操作一致。

hotfixes

有的时候出现的非常紧急的bug,需要立即修改上线,来不及在各个分支上进行merge测试了;这个就是就需要用hotfixes模式,建立一个bugfix分支,直接绕开其他分支,修改合并到master中。

注:这种未经测试就上线的情况很危险,本人就遇见过;之前驻场在华为里工作的时候,组内一位开发同事修改了一两行的代码,觉得不会有问题就直接跳过了我们测试,通过别人直接上线发布了,当时我所在的组是GNSS组;结果直接导致一千多万台手机的定位功能有失效的风险,受到了很多投诉,影响很大;最终相关开发人员被紧急停止休假,我们测试组也十一加了七天班,为了这个小小的改动付出了不小的后果~

3.1) 建立bugfix分支,并修改文件push到远程分支:

git checkout master

3.2) 这个时候检查GitLab,会发现多了一条从master分支拉出来的修改bug02的分支:

image.png

3.3)最后由最终的master权限拥有者来进行合并。

image.png

3.4)修改了bug直接上线master后,很有可能让master分支的修改已经领先其他分支了;这个时候就需要将其他分支更新,对master分支进行合并;同时将bugfix分支删除,尽量保证分支的整洁度。

4、补充

git log
git log --graph --all --decorate=short
rebase

变基,合并分支后可以将分支走向的基准线变更,在分支很多的时候,可以简化分支的展示,合并分支走向使流程看起来简洁一点

git checkout feature
image

与merge后的分支走向对比:

git checkout feature
image

此外,rebase还可以对提交的历史进行修改(不常用也不建议使用)

git rebase -i HEAD~2

注意
rebase的使用规则
1、不要在公用的分支上执行rebase
2、主要的分支进行保护

git diff
git diff

常见diff工具:

  • diff ——仅展示某一行的增加(+)或减少(-)

  • vimdiff ——比diff看起来要更直接

  • IDE ——强大的工具,展示清晰,使用方便

vimdiff bugfix01.txt bugfix02.txt