Android虚拟机及编译过程

1,134 阅读8分钟

一、什么是Dalvik虚拟机

Dalvik是Google公司自己设计用于Android平台的Java虚拟机,它是Android平台的重要组成部分,支持dex格式Java应用程序的运行。

dex格式是专门为Dalvik设计的一种压缩格式,适合内存和处理器速度有限系统

Google对其进行了特定优化,使得Dalvik具有高效、简洁、节省资源的特点。

从Android系统架构图知,Dalvik虚拟机运行在Android的运行时库层。

Dalvik作为面向Linux、为嵌入式操作系统设计的虚拟机,主要负责完成对象生命周期管理堆栈管理线程管理安全和异常管理,以及垃圾回收等。


二、Dalvik虚拟机的特点

  • 体积小,占用内存空间小;
  • 专有的DEX可执行文件格式,体积更小,执行速度更快;
  • 常量池采用32位索引值,寻址类方法名、字段名,常量更快;
  • 基于内存其架构,并拥有一套完整的指令系统;
  • 提供了对象生命周期管理、堆栈管理、线程管理、安全和异常管理以及垃圾回收等重要功能;
  • 所有的android程序都运行在android系统进程里,每个进程对应着一个Dalvik虚拟机实例。


三、Dalvik虚拟机和Java虚拟机的区别

Dalvik虚拟机和传统Java虚拟机有很多不同点,两者并不兼容,它们显著的不同点主要表现在以下几个方面:

  • Java虚拟机运行的是Java字节码Dalvik虚拟机运行的是Dalvik字节码
  • 传统的Java程序经过编译,生成Java字节码保存在.class文件中,Java虚拟机通过解码.class文件中的内容来运行程序;Dalvik虚拟机运行的是Dalvik字节码,所有的Dalvik字节码Java字节码转换而来,并被打包到一个DEX(Dalvik Executable)可执行文件中,Dalvik虚拟机通过解释DEX文件来执行这些字节码。


  • Dalvik可执行文件体积小。Android SDK中有一个叫dx的工具负责将Java字节码转换为Dalvik字节码

dx工具对Java类文件重新排列消除了类文件中出现的所有冗余信息,避免虚拟机在初始化时出现重复文件加载解析过程。一般情况下,Java类文件中包含多个不同方法签名,如果其他的类文件引用该类文件中的方法方法签名也会被复制其类文件中,也就是说,多个不同的类会同时包含相同的方法签名,同样地,大量的字符串常量在多个类文件中也被重复使用。这些冗余信息会直接增加文件的体积,同时也会严重影响虚拟机解析文件的效率。消除其中的冗余信息,重新组合形成一个常量池,所有的类文件共享同一个常量池。由于dx工具对常量池的压缩,使得相同的字符串、常量在DEX文件中只出现一次,从而减少了文件的体积。


  • dex格式文件使用共享的、特定类型的常量池机制来节省内存。常量池存储类中的所有字段常量,包括字符串常量、字段常量等值。简单来说,dex格式文件就是将多个class文件中公有的部分统一存放,去除冗余信息。


  • Java虚拟机和Dalvik虚拟机架构不同,是Dalvik和JVM之间最大的区别

Java虚拟机基于栈架构,程序在运行时虚拟机需要频繁的从栈上读取或写入数据,这个过程需要更多的指令分派与内存访问次数,会消耗不少CPU时间,对于像手机等资源有限的设备来说,这是相当大的一笔开销。Dalvik虚拟机基于寄存器架构,数据访问通过寄存器间直接传递,这样的访问方式比基于栈方式要快很多。


四、Dalvik虚拟机的结构


一个应用首先经过DX工具将class文件转换成Dalvik虚拟机可以执行的dex文件,然后由类加载器加载原生类和Java类,接着由解释器根据指令集对Dalvik字节码进行解释、执行。最后,根据dvm_arch参数选择编译的目标机体系结构。


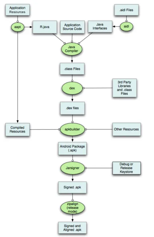
五、Android APK编译打包流程


  • Java编译器对工程本身的Java代码进行编译,这些Java代码有三个来源:app的源代码,由资源文件生成的R文件(aapt工具)以及有aidl文件生成的Java接口文件(aidl工具)。产生的.class文件

(1)用AAPTA编译R.java文件

(2)编译AIDL的java文件

(3)把java文件编译成class文件

  • class文件和依赖的三方库文件通过dex工具生成Delvik虚拟机可执行的.dex文件,包含了所有的class信息,包括项目自身的class和依赖的class。产出为.dex文件
  • apkbuilder工具将.dex文件和编译后的资源文件生成未经签名对齐.apk文件。这里编译后的资源文件包括两部分:一是由aapt编译生成的编译后的资源文件,二是依赖的三方库里的资源文件。产出为未经签名的.apk文件。
  • 分别由Jarsignerzipalignapk文件进行签名和对齐,生成最终的apk文件

总结为:编译 ---> DEX  ---> 打包  --->  签名和对齐


六、ART虚拟机与Dalvik虚拟机的区别

1、什么是ART

ART,即Android Runtime,其处理应用程序执行的方式完全不同于DalvikDalvik是依赖一个Just-InTime(JIT)编译器去解释字节码。开发者编译器后的应用代码需要通过一个解释器在用户的设备上运行,这一机制并不高效,但让应用能更容易在不同硬件和架构上运行。ART则完全改变了这套做法,在应用安装时就预编译字节码到机器语言,这一机制叫Ahead-Of-Time(AOT)编译。在移除解释代码这一过程后,应用程序执行将更有效率,启动更快

2、ART优点

  • 系统性能显著提升
  • 应用启动更快运行更快体验更流畅触感反馈更及时
  • 更长的电池续航能力
  • 支持更低的硬件

3、ART缺点

  • 更大存储空间占用,可能会增加10% ~ 20%
  • 更长应用安装时间

4、ART虚拟机相对于Dalvik虚拟机的提升

  • 预编译

Dalvik中,如同其他大多数JVM一样,都采用的是JIT来做及时翻译(动态翻译),将dexodex中并排的Dalvik code(或者叫smail指令集)运行态翻译native code去执行。JIT的引入使得Dalvik提升3 ~ 6倍的性能

而在ART中,完全抛弃了Dalvik的JIT,使用了AOT直接在安装时将其完全翻译成native code。这一技术的引入,使得虚拟机执行指令的速度又一重大提升

  • 垃圾回收机制

首先介绍下DalvikGC的过程。主要有如下四个过程:

(1)当gc被触发时,其会去查找所有活动的对象,这个时候整个程序与虚拟机内部的所有线程就会挂起,这样目的是在较少的堆栈里找到所引用的对象

注意这个回收动作和应用程序非并发

(2)gc对符合条件对象进行标记

(3)gc对标记的对象进行回收

(4)恢复所有线程的执行现场,继续运行。

Dalvik这么做的好处在于:当停止后,GC势必会相当快速的,但是如果出现GC频繁并且内存吃紧势必会导致UI卡顿掉帧操作不流畅

  • ART的改进算法

ART改善了这种GC方式,主要的改善点在将其非并发过程改为部分并发,还有就是对内存的重新分配管理

当ART GC发生时:

(1)GC将会锁住Java堆扫描并进行标记

(2)标记完毕释放掉Java堆的锁,并挂起所有线程

(3)GC对标记的对象进行回收

(4)恢复所有线程的执行现场,继续运行。

(5)重复2 - 4直到结束

可以看出整个过程做到了部分并发使得时间缩短。据官方测试数据说GC效率提高2倍。

提高内存使用,减少碎片化

Dalvik内存管理特点是:内存碎片化严重,当然这也是标记清除算法弊端

ART的解决:在ART中,它将Java分了一块空间命名为Large-Object-Space这块内存空间的引入用于专门存放large object。同时ART引入moving collector的技术,即将不连续的物理内存块进行对齐。对齐后内存碎片化就得到了很好的解决。Large-Object-Space引入是因为moving collector大块内存的移动时间成本太高。据官方统计,ART的内存利用率提高了10倍左右,大大提高了内存的利用率。


内容基本上都来源于:Dalvik虚拟机