vue源码学习第二篇,模板解析与ast语法树生成

2,931 阅读12分钟

1. 模板编译器

如果用户提供的options并没有render函数,则查找其携带的template字段提供的模板串,模板编译器则完成字符串解析成ast语法树的核心工具,关于AST语法树, 编译器将在AST语法树上标记各种关键信息 e.g: filter,text等标记 所谓的服务端喧嚷就是在服务端调用编译器执行编译输出相应render函数的一个过程,这样处理之后前端Vue库文件就不用携带编译器相关的源码,可以解除相关代码的打包,所以可以有效减少Vue js文件体积

  • 关于模板编译整体流程 文字表述

/**
 * => Vue实例执行mount挂载,发现没有render函数,且提供了template字符串,需要调用编译器解析
 * => 调用编译器生成动态节点渲染方法render和静态节点渲染方法集合staticRenderFns
 * => 调用编译器的时候需要调用子方法parse把字符串解析成AST语法树,对节点进行字段扩展
 * => parse中调用html-parse方法输入字符串,逐个输出关键字符节点信息
 * => 在上述操作完成后,调用优化方法标记是否静态节点
 * => 调用代码生成器,将AST语法树组装成可执行代码块
 * => 向编译器调用方输出AST结果&render动态节点渲染函数&staticRenderFns静态节点渲染函数集合
 * */

  • 关于模板编译整体流程 流程导图展示

2. 模板编译核心之html-parser

模板解析的本质是字符的逐一循环处理,所以性能消耗比较大,服务端渲染有比较明显的性能优势

2.1 模板解析中用到的正则梳理

  • attribute 属性匹配正则

关于正则表达式相关知识可以点击这里正则 掘金

/**
* ^\s*                                                      空白符开头  一个或多个
* ([^\s"'<>\/=]+)                                           匹配属性名称的子表达式 非空白符且不是"'<>\/=
* (?:\s*(=)\s*(?:"([^"]*)"+|'([^']*)'+|([^\s"'=<>`]+)))     后半部分子表达式
* ?:                                                        非捕获组,不缓存匹配记录,对属性这种高频出现的正则匹配有明显的性能提升
* \s*(=)\s*  <div username = "xxx.zhang">                   表示这样也合法
* (?:"([^"]*)"+|'([^']*)'+|([^\s"'=<>`]+))                  属性值部分
* "([^"]*)"+                                                "包裹除它本身的0或多个符合条件的内容
* |'([^']*)'+                                               或者'包裹除它本身的0或多个符合条件的内容
* |([^\s"'=<>`]+))                                          或者没有两者包裹的不包含空白符和这些指定字符的内容
* */

/**
* 该正则匹配的情况如下
* <div v-bind:username="xxx.zhang" :username="xxx.zhang" :username = "xxx.zhang"  @callme="handleCallme" username>  
* */
const attribute = /^\s*([^\s"'<>\/=]+)(?:\s*(=)\s*(?:"([^"]*)"+|'([^']*)'+|([^\s"'=<>`]+)))?/

  • dynamicArgAttribute 指令正则匹配

与attribute的区别是 属性名称是一个变量


/**
* ^\s*((?:v-[\w-]+:|@|:|#)\[[^=]+\][^\s"'<>\/=]*)             前半部分
* ^\s*                                                        空白符开头  一个或多个
* (?:v-[\w-]+:|@|:|#)                                         这边就是经常出现的v-指令匹配,:指令匹配,@事件绑定匹配 #slot绑定,[w-]还加个- 这种情况比较少 可能是匹配 v-re-get  也就是用户可能自定义个指令re-get
* \[[^=]+\]                                                   动态属性匹配的关键正则 v-bind[name]=""  绑定的属性名称是变量的时候                                                            
* ([^\s"'<>\/=]+) 匹配属性名称的子表达式 非空白符且不是"'<>\/=
* (?:\s*(=)\s*(?:"([^"]*)"+|'([^']*)'+|([^\s"'=<>`]+)))       后半部分子表达式
* ?:                                                          非捕获组,不缓存匹配记录,对属性这种高频出现的正则匹配有明显的性能提升
* \s*(=)\s*  <div username = "xxx.zhang">                     表示这样也合法
* (?:"([^"]*)"+|'([^']*)'+|([^\s"'=<>`]+))                    属性值部分
* "([^"]*)"+                                                  "包裹除它本身的0或多个符合条件的内容
* |'([^']*)'+                                                 或者'包裹除它本身的0或多个符合条件的内容
* |([^\s"'=<>`]+))                                            或者没有两者包裹的不包含空白符和这些指定字符的内容
* */
/**
* 该正则匹配的情况如下
* <div v-bind:[name]="xxx.zhang" :[name]="xxx.zhang" :[name] = "xxx.zhang"  @[dosomething]="handleCallme">
* <div [name]>                                               这样是非法的 属性名称非法
* */
const dynamicArgAttribute = /^\s*((?:v-[\w-]+:|@|:|#)\[[^=]+\][^\s"'<>\/=]*)(?:\s*(=)\s*(?:"([^"]*)"+|'([^']*)'+|([^\s"'=<>`]+)))?/

  • startTagOpen 开始标签起点匹配正则

  • startTagClose 开始标签终点匹配正则

  • engTag 结束标签匹配正则

/**
* 上述三个标签正则类型都以下面正则为基础
* */
ncname = `[a-zA-Z_][\\-\\.0-9_a-zA-Z${unicodeRegExp.source}]*`   // 解析 \\-\\.  这边ncname是个字符串 并不是正则表达式  所以需要双反斜杠表示

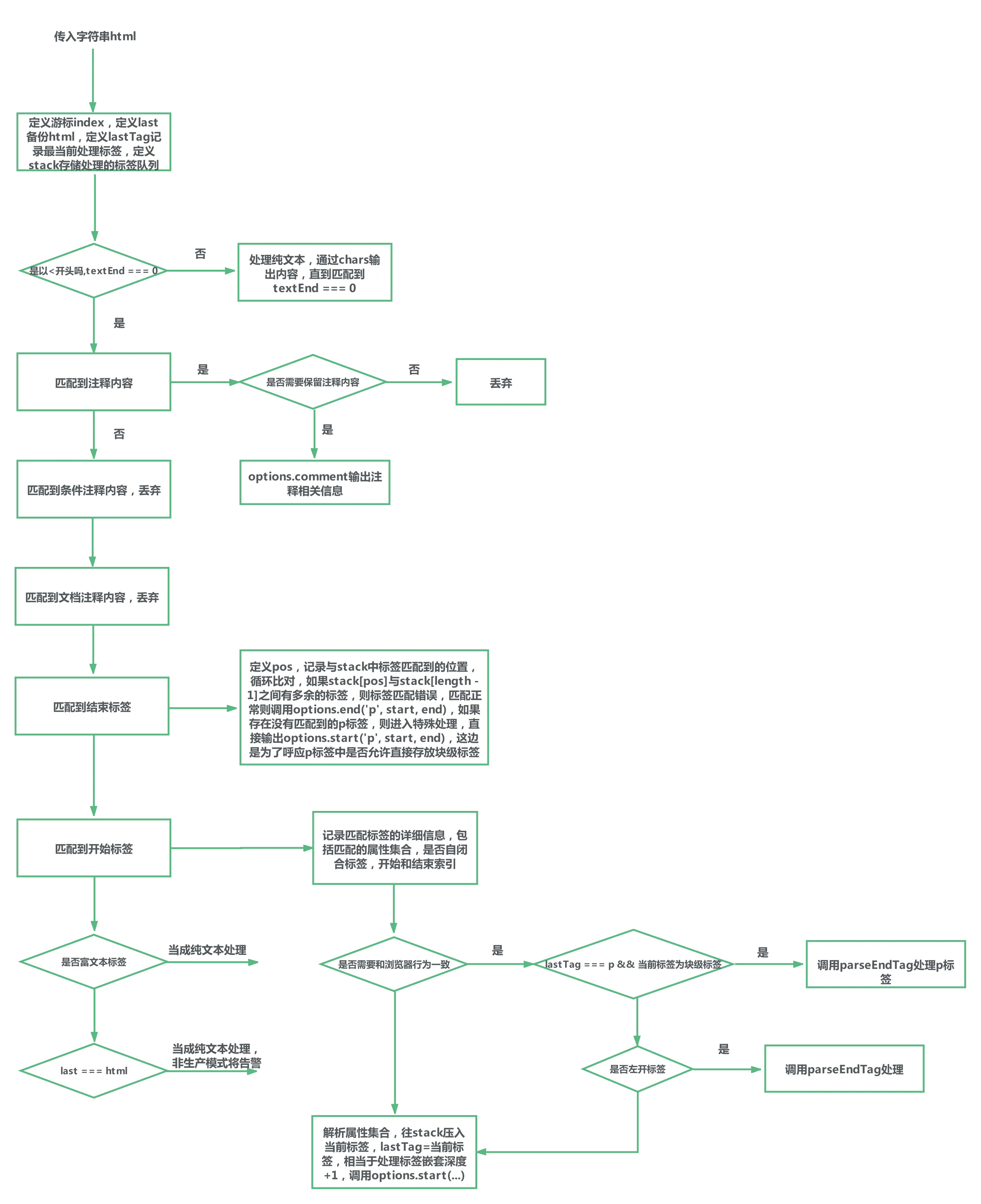
2.2 parseHTML字符串解析流程

我们将用文字来表述整个过程,比较冗长,具体源码等可以看我的仓库代码并附有注释

假设要处理的html代码如下:

<section class="html-parse-example">
  <div class="level1">
    <!--测试注释解析-->
    <!--[if IE]>
    IE
    <![endif]-->
  
    <!--[if IE6]>
    IE >= IE6
    <![endif]-->
  
    <!--[if !IE]>
    NOT IE
    <![endif]-->
  
    Normal
    <div class="level2">
      level2
      <div class="level3" :level="level3">
        level3
        <div class="level4" :level="'level4'">
          level4
        </div>
          名字<input type="text" v-model="username" />
          姓氏<input type="text" v-model="surname" />
        <p>用来测试expectHTML-p<div>用来测试expectHTML-div</div>content001</p>
        <p>测试双括号号输出 -- {{username}} -- Mustache语法</p>
        <!-- 用来测试自定义组件解析 -->
        <my-component1 v-bind:username="username" :user="user"></my-component1>
        <!-- 用来测试自定义组件解析 -->
        <my-component2 v-bind:username="username" :user="user" />
      </div>
    </div>
  </div>
</section>

2.2.1 第一批次解析


const stack = []                 // 定义栈,用来存放解析过程中的标签信息
let index = 0                    // 定义游标,用来标记当前字符串处理位置
let last, lastTag                // last用来备份字符流数据,lastTag用来标记结尾标签信息

/**
* 1. 如果html不为空,备份数据last=html,此时不存在lastTag
* 2. 查找左尖括号的位置,定位非纯文本的位置,此时textEnd === 0
* 3. 当前开头字串<section class="html-parse-example">略过注释,条件注释,开始标签终点匹配,结束标签匹配,执行开始标签解析
* 4. 命中开始标签匹配,定义match对象,挂载标签名称,初始化属性数组,记录开始索引start
* 5. 调用advance方法游标前移,html从游标位置往后截取
* 6. 定义end,attr分别存储开始标签终点匹配信息,attr属性匹配信息,开始循环匹配
* 7. 命中属性匹配 class,attr对象记录属性开始索引start,结束索引end,压入前面match对象挂载的attrs数组
* 8. 调用advance,命中开始标签终点,非自闭合标签且需要斜杠标记结尾,前移索引,<section class="html-parse-example">解析结果如下信息
* match = {
*   tagName: 'section',
*   start: 0,
*   end: 36,
*   attrs: [
*     {
*       0: 'class="html-parse-example"',               // 匹配到的全部内容
*       1: 'class',                                    // 第一个子表达式内容 属性名称
*       2: '=',                                        // =
*       3: 'html-parse-example'                        // 第三个子表达式匹配内容 表达式
*       start: 8,
*       end: 35,
*     }
*   ]
* }
* 9. 处理开始标签匹配结果,整理属性集合,获取属性名称和value表达式
*   const args = match.attrs[i]
*   const value = args[3] || args[4] || args[5] || ''  [3], [4], [5]分别表示第3,4,5子表达式正则匹配的表达式
*   let html = 'v-html="html | xxxxxxxx"'  args[3]
*   let html = "v-html='html | xxxx'"  args[4]
*   let html = "v-html=html"   args[5]
* 10. 不是自闭合标签,压入栈标签信息
* 11. 如果options.start存在,抛出相关匹配信息
* 12. 此时stack=[
*   {
*     tag: 'div',
*     lowerCasedTag: 'div',
*     attrs: [...],
*     start: ,
*     end: 
*   }
* ]
* */

2.2.1 第二批次解析


/**
* 1. 解析到注释标签,如果options带有comment方法且标记需要保存注释内容,则调用comment抛出注释相关的索引,内容等信息
* 2. 注释和条件注释等并不会把相关信息压入栈
* 3. div(level4)处理完开始标签部分
* 4. 此时lastTag = 'div'                   // class="level4"
* 5. 此时stack=[
*   {
*     tag: 'div',                         // class="html-parse-example"
*     lowerCasedTag: 'div',
*     attrs: [...],
*     start: ,
*     end: 
*   },
*   {
*     tag: 'div',                         // class="level1"
*   },
*   {
*     tag: 'div',                         // class="level2"
*   }
*   {
*     tag: 'div',                         // class="level3"
*   }
* ]
* */

2.2.1 第三批次解析

此时剩余的html内容如下:


        </div>
          名字<input type="text" v-model="username" />
          姓氏<input type="text" v-model="surname" />
        <p>用来测试expectHTML-p<div>用来测试expectHTML-div</div>content001</p>
        <p>测试双括号号输出 -- {{username}} -- Mustache语法</p>
        <!-- 用来测试自定义组件解析 -->
        <my-component1 v-bind:username="username" :user="user"></my-component1>
        <!-- 用来测试自定义组件解析 -->
        <my-component2 v-bind:username="username" :user="user" />
      </div>
    </div>
  </div>
</section>

其实我觉得只要在pos的位置索引不等于stack的末尾索引不就是没有匹配的标签吗 pos !== stack.length - 1就报错


/**
* 当前lastTag='div'
* 1. 匹配到结束标签</div> 调用parseEndTag
* 2. 开始回溯 stack从末端开始遍历 找到与之匹配的元素 我们回头找到在最末尾位置 找到之后记住pos = 3
* 3. pos >= 0成立,再次逆向遍历stack,如果在i>pos位置上存在标签 则是没有对应结束标签的情况,报错has no matching end tag
* 4. 我们这边是正常结束 i === pos 所以执行options.end(stack[i].tag, start, end)
* 5. 以pos为末端截断stack,相当于栈弹出末端元素
* */

2.2.2 第四批次解析

此时剩余的html内容如下:


         />
          姓氏<input type="text" v-model="surname" />
        <p>用来测试expectHTML-p<div>用来测试expectHTML-div</div>content001</p>
        <p>测试双括号号输出 -- {{username}} -- Mustache语法</p>
        <!-- 用来测试自定义组件解析 -->
        <my-component1 v-bind:username="username" :user="user"></my-component1>
        <!-- 用来测试自定义组件解析 -->
        <my-component2 v-bind:username="username" :user="user" />
      </div>
    </div>
  </div>
</section>


/**
* 1. 匹配开始标签终input端部分 />,end[1] = '/',所以打上自闭合标记,不用调用options.start方法也不用切换lastTag,也不用往stack压入标签
* 2. 继续处理模板
* 
* */

2.2.3 第五批次解析

此时剩余的html内容如下:


        <p>用来测试expectHTML-p<div>用来测试expectHTML-div</div>content001</p>
        <p>测试双括号号输出 -- {{username}} -- Mustache语法</p>
        <!-- 用来测试自定义组件解析 -->
        <my-component1 v-bind:username="username" :user="user"></my-component1>
        <!-- 用来测试自定义组件解析 -->
        <my-component2 v-bind:username="username" :user="user" />
      </div>
    </div>
  </div>
</section>


/**
* 1. 这边涉及到的是关于和浏览器端是否保持一致的处理
* 2. <p><div>content</div></p>  在浏览器中会这样表现 <p level="1"></p><div></div><p level="2"></p>
* 3. 也就是说如果用户传入字符串如上<p><div>content</div></p>, 要保持一致的话,需要特殊处理
* 4. 解析p之后,遇到div,符合lastTag === 'p' && isNonPhrasingTag(tagName),p标签包裹块级标签,所以特殊处理
* 5. 在处理div的时候,lastTag = 'p',则调用一遍parseEnd('p'),清除掉stack中保存的['p'],stack = [],继续处理 压入div, ['div']
* 6. 又遇见</p>,往stack中查找p,没有找到,pos = -1,进入特殊块,调用欧赔options.start('p'),options.end('p')
* 7. 就由一个p标签对变成了两个p标签对,且拍平与div处于同级 content001会被转移到外层
* 8. 另外一种就是是否允许左开的标签  类似这种  <img> <p> 或者自定义允许指定名称的组件可以没有结束标签
* 9. <img> 这是左开  <img /> 这是自闭合
* */

2.2.4 第六批次解析

此时剩余的html内容如下:


        <p>测试双括号号输出 -- {{username}} -- Mustache语法</p>
        <!-- 用来测试自定义组件解析 -->
        <my-component1 v-bind:username="username" :user="user"></my-component1>
        <!-- 用来测试自定义组件解析 -->
        <my-component2 v-bind:username="username" :user="user" />
      </div>
    </div>
  </div>
</section>


/**
* 1. text内容处理  textEnd >= 0表示text和标签内容混排,如果textEnd<0 则所有都是纯粹的text内容,直接调用options.chars()抛出
* 2. 如果last === html的两种情况,第一种是传进来的html本身就有问题,没有需要编译各种标签的内容,另一种是结尾处是一段纯文本,在开发模式下会告警
* */

2.2.5 收尾

字符解析的核心就是这样了 还有一些内容比如是否富文本标签的处理,一些换行处理,细节大家可以自己看看

  • 关于性能优化的细节

可以看到parseStartTag的频率是最高的,放置到循环末端有一定的优化作用

  • 用一张图来展示上述流程

3. 模板编译之ast语法树生成

最终输出结果是一个root ast节点,通过children属性来绑定子父级关系

3.1 相关正则解析

  • onRE

/**
* 匹配@或者v-on:开头,也就是事件绑定匹配
* */
export const onRE = /^@|^v-on:/

  • dirRE

/**
* 匹配@或者v-或者:开头,指令匹配 包括事件监听
* */
export const dirRE = process.env.VBIND_PROP_SHORTHAND
  ? /^v-|^@|^:|^\./
  : /^v-|^@|^:/

  • forAliasRE

/**
* 主要用途是匹配v-for循环相关
* 1. 子表达式1,匹配空白字符开头,非空白字符随后的0次或多次,
* 2. ([\s\S]*)  可以匹配到 str="  item"
* 3. ([\s\S]*?)  可以匹配到 str="  item, index"
* 4. ([\s\S]*?)\s+  可以匹配到 str="  item, index  "
* 5. (?:in|of)      非贪婪匹配 匹配到in或者of停止向下寻找
* 6. /([\s\S]*?)\s+(?:in|of)\s+   可以匹配到 str="  item, index of  "
* 7. ([\s\S]*?)\s+(?:in|of)\s+([\s\S]*)   可以匹配到 str="  item, index of object"
* */
export const forAliasRE = /([\s\S]*?)\s+(?:in|of)\s+([\s\S]*)/

  • forIteratorRE

/**
* 匹配@或者v-on:开头,也就是事件绑定匹配,以下是我能想出来的几种形式,包括基础版本,嵌套版本本质上是对元素对象取值的扩展
* 1. v-for="item in list"
* 2. v-for="item, index in list"
* 3. v-for="item, key, index of obj"
* 4. v-for="(item, key, index) of obj"
* 5. v-for="[item1, item2], index in list"  list = [[], []]
* 6. v-for="{name, password}, key, index of obj"  obj = {key1: {name: '', password: ''}}
* 7. v-for="[item1, {name}], index in list"  list = [['xxx', {name: 'xx'}]
* */
export const forIteratorRE = /,([^,\}\]]*)(?:,([^,\}\]]*))?$/

  • dynamicArgRE

/**
* 匹配v-bind[xxx]  匹配xxx的
* */
const dynamicArgRE = /^\[.*\]$/

  • modifierRE

/**
* 匹配修饰符的  类似.prop  .enter  .prevent这些
* */
const dynamicArgRE = /^\[.*\]$/

  • modifierRE

/**
* 匹配v-slot插槽
* */
const slotRE = /^v-slot(:|$)|^#/

3.2 开始我们的parse旅程

接收html-parser抛出的数据信息,有层级顺序的组装ast节点,并且在该节点对象上进行各种相对应的属性扩展

parse主流程示意图

3.2.1 关键变量定义


const stack = []                            // 栈对象 代表节点层级
let root                                    // 根节点
let currentParent                           // 类似html-parser中的lastTag 当前处理节点的父节点
let inVPre = false                          // 是否在v-pre指令中
let inPre = false                           // 是否在<pre>标签中

3.2.2 parseHTML开始调用 解析相关参数


    expectHTML: options.expectHTML,                                       // 是否和浏览器行为保持一致
    isUnaryTag: options.isUnaryTag,                                       // 是否自闭合标签的判断方法
    canBeLeftOpenTag: options.canBeLeftOpenTag,                           // 是否可以左开标签判断方法
    shouldDecodeNewlines: options.shouldDecodeNewlines,                   // 编码解码相关配置
    shouldDecodeNewlinesForHref: options.shouldDecodeNewlinesForHref,     // href链接的换行或者制表符等编码解码处理
    shouldKeepComment: options.comments,                                  // 是否需要保留注释
    outputSourceRange: options.outputSourceRange,                         // 是否需要ourputSource

    options.start()                                                       // 接收start开始标签信息
    options.end()                                                         // 接收end结束标签信息
    options.chars()                                                       // 接收纯文本信息
    options.comment()                                                     // 接收注释信息

3.2.3 html-parser调用start的执行过程

/**
* 1. 调用createASTElement,创建ast节点element
* {
*    type: 1,
*    tag,
*    attrsList: attrs,
*    attrsMap: makeAttrsMap(attrs),
*    rawAttrsMap: {},
*    parent,
*    children: []
* }
* 2. 获取命名空间信息ns,有一些标签有ns特性,比如frame,svg等
* 3. 非生产模式下如果outputSourceRange为true,保存原始属性map集,校验属性名称的合法性,如果含有特殊字符将告警
* 4. 如果禁止标签混入启动告警,比如dom中混入srcipt标签,理论上合法,但是禁止使用,会带来副作用的标签,产生不可预料的情况
* 5. 先进行判断是否在v-pre指令中,如果含有v-pre属性,标记el.pre = true,可以跳过大量process处理指令的流程,只收集原生属性,需要对attrs进行处理,把值进行stringify
* 6. 判断是否在<pre>标签,如果是,保留text类型值为空的子节点
* 7. 判断该element是否处理过
* 8. 处理v-for属性processFor,例如v-for="(item, key, index) of obj"
*   el.for = 'obj'
*   el.alias = 'item'
*   el.iterator1 = 'key'
*   el.iterator1 = 'index'
* 9. 处理v-if属性processIf,例如v-if="count === 1" v-else v-else-if="count !== 1"
*   el.if = 'count === 1'
*   el.ifConditions.push({
*     exp: 'count === 1',
*     block: el
*   })
*   el.else = true
*   el.elself = 'count !== 1'
* 10. 处理v-once属性processOnce,v-once
*   el.once = true
* 11. 如果root=undefined,则把当前el设置为根节点root
* 12. 调用checkRootConstraints检查根节点合法性
*   (1). tag===slot,tag===template的不可以
*   (2). 不能在根节点中带有v-for指令
* 13. 如果不是自闭合标签,处理完当前节点后把当前节点标记为下个循环处理节点的父节点,且将当前节点压入栈stack,如果是自闭合标签,直接调用closeElement,处理关闭标签内容
* */


3.2.4 html-parser调用end的执行过程


/**
* 1. 获取栈末端元素就是需要进行处理的对应节点信息,stack末端元素移除,currentParent指向当前节点的前一个节点,
* */


3.2.4 closeElement的处理内容

/**
* 1. 调用trimEndingWhitespace,清除子节点为text类型且值为空的子元素 '<div><p>xxx</p>   </div>' 类似这种的,浏览器会保留空格,vue会把解析到的这种text空节点清除,如果是在pre标签中则需要保留
* 2. 调用processElement
* 3. processKey,如果tag === template,提示不能再template标签中使用key属性,如果存在for标签,提示transition-group用索引作key相当于没用
* 4. 判断是否为纯净节点,如果不存在key,不存在scopeslots,不存在属性列表
* 5. processRef,处理ref属性,el.ref = ref,检查当前ref是否在v-for指令下,el.refInFor = true
* 6. processSlotContent,处理slot,el.slotScope = slotScope,如果是template标签的slot,提示scope属性变更为slot-scope,v-for和slot-scope不要混用,提升v-for层级包裹slot-scope
* 7. 获取slot,el.slotTarget = slotTarget,如果不存在也就是匿名插槽即默认插槽,则处理为el.slotTarget = 'default'
* 8. 如果存在下面这种情况
*    <child>
*      <div slot-scope>显示div</div>  // 会被当成默认插槽  p标签将被丢弃 除非挂载上具名插槽
*      <p>显示p</p>
*    </child>
*    上面这段的处理代码在closeElement中,如果有slotScope,且slotTarget不存在 则当做默认default,而且后面同样带有slot-scope的匿名插槽的会覆盖前面的
*    if (element.slotScope) {
*       const name = element.slotTarget || '"default"'
*       ;(currentParent.scopedSlots || (currentParent.scopedSlots = {}))[name] = element
*     }
* 9. slotTargetDynamic是否为具名插槽,如果有slot属性,且tag!==template&&不存在slot-scope则当做原生属性处理
* 10. 如果插槽标签!==template&&不存在slotScope,会把slot当做原生属性保留一份,作用不明
* 11. @2.6之后的slot新语法v-slot,如果存在v-slot和slot-scope不能混用,新语法就是v-slot:user="scope"这种用法,
* 12. 新语法的适用标签只有template&自定义组件,在组件上使用slot表示组件中包裹的内容即为默认插槽的内容,如果组件上定义了插槽,内部又出现template且设置具名插槽类似这种<template v-slot:xxx>,则这种混用会报警,因为会出现作用域模糊的情况
*     上述判断的实现,在closeElement子标签的时候如果检测到slotScope,则自动在它的parent挂载scopedSlots,在closeEldment父级的时候,
*     处理slotScope,scopedSlots不为空对象,判断已经存在具名,从源码上看,只要组件下面有其他插槽内容,都会告警,表示有其它插槽,需要用template写法解决这种问题
* 13. scopedSlots储存新语法的slot集合
* 14. 包装一个slotContainer = {
*   slotTarget: name                  // v-slot:name
*   slotTargetDynamic: dynamic        // v-slot:[name]  dynamic = true
*   children: [...]                   // el.children处理过滤旧语法的slot相关children,el的child元素父级指向slotContainer
* }
* 15. processSlotOutlet处理<slot>标签,el.slotName="name" 提示不能把key属性放在该标签上,该标签实际上可能展开成复合标签内容
* 16. processComponent处理组件属性,获取:is或者inline-tempate属性,el.component = bingding,el.inlineTemplate = true
* 17. transforms依次执行,当前只有一个transform,src/platforms/web/compiler/class.js文件的transformNode方法,获取class属性信息,丢弃语法提示class="{{val}}",现语法:class="val"
* 18. transformNode 
*     (1). 获取普通class属性,标记el.staticClass = JSON.stringify(staticClass),获取:class或者v-bind:class,el.classBingding = classBinding
*     (2). 获取普通style属性,标记el.staticStye = JSON.stringify(staticStyle),获取:style或者v-bind:style,el.styleBingding = styleBingding
* 19. 调用processAttrs处理各种指令,具体查看 #### 3.2.5 processAttrs的处理内容
* 20. 开始处理特殊情况 !stack.length && element !== root,这种情况如下
*   (1). template: `
*     <div v-if="showMain"></div>
*     <div v-else-if="showMiddle"></div>
*     <div v-else></div>
*   `,
*    允许这样的情况存在,如果没有if或者其他条件表达式,则会进行报错,只能容许一个根元素,
*    el.ifConditions = [
*       {
*         exp: 'showMiddle',
*         block: el
*       }
*    ]
*   (2). 这种情况也需要检查根元素的合法性,也就是把挂载条件表达式的标签调用checkRootConstraints检查合法性,不能为slot,template标签,不能在for循环中
* 21. 处理条件语句,如果当前父级存在且当前el不是forbidden元素,调用processIfConditions处理,详情请查看 #### 3.2.9 processIfConditions处理内容
* 22. 接下来就是我们之前提过的,如果element.slotScope,则会在其父级加上一个scopedSlots来保存相关信息
* 23. 当el压入父级children,当前element.parent = currentParent
* 24. element.children = element.children.filter(c => !(c: any).slotScope),把<slot></slot>这种占标签删除
* 25. trimEndingWhitespace(element)再次清理结尾textnode节点
* 26. 修改当前节点范围内的inVPre和inPre的标识
* 27. postTransforms遍历调用处理el,不过web平台下为空数组
* */

3.2.5 processAttrs的处理内容

processAttrs流程示意图

/**
* 1. 属性列表的process处理流程
* 2. 循环遍历属性列表,匹配指令正则,如果没有匹配到,则当做原生属性来处理,stringify(value),如果没匹配到指令且value中存在{{}}这种语法,提示告警
* 3. 如果匹配中了,el.hasBindings = true
* 4. 匹配属性名称中的修饰符,.once  .enter .passive等,经过parse返回后结果类似 {once: true, passive: true}
* 5. 处理.prop修饰符标记,关于prop修饰符,可查看这篇文章,https://segmentfault.com/a/1190000012820563,不想在html中暴露数据或者不想污染html,直接实现和props一样的效果可以用.prop修饰符,后续还需要深入了解
* 6. 匹配v-bind&:语法,如果命中,处理parseFilters,filter的处理过程可以查看  3.2.6
* 7. 判断是否为v-bind:[xx]形式,如果是,则isDynamic = true
* 8. 如果匹配到v-bind且没有找到表达式,提示绑定expression不能为空,也就是v-bind:xxx=""非法
* 9. 接下来处理存在修饰符的情况
* 10. 如果有prop修饰符且不是动态类型,则需要进行驼峰处理,特殊情况innerHtml需要特殊处理成innerHTML
* 11. 如果有camel,需要处理name为驼峰类型
* 12. 如果有sync修饰符,调用src/platform/web/directives/model.js文件的degenAssignmentCode解析表达式,
*    设 v-bind:xxx.sync="user",则解析后生成 `user=$event`
*    设 v-bind:xxx.sync="user.username"或者v-bind:xxx.sync="user['username']",则解析后生成 `$set(user, "username", $event)`
*    设 v-bind:xxx.sync="user.username"或者v-bind:xxx.sync="user.info.address" 则解析后生成 `$set(user.info, "address", $event)`
*    这一套解析过程可以看 #### 3.2.7 parseModel的处理内容
* 13. parseModel之后调用addHandler处理,addHandler的处理过程请看  #### 3.2.8 addHandler的处理内容
* 14. addHandler处理完之后,判断是有有.prop修饰符,或者不是自定义组件且平台相关必须为prop的属性,调用addProp处理,
*   (1). 假设 <child v-bind:surname.prop="surname">,
*   el.props = [
*     {
*        dynamic: false,
*        end: 78,
*        name: "surname",
*        start: 49,
*        value: "surname"
*     }
*   ]
*   // 这边还有些疑问 后续补充
*   (2). 什么叫平台标签必须props处理的呢,比如input的value就必须当做props处理 <input v-bind:value="surname">,对原生对象的prop绑定,propertity,不是自定义组件的props,也就是如下
*     let input = document.getElementByTag('input')
*     input.value = surname,surname与value强绑定 === 关系
*   (3). 假设<div v-bind:surname="surname"></div>
*   el.attrs = [
*     {
*        dynamic: false,
*        end: 78,
*        name: "surname",
*        start: 49,
*        value: "surname"
*     }
*   ]
* 15. 匹配事件监听指令,调用addHandler
* 16. 自定义指令解析,包括v-,或者@开头的属性,调用addDirective
*   (1). 假设<div v-pin="200"></div>
*   el.directives = [
*      arg: null,
*      end: 48,
*      isDynamicArg: false,
*      modifiers: undefined,
*      name: "pin",
*      rawName: "v-pin",
*      start: 37,
*      value: "200"
*   ]
* 17. 如果碰到v-model,进行v-model在for中的一个校验,
*   (1). 假设<div v-for="item in list"><child v-model="item"></div>,这样会导致一个告警,v-model不可以直接修改 v-for循环迭代时别名上的数据, 但是, 可以通过index下标来引用所需的数据, 可以达到相同目的
*   (2). 可以改成<div v-for="item, index in list"><child v-model="list[index]"></div>
* */

3.2.6 parseFilters的处理内容


/**
* 咱们以这个为例子想玲解析过程<h1 v-bind:xx="('haha' || yyy) | formatValue">todos</h1>
* 1. exp = ('haha' || yyy) | formatValue
* 2. i = 0, paren ++
* 3. i = 1, inSingle = true
* 4. i = 2, 3, 4, 5 haha
* 5. i = 6, inSingle = false
* 6. i = 7, c = '  inSingle = false
* 7, i = 8, 普通空格 
* 8, i = 9, i = \ 但是 i + 1 = | 不符合前后不为pipe的情况  所以不是管道符
* 9, i = 10, 11, 12, 13, 14, 15 = | yyy
* 10, i = 16, )  paren --   paren表示括号计数  此时 = 0
* 11, i = 17 普通空格
* 12, i = 18 |  前后没有管道符  此时括号 总括号  数组括号等计数为0  条件成立 获取expression = ('haha' || yyy)  此时expression结束undefined状态  下一次在匹配到  就是确实filter了
* 13, i = 19, 20, 21...29 结束循环匹配  各种计数也归零 inSingle等为false  如果expression不为undefined  则剩下的lastFilterIndex到i之间的string就是filter表达式
* 14, 上面没有列举多层filter的情况  如果有 则会在循环中处理中间的filter  末尾处理最后的filter  pushFilter
* */

/**
* 1. 在parseFilter处理后 调用wrapFilter输出解析内容
* 2. 假设模板 = <h1 v-bind:xx="('haha' || yyy) | formatValue | formatSize">todos</h1>
* 3. return _f("formatSize")(_f("formatValue")(('haha' || yyy)))
* 4. 解析后回到parseAttrs,得到value=_f("formatSize")(_f("formatValue")(('haha' || yyy)))
* */

3.2.7 parseModel的处理内容

  • 原注释,parseModel就是对下面几种情况的处理

/**
 * Parse a v-model expression into a base path and a final key segment.
 * Handles both dot-path and possible square brackets.
 *
 * Possible cases:
 *
 * - test
 * - test[key]
 * - test[test1[key]]
 * - test["a"][key]
 * - xxx.test[a[a].test1[key]]
 * - test.xxx.a["asa"][test1[key]]
 *
 */


/**
* 1. 第一部分解析,val.indexOf('[') < 0 || val.lastIndexOf(']') < len - 1的情况有下面几种
*   (1). 没有[]这两个字符,也就是全是点操作符的情况,v-bind:xxx.sync="user.userinfo.useraddress.addressName",解析结果=`$set(user.userinfo。useraddress, "addressName", $event)`
*   (2). 或者]不在结尾位置,也就是这种情况,v-bind:xxx.sync="user.userinfo[xxx].useraddress",解析结果=`$set(user.userinfo[xxx], "useraddress", $event)`
* 2. 第二部分解析1,假设v-bind:xxx.sync="user[userinfo][address]"
*   (1). 当前游标index = 0,index < len,未结束,遍历下一个字符,不是双引号或者单引号,开始方括号的处理
*   (2). 遇到方括号时,parseBracket(chr),标记inBracket = 1,表示在方括号之间,标记expressionPos=index,表达式起始位置,继续匹配,如果遇到左方括号,inBracket+1,反之inBracket-1,
* 3. 第二部分解析2,假设v-bind:xxx.sync="user[userinfo][address]"
*   (1). 第一个左方括号和上面处理相似,第二个重新计数expressionPos = index,重新定位表达式的位置,找到对应右方括号索引,截取之间的内容作为表达式,解析结果=`$set(user[userinfo], useraddress, $event)`
* 4. 第二部分解析3,假设v-bind:xxx.sync="user[userinfo[xx]]",
*   (1). 左方括号开始遇见一个左加一,遇见一个右减一,所以解析结果=`$set(user, userinfo[xx], $event)`
* 5. 第二部分解析4,带有双引号或者单引号的情况,总结规律就是,并没有对它们做特殊处理,只是调用工具方法parseString,使更高效的找到另一个相对应的双引号或者单引号,向右移动游标,这样省去了部分字符进入是否为方括号的判断
* 6. 总结
*   (1). 找出操作的目标对象,并以结尾部分作为key,事件$event作为辅助,调用$set方法进行刷新,
*   (2). parseString对性能方面的考虑比较深
*   (3). `$set(目标对象, key, $event)`
* */

3.2.7 addHandler的处理内容


/**
* 1. 检查如果passive和prevent两种修饰符同时出现,告警提示,passive告诉浏览器在用户自定义的事件处理handler中不会出现prevent处理逻辑,可以不用等用户的自定义handler处理完成再冒泡,而是直接事件冒泡,提供给外层的事件监听者,一定程度上有性能优势
* 2. 鼠标右键修饰符.right,
*    (1). name = contextmenu
*    (2). dynamic  name = (xx)==='click'?'contextmenu':(xx)
* 3. 鼠标middle修饰符
*    (1). name = mouseup
*    (2). dynamic name = (xxx)==='click'?'mouseup':(xxx)     // 鼠标middle为mouseup事件
* 4. capture修饰符,事件捕获由外到内 name = !click
* 5. once一次性事件监听 name = ~click
* 6. passive  name = &click
* 7. 如果有.native修饰符 el.nativeEvents收集handler,否则el.events收集handler
* 8. 假设<div @click.right="handlerClick">,新建handler,
*   newHandler = {
*     value: 'handleClick',
*     modifiers: modifiers,
*     dynamic
*   }
* 9. 如果events原有挂载,则在其基础上扩展,有important字段的放置顺序靠前
* 10. el.plain = false,有这么多修饰符,也不能称作纯净的节点了
* */

3.2.8 查看.sync的具体调用addHandler


/**
* 1. 假设 <div v-bind:user.sync="user">,
*   el = {
*     ...,
*     events: {
*       'update:user': {
*         end: 11,
*         start: 11,
*         value: 'user=$event'
*       },
*       plain: false
*     }
*   }
* 2. 假设 <div v-bind:[user].sync="user">,
*   el = {
*     ...,
*     events: {
*       '"update:"+(surname)': {
*         dynamic: true,
*         end: 11,
*         start: 11,
*         value: 'user=$event'
*       },
*       plain: false
*     }
*   }
* 3. 假设 <div v-bind:say-hi.sync="user">,
*   el = {
*     ...,
*     events: {
*       'update:say-hi': {
*         end: 11,
*         start: 11,
*         value: 'user=$event'
*       },
*       'update:sayHi': {
*         end: 11,
*         start: 11,
*         value: 'user=$event'
*       },
*       plain: false
*     }
*   }
* */

3.2.9 processIfConditions处理内容


/**
* 1. 假设
*     <div v-if="showMain"></div>                     // el1
*     <div v-else-if="showMiddle" el="middle"></div>  // el2
*     <div v-else-if="showBottom" el="bottom"></div>  // el3
*     <div v-else></div>                              // el4
*     (1). processIfConditions(el2),查找父级然后往前找兄弟节点(v-if节点必然在其兄弟节点且当前兄弟节点们一定是顺序靠前的标签,后面的还没解析),
*       如果找到if标记,则是一套条件表达式的初始位置,在该兄弟节点上加上el1.ifConditions = [{exp: showMiddle, block: el1}]
*     (2). 在查找兄弟节点的过程中,如果有找到v-if和v-else-if之间的内容,将会被忽略且告警
*     (3). 如果没有找到对应的含有if条件的兄弟节点,找不到匹配的条件块告警
* */

3.2.10 html-parser调用chars的执行过程


/**
* 1. 如果不存在currentParent && text === template,则表示没有根节点,只有text文本,告警
* 2. 如果不存在currentParent && text = text.trim(),告警在根元素之外的文本内容将被忽略
* 3. 几种情况的区分处理
*   (1). 如果在pre标签内部,且父级是style或者script,保留原始text,否则编码text内容
*   (2). 如果父级children不存在,就是一个末尾空节点,text = ''
*   (3). 如果需要保留空字符,text = preserveWhitespace ? ' ' : ''
* 4. 经过上面处理,如果text !== '',
*   (1). 不在Pre标签内的,处理parseText,解析双中括号表达式,关于parseText处理内容,可以查看 
*   (2). 第二种情况是生成文本节点 {type: 3, text}
* */

3.2.10 parseText处理内容


/**
* 1. 先进行正则构建,如果用户提供了就用用户的,否则使用{{}}匹配
* 2. 假设 <p>客户姓名: {{username}},客户昵称:{{nickname}},soso</p>
*   (1). 定义游标index,match匹配到了{{username}},此时lastIndex = 0与index之间的内容为 = 客户姓名: ,rasTokens和tokens都保存一份相关内容
*   (2). 调用parseFilters来处理match,tokens.push(`_s(${exp})`),rawTokens.push({ '@binding': exp }),重新设置lastIndex = index + match[0].length
*   (3). 没有再匹配到{{}}时,比较lastIndex和text的长度,确认结尾有text内容,继续保存一份
*   (4). 综上
*     tokens = [
*        0: ""客户姓名: ""
*        1: "_s(username)"
*        2: "",客户昵称:""
*        3: "_s(nickname)"
*        4: "",soso""
*     ]
*     rasTokens = [
*        0: "客户姓名: "
*        1: {@binding: "username"}
*        2: ",客户昵称:"
*        3: {@binding: "nickname"}
*        4: ",soso"
*     ]
* */

3.2.10 html-parser调用comment的执行过程


/**
* 1. 当成普通文本节点处理,加上了isComment标识
* */

4. optimize优化相关

关于ast树的再次处理,打上特殊标识,为后面的渲染优化铺垫


/**
* 1. 调用markStatic,node.static = isStatic(node),判断当前节点是否为静态节点,循环递归遍历children中的元素,如果其中一个child不为静态节点则父节点node.isStatic = false,同样的处理node.ifConditions
* 2. 判断是否为静态节点的方法,isStatic,node.type === 2表示有表达式,不为静态节点,node.type === 3纯文本节点,静态节点,
*    (1). node.pre的为静态节点,动态节点有如下情况
*         node.hasBindings &&                        // dynamic bindings
*         node.if &&                                 // if
*         node.for &&                                // v-if or v-for or v-else
*         isBuiltInTag(node.tag) &&                  // not a built-in
*         isPlatformReservedTag(node.tag) &&         // not a component
*         !isDirectChildOfTemplateFor(node) &&       // 向上寻找父级标签是否为template
*         Object.keys(node).every(isStaticKey)       // 是否全部属性都是静态属性
*    (2). 理论上我觉得每个node有个static标记就可以了确定静态渲染所需的节点数据了,不过作者加上了markStaticRoots,子树根节点静态标记
*    (3). 注释的意思是,如果节点本身静态,但是children长度为1且唯一节点类型为纯文本,则不用缓存了直接重新渲染收益会比缓存好,没测试过
* 3. 总结一下,优化器就是给每个节点打上静态或者非静态标记   
* */



如果可以,请喝杯咖啡,ヾ(≧▽≦*)o