首页
沸点
课程
数据标注
HOT
AI Coding
更多
直播
活动
APP
插件
直播
活动
APP
插件
搜索历史
清空
创作者中心
写文章
发沸点
写笔记
写代码
草稿箱
创作灵感
查看更多
登录
注册
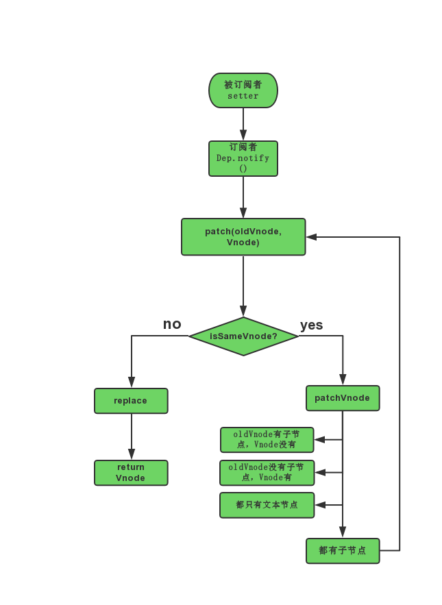
diff算法流程图
行书子
2019-11-21
1,169
阅读1分钟
用processon工具画图,画一遍熟悉一下
参考文章:
详解vue的diff算法
行书子
前端 @https://github.com/xszi
28
文章
37k
阅读
33
粉丝
目录
收起