简单了解node stream(一)

1,215 阅读9分钟

Almost all Node.js applications, no matter how simple, use streams in some manner.

开篇先吓吓自己。画画图,分析分析代码加深自己的理解。

简单了解node stream

  • stream基本概念
  • Readable - 可读取数据的流
  • Writable - 可写入数据的流
  • 总结

1.stream基本概念

1.1什么是 stream

1. 在编写代码时,我们应该有一些方法将程序像连接水管一样连接起来 -- 当我们需要获取一些数据时,可以去通过"拧"其他的部分来达到目的。这也应该是IO应有的方式。 -- Doug McIlroy. October 11, 1964

结合到node中

stream 就像是一个抽象的模型(有点像水管),能有序的传输数据(有点像水),需要时就拧开水管取点用,还可以控制大小。

Node.js 中有四种基本的流类型:
  • Writable - 可写入数据的流(例如 fs.createWriteStream())。
  • Readable - 可读取数据的流(例如 fs.createReadStream())。
  • Duplex - 可读又可写的流(例如 net.Socket)。
  • Transform - 在读写过程中可以修改或转换数据的 Duplex 流(例如 zlib.createDeflate())。

2.Readable-可读取数据的流

2.1 简单描述Readable 可读取数据流

可读流是对提供数据的来源的一种抽象。就像水管传递水资源供我们消费使用一样。

可读流有两种模式:流动模式(flowing)或暂停模式(paused)

  • 流动模式flowing,数据自动从底层系统读取,并通过EventEmitter 接口的‘data’事件尽可能快地被提供给应用程序。
  • 暂停模式paused, 数据必须显示通过调用stream.read()读取数据。

Stream 实例的 _readableState.flow(_readableState 是内部用来存储状态数据的对象) 有三个状态:

  • _readableState.flow = null,暂时没有消费者过来(初始状态,没有确定模式)
  • _readableState.flow = false,
  • _readableState.flow = true,

2.2Readable 可读取数据流 flowing 模式

举个例子: flowing 模式,一旦绑定监听器到 'data' 事件时,流会转换到流动模式_readableState.flow = true

const { Readable } = require('stream');
class myReadable extends Readable {
  constructor(options,sources) {
    super(options);
    this.sources = Buffer.from(sources);
    this.pos = 0;
  }
  // 继承了Readable 的类必须实现 _read() 私有方法,被内部 Readable类的方法调用
  // 当_read() 被调用时,如果从资源读取到数据,则需要开始使用 this.push(dataChunk) 推送数据到读取队列。 
  // _read() 应该持续从资源读取数据并推送数据,直到push(null)
  _read(size) {
    if (this.pos < this.sources.length) {
      if(this.pos + size >= this.sources.length ) {
        size = this.sources.length - this.pos
      }
      this.push(this.sources.slice(this.pos, this.pos + size));
      this.pos = this.pos + size;
    } else {
      this.push(null);
    }
  }
}
let rs = new myReadable({
  highWaterMark: 6
},"我是罗小布,我是某个地方来的水资源")
let waterCup = []
// 绑定监听器到 'data' 事件时,流会转换到流动模式。
// 当流将数据块传送给消费者后触发。 
rs.on('data',(chunk)=>{
  console.log(chunk); // chunk 是一个 buffer
  waterCup.push(chunk)
})
rs.on('end',()=>{
  console.log('读取消耗完毕');
  console.log(Buffer.concat(waterCup).toString())
})

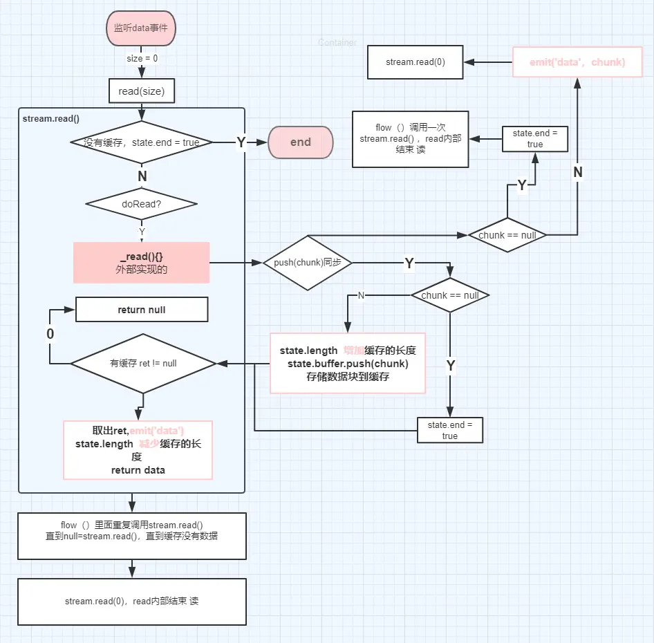
从上述代码开启调试:

大概的画了一下flowing模式的代码执行图:(这个图真心不好看,建议看后面的那个。这个不是流程图)

一旦开始监听data方法,Readable内部就会调用read方法,来触发读流操作,

_read() 函数里面push 是同步操作会先将数据存储在this.buffer (this.buffe = new bufferList(),bufferList是内部实现的数据结构)变量中,然后再从this.buffer 变量中取出,emit('data',chunk) 消费掉。

function flow(stream) { // 消耗缓存操作
  const state = stream._readableState;
  debug('flow', state.flowing);
  while (state.flowing && stream.read() !== null);
}

_read() 函数里面push 是异步,一旦异步操作中调用了push方法,且有数据,无缓存队列,此时会直接emit('data',chunk) 消费掉,然后调用stream.read(0)。

stream.read(0)调用代码如下:

function maybeReadMore_(stream, state) {
//   - 缓冲区中没有数据,并且流处于流模式。 在这种模式下,下面的循环负责确保调用read()。 
// 只执行一次就跳出 因为 len === state.length 
while (!state.reading && !state.ended &&
       (state.length < state.highWaterMark ||
        (state.flowing && state.length === 0))) {
  const len = state.length;
  debug('maybeReadMore read 0');
  stream.read(0);
  if (len === state.length)
    // Didn't get any data, stop spinning.
    break;
}
state.readingMore = false;
}

但是如果在读取数据的途中调用了stream.pause() 此时会停止消费数据,但不会停止生产数据,生产的数据会缓存起来,如果流的消费者没有调用stream.read或者stream.resume方法, 这些数据会始终存在于内部缓存队列中(this.buffe = new bufferList(),bufferList是内部实现的数据结构),直到被消费。

由上简化图形:

flowing 模式是自动获取底层资源不断流向消费者,是流动的。

数据自动从底层系统读取,并通过EventEmitter 接口的‘’data'事件尽可能快地被提供给应用。

2.3 .flowing 模式在 node 其它模块中的使用

已经封装好的模块更关注数据消费部分

http 模块

let http = require('http')

let server = http.createServer((req,res)=>{
  var method = req.method;
  if(method === 'POST') {
    req.on('data',()=>{ // 接收数据
      console.log(chunk)
    })
    req.on('end',()=>{
      // 接收数据完成
      console.log(chunk)
      res.end('ok')
    })
  }
})
server.listen(8000)

fs 模块

let fs = require('fs')
let path = require('path')
let rs = fs.createReadStream(path.resolve(__dirname,'1.txt'),{
  flags: 'r+',
  highWaterMark: 3,
})
rs.on('data',(data)=>{ // 接收数据
  console.log(data.toString())
})
rs.on('end',()=>{ // 接收数据完成
  console.log('end')
})
rs.on('error',(error)=>{
  console.log(error)
})

2.4.Readable 可读取数据流 paused模式

举个例子: paused模式,一旦绑定监听器到 'readable' 事件时,流会转换到暂停模式_readableState.flow = false

const { Readable } = require("stream");
class myReadable extends Readable {
  constructor(options, sources) {
    super(options);
    this.sources = Buffer.from(sources);
    console.log(this.sources)
    this.pos = 0;
  }
  // 继承了Readable 的类必须实现 _read() 私有方法,被内部 Readable类的方法调用
  // 当_read() 被调用时,如果从资源读取到数据,则需要开始使用 this.push(dataChunk) 推送数据到读取队列。
  // _read() 应该持续从资源读取数据并推送数据,push(null)
  _read(size) {
    if (this.pos < this.sources.length) {
      if(this.pos + size >= this.sources.length ) {
        size = this.sources.length - this.pos
      }
      console.log('读取了:', this.sources.slice(this.pos, this.pos + size))
      this.push(this.sources.slice(this.pos, this.pos + size));
      this.pos = this.pos + size;
    } else {
      this.push(null);
    }
  }
}
let rs = new myReadable(
  {
    highWaterMark: 8
  },
  '我是罗小布,我是某个地方来的水资源'
);
let waterCup = [];
// 绑定监听器到 'readable' 事件时,流会转换到暂停模式。
// 'readable' 事件将在流中有数据有变化的时候触发
rs.on("readable", () => {
  console.log('触发了readable')
  while (null !== (chunk = rs.read(7))) {
    console.log("消耗---",chunk.length);
    waterCup.push(chunk)
  }
});

rs.on("end", () => {
  console.log("读取消耗完毕");
  console.log(Buffer.concat(waterCup).toString());
});

从上述代码开启调试:

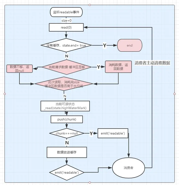
大概的画了一下paused模式的代码执行流程:

一旦开始监听readable事件,Readable内部就会调用read方法,获取数据到缓存中,并发出“readable”事件。

消费者监听了 readable 事件并不会消费数据,需要主动调用 .read(size) 函数获取数据,数据才会从缓存池取出。

若果读取的数据size > highWaterMark,会修改掉之前设置的highWaterMark,(会影响读取数据的大小)

如果获取的数据大于缓存池数据, .read(size) 会返回null, 底层会自动读取数据存储进缓存池并发出“readable”事件,通知消费。当消费者获得数据后,如果资源池缓存低于highWaterMark值,底层会读取并往缓存池输送数据,直到缓存高于highWaterMark值(数据足够的情况)

如果获取的数据小于缓存池数据,返回数据。接着判定消耗数据后,如果资源池缓存低于highWaterMark值,底层会读取并往缓存池输送数据,直到缓存高于highWaterMark值(数据足够的情况)

'readable' 事件触发表明流有了新的动态:要么是有了新的数据(获取数据填充缓存),要么是到了流的尾部。
对于前者, stream.read() 将返回可用的数据。而对于后者, stream.read() 将返回 null。
由上简化图形:
消费者监听了 readable 事件并不会消费数据,需要主动调用 .read([size]) 函数获取数据,数据才会从缓存池取出。
不同于flowing 模式,数据是自动流出。
补充:
highWaterMark 的值可以根据读取的数据修改:看如下源码
  // If we're asking for more than the current hwm, then raise the hwm.
  if (n > state.highWaterMark) 
    state.highWaterMark = computeNewHighWaterMark(n);

readable.push(chunk[, encoding]) 函数

readable.push() 方法用于将内容推入内部的 buffer。 它可以由 readable._read() 方法驱动。

这个方法的返回值可以控制读的速度,同Writable.write()控制写的速度。源码中返回true/false

 // We can push more data if we are below the highWaterMark.
  // Also, if we have no data yet, we can stand some more bytes.
  // This is to work around cases where hwm=0, such as the repl.
  return !state.ended &&
    (state.length < state.highWaterMark || state.length === 0);

3.Writable-可写入数据的流

可写流是对数据要被写入的目的地的一种抽象。

3.1 Writable的小例子

let { Writable } = require("stream");
class myWrite extends Writable {
  constructor(dest, options) {
    super(options);
  }
  // Writable 的类必须实现._write() 或._writev()私有方法,被内部 Writable类的方法调用
  // _write 被调用时,将数据发送到底层资源。
  // 无论是成功完成写入还是写入失败出现错误,都必须调用 callback
  _write(chunk, encoding, callback) {
    arr.push(chunk);
    setTimeout(() => {
      callback();
    });
  }
}
let arr = [];
let ws = new myWrite(arr, {
  highWaterMark: 4
});
let text = "数据源哈哈哈";
let n = 0;
function write() {
  let flag = true;
  while (flag && text.length > n) {
    console.log(text[n]);
    flag = ws.write(text[n]);
    n++;
  }
}
ws.on("drain", () => {
  console.log("排空了");
  write();
});
write();

从上述代码开启调试:

大概的画了一下writable代码执行图:

调用 writable.write(chunk) ,如果此时正在进行底层写,此时的数据流就会进入队列池缓存起来,如果此时没有则会调用_write()将数据写入目的地。

可写流通过反复调用 writable.write(chunk) 方法将数据放到缓冲器。 当内部缓冲数据的总数小于 highWaterMark 指定的阈值时, 调用 writable.write() 将返回true。 一旦内部缓冲器的大小达到或超过 highWaterMark ,调用 writable.write() 将返回 false 。

此时最好停止调用writable.write(chunk),等待内部将缓存区清空 emit('drain') 时,再接着写入数据。

由上简化图形:

可以关注一下finish 方法

调用 writable.end() 表明已没有数据要被写入可写流,且缓冲数据都已传给底层系统之后触发

3.2 .stream writable 在node 其它模块中的使用

已经封装好的模块更关注数据生产部分

http 模块

let http = require('http')

let server = http.createServer((req,res)=>{
  res.write('hello');
  res.write('world');
  res.end();
})
server.listen(8000)

fs模块:

let fs = require("fs");
let path = require("path");
let ws = fs.createWriteStream(path.resolve(__dirname, "./1.txt"), {
  flags: "w",
  encoding: "utf8",
  start: 0,
  highWaterMark: 3
});
let i = 9;
function write() {
  let flag = true; // 表示是否能写入
  while (flag && i >= 0) {
    // 9 - 0
    flag = ws.write(i-- + "");
  }
}
ws.on("drain", () => {
  write();
});
write();

4.总结

文章是对stream的简单了解,文中例子比较粗糙,理解不准确之处,还请教正。

node文档写的很详细,了解更多细节可以参考文档,以及node源码。