本文首发于微信公众号「后厂村码农」
前言
在上一篇文章中,我们学习了如何去使用Lifecycle,当然之会使用是不够的,还需要了解它的原理,这是成为优秀工程师必备的。这篇文章就来学习Lifecycle的基本原理。
1.Lifecycle的生命周期状态事件和状态
Lifecycle使用两个枚举来跟踪其关联组件的生命周期状态,这两个枚举分别是Event和State。 State指的是Lifecycle的生命周期所处的状态。 Event代表Lifecycle生命周期对应的事件,这些事件会映射到Activity和Fragment中的回调事件中。
Android 9.0的Lifecycle的源码如下所示。 frameworks/support/lifecycle/common/src/main/java/androidx/lifecycle/Lifecycle.java
public abstract class Lifecycle {
@MainThread
public abstract void addObserver(@NonNull LifecycleObserver observer);
@MainThread
public abstract void removeObserver(@NonNull LifecycleObserver observer);
@MainThread
@NonNull
public abstract State getCurrentState();
@SuppressWarnings("WeakerAccess")
public enum Event {
ON_CREATE,
ON_START,
ON_RESUME,
ON_PAUSE,
ON_STOP,
ON_DESTROY,
ON_ANY
}
@SuppressWarnings("WeakerAccess")
public enum State {
DESTROYED,
INITIALIZED,
CREATED,
STARTED,
RESUMED;
public boolean isAtLeast(@NonNull State state) {
return compareTo(state) >= 0;
}
}
}
Lifecycle是一个抽象类,其内部不仅包括了添加和移除观察者的方法,还包括了此前说到的Event和State枚举。可以看到Event中的事件和Activity的生命周期几乎是对应的,除了ON_ANY,它可用于匹配所有事件。
State与Event的关系入下面的时序图所示。

2.Lifecycle如何观察Activity和Fragment的生命周期
在Android Support Library 26.1.0 及其之后的版本,Activity和Fragment已经默认实现了LifecycleOwner接口,LifecycleOwner可以理解为被观察者,那么Lifecycle是如何观察Activity和Fragment的生命周期的呢?
在上一篇文章举的例子中,MainActivity继承了AppCompatActivity,而AppCompatActivity继承了FragmentActivity。在Android 8.0时,FragmentActivity继承自SupportActivity,而在Android 9.0,FragmentActivity继承自ComponentActivity 。SupportActivity和ComponentActivity的代码区别不大,这里以ComponentActivity举例,如下所示。
frameworks/support/compat/src/main/java/androidx/core/app/ComponentActivity.java
@RestrictTo(LIBRARY_GROUP)
public class ComponentActivity extends Activity implements LifecycleOwner {
private SimpleArrayMap<Class<? extends ExtraData>, ExtraData> mExtraDataMap =
new SimpleArrayMap<>();
private LifecycleRegistry mLifecycleRegistry = new LifecycleRegistry(this);//1
@RestrictTo(LIBRARY_GROUP)
public void putExtraData(ExtraData extraData) {
mExtraDataMap.put(extraData.getClass(), extraData);
}
@Override
@SuppressWarnings("RestrictedApi")
protected void onCreate(@Nullable Bundle savedInstanceState) {
super.onCreate(savedInstanceState);
ReportFragment.injectIfNeededIn(this);//2
}
@CallSuper
@Override
protected void onSaveInstanceState(Bundle outState) {
mLifecycleRegistry.markState(Lifecycle.State.CREATED);//3
super.onSaveInstanceState(outState);
}
@RestrictTo(LIBRARY_GROUP)
public <T extends ExtraData> T getExtraData(Class<T> extraDataClass) {
return (T) mExtraDataMap.get(extraDataClass);
}
@Override
public Lifecycle getLifecycle() {
return mLifecycleRegistry;//4
}
@RestrictTo(LIBRARY_GROUP)
public static class ExtraData {
}
}
注释1处创建了LifecycleRegistry,它是Lifecycle的实现类。注释4处实现了LifecycleOwner接口定义的getLifecycle方法,返回了LifecycleRegistry。在注释3处,将Lifecycle的State设置为CREATED。正常来说应该在ComponentActivity的各个生命周期方法中改变Lifecycle的State,显然在ComponentActivity中没有做这些,而是将这个任务交给了ReportFragment,注释2处的将ComponentActivity注入到ReportFragment中。
frameworks/support/lifecycle/runtime/src/main/java/androidx/lifecycle/ReportFragment.java
@RestrictTo(RestrictTo.Scope.LIBRARY_GROUP)
public class ReportFragment extends Fragment {
private static final String REPORT_FRAGMENT_TAG = "androidx.lifecycle"
+ ".LifecycleDispatcher.report_fragment_tag";
public static void injectIfNeededIn(Activity activity) {
android.app.FragmentManager manager = activity.getFragmentManager();
if (manager.findFragmentByTag(REPORT_FRAGMENT_TAG) == null) {
manager.beginTransaction().add(new ReportFragment(), REPORT_FRAGMENT_TAG).commit();
manager.executePendingTransactions();
}
}
static ReportFragment get(Activity activity) {
return (ReportFragment) activity.getFragmentManager().findFragmentByTag(
REPORT_FRAGMENT_TAG);
}
...
@Override
public void onActivityCreated(Bundle savedInstanceState) {
super.onActivityCreated(savedInstanceState);
dispatchCreate(mProcessListener);
dispatch(Lifecycle.Event.ON_CREATE);
}
@Override
public void onStart() {
super.onStart();
dispatchStart(mProcessListener);
dispatch(Lifecycle.Event.ON_START);//1
}
@Override
public void onResume() {
super.onResume();
dispatchResume(mProcessListener);
dispatch(Lifecycle.Event.ON_RESUME);
}
...
private void dispatch(Lifecycle.Event event) {
Activity activity = getActivity();
if (activity instanceof LifecycleRegistryOwner) {//2
((LifecycleRegistryOwner) activity).getLifecycle().handleLifecycleEvent(event);
return;
}
if (activity instanceof LifecycleOwner) {//3
Lifecycle lifecycle = ((LifecycleOwner) activity).getLifecycle();
if (lifecycle instanceof LifecycleRegistry) {
((LifecycleRegistry) lifecycle).handleLifecycleEvent(event);
}
}
}
...
}
ReportFragment的onStart方法中会调用注释1处的dispatch方法。在dispatch方法的注释2处,判断Activity是否实现了LifecycleRegistryOwner接口,LifecycleRegistryOwner继承了LifecycleOwner接口,这两个接口不同的是,LifecycleRegistryOwner定义的getLifecycle方法返回的是LifecycleRegistry类型,而LifecycleOwner定义的getLifecycle方法返回的是Lifecycle类型。注释3处如果Activity实现了LifecycleOwner接口,会调用LifecycleRegistry的handleLifecycleEvent方法。 frameworks/support/lifecycle/runtime/src/main/java/androidx/lifecycle/LifecycleRegistry.java
public void handleLifecycleEvent(@NonNull Lifecycle.Event event) {
State next = getStateAfter(event);
moveToState(next);
}
getStateAfter方法会获取“即将的事件” :当前事件执行后,即将会处于什么事件,代码如下所示。
static State getStateAfter(Event event) {
switch (event) {
case ON_CREATE:
case ON_STOP:
return CREATED;
case ON_START:
case ON_PAUSE:
return STARTED;
case ON_RESUME:
return RESUMED;
case ON_DESTROY:
return DESTROYED;
case ON_ANY:
break;
}
throw new IllegalArgumentException("Unexpected event value " + event);
}
这个和文章开头给出的State与Event关系的时序图对照看会比较好理解,比如当前执行了ON_CREATE事件或者ON_STOP事件,那么状态就会处于CREATED。回到handleLifecycleEvent方法,其内部还会调用moveToState方法。
private void moveToState(State next) {
if (mState == next) {
return;
}
mState = next;
if (mHandlingEvent || mAddingObserverCounter != 0) {
mNewEventOccurred = true;
return;
}
mHandlingEvent = true;
sync();
mHandlingEvent = false;
}
如果当前所处的状态和即将要处于的状态一样就不做任何操作,sync方法如下所示。
private void sync() {
LifecycleOwner lifecycleOwner = mLifecycleOwner.get();
if (lifecycleOwner == null) {
Log.w(LOG_TAG, "LifecycleOwner is garbage collected, you shouldn't try dispatch "
+ "new events from it.");
return;
}
while (!isSynced()) {
mNewEventOccurred = false;
if (mState.compareTo(mObserverMap.eldest().getValue().mState) < 0) {
backwardPass(lifecycleOwner);
}
Entry<LifecycleObserver, ObserverWithState> newest = mObserverMap.newest();
if (!mNewEventOccurred && newest != null
&& mState.compareTo(newest.getValue().mState) > 0) {
forwardPass(lifecycleOwner);
}
}
mNewEventOccurred = false;
}
sync方法中会根据当前状态和mObserverMap中的eldest和newest的状态做对比 ,判断当前状态是向前还是向后,比如由STARTED到RESUMED是状态向前,反过来就是状态向后,这个不要和Activity的生命周期搞混。向前还是向后的代码大同小异,这里以向后为例。
private void forwardPass(LifecycleOwner lifecycleOwner) {
Iterator<Entry<LifecycleObserver, ObserverWithState>> ascendingIterator =
mObserverMap.iteratorWithAdditions();
while (ascendingIterator.hasNext() && !mNewEventOccurred) {
Entry<LifecycleObserver, ObserverWithState> entry = ascendingIterator.next();
ObserverWithState observer = entry.getValue();//1
while ((observer.mState.compareTo(mState) < 0 && !mNewEventOccurred
&& mObserverMap.contains(entry.getKey()))) {
pushParentState(observer.mState);
observer.dispatchEvent(lifecycleOwner, upEvent(observer.mState));//2
popParentState();
}
}
}
注释1处的用于获取ObserverWithState,后面会在提到它。 注释2处的upEvent方法会得到当前状态的向前状态。ObserverWithState的dispatchEvent方法如下所示。
frameworks/support/lifecycle/runtime/src/main/java/androidx/lifecycle/LifecycleRegistry.java
static class ObserverWithState {
State mState;
GenericLifecycleObserver mLifecycleObserver;
ObserverWithState(LifecycleObserver observer, State initialState) {
mLifecycleObserver = Lifecycling.getCallback(observer);//1
mState = initialState;
}
void dispatchEvent(LifecycleOwner owner, Event event) {
State newState = getStateAfter(event);
mState = min(mState, newState);
mLifecycleObserver.onStateChanged(owner, event);
mState = newState;
}
}
从名称就可以看出来,它内部包括了State和GenericLifecycleObserver,GenericLifecycleObserver是一个接口,它继承了LifecycleObserver接口。 ReflectiveGenericLifecycleObserver和CompositeGeneratedAdaptersObserver是GenericLifecycleObserver的实现类,这里主要查看ReflectiveGenericLifecycleObserver的onStateChanged方法是如何实现的。 frameworks/support/lifecycle/common/src/main/java/androidx/lifecycle/ReflectiveGenericLifecycleObserver.java
class ReflectiveGenericLifecycleObserver implements GenericLifecycleObserver {
private final Object mWrapped;
private final CallbackInfo mInfo;
ReflectiveGenericLifecycleObserver(Object wrapped) {
mWrapped = wrapped;
mInfo = ClassesInfoCache.sInstance.getInfo(mWrapped.getClass());
}
@Override
public void onStateChanged(LifecycleOwner source, Event event) {
mInfo.invokeCallbacks(source, event, mWrapped);//1
}
}
注释1处会调用CallbackInfo的invokeCallbacks方法,在讲这个方法前,需要先了解CallbackInfo是怎么创建的,是由createInfo方法创建的,如下所示。
private CallbackInfo createInfo(Class klass, @Nullable Method[] declaredMethods) {
Class superclass = klass.getSuperclass();
Map<MethodReference, Lifecycle.Event> handlerToEvent = new HashMap<>();
...
Method[] methods = declaredMethods != null ? declaredMethods : getDeclaredMethods(klass);
boolean hasLifecycleMethods = false;
for (Method method : methods) {
OnLifecycleEvent annotation = method.getAnnotation(OnLifecycleEvent.class);//1
if (annotation == null) {
continue;
}
hasLifecycleMethods = true;
Class<?>[] params = method.getParameterTypes();
int callType = CALL_TYPE_NO_ARG;
if (params.length > 0) {
callType = CALL_TYPE_PROVIDER;
if (!params[0].isAssignableFrom(LifecycleOwner.class)) {
throw new IllegalArgumentException(
"invalid parameter type. Must be one and instanceof LifecycleOwner");
}
}
Lifecycle.Event event = annotation.value();//2
...
MethodReference methodReference = new MethodReference(callType, method);//3
verifyAndPutHandler(handlerToEvent, methodReference, event, klass);//4
}
CallbackInfo info = new CallbackInfo(handlerToEvent);//5
mCallbackMap.put(klass, info);
mHasLifecycleMethods.put(klass, hasLifecycleMethods);
return info;
}
关键点在注释1处,不断的遍历各个方法,获取方法上的名为OnLifecycleEvent的注解,这个注解正是实现LifecycleObserver接口时用到的。注释2处获取该注解的值,也就是在@OnLifecycleEvent中定义的事件。注释3处新建了一个MethodReference,其内部包括了使用了该注解的方法。注释4处的verifyAndPutHandler方法用于将MethodReference和对应的Event存在类型为Map<MethodReference, Lifecycle.Event> 的handlerToEvent中。
注释5处新建CallbackInfo,并将handlerToEvent传进去。
接着回头看CallbackInfo的invokeCallbacks方法,代码如下所示。 frameworks/support/lifecycle/common/src/main/java/androidx/lifecycle/ClassesInfoCache.java
static class CallbackInfo {
final Map<Lifecycle.Event, List<MethodReference>> mEventToHandlers;
final Map<MethodReference, Lifecycle.Event> mHandlerToEvent;
CallbackInfo(Map<MethodReference, Lifecycle.Event> handlerToEvent) {
mHandlerToEvent = handlerToEvent;
mEventToHandlers = new HashMap<>();
for (Map.Entry<MethodReference, Lifecycle.Event> entry : handlerToEvent.entrySet()) {//1
Lifecycle.Event event = entry.getValue();
List<MethodReference> methodReferences = mEventToHandlers.get(event);
if (methodReferences == null) {
methodReferences = new ArrayList<>();
mEventToHandlers.put(event, methodReferences);
}
methodReferences.add(entry.getKey());
}
}
@SuppressWarnings("ConstantConditions")
void invokeCallbacks(LifecycleOwner source, Lifecycle.Event event, Object target) {
invokeMethodsForEvent(mEventToHandlers.get(event), source, event, target);//2
invokeMethodsForEvent(mEventToHandlers.get(Lifecycle.Event.ON_ANY), source, event,
target);
}
private static void invokeMethodsForEvent(List<MethodReference> handlers,
LifecycleOwner source, Lifecycle.Event event, Object mWrapped) {
if (handlers != null) {
for (int i = handlers.size() - 1; i >= 0; i--) {
handlers.get(i).invokeCallback(source, event, mWrapped);//1
}
}
}
注释1处的循环的意义在于将handlerToEvent进行数据类型转换,转化为一个HashMap,key的值为事件,value的值为MethodReference。注释2处的invokeMethodsForEvent方法会传入mEventToHandlers.get(event),也就是事件对应的MethodReference的集合。invokeMethodsForEvent方法中会遍历MethodReference的集合,调用MethodReference的invokeCallback方法。
frameworks/support/lifecycle/common/src/main/java/androidx/lifecycle/ClassesInfoCache.java
@SuppressWarnings("WeakerAccess")
static class MethodReference {
final int mCallType;
final Method mMethod;
MethodReference(int callType, Method method) {
mCallType = callType;
mMethod = method;
mMethod.setAccessible(true);
}
void invokeCallback(LifecycleOwner source, Lifecycle.Event event, Object target) {
try {
switch (mCallType) {
case CALL_TYPE_NO_ARG:
mMethod.invoke(target);
break;
case CALL_TYPE_PROVIDER:
mMethod.invoke(target, source);
break;
case CALL_TYPE_PROVIDER_WITH_EVENT:
mMethod.invoke(target, source, event);
break;
}
} catch (InvocationTargetException e) {
throw new RuntimeException("Failed to call observer method", e.getCause());
} catch (IllegalAccessException e) {
throw new RuntimeException(e);
}
}
...
}
MethodReference类中有两个变量,一个是callType,它代表调用方法的类型,另一个是Method,它代表方法,不管是哪种callType都会通过invoke对方法进行反射。 简单来说,实现LifecycleObserver接口的类中,注解修饰的方法和事件会被保存起来,通过反射对事件的对应方法进行调用。 这个调用链的时序图如下所示。

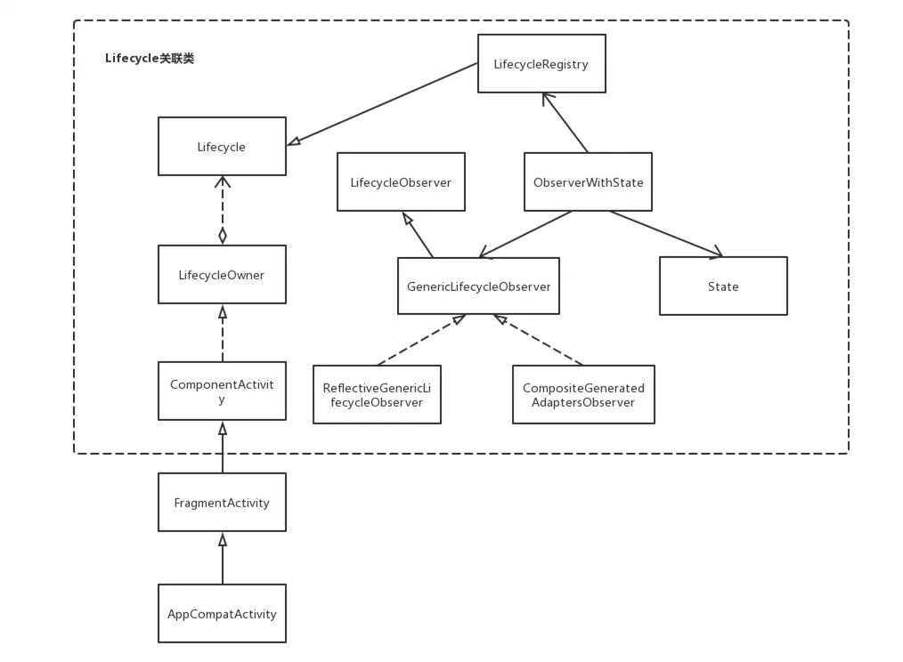
3.Lifecycle关联类
第2节是以一个调用链的形式来介绍Lifecycle,调用链中涉及的类具体都是什么关系很难整体去把握,因此这里再以UML图的形式给出Lifecycle关联类,版本为Android 9.0。

AppCompatActivity继承自FragmentActivity,这两个类都不算是Lifecycle关联类。FragmentActivity实现了LifecycleOwner接口,LifecycleOwner和Lifecycle有一个"弱拥有的关系",LifecycleRegistry继承自Lifecycle,剩下的就不多介绍了,看图一目了然。如果看不懂UML类图,可以阅读《大话设计模式》这本书。
更多的内容请关注我的独立博客的知识体系:
liuwangshu.cn/system/
这里不仅分享大前端、Android、Java等技术,还有程序员成长类文章。
