SwiftSyntax详解

5,556 阅读9分钟

SwiftSyntax是基于libSyntax构建的Swift库,利用它可以分析,生成和转换Swift代码。现在已经有一些基于它开源的库,比如SwiftRewriter针对代码进行自动格式化(其中包括基于代码规范进行简单的代码优化)。

Swift 编译器

Swift编译器分为前端和后端,LLVM架构下的都是如此(Objective-C编译器的前端是Clang,后端是也是LLVM),下图是Swift的编译器结构:

swift-compilation-diagram-8af7d0078f72cdaa8f50430e608f15a9d4214f5772439d2fd6904bb5a8a53c60.png

下面来解释一下各个阶段

阶段 解释 作用
Parse 语法分析 语法分析器对Swift源码进行逐字分析,生成不包含语义和类型信息的抽象语法树,简称AST(Abstract Syntax Tree)。这个阶段生成的AST也不包含警告和错误的注入。
Sema 语义分析 语义分析器会进行工作并生成一个通过类型检查的AST,并且在源码中嵌入警告和错误等信息
SILGen Swift中级语言生成 Swift中级语言生成(SILGen)阶段将通过语义分析生成的AST转换为Raw SIL,再对Raw SIL进行了一些优化(例如泛型特化,ARC优化等)之后生成了Canonical SIL。SIL是Swift定制的中间语言,针对Swift进行了大量的优化,使得Swift性能得到提升。SIL也是Swift编译器的精髓所在。
IRGen 生成LLVM的中间语言 将SIL降级为LLVM IR,LLVM的中间语言
LLVM LLVM编译器架构下的后端 前面几个阶段属于Swift编译器,相当于OC中的Clang,属于LLVM编译器架构下的前端,这里的LLVM是编译器架构下的后端,对LLVM IR进一步优化并生成目标文件(.o)

SwiftSyntax

SwiftSyntax 的操作目标是编译过程第一步所生成的 AST,从上面了解到AST不包含语义和类型信息,本文的关注点也是AST,其实生成AST需要两步:

第一步,词法分析,也叫做扫描scanner(或者Lexer)。它读取我们的代码,然后把它们按照预定的规则合并成一个个的标识tokens。同时,它会移除空白符,注释等。最后,整个代码将被分割进一个tokens列表(或者说一维数组)。

当词法分析源代码的时候,它会一个一个字母地读取代码,所以很形象地称之为扫描-scans;当它遇到空格,操作符,或者特殊符号的时候,它会认为一个话已经完成了。

Screen Shot 2019-10-20 at 8.01.33 PM.png

第二步,语法分析,也解析器。它会将词法分析出来的数组转化成树形的表达形式。当生成树的时候,解析器会删除一些没必要的标识tokens(比如不完整的括号),因此AST不是100%与源码匹配的,但是已经能让我们知道如何处理了。

xcrun swiftc -frontend -emit-syntax ./Cat.swift | python -m json.tool

可以在终端使用这个命令,结果为一串 JSON 格式的 AST,我截取了其中一部分,把开头import相关的移除了。

{
    "id": 28,
    "kind": "SourceFile",
    "layout": [
        {
            "id": 27,
            "kind": "CodeBlockItemList",
            "layout": [
                {
                    "id": 25,
                    "kind": "CodeBlockItem",
                    "layout": [
                        {
                            "id": 24,
                            "kind": "StructDecl",
                            "layout": [
                                null,
                                null,
                                {
                                    "id": 7,
                                    "leadingTrivia": [
                                        {
                                            "kind": "Newline",
                                            "value": 2
                                        }
                                    ],
                                    "presence": "Present",
                                    "tokenKind": {
                                        "kind": "kw_struct"
                                    },
                                    "trailingTrivia": [
                                        {
                                            "kind": "Space",
                                            "value": 1
                                        }
                                    ]
                                },
                                {
                                    "id": 8,
                                    "leadingTrivia": [],
                                    "presence": "Present",
                                    "tokenKind": {
                                        "kind": "identifier",
                                        "text": "Cat"
                                    },
                                    "trailingTrivia": [
                                        {
                                            "kind": "Space",
                                            "value": 1
                                        }
                                    ]
                                },
                                null,
                                null,
                                null,
                                {
                                    "id": 23,
                                    "kind": "MemberDeclBlock",
                                    "layout": [
                                        {
                                            "id": 9,
                                            "leadingTrivia": [],
                                            "presence": "Present",
                                            "tokenKind": {
                                                "kind": "l_brace"
                                            },
                                            "trailingTrivia": []
                                        }
         

SwiftSyntax内部构造

RawSyntax

RawSyntax是所有Syntax的原始不可变后备存储,表示语法树基础的原始树结构。这些节点没有身份的概念,仅提供树的结构。它们是不可变的,可以在语法节点之间自由共享,因此它们不维护任何父母关系。最终,RawSyntax在以TokenSyntax类表示的Token中达到最低点,也就是叶子节点。

  • RawSyntax 是所有语法的不可变后备存储。
  • RawSyntax 是不可变的。
  • RawSyntax 建立语法的树结构。
  • RawSyntax 不存储任何父母关系,因此如果语法节点具有相同的内容,则可以在语法节点之间共享它们。
final class RawSyntax: ManagedBuffer<RawSyntaxBase, RawSyntaxDataElement> {
	let data: RawSyntaxData
	var presence: SourcePresence
}

/// 特定树或者Token节点的数据
fileprivate enum RawSyntaxData {
  /// 一个token,包含tokenKind,leading trivia, and trailing trivia
  case token(TokenData)
  /// 一个树节点,包含syntaxKind和一个子节点数组
  case layout(LayoutData)
}

Trivia

Trivia与程序的语义无关,以下是一些Trivia的“原子”例子:

  • 空格
  • 标签
  • 换行符
  • // 注释
  • /* ... */ 注释
  • /// 注释
  • /** ... */ 注释
  • ` ` 反引号

解析或构造新的语法节点时,应遵循以下两个Trivia规则:

  1. Trailing trivia: 一个Token拥有它之后的所有Trivia,直到遇到下一个换行符,并且不包含这个换行符。
  2. Leading trivia: 一个Token拥有它之前的所有Trivia,直到遇到第一个换行符,并且包含这个换行符。

例子

func foo() {
  var x = 2
}

我们来逐个Token分解

  • func
  • Leading trivia: 无

  • Trailing trivia: 占有之后的一个空格(根据规则1)

    // Equivalent to:
    Trivia::spaces(1)
    
  • foo
  • Leading trivia: 无,前一个func占有了这个空格
  • Trailing trivia: 无
  • (
  • Leading trivia: 无
  • Trailing trivia: 无
  • )
  • Leading trivia: 无
  • Trailing trivia: 占有之后的一个空格(根据规则1)
  • {
  • Leading trivia: 无,前一个(占有了这个空格
  • Trailing trivia: 无,不占用下一个换行符(根据规则1)
  • var
  • Leading trivia: 一个换行符和两个空格(根据规则2)

    ```    
       // Equivalent to:
      Trivia::newlines(1) + Trivia::spaces(2)
    ```
    
  • Trailing trivia: 占有之后的一个空格(根据规则1)

  • x
  • Leading trivia: 无,前一个var占有了这个空格
  • Trailing trivia: 占有之后的一个空格(根据规则1)
  • =
  • Leading trivia: 无,前一个x占有了这个空格
  • Trailing trivia: 占有之后的一个空格(根据规则1)
  • 2
  • Leading trivia: 无,前一个=占有了这个空格
  • Trailing trivia: 无,不占用下一个换行符(根据规则1)
  • }
  • Leading trivia: 一个换行符(根据规则2)
  • Trailing trivia: 无
  • EOF
  • Leading trivia: 无
  • Trailing trivia: 无

SyntaxData

它用一些附加信息包装RawSyntax节点:指向父节点的指针,该节点在其父节点中的位置以及缓存的子节点。可以将SyntaxData视为“具体“或“已实现”语法节点。它们代表特定的源代码片段,具有绝对的位置,行和列号等。SyntaxData是每个Syntax节点的基础存储,私有的,不对外暴露。

Syntax

Syntax表示在叶子上带有Token的节点树,每个节点都有其已知子节点的访问器,并允许通过其children属性对子节点进行有效的迭代。

抽象语法树节点的类别有三个类:与声明有关、与表达式有关、与语句有关。Swift也是一样,只不过在实现的时候划分更加细

public protocol DeclSyntax: Syntax {}

public protocol ExprSyntax: Syntax {}

public protocol StmtSyntax: Syntax {}

public protocol TypeSyntax: Syntax {}

public protocol PatternSyntax: Syntax {}

  • DeclSyntax:与声明有关,比如TypealiasDeclSyntax、ClassDeclSyntax、StructDeclSyntax、ProtocolDeclSyntax、ExtensionDeclSyntax、FunctionDeclSyntax、DeinitializerDeclSyntax、ImportDeclSyntax、VariableDeclSyntax、EnumCaseDeclSyntax等等。
  • StmtSyntax:与语句有关,比如GuardStmtSyntax、ForInStmtSyntax、SwitchStmtSyntax、DoStmtSyntax、BreakStmtSyntax、ReturnStmtSyntax等等。
  • ExprSyntax:与表达式有关,比如StringLiteralExprSyntax、IntegerLiteralExprSyntax、TryExprSyntax、FloatLiteralExprSyntax、TupleExprSyntax、DictionaryExprSyntax等等。
  • TypeSyntax:与声明有关,表示类型,TupleTypeSyntax、FunctionTypeSyntax、DictionaryTypeSyntax、ArrayTypeSyntax、ClassRestrictionTypeSyntax、AttributedTypeSyntax等
  • PatternSyntax:与模式匹配有关

swift中模式有以下几种:

  • 通配符模式(WildcardPatternSyntax)
  • 标识符模式(IdentifierPatternSyntax)
  • 值绑定模式(ValueBindingPatternSyntax)
  • 元组模式(TuplePatternSyntax)
  • 枚举用例模式(EnumCasePatternSyntax)
  • 可选模式(OptionalPatternSyntax)
  • 类型转换模式(AsTypePatternSyntax)
  • 表达式模式(ExpressionPatternSyntax)
  • 未知模式(UnknownPatternSyntax)

除了以上几种大类型的Syntax,还有其他的Syntax:

  • SourceFileSyntax
  • FunctionParameterSyntax
  • InitializerClauseSyntax
  • MemberDeclListItemSyntax
  • MemberDeclBlockSyntax
  • TypeInheritanceClauseSyntax
  • InheritedTypeSyntax
  • ......

SyntaxNode

表示语法树中的节点。这是比Syntax更有效的表示形式,因为它避免了对表示父层次结构的Syntax的强制转换。它提供一般信息,例如节点的位置,范围和uniqueIdentifier,同时在必要时仍允许获取关联的Syntax对象。SyntaxParser使用SyntaxNode来有效地报告在增量重新解析期间重新使用了哪些语法节点。

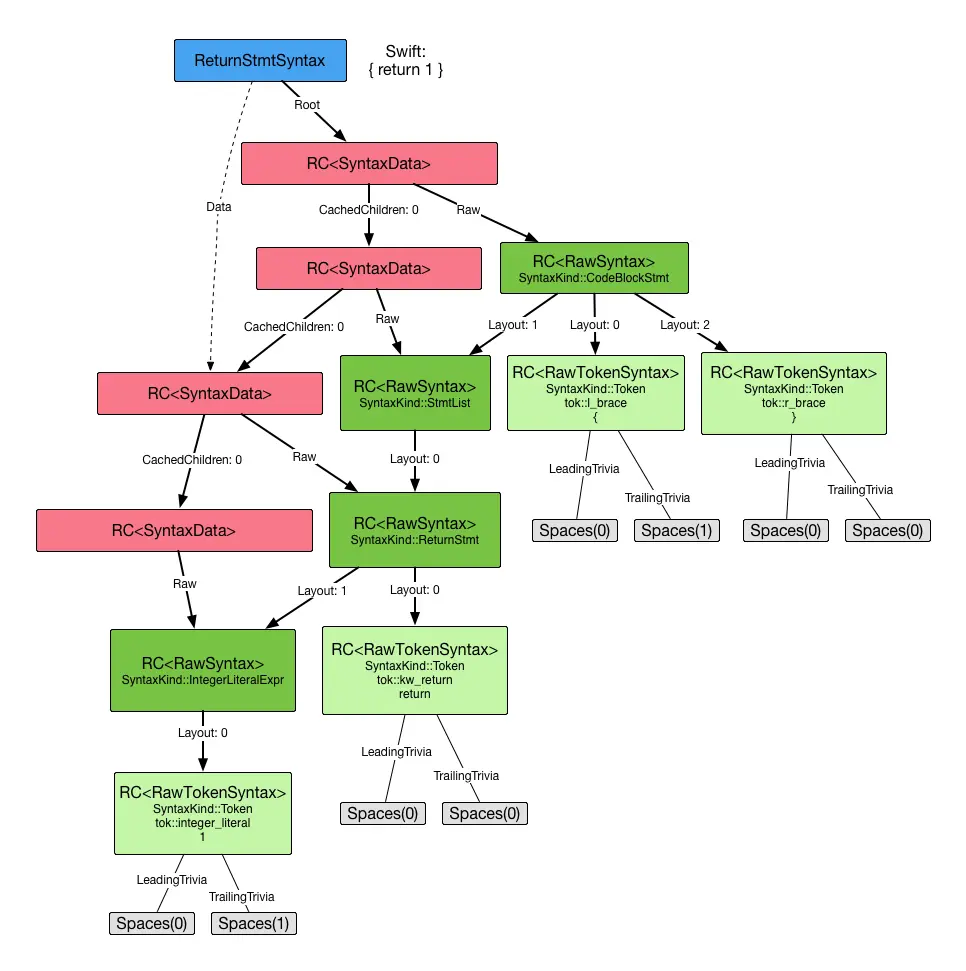
示例:{return 1}

这是{return 1}示例图的样子。

SyntaxExample.png

  • 绿色:RawSyntax类型(TokenSyntax也是RawSyntax),这个图图是从Syntax拿来的,图中RawTokenSyntax在SwiftSyntax是TokenSyntax。
  • 红色:SyntaxData类型
  • 蓝色:Syntax类型
  • 灰色:Trivia
  • 实心箭头:强引用
  • 虚线箭头:弱引用

SwiftSyntax API

Make APIs

let returnKeyword = SyntaxFactory.makeReturnKeyword(trailingTrivia: .spaces(1))
let three = SyntaxFactory.makeIntegerLiteralExpr(digits: SyntaxFactory.makeIntegerLiteral(String(3)))
let returnStmt = SyntaxFactory.makeReturnStmt(returnKeyword: returnKeyword, expression: three)

输出

return 3

With APIs

with API用于将节点转换为其他节点。 假设我们不返回3,而是希望语句返回“hello”。我们将使用expression方法来调用它,然后传入字符串。

let returnHello = returnStmt.withExpression(SyntaxFactory.makeStringLiteralExpr("Hello"))

Syntax Builders

对于每种语法,都有一个对应的构建器结构。这些提供了一种构建语法节点的增量方法。如果我们想从头开始构建该cat结构,只需要四个Token,struct关键字,cat标识符和两个大括号。

let structKeyword = SyntaxFactory.makeStructKeyword(trailingTrivia: .spaces(1))
let identifier = SyntaxFactory.makeIdentifier("Cat", trailingTrivia: .spaces(1))

let leftBrace = SyntaxFactory.makeLeftBraceToken()
let rightBrace = SyntaxFactory.makeRightBraceToken(leadingTrivia: .newlines(1))
let members = MemberDeclBlockSyntax { builder in
    builder.useLeftBrace(leftBrace)
    builder.useRightBrace(rightBrace)
}

let structureDeclaration = StructDeclSyntax { builder in
    builder.useStructKeyword(structKeyword)
    builder.useIdentifier(identifier)
    builder.useMembers(members)
}

SyntaxVisitors

使用SyntaxVisitor,我们可以遍历语法树。当我们想要提取一些信息以对源代码进行分析时,这很有用。

class FindPublicExtensionDeclVisitor: SyntaxVisitor {

    func visit(_ node: ExtensionDeclSyntax) -> SyntaxVisitorContinueKind {
        if node.modifiers?.contains(where: { $0.name.tokenKind == .publicKeyword }) == true {
            // Do something if you find a `public extension` declaration.
        }
        return .skipChildren
    }
}

返回值是一种延续类型,指示是继续并访问语法树上的子节点(.visitChildren)还是跳过它(.skipChildren)

public enum SyntaxVisitorContinueKind {

  /// The visitor should visit the descendents of the current node.
  case visitChildren

  /// The visitor should avoid visiting the descendents of the current node.
  case skipChildren
}

SyntaxRewriters

SyntaxRewriter使我们可以通过仅重写visit方法并基于规则返回新节点来修改树的结构。
注意:所有节点都是不可变的,因此我们不修改节点,而是创建另一个节点并将其返回以替换当前节点。


class PigRewriter: SyntaxRewriter {

    override func visit(_ token: TokenSyntax) -> Syntax {
        guard case .stringLiteral = token.tokenKind else { return token }
        return token.withKind(.stringLiteral("\"🐷\""))
    }
}

在这个例子中,我们将代码中的所有字符串替换成表情🐷,官方示例是将所有数字加一,感兴趣可以去github上看看。

SwiftSyntax的使用

生成代码

通常我们不会用SwiftSyntax来大量生成代码,因为这需要写大量代码,工作量巨大,简直让人崩溃😂。我们可以用GYBGYB(模板生成)是一个 Swift 内部使用的工具,可以用模板生成源文件。Swift标准库中的源码的很多代码就是用GYB生成的,其实SwiftSyntax很多代码也是用GYB生成的,包括SyntaxBuilders、SyntaxFactory、SyntaxRewriter等等。开源社区中另一个很棒的工具是 Sourcery,它允许你在Swift(通过Stencil)而不是Python中编写模板,SwiftGen也是使用Stencil生成Swift代码的。

分析和转换代码

现在有两个不错的库在使用SwiftSyntax,一个是periphery,检测未使用的Swift代码,比如未使用的Protocol和类,以及他们的方法和方法参数等等。另一个是SwiftRewriter,Swift代码格式化工具。你也可以写一个Swift语法高亮工具,SwiftGG有这么个例子。

参考:

Improving Swift Tools with libSyntax
An overview of SwiftSyntax
Swift编译器结构分析
libSyntax 编程语言的实现,从AST(抽象语法树)开始