作为系列文章的第十八篇,本篇将通过 ScrollPhysics 和 Simulation ,带你深入走进 Flutter 的滑动新世界,为你打开 Flutter 滑动操作的另一扇窗。
文章汇总地址:
一、前言
如下图所示是Flutter 默认的可滑动 Widget 效果,在 Android 和 iOS 上出现了不同的 滑动速度与边缘拖拽效果 ,这是因为在不同平台上,默认使用了不同的 ScrollPhysics 与 Simulation ,后面我们将逐步介绍这两大主角的实现原理,最终让你对 Flutter 世界的滑动拖拽进阶到 “为所欲为” 的境界。

下方开始高能干货,请自带茶水食用。
二、 ScrollPhysics
首先介绍 ScrollPhysics ,在 Flutter 官方的介绍中,ScrollPhysics 的作用是 确定可滚动控件的物理特性, 常见的有以下四大金刚:
BouncingScrollPhysics:允许滚动超出边界,但之后内容会反弹回来。ClampingScrollPhysics: 防止滚动超出边界,夹住 。AlwaysScrollableScrollPhysics:始终响应用户的滚动。NeverScrollableScrollPhysics:不响应用户的滚动。
在开发过程中,一般会通过如下代码进行设置:
CustomScrollView(physics: const BouncingScrollPhysics())
ListView.builder(physics: const AlwaysScrollableScrollPhysics())
GridView.count(physics: NeverScrollableScrollPhysics())
但在一般我们都不会主动去设置 physics 属性, 那么默认情况下,为什么在 Flutter 中的 ListView 、CustomScrollView 等 Scrollable 控件中,在 Android 和 iOS 平台的滚动和边界拖拽效果,会出现如下图所示的平台区别呢?

这里的关键就在于 ScrollConfiguration 和 ScrollBehavior 。
2.1、ScrollConfiguration 和 ScrollBehavior
我们知道所有的滑动控件都是通过 Scrollable 对触摸进行响应从而进行滑动的。
如下代码所示,在 Scrollable 的 _updatePosition 方法内,当 widget.physics == null 时,_physics 默认是从 ScrollConfiguration.of(context) 的 getScrollPhysics(context) 方法获取 ,而 ScrollConfiguration.of(context) 返回的是一个 ScrollBehavior 对象。
// Only call this from places that will definitely trigger a rebuild.
void _updatePosition() {
_configuration = ScrollConfiguration.of(context);
_physics = _configuration.getScrollPhysics(context);
if (widget.physics != null)
_physics = widget.physics.applyTo(_physics);
final ScrollController controller = widget.controller;
final ScrollPosition oldPosition = position;
if (oldPosition != null) {
controller?.detach(oldPosition);
scheduleMicrotask(oldPosition.dispose);
}
_position = controller?.createScrollPosition(_physics, this, oldPosition)
?? ScrollPositionWithSingleContext(physics: _physics, context: this, oldPosition: oldPosition);
assert(position != null);
controller?.attach(position);
}
所以默认情况下 ,ScrollPhysics 是和 ScrollConfiguration 和 ScrollBehavior 有关系。
那么 ScrollBehavior 是这么工作的?
查看 ScrollBehavior 的源码可知,它的 getScrollPhysics 方法中,默认实现了平台返回了不同的 ScrollPhysics ,所以默认情况下,在不同平台上的滚动和边缘推拽,会出现不一样的效果:
ScrollPhysics getScrollPhysics(BuildContext context) {
switch (getPlatform(context)) {
case TargetPlatform.iOS:
return const BouncingScrollPhysics();
case TargetPlatform.android:
case TargetPlatform.fuchsia:
return const ClampingScrollPhysics();
}
return null;
}
前面说过, ScrollPhysics 是确定可滚动控件的物理特性 ,那么如上图所示,Android 平台上拖拽溢出的蓝色半圆的怎么来的?ScrollConfiguration 的 ScrollBehavior 是在什么时候被设置的?
查看 ScrollConfiguration 的源码我们得知, ScrollConfiguration 和 Theme、Localizations 等一样是 InheritedWidget,那么它应该是从上层往下共享的。
所以查看 MaterialApp 的源码,得到如下代码,可以看到 ScrollConfiguration 是在 MaterialApp 内默认嵌套的,并且通过 _MaterialScrollBehavior 设置了 ScrollBehavior, 其 override 的buildViewportChrome 方法,就是实现了Android 上溢出拖拽的半圆效果, 其中 GlowingOverscrollIndicator 就是半圆效果的绘制控件。
@override
Widget build(BuildContext context) {
····
return ScrollConfiguration(
behavior: _MaterialScrollBehavior(),
child: result,
);
}
class _MaterialScrollBehavior extends ScrollBehavior {
@override
TargetPlatform getPlatform(BuildContext context) {
return Theme.of(context).platform;
}
@override
Widget buildViewportChrome(BuildContext context, Widget child, AxisDirection axisDirection) {
switch (getPlatform(context)) {
case TargetPlatform.iOS:
return child;
case TargetPlatform.android:
case TargetPlatform.fuchsia:
return GlowingOverscrollIndicator(
child: child,
axisDirection: axisDirection,
color: Theme.of(context).accentColor,
);
}
return null;
}
}
到这里我们就知道了,在默认情况下可滑动控件的 ScrollPhysics 是如何配置的:
- 1、
ScrollConfiguration是一个InheritedWidget。 - 2、
MaterialApp内部利用ScrollConfiguration并共享了一个ScrollBehavior的子类_MaterialScrollBehavior。 - 3、
ScrollBehavior默认根据平台返回了特定的BouncingScrollPhysics和ClampingScrollPhysics效果。 - 4、
_MaterialScrollBehavior中针对 Android 平台实现了buildViewportChrome的蓝色半球拖拽溢出效果。
ps :我们可以通过实现自己的
ScrollBehavior, 实现自定义的拖拽溢出效果。
三、ScrollPhysics 工作原理
那么 ScrollPhysics 是怎么实现滚动和边缘拖拽的呢? ScrollPhysics 默认是没有什么代码逻辑的,它的主要定义方法如下所示:
/// [position] 当前的位置, [offset] 用户拖拽距离
/// 将用户拖拽距离 offset 转为需要移动的 pixels
double applyPhysicsToUserOffset(ScrollMetrics position, double offset)
/// 返回 overscroll ,如果返回 0 ,overscroll 就一直是0
/// 返回边界条件
double applyBoundaryConditions(ScrollMetrics position, double value)
///创建一个滚动的模拟器
Simulation createBallisticSimulation(ScrollMetrics position, double velocity)
///最小滚动数据
double get minFlingVelocity
///传输动量,返回重复滚动时的速度
double carriedMomentum(double existingVelocity)
///最小的开始拖拽距离
double get dragStartDistanceMotionThreshold
///滚动模拟的公差
///指定距离、持续时间和速度差应视为平等的差异的结构。
Tolerance get tolerance
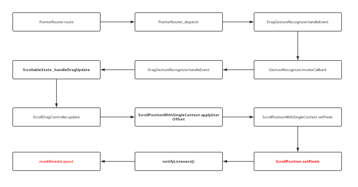
上方代码标注了 ScrollPhysics 各个方法的大致作用,而在前面 《十三、全面深入触摸和滑动原理》 中,我们深入解析过触摸和滑动的原理,大致流程从触摸开始往下传递, 最终触发 layout 实现滑动的现象:

而 ScrollPhysics 的工作原理就穿插在其中,其流程如下图所示, 主要的逻辑在于红色标注的的三个方法:
applyPhysicsToUserOffset:通过 physics 将用户拖拽距离offset转化为setPixels(滚动) 的增量。applyBoundaryConditions:通过 physics 计算当前滚动的边界条件。createBallisticSimulation: 创建自动滑动的模拟器。

这三个方法的触发时机在于 _handleDragUpdate 、 _handleDragCancel 和 _handleDragEnd ,也就是拖动过程和拖动结束的时机:
applyPhysicsToUserOffset和applyBoundaryConditions是在_handleDragUpdate时被触发的。createBallisticSimulation是在_handleDragCancel和_handleDragEnd时被触发的。
所以默认的 BouncingScrollPhysics 和 ClampingScrollPhysics 最大的差异也在这个三个方法。
3.1、applyPhysicsToUserOffset
ClampingScrollPhysics 默认是没有重载 applyPhysicsToUserOffset 方法的,当 parent == null 时,用户的滑动 offset 是什么就返回什么:
double applyPhysicsToUserOffset(ScrollMetrics position, double offset) {
if (parent == null)
return offset;
return parent.applyPhysicsToUserOffset(position, offset);
}
BouncingScrollPhysics 中对 applyPhysicsToUserOffset 方法进行了 override ,其中 用户没有达到边界前,依旧返回默认的 offset,当用户到达边界时,通过算法来达到模拟溢出阻尼效果。
///摩擦因子
double frictionFactor(double overscrollFraction) => 0.52 * math.pow(1 - overscrollFraction, 2);
@override
double applyPhysicsToUserOffset(ScrollMetrics position, double offset) {
assert(offset != 0.0);
assert(position.minScrollExtent <= position.maxScrollExtent);
if (!position.outOfRange)
return offset;
final double overscrollPastStart = math.max(position.minScrollExtent - position.pixels, 0.0);
final double overscrollPastEnd = math.max(position.pixels - position.maxScrollExtent, 0.0);
final double overscrollPast = math.max(overscrollPastStart, overscrollPastEnd);
final bool easing = (overscrollPastStart > 0.0 && offset < 0.0)
|| (overscrollPastEnd > 0.0 && offset > 0.0);
final double friction = easing
// Apply less resistance when easing the overscroll vs tensioning.
? frictionFactor((overscrollPast - offset.abs()) / position.viewportDimension)
: frictionFactor(overscrollPast / position.viewportDimension);
final double direction = offset.sign;
return direction * _applyFriction(overscrollPast, offset.abs(), friction);
}
3.2、applyBoundaryConditions
ClampingScrollPhysics 的 applyBoundaryConditions 方法中,在计算边界条件值的时候,滑动值会和边界值相减得到相反的数据,使得滑动边界相对静止,从而达到“夹住”的作用 ,也就是动态边界 ,所以默认请下 Android 上滚动到了边界就会停止响应。
@override
double applyBoundaryConditions(ScrollMetrics position, double value) {
if (value < position.pixels && position.pixels <= position.minScrollExtent) // underscroll
return value - position.pixels;
if (position.maxScrollExtent <= position.pixels && position.pixels < value) // overscroll
return value - position.pixels;
if (value < position.minScrollExtent && position.minScrollExtent < position.pixels) // hit top edge
return value - position.minScrollExtent;
if (position.pixels < position.maxScrollExtent && position.maxScrollExtent < value) // hit bottom edge
return value - position.maxScrollExtent;
return 0.0;
}
ps: 前面说过蓝色的半圆是默认的
ScrollBehavior内buildViewportChrome方法实现的。
BouncingScrollPhysics 中 applyBoundaryConditions 直接返回 0 ,也就是达到 0 是就边界,过了 0 的就是边界外的拖拽效果了。
@override
double applyBoundaryConditions(ScrollMetrics position, double value) => 0.0;
3.3、createBallisticSimulation
因为 createBallisticSimulation 是在 _handleDragCancel 和 _handleDragEnd 时触发的,其实就是停止触摸的时候,当 createBallisticSimulation 返回 null 时,Scrllable 将进入 IdleScrollActivity ,也就是停止滚动的状态。
如下图所示,完全没有 Simulation 的列表滚动,是不会连续滚动的。

ClampingScrollPhysics 的 createBallisticSimulation 方法中,使用了 ClampingScrollSimulation(固定) 和 ScrollSpringSimulation(弹性) 两种 Simulation ,如下代码所示,理论上只有 position.outOfRange 才会触发弹性的回弹效果,但 ScrollPhysics 采用了类似 双亲代理模型 ,其 parent 可能会触发 position.outOfRange ,所以推测这里才会有 ScrollSpringSimulation 补充的判断。
如下代码可以看出,只有在 velocity 速度大于默认加速度,并且是可滑动范围内,才返回 ClampingScrollPhysics 模拟滑动,否则返回 null 进入前面所说的 Idle 停止滑动,这也是为什么普通慢速拖动,不会触发自动滚动的原因。
@override
Simulation createBallisticSimulation(
ScrollMetrics position, double velocity) {
final Tolerance tolerance = this.tolerance;
if (position.outOfRange) {
double end;
if (position.pixels > position.maxScrollExtent)
end = position.maxScrollExtent;
if (position.pixels < position.minScrollExtent)
end = position.minScrollExtent;
assert(end != null);
return ScrollSpringSimulation(
spring,
position.pixels,
end,
math.min(0.0, velocity),
tolerance: tolerance,
);
}
if (velocity.abs() < tolerance.velocity) return null;
if (velocity > 0.0 && position.pixels >= position.maxScrollExtent)
return null;
if (velocity < 0.0 && position.pixels <= position.minScrollExtent)
return null;
return ClampingScrollSimulation(
position: position.pixels,
velocity: velocity,
tolerance: tolerance,
);
}
BouncingScrollPhysics 的 createBallisticSimulation 则简单一些,只有在结束触摸时,初始速度大于默认加速度或者超出区域,才会返回 BouncingScrollSimulation 进行模拟滑动计算,否则经进入前面所说的 Idle 停止滑动。
@override
Simulation createBallisticSimulation(ScrollMetrics position, double velocity) {
final Tolerance tolerance = this.tolerance;
if (velocity.abs() >= tolerance.velocity || position.outOfRange) {
return BouncingScrollSimulation(
spring: spring,
position: position.pixels,
velocity: velocity * 0.91, // TODO(abarth): We should move this constant closer to the drag end.
leadingExtent: position.minScrollExtent,
trailingExtent: position.maxScrollExtent,
tolerance: tolerance,
);
}
return null;
}
可以看出,在停止触摸时,列表是否会继续模拟滑动是和 velocity 和 tolerance.velocity 有关,也就是速度大于指定的加速度时才会继续滑动 ,并且在可滑动区域内 ClampingScrollSimulation 和 BouncingScrollSimulation 呈现的效果也不一样。
如下图所示,第一页面的 ScrollSpringSimulation 在停止滚动前是有一定的减速效果的;而第二个页面 ClampingScrollSimulation 是直接快速滑动到边界。

事实上,通过选择或者调整
Simulation,就可以对列表滑动的速度、阻尼、回弹效果等实现灵活的自定义。
四、Simulation
前面最后说到了,利用 Simulation 实现对列表的滑动、阻尼、回弹效果的实现处理,那么 Simulation 是如何工作的呢?

如上图所示,在 Simulation 的创建是在 ScrollPositionWithSingleContext 的 goBallistic 方法中被调用的 ,然后通过 BallisticScrollActivity 去触发执行。
@override
void goBallistic(double velocity) {
assert(pixels != null);
final Simulation simulation = physics.createBallisticSimulation(this, velocity);
if (simulation != null) {
beginActivity(BallisticScrollActivity(this, simulation, context.vsync));
} else {
goIdle();
}
}
在 BallisticScrollActivity 状态中,Simulation 被用于驱动 AnimationController 的 value ,然后在动画的回调中获取 Simulation 计算后得到的 value 进行 setPixels(value) 实现滚动。
这里又涉及到了动画的绘制机制,动画的机制等新篇再详细说明,简单来说就是 当系统
drawFrame的vsync信号到来时,会执行到AnimationController内部的_tick方法,从而触发_value = _simulation.x(elapsedInSeconds).clamp(lowerBound, upperBound);改变和notifyListeners();通知更新。
对于 Simulation 的内部计算逻辑这里就不展开了,大致上可知 ClampingScrollSimulation 的摩擦因子是固定的,而 BouncingScrollSimulation 内部的摩擦因子和计算,是和传递的位置有关系。
这里需要着重提及的就是,为什么 BouncingScrollPhysics 会自动回弹呢?
其实也是 BouncingScrollSimulation 的功劳,因为 BouncingScrollSimulation 构建时,会传递有 leadingExtent:position.minScrollExtent 和 trailingExtent: position.maxScrollExtent 两个参数,在 underscroll 和 overscroll 的情况下,会利用 ScrollSpringSimulation 实现弹性的回滚到 leadingExtent 和 trailingExtent 的动画,从而达到如下图的效果:

最后
到这里 Flutter 的 ScrollPhysics 和 Simulation 就基本分析完了,严格意义上, Simulation 应该是属于动画的部分,但是这里因为ScrollPhysics 也放到了一起。
总结起来就是 ScrollPhysics 中控制了用户触摸转化和边界条件,并且在用户停止触摸时,利用 Simulation 实现了自动滚动与溢出回弹的动画效果。
自此,第十八篇终于结束了!(///▽///)
资源推荐
- Github : github.com/CarGuo
- 开源 Flutter 完整项目:github.com/CarGuo/GSYG…
- 开源 Flutter 多案例学习型项目: github.com/CarGuo/GSYF…
- 开源 Fluttre 实战电子书项目:github.com/CarGuo/GSYF…
- 开源 React Native 项目:github.com/CarGuo/GSYG…
