深度硬核文:Nginx的301重定向处理过程分析

2,420 阅读7分钟

一,序言

  “晚上九点,办公室里烟雾缭绕,工作进度依然没有什么进展。王二胖打开了十来个页面,一篇篇技术文章打开,关闭,Nginx不停的重启测试,在试过十来篇技术文章中的方案,经过两个小时的测试之后,王二胖终于找到了一个解决301错误跳转的可行解决方案。时间已经到了晚上十一点多."

  这样的场景,在我们的办公室里天天可见。互联网上有很多Nginx 301问题处理方案的错误解答,比如自动加斜杠,端口丢失,暴露内部端口号等,极多量的文章基本就是人云亦云,没有完全弄明白Nginx如何处理301状态码的。甚至对于一些关键性的配置信息的解释是完全错误的。本着源代码就是最正确的文档的原则,我阅读了一遍Nginx处理301问题的相关源代码。

最终发现,Nginx处理301 Moved Permanently的逻辑相当简单,只有六种分支。

二,Nginx的301状态码处理逻辑设计

  让我们先看看Nginx的逻辑设计是怎么样的。
  HTTP协议中3xx开头的状态响应码都是表示重定向的响应。根据RFC的定义
  301 Moved Permanently
  302 Found
  303 See Other
  307 Temporary Redirect

  301是永久重定向。如果使用Nginx作为HTTP 服务器,那么当用户输入一个不存在的地址之后,基本上会有两种情况,返回404状态码,或者301状态码。404 Not Found不做讨论,只是说下301 Moved Permanently的处理过程。

  首先的关键问题是:页面重定向功能会在什么样的情况下被触发?

  答案是:**Nginx负责设置301 Moved Permanently状态码。但nginx.conf控制Nginx如何处理301 Moved Permanently状态码!**换句话说,要不要进行页面重定向,和怎么重定向,完全是用户配置的结果!六种分支的选择完全是根据用户的配置来决定的。

  根据源代码,Nginx的算法逻辑设计是分成两个部分的。第一部分是设置状态码,第二部分是对应状态码的实际响应处理。

  Nginx和浏览器之间的通讯过程,比如一次正常的HTTP 访问过程,如下图。

file

  从逻辑顺序上来说,Nginx会先设置好状态码,然后根据状态码来构造Response Header和Body,最后发送给浏览器,让浏览器渲染页面内容。

  301 Moved Permanently状态码和200 OK状态码的处理过程是一致的。Nginx主动设置301 Moved Permanently状态码只有一种情况,当用户输入了一个url地址,最后的部分是一个文件目录。比如 www.test.com/index, Nginx在运行过程中没有找到index这个文件,但发现了index是个目录。于是本次访问的状态码就会被设置成301 Moved Permanently。

file

  但注意!设置成301 Moved Permanently,不一定会导致浏览器重定向。从HTTP定义来说,导致浏览器触发重定向操作是因为浏览器收到了一个Location response header;

  让我们来看看Location的定义说明,很明确的说明了Location的作用。

The Location response header indicates the URL to redirect a page to. It only provides a meaning when served with a 3xx (redirection) or 201 (created) status response.

  Nginx在Response Header里写入一个Location之后。浏览器可以根据Location来控制重定向过程。逻辑过程如上图。而且nginx.conf文件中的配置将影响到Location URL的生成方式。

三,nginx.conf中配置项的作用

  nginx.conf文件在哪个环节起作用呢?答案就是设置Location之前。

file

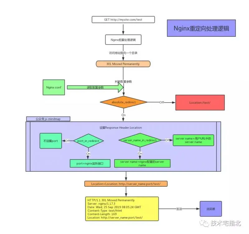
  一般情况下,我们会在nginx.conf中配置absolute_redirect ,server_name_in_redirect和port_in_redirect,以便到达个性化的重定向功能。这三个配置项的作用是很多人明白的,但对于逻辑顺序很少有文章提到。

四,重定向三配置
  absolute_redirect ,server_name_in_redirect和port_in_redirect三个设置项中,根据Nginx的源代码中Response Header处理算法逻辑,Nginx能够控制重定向的关键配置项是:absolute_redirect,在整个Nginx代码中,absolute_redirect在控制在Response Header如何增加Location url。

  absolute_redirect设置成On,则生成absolute url作为Location url。
  absolute_redirect设置成Off,则生成relative url作为 Location url。

  absolute url是包含完整信息的url,比如http://www.test.com:8080/index/1.html 这样的URL地址
  relative url 则省略了服务器名字和端口号,比如 /index/1.html

  因为relative url没有端口号,没有Host名字,所以absolute_redirect 设置On的时候,server_name_in_redirect和port_in_redirect两项设置才会起作用。

  我花了点时间仔细阅读了Nginx的相关源代码,并画了流程图。

file

  从以上逻辑过程, absolute_redirect,server_name_in_redirect,port_in_redirect 三项配置,共同控制了生成字符串 “Location: http://server_name:port/test/”的结果。

  server_name_in_redirect 控制URL中的Server Name,也就是Host使用哪个值,port_in_redirect控制URL中的port是使用哪个值。通过这三个配置项,最终决定了Nginx返回给浏览器的Location内容。

  用MindMap来表达就是

file

  备注:header_in.server是nginx源代码中的变量,指向用户输入的url的服务器名字部分。
  根据以上脑图,我们可以很清楚的看到,最终我们只有六个分支结果。

五,案例分析
  依据上面的分析,我们具体举个非常疑难的例子,看看如何解决问题。

  1,问题:www.test.com:888/index 被错误的重定向至 www.test.com/index/ 这种情况多见于使用NAT做端口映射,或者是用容器来运行Nginx。内部服务器或者容器中nginx监听的是80端口号

  而我们的期望答案是:www.test.com:888/index 重定向至 www.test.com:888/index/

  2,分析和解答:
  假设Nginx使用默认设置
  absolute_redirect:on
  server_name_in_redirect:off
  port_in_redirect :on

  这个问题看似丢失了端口号,实际上是暴露了nginx的内部端口号。这种情况下,port_in_redirect不管设置成on或者off都不会起作用。

  port_in_redirect = on,nginx监听80端口,默认80端口号不需要在url中设置**【3号分支】**,结果是http://www.test.com/index/

  port_in_redirect = off,nginx不设置port数据**【5号分支】**,结果还是http://www.test.com/index/

  我们会发现,在这里无论怎么调整server_name_in_redirect【1,2号分支】和port_in_redirect的on,off都是无效的。因为1号至5号分支,都没有包含这种情况。 解决问题的方向错了,解决方案当然就是错误的。

  实际的解决方案有两个:

  rewrite 【分支以外】
  absolute_redirect:off 【六号分支】

  rewrite是通过脚本来控制nginx的运行过程,不在上面的配置分支中。具体操作可以参考下面的设置

  rewrite [^/]scheme://http_hosturi/ permanent;

  备注:rewrite的操作方式依据不同的目录结构,可能略有不同,请根据实际情况来设置。

  absolute_redirect:off,就是六号分支
  absolute_redirect:off之后,Nginx返回Location:/index/,但这个方式也许会带来其他问题。

六, 结语:

  文章分析到这里基本上已经没有什么内容好说的了。上面的思维导图已经把所有的解决问题的分支全部展现出来了。 但最后,有感于互联网上中文技术文章的抄袭现象,我想说源代码就是最好的文档,作为程序员不要人云亦云。
  有问题,多看源代码!

七,参考资料:

  nginx源代码
  src\http\v2\ngx_http_v2_filter_module.c
  src\http\ngx_http_header_filter_module.c

谢谢阅读
本文完成于2019-09-26


  写多不如写精!
  我是丁长老,十多年开发经验。
  欢迎关注我的技术公众号。
  个人微信号nine-ding,欢迎加我微信瞎聊。
  如需转发文章请加微信号获取转发授权。