Flutter 介绍 & 经验总结

3,166 阅读7分钟

前言

Flutter 已经推出2年了,虽然一直在关注,但还是想等生态成熟一点再去踩坑。近期有一个需要使用跨平台技术的项目,在讨论后,我们选择使用 Flutter。开发完成之后,我这里总结一些重要的点,供大家参考。
当然,要学习的话最后还是需要读一遍文档,然后自己 Coding。

环境配置:

参考官方文档

Dart 语言

Flutter 采用 Dart 语言,我使用之后的感受就是: 语法基本等于 Java + Javascript + 另外一些常见的语法,没太大学习成本,也没太大亮点,下面列一些值得一提的点。

  • 所有变量都是对象

  • 静态语言

  • 支持闭包

  • 方法是顶级的

  • 支持反射(Flutter 不支持反射)

  • 没有可见性修饰符 属性/类前加_就是 private

  • Stream : 支持 map... 各类操作符,订阅等

  • 异步:Dart 的异步操作也通过 Futrue(同 Javascript 中的 Promise) 的方式实现,也支持 async await 语法糖(自动包装为Futrue)。这并不是 Dart 特有的特性,网上有大量资料可以参考。

  • 赋值操作符

    • ?:
    • ??
    • ??=
  • 可选方法参数

 void setUser(String name,{id = '0'});
 //调用
 setUser('mario',id : '01');
  • 联级操作符
   var profit = Profit()
     ..fund = 'fund'
     ..profit = 'profit'
     ..profitValue = 'profitValue';
  • dynamic 可以指代任何类型,不会进行类型检查。
var a = 'test';
(a as dynamic).hello();//编译器不会报错

Flutter

Widget 概念

在Flutter中几乎所有的对象都是一个Widget。与原生开发中“控件”不同的是,Flutter中的Widget的概念更广泛,它不仅可以表示UI元素,也可以表示一些功能性的组件如:用于手势检测的 GestureDetector widget、用于APP主题数据传递的Theme等等,而原生开发中的控件通常只是指UI元素。

我的理解为 Widget 的工作 = HTML + CSS 的工作。而且很多配置样式的属性名字和 CSS 中的名字差不多。

Widget 分为 StatelessWidget StatefulWidget 两种,他们的核心方法都是通过build()方法返回一个 Widget 。

  @protected
  Widget build(BuildContext context);
  • StatelessWidgetbuild()在 Widget 中。
  • StatefulWidget由于必须创建相应的 State<T extends Widget> ,所以包括build()在内的相关生命周期方法都在State中。
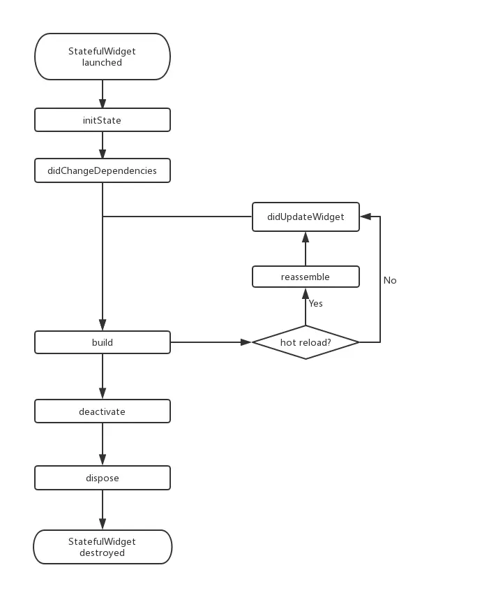
    下面是State的生命周期,由于一个画面也是一个 Widget 所以也是一个画面的生命周期。

widget_lifecyle.jpg

Widget 目录 ( link )

widgets.png

上面是官方提供的所有的 Widget,可以看到基本上所有UI相关的内容都是通过不同类型的 Widget 来实现,通过child/children参数进行嵌套。

不同风格的 Widget

除了基础 Widget 外,官方提供了 Material(Android) + Cupertino(ioS) 两种视觉风格的 Widget。
例如你可以在使用一个 Marterial 风格的RaisedButton或是 Cuptino 风格的CupertinoButton,再也不用担心设计师让 Android 照着 ioS 做成一样了。

Layout Widget

还有用来控制布局的 Layout Widget ,作为容器来使用,看名字都大概知道什么作用了。

  • Container
  • Padding
  • Center
  • Stack
  • Column
  • Row
  • Expanded
  • ListView

交互模型 Widget

控制点击、滑动等交互的 Widget。
在 Flutter 里点击事件并不是setOnClickListener的方式 ,而是给 Widget 外层加一层交互 Widget ,如点击可使用GestureDetector。 例如给上面 Splash 画面中的Image加一个点击事件。

  @override
  Widget build(BuildContext context) {
    return Container(
      height: double.infinity,
      width: double.infinity,
      child: Image.asset('images/logo.png'),
    );
  }
  
  ==>
  
  @override
  Widget build(BuildContext context) {
    return Container(
      height: double.infinity,
      width: double.infinity,
      child: GestureDetector(
        onTap: () {
          //点击事件
        },
        child: Image.asset('images/logo.png'),
      ),
    );
  }

Sample

所以,一个最基本的 Widget 长什么样?这是一个带有是否 login 检查的 Splash 画面。

  • StatelessWidget
class SplashPage extends StatelessWidget {
  @override
  Widget build(BuildContext context) {
    checkLogin();
    return Container(
      height: double.infinity,
      width: double.infinity,
      child: Image.asset('images/logo.png'),
    );
  }

// 使用 async 语法自动包装为 Futrue,也就是说这个方法是异步的。
  checkLogin(BuildContext context) async {
    var sp = await SharedPreferences.getInstance();
    var token = sp.getString("X-Auth-Token");
    if (token != null && token != "")
      Navigator.pushNamedAndRemoveUntil(
          context, HomePage.routeName, (_) => false);
    else
      Navigator.pushNamed(context, LoginRegisterPage.routeName);
  }
}

  • StatefulWidget
class SplashPage extends StatefulWidget {
  //创建相应的 State
  @override
  State createState() => _SplashState();
}

class _SplashState extends State<SplashPage> {
  @override
  void initState() {
    super.initState();
    checkLogin(context);
  }

  @override
  Widget build(BuildContext context) {
    return Container(
      height: double.infinity,
      width: double.infinity,
      child: Image.asset('images/logo.png'),
    );
  }

// 使用 async 语法自动包装为 Futrue,也就是说这个方法是异步的。
  checkLogin(BuildContext context) async {
    var sp = await SharedPreferences.getInstance();
    var token = sp.getString("X-Auth-Token");
    if (token != null && token != "")
      Navigator.pushNamedAndRemoveUntil(
          context, HomePage.routeName, (_) => false);
    else
      Navigator.pushNamed(context, LoginRegisterPage.routeName);
  }
  
  @override
  void dispose() {
      super.dispose();
    }
}

App 结构

counterAppwidgertree.jpg

上图是整个 Flutter App 的结构,从父节点开始分别是:

  1. MyApp: 整个 App 的入口在main.dartmain()函数中,调用 runApp(MyApp()),而 MyApp 也是一个 Widget,只不过用来定义一些全局的内容,例如主题、多语言,路由
  2. MaterialApp: 一个 Material 风格的主题,对应的还有 CupertinoApp。
  3. MyHomePage MyHomePageState : 一个画面,也是 Widget。
  4. Scaffold : 定义了一个画面的一些基本效果,比如这里 AppBar、滑动效果等采用 Material 风格,另外还有 ioS 风格的 CupertinoPageScaffold
  5. 剩下就是一些基本的组件。

一个基本的 main.dart 大概长这样:

void main() async {
  runApp(MyApp());
}

class MyApp extends StatelessWidget {
  static final navigatorKey = GlobalKey<NavigatorState>();
  static NavigatorState get navigator => navigatorKey.currentState;

  @override
  Widget build(BuildContext context) {
    return  CupertinoApp(
        title: '',
        theme: CupertinoThemeData(
          primaryColor: Color(0xFFFFFFFF),
          barBackgroundColor: Color(0xFF515669),
          scaffoldBackgroundColor: Color(0xFF3C3B45),
        ),
        navigatorKey: navigatorKey,
        routes: {
          HomePage.routeName: (_) => HomePage(),
          LoginRegisterPage.routeName: (_) => LoginRegisterPage(),
          LoginPage.routeName: (_) => LoginPage(),
          ForgetPswPage.routeName: (_) => ForgetPswPage(),
          RegisterPage.routeName: (_) => RegisterPage(),
        },
        ),
        home: SplashPage(),
    );
  }
}

  • theme 定义了一个 ioS 风格的 CupertinoApp 主题(实际开发中可能需要同时使用 Material Cupertino 风格控件所以需要自定义主题)
  • routes 参数注册路由表
  • home 参数设置首次加载的 Splash 画面

路由

和 Web 中的路由类似,通过在路由表注册相应的 url 和画面。基本方法

  • push / pushNamed / pushNamedAndRemoveUntil/...
  • pop / popUntil / ...

基本使用:

// pushNamed 的定义
Future pushNamed(BuildContext context, String routeName,{Object arguments})

//打开一个画面,传一个00
Navigator.of(context).pushNamed("home_page", arguments: '00');

//新画面接受参数
var arg = ModalRoute.of(context).settings.arguments);

//关闭一个画面,返回一个01
Navigator.of(context).pop(01);

  • 实际上更好的方法来处理传值的问题
  • 可以看到pushNamed方法返回值是一个Future ,说明是一个异步操作,因为可以接受打开的画面pop关闭时返回的result ,此处在pop时返回了一个 01,那么就可以这样接收到。
var result = async Navigator.of(context).pushNamed("home_page", arguments: 'arg');

网络请求和序列化

Flutter 的 网络请求库没有特别完美的,目前使用的是 Dio ,大致是一个简化版的 okhttp 。

由于 Flutter 禁止使用反射,因为运行时反射会干扰 Dart 的 tree shaking,所以类似 Gson 这样通过反射进行序列化的方式就行不通了。
目前大概的解决方案有两种:

  • 手写:Dio 会把返回值解析为 Map/List ,所以可以这样手写:
  Future<Profits> requestProfits() async {
    var response = await dio.get("u/profits");
    var data = response.data;
    print("requestProfits:$data");

    var profit = Profit()
      ..fund = data['profit']["fund"]
      ..profit = data['profit']["profit"]
      ..profitValue = toMoney(data['profit']['profitValue']);

    return Profits()
      ..miningProfit = data['miningProfit']
      ..lastMiningProfit = data['lastMiningProfit']
      ..profit = profit;
  }
//user.dart

import 'package:json_annotation/json_annotation.dart';

// user.g.dart 将在我们运行生成命令后自动生成
part 'user.g.dart';

///这个标注是告诉生成器,这个类是需要生成Model类的
@JsonSerializable()

class User{
  User(this.name, this.email);

  String name;
  String email;
  //不同的类使用不同的mixin即可
  factory User.fromJson(Map<String, dynamic> json) => _$UserFromJson(json);
  Map<String, dynamic> toJson() => _$UserToJson(this);  
}

当然,还是需要写 fromJson toJson 的模板代码,也可以通过生成的方式解决。

平台特定代码

Flutter 主要是负责了UI部分的构建,各平台特定的代码还是要通过原生实现,主要用两种方法处理:

  • Platform Channel : 大概就是 Flutter 端和原生端注册约定好 platform_channel_namePlatform Channel ,然后调用方法和传参,另一端解析就行了。具有原生能力的 plugin 也就是这样实现的。比如
//flutter
MethodChannel('method_channel_mobile').invokeMethod('sendMobile','13000000000')

//Android MainActivity

MethodChannel(flutterView, MOBILE_CHANNEL)
            .setMethodCallHandler { methodCall, result ->
                when {
                    TextUtils.equals(methodCall.method, "mobile") -> {
                        mobile = methodCall.arguments.toString()
                        result.success("success")
                    }
                     result.notImplemented()
                }
            }
  • PlatformView 直接嵌套原生的 View 到 Flutter 中,但这样做效率不高。另外需要注意的是不要传入一个 view 到PlatformView中,否则可能出现 Flutter 端多次调用该PlatformView的时候状态会共存,以及不会销毁。
// 定义一个用于的 PlatformView 和 PlatformViewFactory 用于实例化 Native View 
class ButtonFactory(
    private val context: Context
) : PlatformViewFactory(StandardMessageCodec.INSTANCE) {

    override fun create(p0: Context?, p1: Int, p2: Any?): PlatformView {
        return ButtonPlatformView(context)
    }
    class ButtonPlatformView(
        private val context: Context
    ) : PlatformView {

        override fun getView(): Button {
            return Button(context)
        }
        override fun dispose() {
        }
    }
}

//在 MainActivity 中注册
        registrarFor("native_view").platformViewRegistry()
            .registerViewFactory("native_view",ButtonPlatformFactory)

Widget 嵌套的问题

网上对 Flutter 嵌套讨论的比较多的问题就是,UI 复杂了以后,嵌套层数太多。 确实有这个问题,之前说了 Widget 不光是 View 还包括配置文件,所以一个类似 Button 这样的 Widget 可能就需要嵌套3 4层。
下面是我写的一个登录画面的登录按钮,感受一下:

  CupertinoButton _loginButton() {
    return CupertinoButton(
      padding: EdgeInsets.all(0),
      child: Container(
          width: double.infinity,
          height: 45,
          decoration: BoxDecoration(
            gradient: LinearGradient(
                begin: Alignment.topCenter,
                end: Alignment.bottomCenter,
                colors: _isLoginAvailable
                    ? <Color>[Color(0xFF657FF8), Color(0xFF4260E8)]
                    : <Color>[Color(0xFFCBCFE2), Color(0xFF73788F)]),
            borderRadius: BorderRadius.all(Radius.circular(6)),
          ),
          child: Center(
            child: Text(
              "登 录",
              textAlign: TextAlign.center,
              style: TextStyle(
                fontSize: 18,
                color: _isLoginAvailable ? Colors.white : Color(0x76FFFFFF),
                fontWeight: FontWeight.bold,
              ),
            ),
          )),
//      shape: RoundedRectangleBorder(borderRadius: BorderRadius.circular(6)),
      onPressed: !_isLoginAvailable ? null : _startCustomFlow,
    );
  }

实际上这还是只是结构+样式部分,不包括点击后的逻辑。
甚至你可以看到 Button 中的文字也是通过嵌套一个 Widget 来实现的,但这也是 Flutter 的一个优势,不再需要写自定义 Widget 的人去提供大量像文字能不能加粗,变色、斜体等等细节的样式,直接让你传一个 Widget 自行处理,类似的情况还有很多。
另外一个问题是 Widget State 的状态可能太多,包括各个 Widget 的状态和画面的状态堆在一起,想起了当年原生 Android 一个 Activity 50个变量的恐惧。
但我认为这些主要还是因为 Flutter 处于发展的初期,还没有太成熟的架构,目前官方提供了状态管理的库 Provider。 我目前的解决方案是尽量提成方法和独立的Widget:

  • 对于有整个页面无关局部状态的 Widget 提成一个独立的 StatefulWidget
  • 对于没有局部状态的,需要重用就提成一个StatelessWidget,不需要就抽成一个方法,返回 Widget,参考上面的 Button 。
  • 最后在build()方法中只描述整个画面的结构。

例如一个 login 画面的build()方法我是这样写的:

  @override
  Widget build(BuildContext context) {
    return MaterialApp(
      home: Scaffold(
        appBar: cusAppBar(context, elevation: 0),
        backgroundColor: $3C3B45,
        body: Stack(
          children: <Widget>[
            SingleChildScrollView(
              child: Container(
                margin: EdgeInsets.only(left: 15, right: 15),
                child: Column(
                  children: <Widget>[
                    _logo(),
                    Form(
                      onChanged: _onFormChanged,
                      child: Column(
                        children: <Widget>[
                          _phoneRow(),
                          _divider(),
                          _passwordColumn(),
                          _forgetPswText(),
                          _loginButton(),
                          _registerText()
                        ],
                      ),
                    ),
                  ],
                ),
              ),
            ),
          ],
        ),
      ),
    );
  }

热重载(HotReload)

Flutter 的热重载是广受欢迎的一个特性,重要原因则是 Debug 模式采用 JIT 编译,release 模式采用 AOT 编译。实际用下来效果不错。

问题

  • 编译偶尔遇到的一个问题:
    问题:Waiting for another flutter command to release the startup lock...
    解决:rm ./flutter/bin/cache/lockfile
最后,以上只是总结一些重要的点,最终官方文档肯定是要读一遍的,熟悉大部分 Widget 的用法: 文档

总结

优点:

  • Android iOs 两端 UI 高度一致:由于 Flutter 使用自己的一套绘制 UI 的引擎和逻辑,完全不使用 Native View,仅仅调用原生的绘制接口,所以几乎可以做到两个平台的 UI 一模一样,这也是 Flutter 还要做 Web maCos 等全平台的原因。我在开发期间一直使用 Android 进行调试,最后在 Ios 上跑的时候,几乎没有什么差别(虽然目前 UI 也不太复杂)。
  • 接入原生相对容易:需要原生实现的功能通过PlatformChannelPlatformView也大多都能实现,还可以通过PlatformChannel来启动一个原生的Activity/Fragment实现。(比如扫一扫功能)
  • 贵族血统:Google 的全力支持,国内大厂也都在积极尝试。
  • 初步可用的程度:目前已经完成了一个小项目的开发,在和原生交互不多的情况下还没有遇到太大的坑。

缺点:

  • 基础功能的缺失:很多基础的功能也需要用 plugin 通过原生来实现,比如 Webview Map 这些组件,更不要说一些 SDK ,几乎都需要自己写 plugin。
  • 跨平台的通信:对于大量使用MethodChannel进行通信以及各平台间API有差异的情况下,设计和维护的问题。
  • 性能:目前原生 Flutter 在帧数上接近原生,用户使用体验接近,但内存开销更大,尤其在视频方面。

总的来说:我的看法是,比较看好 Flutter 跨更多平台的前途,目前来说适合用来开发和原生平台 API 交互不那么复杂的 App 。