LinkedList源码分析(jdk1.8)

1,558 阅读12分钟

LinkedList概述

​ LinkedList 是 Java 集合框架中一个重要的实现,我们先简述一下LinkedList的一些特点:

  • LinkedList底层采用的双向链表结构;
  • LinkedList支持空值和重复值(List的特点);
  • LinkedList实现Deque接口,具有双端队列的特性,也可以作为栈来使用;
  • LinkedList存储元素过程中,无需像 ArrayList 那样进行扩容,但存储元素的节点需要额外的空间存储前驱和后继的引用;
  • LinkedList在链表头部和尾部插入效率比较高,但在指定位置进行插入时,需要定位到该位置处的节点,此操作的时间复杂度为O(N)
  • LinkedList是非线程安全的集合类,并发环境下,多个线程同时操作 LinkedList,会引发不可预知的异常错误。

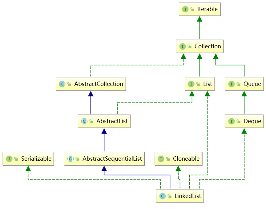
LinkedList继承体系结构

​ 直接通过idea查看一下LinkedList的继承体系,体系结构比较复杂,一点点看。

  • 继承自 AbstractSequentialList;
  • 实现了 List 和 Deque 接口;
  • 实现序列化接口;
  • 实现了Cloneable接口

​ 这里简单说一下AbstractSequentialList这个类,该类提供一套基本的基于顺序访问的接口,通过继承此类,子类仅需实现部分代码即可拥有完整的一套访问某种序列表(比如链表)的接口。AbstractSequentialList 提供的方法基本上都是通过 ListIterator 实现的,比如下面的get和add方法。但是虽然LinkedList 继承了 AbstractSequentialList,却并没有直接使用父类的方法,而是重新实现了一套的方法,后面我们会讲到这些方法的实现。

public E get(int index) {
    try {
        return listIterator(index).next();
    } catch (NoSuchElementException exc) {
        throw new IndexOutOfBoundsException("Index: "+index);
    }
}
public void add(int index, E element) {
    try {
        listIterator(index).add(element);
    } catch (NoSuchElementException exc) {
        throw new IndexOutOfBoundsException("Index: "+index);
    }
}
// 留给子类实现
public abstract ListIterator<E> listIterator(int index);

​ 另外的就是文章开头概述的,LinkedList实现了Deque接口,具有双端队列的特点。

LinkedList的成员属性

//记录链表中的实际元素个数
transient int size = 0;
//维护链表的首结点引用
transient Node<E> first;
//维护链表的尾节点引用
transient Node<E> last;

可以看到first和last都是Node类型的,所以我们简单看一下LinkedList中的这个内部类

private static class Node<E> {
    E item; //结点中存放的实际元素
    Node<E> next; //维护结点的后继结点
    Node<E> prev; //维护结点的前驱结点
	//构造方法,创建一个新的结点,参数为:前驱结点,插入元素引用,后继节点
    Node(Node<E> prev, E element, Node<E> next) {
        this.item = element;
        this.next = next;
        this.prev = prev;
    }
}

​ 可以看到Node这个静态内部类的结构也是比较简单的,每个结点维护的就是自己存储的元素信息+前驱结点引用+后继节点引用。这里就不做过多的阐述,下面简单看看LinkedList的构造方法

LinkedList的构造方法

//构造一个空的集合(链表为空)
public LinkedList() {
}
//先调用自己的无参构造方法构造一个空的集合,然后将Collection集合中的所有元素加入该链表中
//如果传入的Collection为空,会抛出空指针异常
public LinkedList(Collection<? extends E> c) {
    this();
    addAll(c);
}

LinkedList的主要方法

add方法

LinkedList实现的添加方法主要有下面几种

  • 在链表尾部添加结点(linkLast方法)

  • 在链表首部添加元素(linkFirst方法)

  • 在链表中间添加元素(linkBefore方法)

下面我们看看这三种方法的实现。

(1)linkLast方法

public void addLast(E e) {
    linkLast(e);
}

​ 在addLast方法中直接就是调用了linkLast方法实现结点的添加(没有返回值,所以add方法一定是返回true的),所以下面我们看看这个方法:

void linkLast(E e) {
    //(1)获得当前链表实例的全局后继节点
    final Node<E> l = last;
    //(2)创建一个新的结点,从Node的构造方法我们就能知道
    //这个新的结点中存放的元素item为当前传入的泛型引用,前驱结点为全局后继结点,后继节点为null
    //(即相当于要将这个新节点作为链表的新的后继节点)
    final Node<E> newNode = new Node<>(l, e, null);// Node(Node<E> prev, E element, Node<E> next){}
    //(3)更新全局后继节点的引用
    last = newNode;
    //(4)如果原链表的后继结点为null,那么也需要将全局头节点引用指向这个新的结点
    if (l == null)
        first = newNode;
    //(5)不为null,因为是双向链表,创建新节点的时候只是将newNode的prev设置为原last结点。这里就需要将原last
    //结点的后继结点设置为newNode
    else
        l.next = newNode;
    //(6)更新当前链表中的size个数
    size++;
    //(7)这里是fast-fail机制使用的参数
    modCount++;
}

​ 我们通过一个示例图来简单模拟这个过程

  • 当链表初始时为空的时候,我么调用add方法添加一个新的结点

  • 链表不为空,此时调用add方法在链表尾部添加结点的时候

(2)linkFirst方法

​ 该方法是一个private方法,通过addFirst方法调用暴露给使用者。

public void addFirst(E e) {
    linkFirst(e);
}

​ 我们还是主要看看linkFirst方法的实现逻辑

private void linkFirst(E e) {
    //(1)获取全局头节点
    final Node<E> f = first;
    //(2)创建一个新节点,其前驱结点为null,后继结点为当前的全局首结点
    final Node<E> newNode = new Node<>(null, e, f);
    //(3)更新全局首结点引用
    first = newNode;
    //(4)如果首结点为null,last结点指向新建的结点
    if (f == null)
        last = newNode;
    //(5)不为null,原头节点的前驱结点为newNode
    else
        f.prev = newNode;
    size++;
    modCount++;
}

​ 上面的逻辑也比较简单,就是将新添加的结点设置为头节点,然后更新链表中结点之间的指向,我们通过下面这个图简单理解一下(链表初始为null就不做演示了,和上面图示的差不多,这里假设已经存在结点)

(3)linkBefore方法

public void add(int index, E element) {
    //检查index的合法性:大于等于0小于等于size,不合法会抛出异常
    checkPositionIndex(index);
    //index等于size,就在尾部插入新节点,linkLast方法上面说到过
    if (index == size)
        linkLast(element);
    //否则就在指定index处插入结点,先找到index处的结点(调用的是node(index方法))
    else
        linkBefore(element, node(index));
}
private void checkPositionIndex(int index) {
    if (!isPositionIndex(index))
        throw new IndexOutOfBoundsException(outOfBoundsMsg(index));
}
private boolean isPositionIndex(int index) {
    return index >= 0 && index <= size;
}

​ add(index,element)方法中主要的逻辑还是linkBefore,我们下面看看这个方法,在此之前调用的是node(index)方法,找到index处的结点

Node<E> node(int index) {
    //index < size/2 (index在链表的前半部分)
    if (index < (size >> 1)) {
        //使用全局头节点去查找(遍历链表)
        Node<E> x = first;
        for (int i = 0; i < index; i++)
            x = x.next;
        return x;
    } else {
        //index > size / 2 (index在链表的后半部分)
        Node<E> x = last;
        //使用全局尾节点向前查找
        for (int i = size - 1; i > index; i--)
            x = x.prev;
        return x;
    }
}

​ node方法实现利用双向链表以及记录了链表总长度的这两个特点,分为前后两部分去遍历查询jindex位置处的结点。查找这个结点后,就会作为参数调用linkBefore方法,如下所示

void linkBefore(E e, Node<E> succ) {
    //succ != null;succ就是指定位置处的结点
    //传入的结点element=succ
    final Node<E> pred = succ.prev;
    //创建新的结点
    //前驱结点是传入的结点的前驱结点
    //后继结点是传入的结点
    final Node<E> newNode = new Node<>(pred, e, succ);
    //更新index处结点的前驱结点引用
    succ.prev = newNode;
    //index处结点的前驱结点为null,那么就相当于在头部插入结点,并且更新first
    if (pred == null)
        first = newNode;
    //不为null,那么它的后继结点就是新的结点
    else
        pred.next = newNode;
    size++;
    modCount++;
}

​ 这个方法的逻辑也比较简单,就是在succ和succ.prev两个结点之间插入一个新的结点,我们通过简单的图示理解这个过程

删除

​ 作为双端队列,删除元素也有两种方式队列首删除元素队列尾删除元素;作为List,又要支持中间删除元素,所以删除元素一个有三个方法。

(1)unlinkFirst方法

​ 下面是调用unlinkFirst方法的两个public方法(Deque接口的方法实现),主要区别就是removeFirst方法执行时候,first为null的时候会抛出异常,而pollFirst返回null。

// remove的时候如果没有元素抛出异常
public E removeFirst() {
    final Node<E> f = first;
    if (f == null)
        throw new NoSuchElementException();
    return unlinkFirst(f);
}
// poll的时候如果没有元素返回null
public E pollFirst() {
    final Node<E> f = first;
    return (f == null) ? null : unlinkFirst(f);
}

​ 主要还是看unlinkFirst这个方法的实现

private E unlinkFirst(Node<E> f) {
    // assert f == first && f != null;
    //获取头结点的元素值
    final E element = f.item;
    //获取头结点的后继结点
    final Node<E> next = f.next;
    //删除头节点中存放的元素item和后继结点,GC
    f.item = null;
    f.next = null; // help GC
    //更新头节点引用(原头节点的后继结点)
    first = next;
    //链表中只有一个结点,那么尾节点也是null了
    if (next == null)
        last = null;
    //将新的头节点的前驱结点设置为null
    else
        next.prev = null;
    //更新size和modCount
    size--;
    modCount++;
    //返回原头节点的值
    return element;
}

(2)unlinkLast方法

​ 下面是调用unlinkLast方法的两个public方法(Deque接口的方法实现),主要区别就是removeLast方法执行时候,first为null的时候会抛出异常,而pollLast返回null。

// remove的时候如果没有元素抛出异常
public E removeLast() {
    final Node<E> l = last;
    if (l == null)
        throw new NoSuchElementException();
    return unlinkLast(l);
}

// poll的时候如果没有元素返回null
public E pollLast() {
    final Node<E> l = last;
    return (l == null) ? null : unlinkLast(l);
}

​ 下面是unlinkLast方法的实现

// 删除尾节点
private E unlinkLast(Node<E> l) {
    // 尾节点的元素值
    final E element = l.item;
    // 尾节点的前置指针
    final Node<E> prev = l.prev;
    // 清空尾节点的内容,协助GC
    l.item = null;
    l.prev = null; // help GC
    // 让前置节点成为新的尾节点
    last = prev;
    // 如果只有一个元素,删除了把first置为空
    // 否则把前置节点的next置为空
    if (prev == null)
        first = null;
    else
        prev.next = null;
    // 更新size和modCount
    size--;
    modCount++;
    // 返回删除的元素
    return element;
}

(4)unlink方法

// 删除中间节点
public E remove(int index) {
    // 检查是否越界
    checkElementIndex(index);
    // 删除指定index位置的节点
    return unlink(node(index));
}
// 删除指定节点x
E unlink(Node<E> x) {
    // x的元素值
    final E element = x.item;
    // x的前置节点
    final Node<E> next = x.next;
    // x的后置节点
    final Node<E> prev = x.prev;
    // 如果前置节点为空
    // 说明是首节点,让first指向x的后置节点
    // 否则修改前置节点的next为x的后置节点
    if (prev == null) {
        first = next;
    } else {
        prev.next = next;
        x.prev = null;
    }
    // 如果后置节点为空
    // 说明是尾节点,让last指向x的前置节点
    // 否则修改后置节点的prev为x的前置节点
    if (next == null) {
        last = prev;
    } else {
        next.prev = prev;
        x.next = null;
    }
    // 清空x的元素值,协助GC
    x.item = null;
    // 元素个数减1
    size--;
    // 修改次数加1
    modCount++;
    // 返回删除的元素
    return element;
}

查找

LinkedList底层基于链表结构,无法向 ArrayList 那样随机访问指定位置的元素。LinkedList 查找过程要稍麻烦一些,需要从链表头结点(或尾节点)向后查找,时间复杂度为 O(N)。相关源码如下:

public E get(int index) {
    checkElementIndex(index); //还是先检验index的合法性,这里上面已经说过
    //调用node方法遍历查询index处的结点,然后返回结点存放的值item,node方法上面已经说过
    return node(index).item; 
}

遍历

​ 链表的遍历过程也很简单,和上面查找过程类似,我们从头节点往后遍历就行了。但对于 LinkedList 的遍历还是需要注意一些,不然可能会导致代码效率低下。通常情况下,我们会使用 foreach 遍历 LinkedList,而 foreach 最终转换成迭代器形式。所以分析 LinkedList 的遍历的核心就是它的迭代器实现,相关代码如下:

public ListIterator<E> listIterator(int index) {
    checkPositionIndex(index);
    return new ListItr(index);
}
private class ListItr implements ListIterator<E> {
    private Node<E> lastReturned;
    private Node<E> next;
    private int nextIndex;
    private int expectedModCount = modCount;
	/** 构造方法将 next 引用指向指定位置的节点 */
    ListItr(int index) {
        // assert isPositionIndex(index);
        next = (index == size) ? null : node(index);
        nextIndex = index;
    }

    public boolean hasNext() {
        return nextIndex < size;
    }

    public E next() {
        checkForComodification();
        if (!hasNext())
            throw new NoSuchElementException();
        lastReturned = next;
        next = next.next;
        nextIndex++;
        return lastReturned.item;
    }
	//...other method
}

​ 这里主要说下遍历 LinkedList 需要注意的一个点。LinkedList 不擅长随机位置访问,如果大家用随机访问的方式遍历 LinkedList,效率会很差。比如下面的代码:

List<Integet> list = new LinkedList<>();
list.add(1)
list.add(2)
......
for (int i = 0; i < list.size(); i++) {
    Integet item = list.get(i);
    // do something
}

​ 当链表中存储的元素很多时,上面的遍历方式对于效率肯定是非常低的。原因在于,通过上面的方式每获取一个元素(调用get(i)方法,上面说到了这个方法的实现),LinkedList 都需要从头节点(或尾节点)进行遍历(node()方法的实现),效率低,上面的遍历方式在大数据量情况下,效率很差。在日常使用中应该尽量避免这种用法。

总结

最后总结一下面试常问的ArrayListLinkedList的区别,关于ArrayList请参考我上一篇ArrayList源码分析

  • ArrayList是基于动态数组实现的,LinkedList是基于双向链表实现的;

  • 对于随机访问来说,ArrayList(数组下标访问)要优于LinkedList(遍历链表访问);

  • 不考虑直接在尾部添加数据的话,ArrayList按照指定的index添加/删除数据是通过复制数组实现。LinkedList通过寻址改变节点指向实现;所以添加元素的话LinkedList(改变结点的next和prev指向即可)要优于ArrayList(移动数组元素)。

  • LinkedList在数据存储上不存在浪费空间的情况。ArrayList动态扩容会导致有一部分空间是浪费的。