Android事件分发机制详解

12,736 阅读13分钟

距离上篇文章有半个月,感觉有些荒度,不过这篇文章写下来确实是用了半个月,确实是小白,所以看了好多文章才算是搞懂了事件分发。这篇文章更像是总结,把别人的东西比较清晰易懂的点自己记录下来,再通过自己的实践来了解事件分发的过程,废话不多说,带你看看小白是怎么一步步了解事件分发的。

1. 什么是事件

要了解事件分发,那我们先说说什么是事件,其实这里的事件指的就是点击事件,当用户触摸屏幕的时候,将会产生点击事件(Touch事件)

Touch事件的相关细节(发生触摸的位置、时间等)被封装成MotionEvent对象

MotionEvent事件类型

事件类型具体动作
MotionEvent.ACTION_DOWN按下View(所有事件的开始)
MotionEvent.ACTION_UP抬起View(与DOWN对应)
MotionEvent.ACTION_MOVE滑动View
MotionEvent.ACTION_CANCEL结束事件(非人为原因)

事件序列:其实就是从手指触摸屏幕到离开屏幕所发生的一系列事件

2. 什么是事件分发

我们要讲的事件分发其实就是将点击事件传递到某个具体的View,这个传递的过程就叫做事件分发

3. 事件在哪些对象间进行传递、顺序是什么

ActivityUI界面由ActivityViewGroupView及其派生类组成

事件分发在这三个对象之间进行传递。

当点击事件发生后,事件先传到Activity,再传到ViewGroup,最终传到View

4. 事件分发有啥用?

默认情况下事件分发会按照由ActivityViewGroup再到View的顺序进行分发,当我们不想View进行处理,让ViewGroup处理,那就可以进行拦截,这些知识可以用于解决滑动冲突。

例如:外部滑动和内部滑动方向不一致,当ScrollView嵌套Fragment,且Fragemnt内部有个竖向的ListView,当用户左右滑动时,要让外部的View拦截单击事件,当用户上下滑动时,要让内部的View拦截点击事件。怎么拦截,在哪里拦截,就用到了我们这篇文章所讲的内容了。

5. 事件分发涉及到的函数及相应的作用

方法作用
dispatchTouchEvent进行事件分发
onInterceptTouchEvent事件拦截
onTouchEvent事件消耗(就是交给当前View处理)
  • dispatchTouchEvent: 用来进行事件分发,若事件能够传递到当前View,则此方法一定会被调用。
  • onInterceptTouchEvent:dispatchTouchEvent方法内被调用,用来判断是否拦截某个事件。若当前View拦截了某个事件,则该方法不会再被调用,返回结果表示是否拦截当前事件,该方法只在ViewGroup中存在。
  • onTouchEvent: 用来处理点击事件,返回结果表示是否消耗当前事件,若不消耗,则在同一事件序列中,当前View无法再次接收到事件。

这三个方法可用以下伪代码表示

public boolean dispatchTouchEvent(MotionEvent ev){
    boolean consume = false;
    if(onInterceptTouchEvent(ev)){
        consume = onTouchEvent(ev);
    }else{
        consume = child.dispatchTouchEvent(ev);
    }
    return consume;
}

对应的根ViewGroup,当一个点击事件产生时,Activity会传递给它,这时它的dispatchTouchEvent就会被调用,若该ViewGrouponInterceptTouchEvent返回true,代表拦截该事件,但是否消耗该事件,还要看它的onTouchEvent的返回值,如果不拦截,则代表将事件分发下去给子View,接着子ViewdispatchTouchEvent方法会被调用,如此反复直到事件被最终处理。

6. Activity的事件分发

当一个点击事件发生时,事件最先传到ActivitydispatchTouchEvent()进行事件分发。这里主要要弄明白Activity是怎么将事件分发到ViewGroup中的

6.1 Demo演示

我们先看一个案例

(1) 自定义一个MyViewGroup,继承自ViewGroup,重写dispatchTouchEvent()方法

public class MyViewGroup extends ViewGroup{
    
    public boolean dispatchTouchEvent(MotionEvent ev) {
		Log.i(TAG, "dispatchTouchEvent: ");        
		//这里我们暂时先返回false		
		return false;
    }
}

(2)Activity的布局中,使用该布局作为最外层布局

<com.ld.eventdispatchdemo.activitydispatch.MyViewGroup xmlns:android="http://schemas.android.com/apk/res/android"
    xmlns:app="http://schemas.android.com/apk/res-auto"
    xmlns:tools="http://schemas.android.com/tools"
    android:layout_width="match_parent"
    android:layout_height="match_parent"
    android:id="@+id/myViewGroup"
    android:orientation="vertical"
    tools:context=".activitydispatch.ActivityDispatchActivity">

</com.ld.eventdispatchdemo.activitydispatch.MyViewGroup>

(3) 重写该ActivitydispatchTouchEvent()onTouchEvent()方法,打印log日志

public class Activity extends AppCompatActivity{
    ...
	private static final String TAG = "Activit_activitydispatch";
    
    @Override
    public boolean dispatchTouchEvent(MotionEvent ev) {

        if(ev.getAction()==MotionEvent.ACTION_DOWN){
            Log.i(TAG, "dispatchTouchEvent: ");
        }
     	//这里是仿照源码的格式写的
        if(getWindow().superDispatchTouchEvent(ev)){
            Log.i(TAG, "dispatchTouchEvent: 这里被调用");
            return true;
        }        
        return onTouchEvent(ev);
    }       
    
    @Override
    public boolean onTouchEvent(MotionEvent event) {
        Log.i(TAG, "onTouchEvent: ");
        return super.onTouchEvent(event);
    }
}

MyViewGroupdispatchTouchEvent返回false时,打印的log日志为:

Activit_activitydispatch: dispatchTouchEvent: 
MyViewGroup_activitydispatch: dispatchTouchEvent: 
Activit_activitydispatch: onTouchEvent: 
Activit_activitydispatch: onTouchEvent: 
Activit_activitydispatch: onTouchEvent: 
Activit_activitydispatch: onTouchEvent: 
Activit_activitydispatch: onTouchEvent: 

MyViewGroupdispatchTouchEvent返回true时,打印的log日志为:

Activit_activitydispatch: dispatchTouchEvent: 
MyViewGroup_activitydispatch: dispatchTouchEvent: 
Activit_activitydispatch: dispatchTouchEvent: 这里被调用
MyViewGroup_activitydispatch: dispatchTouchEvent: 
Activit_activitydispatch: dispatchTouchEvent: 这里被调用
MyViewGroup_activitydispatch: dispatchTouchEvent: 
Activit_activitydispatch: dispatchTouchEvent: 这里被调用
MyViewGroup_activitydispatch: dispatchTouchEvent: 
Activit_activitydispatch: dispatchTouchEvent: 这里被调用

仔细观察可以看到,当MyViewGroup的dispatchTouchEvent返回false时,Activity的onTouchEvent会被调用,返回true时,不会被调用,这是什么原因呢?

你可能会有疑问,我的ActivitydispatchTouchEvent()方法内为何要这样写呢?别急,看完下面的源码你就知道了。

6.2 源码解析

目的:

1、研究MyViewGroupdispatchTouchEvent返回false时,ActivityonTouchEvent会被调用,返回true时,不会被调用的原因

Activity中的dispatchTouchEvent()源码如下:

public boolean dispatchTouchEvent(MotionEvent ev) {
    if (ev.getAction() == MotionEvent.ACTION_DOWN) {
        //该方法为空方法,不用管它
        onUserInteraction();
    }
    if (getWindow().superDispatchTouchEvent(ev)) {
        return true;
    }
    return onTouchEvent(ev);
}

有没有很熟悉,为了方便观察打日志所以上面我们重写了ActivitydispatchTouchEvent方法,但内容和源码基本一致。

可以从源码看到,当getWindow().superDispatchTouchEvent(ev)==true时,那么此时return ture,自然就不会调用底下的onTouchEvent()方法,即ActivityonTouchEvent()

getWindow()返回Window对象,Window是抽象类,而PhoneWindowWindow的唯一实现类,所以getWindow().superDispatchTouchEvent(ev)其实就是调用的PhoneWindow内的superDispatchTouchEvent(ev)方法。

看看PhoneWindow类源码:

@Override
public boolean superDispatchTouchEvent(MotionEvent event) {
    return mDecor.superDispatchTouchEvent(event);
}

PhoneWindow将事件直接传递给了DecorView,接下来看看DecorView是什么

public class DecorView extends FrameLayout implements RootViewSurfaceTaker, WindowCallbacks {
                     
}

mDecorgetWindow().getDecorView()返回的View,通过setContentView设置的View是该View的子View

DecorView继承自FrameLayout(ViewGroup),所以mDecor.superDispatchTouchEvent(event)其实调用的就是ViewGroupdispatchTouchEvent()方法,所以到这里你就懂了吧,

if (getWindow().superDispatchTouchEvent(ev)) {
    return true;
}

其实就相当于下面这个

if(viewgroup.DispatchTouchEvent(ev)){
    return true;
}

所以说当我们的MyLayoutDispatchTouchEvent()返回true时,ActivityonTouchEvent就不会被调用。

6.3 事件时怎么从Activity分发到ViewGroup中的

从上面ActivitydispatchTouchEvent源码可知道,默认状态下,它内部一定会调用该方法,而if()条件中的内容其实就是调用ViewGroupdispatchTouchEvent()方法,也就是在这里完成了ActivityViewGroup的事件分发。

if (getWindow().superDispatchTouchEvent(ev)) {
    return true;
}

6.4 小结:Activity分发的流程图

7. ViewGroup的事件分发

上面讲了ActivitydispatchTouchEvent内将事件传递到了ViewGroupdispatchTouchEvent()方法中,那么ViewGroup又是如何将事件进一步向下分发的呢?

7.1 Demo演示

(1) 自定义MyLayout,继承自LinearLayout,重写onInterceptTouchEvent()方法,并返回true,重写dispatchTouchEvent()onTouchEvent()方法,打印log日志

public class MyLayout extends LinearLayout {
    
    private static final String TAG = "MyLayout_ViewGroupDispatch";
    
    @Override
    public boolean dispatchTouchEvent(MotionEvent ev) {
        Log.i(TAG, "dispatchTouchEvent: ");
        return super.dispatchTouchEvent(ev);
    }
    
    @Override
    public boolean onInterceptTouchEvent(MotionEvent ev) {
        Log.i(TAG, "onInterceptTouchEvent: ");
        //此处暂时返回true观察现象
        return true;
    }
    
    @Override
    public boolean onTouchEvent(MotionEvent event) {
        Log.i(TAG, "onTouchEvent: ");
        return super.onTouchEvent(event);
    }   
}

(2)Activity的布局中,使用该布局作为最外层布局,并在该布局内添加一个按钮

<com.ld.eventdispatchdemo.viewgroupdispatch.MyLayout xmlns:android="http://schemas.android.com/apk/res/android"
    xmlns:app="http://schemas.android.com/apk/res-auto"
    xmlns:tools="http://schemas.android.com/tools"
    android:layout_width="match_parent"
    android:layout_height="match_parent"
    android:orientation="vertical"
    android:id="@+id/myLayout"
    tools:context=".viewgroupdispatch.ViewGroupActivity">
    <Button
        android:id="@+id/btn1"
        android:text="Button1"
        android:layout_width="match_parent"
        android:layout_height="wrap_content" />  
</com.ld.eventdispatchdemo.viewgroupdispatch.MyLayout>

(3)Activity内为按钮添加点击事件

public class ViewGroupActivity extends AppCompatActivity {
    
    private Button btn1;
    private static final String TAG = "Activity_ViewGroupDispatch";
	@Override
    protected void onCreate(Bundle savedInstanceState) {
        
        btn1 = findViewById(R.id.btn1);
        btn1.setOnClickListener(new View.OnClickListener() {
            @SuppressLint("LongLogTag")
            @Override
            public void onClick(View v) {
                Log.i(TAG, "onClick: 点击了按钮1");
            }
        });
    }           
}

MyLayoutonInterceptTouchEvent()返回true时,分别点击空白处、点击按钮,log日志如下:

//点击空白处
MyLayout_ViewGroupDispatch: dispatchTouchEvent: 
MyLayout_ViewGroupDispatch: onInterceptTouchEvent: 
MyLayout_ViewGroupDispatch: onTouchEvent: 
//点击按钮
MyLayout_ViewGroupDispatch: dispatchTouchEvent: 
MyLayout_ViewGroupDispatch: onInterceptTouchEvent: 
MyLayout_ViewGroupDispatch: onTouchEvent: 

MyLayoutonInterceptTouchEvent()返回false时,分别点击空白处、点击按钮,log日志如下:

//点击空白处
MyLayout_ViewGroupDispatch: dispatchTouchEvent: 
MyLayout_ViewGroupDispatch: onInterceptTouchEvent: 
MyLayout_ViewGroupDispatch: onTouchEvent: 
//点击按钮
MyLayout_ViewGroupDispatch: onInterceptTouchEvent: 
MyLayout_ViewGroupDispatch: dispatchTouchEvent: 
MyLayout_ViewGroupDispatch: onInterceptTouchEvent: 
MyLayout_ViewGroupDispatch: dispatchTouchEvent: 
MyLayout_ViewGroupDispatch: onInterceptTouchEvent: 
MyLayout_ViewGroupDispatch: dispatchTouchEvent: 
MyLayout_ViewGroupDispatch: onInterceptTouchEvent: 
MyLayout_ViewGroupDispatch: dispatchTouchEvent: 
MyLayout_ViewGroupDispatch: onInterceptTouchEvent: 
Activity_ViewGroupDispatch: onClick: 点击了按钮1

可以看到当ViewGroup(MyLayout)onInterceptTouchEvent()返回true时,并没有触发按钮的点击事件,并且自身的onTouchEvent()方法被调用,当返回false时,按钮的点击事件触发,但自身的onTouchEvent()方法未被调用。

而且在默认状态下,onInterceptTouchEvent()一定会被调用。

以上现象是什么原因呢?接下来我们看看ViewGroup的dispatchTouchEvent()方法的源码

7.2 源码解析

目的:

1、研究当ViewGroup(MyLayout)onInterceptTouchEvent()返回true时,并没有触发按钮的点击事件,并且自身的onTouchEvent()方法被调用,当返回false时,按钮的点击事件触发,但自身的onTouchEvent()方法未被调用的原因

2、分发事件是怎么从ViewGroup分发到View中的

ViewGroupdispatchTouchEvent()源码:

@Override
public boolean dispatchTouchEvent(MotionEvent ev) {
	...
        
    boolean handled = false;
    if (onFilterTouchEventForSecurity(ev)) {
  		......
         //一大堆代码   
    }
    
    if (!handled && mInputEventConsistencyVerifier != null) {
        mInputEventConsistencyVerifier.onUnhandledEvent(ev, 1);
    }
    return handled;
}

我们想要了解事件是如何分发,其实是主要看ViewGroupdispatchTouchEvent()方法什么时候返回true,什么时候返回false。看源码可以知道,ViewGroupdispatchTouchEvent()方法返回的是handle的值,所以我们只需要观察该方法内改变handle值的语句。

首先初始化了handle的值,默认为false

然后你可以看到dispatchTouchEvent()的大部分内容都在if (onFilterTouchEventForSecurity(ev)) {}这个条件判断内,也就是说如果onFilterTouchEventForSecurity(ev)方法返回true的话,那么就进入该if判断内。若返回false,则dispatchTouchEvent()返回初始值为falsehandled,表示不分发事件。

查看下onFilterTouchEventForSecurity(ev)方法

public boolean onFilterTouchEventForSecurity(MotionEvent event) {
    //noinspection RedundantIfStatement
    if ((mViewFlags & FILTER_TOUCHES_WHEN_OBSCURED) != 0
        && (event.getFlags() & MotionEvent.FLAG_WINDOW_IS_OBSCURED) != 0) {
        // Window is obscured, drop this touch.
        return false;
    }
    return true;
}
  • FILTER_TOUCHES_WHEN_OBSCURED android:filterTouchesWhenObscured属性所对应的。android:filterTouchesWhenObscuredtrue的话,则表示其他视图在该视图之上,导致该视图被隐藏时,该视图就不再响应触摸事件。
  • MotionEvent.FLAG_WINDOW_IS_OBSCUREDtrue的话,则表示该视图的窗口是被隐藏的

而我们并没有在XML中为控件设置android:filterTouchesWhenObscured属性,所以它==0,没有进入if()方法,所以onFilterTouchEventForSecurity()方法返回true,那么 if (onFilterTouchEventForSecurity(ev))判断必定会进入如下的判断中。

接下来我们看看if(onFilterTouchEventForSecurity(ev))判断下的内容

if (onFilterTouchEventForSecurity(ev)) {
    final int action = ev.getAction();
    final int actionMasked = action & MotionEvent.ACTION_MASK;
    
    if (actionMasked == MotionEvent.ACTION_DOWN) {        
        cancelAndClearTouchTargets(ev);
        
        resetTouchState();       
    }   
    
 	......   
}
private void resetTouchState() {
    
    clearTouchTargets();
    
    resetCancelNextUpFlag(this);
    mGroupFlags &= ~FLAG_DISALLOW_INTERCEPT;
    mNestedScrollAxes = SCROLL_AXIS_NONE;
}
private void clearTouchTargets() {
    TouchTarget target = mFirstTouchTarget;
    if (target != null) {
        do {
            TouchTarget next = target.next;
            target.recycle();
            target = next;
        } while (target != null);
        mFirstTouchTarget = null;
    }
}

可以看到,若为ACTION_DOWN事件,就会触发 cancelAndClearTouchTargets(ev)resetTouchState()方法,在resetTouchState()方法中,有一个 clearTouchTargets()方法,而在 clearTouchTargets()方法内会将mFirstTouchTarget设置为null。我们暂时先记住这个mFristTouchTarget已经置为null了。

我们再看if (onFilterTouchEventForSecurity(ev)){}该判断内的其他代码

if (onFilterTouchEventForSecurity(ev)) {
    ......
    //记录是否拦截    
    final boolean intercepted;
    
    if (actionMasked == MotionEvent.ACTION_DOWN
        || mFirstTouchTarget != null) {
        
        //判断是否设置了FLAG_DISALLOW_INTERCEPT这个标记位,默认为false
        //disallowIntercept代表禁止拦截判断
        final boolean disallowIntercept = (mGroupFlags & FLAG_DISALLOW_INTERCEPT) != 0;
        
        if (!disallowIntercept) {
            //关键看这里
            intercepted = onInterceptTouchEvent(ev);
            
            ev.setAction(action); // restore action in case it was changed
        } else {
            intercepted = false;
        }
    } else {
        // There are no touch targets and this action is not an initial down
        // so this view group continues to intercept touches.
        intercepted = true;
    }     
    ......
}

前面我们知道了mFirstTouchTargetnull,所以说只要是ACTION_DOWN事件,就会进入到 if (actionMasked == MotionEvent.ACTION_DOWN|| mFirstTouchTarget != null) {}该方法块内,因为我们没有设置FLAG_DISALLOW_INTERCEPT属性,所以它为默认为false,所以进入到了 if (!disallowIntercept) {}方法块内,调用了onInterceptTouchEvent()方法。这里就解释了为何默认情况下dispatchTouchEvent()后会调用onInterceptTouchEvent()方法。

接下来我们看下if (onFilterTouchEventForSecurity(ev)) {}方法块其余部分源码

if (onFilterTouchEventForSecurity(ev)) {
    ......
        if (!canceled && !intercepted) {
        final View[] children = mChildren;
            
        for (int i = childrenCount - 1; i >= 0; i--) {
            final int childIndex = getAndVerifyPreorderedIndex(
                childrenCount, i, customOrder);
            final View child = getAndVerifyPreorderedView(
                preorderedList, children, childIndex);
            
       		//判断子元素是否能够接受点击事件
            if (!canViewReceivePointerEvents(child)
                || !isTransformedTouchPointInView(x, y, child, null)) {
                ev.setTargetAccessibilityFocus(false);
                continue;
            }
            
            newTouchTarget = getTouchTarget(child);
            if (newTouchTarget != null) {                      
                newTouchTarget.pointerIdBits |= idBitsToAssign;
                break;
            }
            
            resetCancelNextUpFlag(child);
            //调用子元素的dispatchTouchEvent方法
            if (dispatchTransformedTouchEvent(ev, false, child, idBitsToAssign)) {
                // Child wants to receive touch within its bounds.
                mLastTouchDownTime = ev.getDownTime();
                if (preorderedList != null) {
                // childIndex points into presorted list, find original index
                    for (int j = 0; j < childrenCount; j++) {
                        if (children[childIndex] == mChildren[j]) {
                            mLastTouchDownIndex = j;
                            break;
                        }
                    }
                } else {
                    mLastTouchDownIndex = childIndex;
                }
                mLastTouchDownX = ev.getX();
                mLastTouchDownY = ev.getY();
                newTouchTarget = addTouchTarget(child, idBitsToAssign);
                alreadyDispatchedToNewTouchTarget = true;
                break;
            }                           
    }            
}

在上一个方法块中,intercepted=onInterceptTouchEvent()的返回值,当不拦截的时候,intercepted==false,进入到if (!canceled && !intercepted) {}方法块内。可以看到我们通过for循环遍历了所有的子元素,然后判断子元素是否能够接收到点击事件。判断子元素是否能够接收点击事件由两点决定:1、canViewReceivePointerEvents(child)判断点击事件坐标是否落在子元素的区域内,2、isTransformedTouchPointInView(x, y, child, null)判断子元素是否在播放动画。

所以说当onInterceptTouchEvent()返回false时,触发了点击事件,返回true时没有触发。

若满足这两个条件,则事件传递给它处理。有一个为ture则不会进入到该if (!canceled && !intercepted) {}方法块内,而是执行下面的代码。

if (dispatchTransformedTouchEvent(ev, false, child, idBitsToAssign)) {}这个方法块,dispatchTransformedTouchEvent()其实是调用子元素的dispatchTouchEvent()方法,dispatchTransformedTouchEvent()源码如下:

private boolean dispatchTransformedTouchEvent(MotionEvent event, boolean cancel,View child, int desiredPointerIdBits) {
    
    ......
    if (child == null) {
        //child为null,调用父类的dispatchTouchEvent方法,ViewGroup父类为View,所以是调用View的dispatchTouchEvent方法。
        handled = super.dispatchTouchEvent(transformedEvent);
    } else {
        final float offsetX = mScrollX - child.mLeft;
        final float offsetY = mScrollY - child.mTop;
        transformedEvent.offsetLocation(offsetX, offsetY);
        if (! child.hasIdentityMatrix()) {
            transformedEvent.transform(child.getInverseMatrix());
        }
        
       	//child不为null      
        handled = child.dispatchTouchEvent(transformedEvent);
    }
    ......

}

可以看到当child不为null时,调用child.dispatchTouchEvent(transformedEvent),完成了从ViewGroupView的事件分发。

7.3 事件怎么从ViewGroup分发到View中的

在上面的源码中,ViewGroupdispatchTouchEvent方法内,当onInterceptTouchEvent返回false时,会调用dispatchTransformedTouchEvent()方法,而该方法内会调用ViewdispatchTouchEvent,在这里实现了事件从ViewGroupView的事件分发。

7.4 小结:ViewGroup分发的流程图

8. View的事件分发

8.1 Demo演示

(1) 自定义一个MyButton,继承自Button,重写dispatchTouchEvent()onTouchEvent()方法并打印日志

public class MyButton extends AppCompatButton {
    
    @Override
    public boolean dispatchTouchEvent(MotionEvent event) {        
        Log.i(TAG, "dispatchTouchEvent: ");        
        return super.dispatchTouchEvent(event);
    }

    @Override
    public boolean onTouchEvent(MotionEvent event) {

        switch (event.getAction()) {
            case MotionEvent.ACTION_DOWN:
                Log.i(TAG, "onTouchEvent: ACTION_DOWN");
                break;
            default:
                break;
        }
        return super.onTouchEvent(event);
    }       
}

(2)Activity布局中,放入该控件

<LinearLayout xmlns:android="http://schemas.android.com/apk/res/android"
    xmlns:app="http://schemas.android.com/apk/res-auto"
    xmlns:tools="http://schemas.android.com/tools"
    android:layout_width="match_parent"
    android:layout_height="match_parent"
    tools:context=".viewdiapatch.ViewDispatchActivity">

    <com.ld.eventdispatchdemo.viewdiapatch.MyButton   
        android:id="@+id/btn_click"
        android:text="view的点击事件分发"
        android:layout_width="match_parent"
        android:layout_height="wrap_content"
        android:clickable="true"/>
</LinearLayout>

(3)Activity内为按钮添加点击事件和touch事件

public class ViewDispatchActivity extends AppCompatActivity {
    
    private static final String TAG = "Activity_viewDispatch";
    private Button btnClick;

    @Override
    protected void onCreate(Bundle savedInstanceState) {
        btnClick = findViewById(R.id.btn_click);
        btnClick.setOnClickListener(new View.OnClickListener() {
            @Override
            public void onClick(View v) {
                Log.i(TAG, "onClick: ");                
            }
        });
        
        btnClick.setOnTouchListener(new View.OnTouchListener() {
            @Override
            public boolean onTouch(View v, MotionEvent event) {
                switch (event.getAction()) {
                    case MotionEvent.ACTION_DOWN:
                        Log.i(TAG, "onTouch: ");
                        break;
                }
                //这里暂时先返回false查看日志
                return false; // 返回false,onTouchEvent会被调用
            }
        });
    }    
}

当按钮的onTouch()方法的返回值为false时,打印的log日志为:

MyButton_viewDispatch: dispatchTouchEvent: 
Activity_viewDispatch: onTouch: 
MyButton_viewDispatch: onTouchEvent: ACTION_DOWN
MyButton_viewDispatch: dispatchTouchEvent: 
MyButton_viewDispatch: dispatchTouchEvent: 
MyButton_viewDispatch: dispatchTouchEvent: 
MyButton_viewDispatch: dispatchTouchEvent: 
MyButton_viewDispatch: dispatchTouchEvent: 
Activity_viewDispatch: onClick: 

当按钮的onTouch()方法的返回值为true时,打印的log日志为:

MyButton_viewDispatch: dispatchTouchEvent: 
Activity_viewDispatch: onTouch: 
MyButton_viewDispatch: dispatchTouchEvent: 
MyButton_viewDispatch: dispatchTouchEvent: 
MyButton_viewDispatch: dispatchTouchEvent: 
MyButton_viewDispatch: dispatchTouchEvent: 
MyButton_viewDispatch: dispatchTouchEvent: 

可以看到当ViewonTouch()方法返回false时,ViewonTouchEvent()方法和onClick()方法会被调用,当返回true时,这两个方法都不会被调用。这是什么原因呢?

8.2 源码解析

目的:

1、想得知为何ViewonTouch()返回false时,它的onTouchEvent()onClick()方法会被调用,而返回false时都不会被调用。

我们看ViewdispatchTouchEvent()方法源码

public boolean dispatchTouchEvent(MotionEvent event) {
	......
    if (onFilterTouchEventForSecurity(event)) {
        if ((mViewFlags & ENABLED_MASK) == ENABLED && handleScrollBarDragging(event)) {
            result = true;
        }
        //noinspection SimplifiableIfStatement
        ListenerInfo li = mListenerInfo;
        if (li != null && li.mOnTouchListener != null
            && (mViewFlags & ENABLED_MASK) == ENABLED
            && li.mOnTouchListener.onTouch(this, event)) {
            result = true;
        }
        
        if (!result && onTouchEvent(event)) {
            result = true;
        }
    }
    ......
}

(mViewFlags & ENABLED_MASK) == ENABLED代表控件enableli.mOnTouchListener代表其设置的OnTouchListener,当我们为View通过setOnTouchListener()方法设置touch监听事件时,li.mOnTouchListener就不为空。li.mOnTouchListener.onTouch(this, event)代表onTouch()方法的返回值。

所以说当我们设置了onTouch监听事件并返回false时,源码这里的result=false,所以if(!result&&onTouchEvent(event))内的onTouchEvent方法会被调用。

onTouch()返回true时,if(!result&&onTouchEvent(event))内!result==false,所以后面的onTouchEvent()方法不会被调用。

onTouchEvent()不被调用的时候,onClick()也不会被调用,他俩可能有关系,我们看下onTouchEvent()的源码

public boolean onTouchEvent(MotionEvent event) {
    
    final boolean clickable = ((viewFlags & CLICKABLE) == CLICKABLE
		|| (viewFlags & LONG_CLICKABLE) == LONG_CLICKABLE)
		|| (viewFlags & CONTEXT_CLICKABLE) == CONTEXT_CLICKABLE;
    
    if ((viewFlags & ENABLED_MASK) == DISABLED) {
        if (action == MotionEvent.ACTION_UP && (mPrivateFlags & PFLAG_PRESSED) != 0) {
            setPressed(false);
        }
        mPrivateFlags3 &= ~PFLAG3_FINGER_DOWN;
        // A disabled view that is clickable still consumes the touch
        // events, it just doesn't respond to them.
        return clickable;
    }
    
    if (clickable || (viewFlags & TOOLTIP) == TOOLTIP) {
        switch (action) {
            case MotionEvent.ACTION_UP:
                ......
                if ((mPrivateFlags & PFLAG_PRESSED) != 0 || prepressed) {  
                    ......
                    if (!mHasPerformedLongPress && !mIgnoreNextUpEvent) {
                        removeLongPressCallback();
                        if (!focusTaken) {
                            if (mPerformClick == null) {
                                mPerformClick = new PerformClick();
                            }
                            if (!post(mPerformClick)) {
                                performClickInternal();
                            }
                        }                    
                    }                               
			break;        
		return true;
	}        
    return false;            
}

由其中的

final boolean clickable = ((viewFlags & CLICKABLE) == CLICKABLE
	|| (viewFlags & LONG_CLICKABLE) == LONG_CLICKABLE)
	|| (viewFlags & CONTEXT_CLICKABLE) == CONTEXT_CLICKABLE;

可以看到,只要Viewclickablelongclickable有一个为true,那么clickable就会为true。然后会进入到switch语句中,在经过各种判断后会执行到performClickInternal()方法,而该方法源码为以下内容

private boolean performClickInternal() {    
    notifyAutofillManagerOnClick();
    return performClick();
}

可以看到调用了performClick()方法,接下来看它的源码

public boolean performClick() {
       
    notifyAutofillManagerOnClick();    
    final boolean result;
    final ListenerInfo li = mListenerInfo;
    if (li != null && li.mOnClickListener != null) {
        playSoundEffect(SoundEffectConstants.CLICK);
        li.mOnClickListener.onClick(this);
        result = true;
    } else {
        result = false;
    }
    sendAccessibilityEvent(AccessibilityEvent.TYPE_VIEW_CLICKED);   
    notifyEnterOrExitForAutoFillIfNeeded(true);    
    return result;
}

可以看到li.mOnClickListener.onClick(this);,调用了click方法,所以说onCLick()方法在onTouchEvent()方法内被调用,onTouchEvent不被执行,那么onCLick一定不会执行。

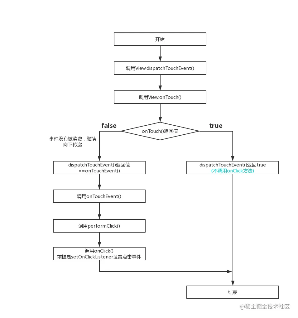
8.3 小结:View分发的流程图

9. 一个U形图解释

10. 总结

其实如果只是想逻辑的话也很好理解。

dispatchTouchEvent代表分发事件,onInterceptTouchEvent()代表拦截事件,onTouchEvent()代表消耗事件,由自己处理。

默认状态下事件是按照从ActivityViewGroup再到View的顺序进行分发的,分发下去处不处理是另一回事,分发完成后,不处理则向上一层回调,调用上一层的onTouchEvent进行处理事件,若onTouchEvent返回true,则表示在该层消耗了事件,若返回false,表示事件还没被处理,需要再向上回调一层,调用上一层的onTouchEvent方法。

以上就是全部内容,第一次分析源码,有错误的地方还望指出,参考文章大神写得也很详细,一定要看看。

多说一句,看源码确实很头大,尤其在看不懂却还要看到这么多文字就更耐不下心来了,但是当我看到一篇文章下的一个评论时,确实是激励了我,不懂就多读,没有解决不了的问题!

11. 参考文章

Android事件分发——ViewGroup篇

Android事件分发机制完全解析,带你从源码的角度彻底理解(下)

Android事件分发机制详解:史上最全面、最易懂

图解 Android 事件分发机制