数据库索引,到底是什么做的?

6,007 阅读6分钟

近期写数据库,不少朋友留言问MySQL索引底层的实现,今天简单聊一聊,少讲“是怎么样”,更多说说“为什么设计成这样”。

问题1. 数据库为什么要设计索引?

图书馆存了1000W本图书,要从中找到《架构师之路》,一本本查,要查到什么时候去?

于是,图书管理员设计了一套规则:

(1)一楼放历史类,二楼放文学类,三楼放IT类…

(2)IT类,又分软件类,硬件类…

(3)软件类,又按照书名音序排序…

以便快速找到一本书。

与之类比,数据库存储了1000W条数据,要从中找到name=”shenjian”的记录,一条条查,要查到什么时候去?

于是,要有索引用于提升数据库的查找速度

问题2. 哈希(hash)比树(tree)更快,索引结构为什么要设计成树型?

加速查找速度的数据结构,常见的有两类:

(1)哈希,例如HashMap,查询/插入/修改/删除的平均时间复杂度都是O(1);

(2),例如平衡二叉搜索树,查询/插入/修改/删除的平均时间复杂度都是O(lg(n));

可以看到,不管是读请求,还是写请求哈希类型的索引,都要比树型的索引更快一些,那为什么,索引结构要设计成树型呢?

*画外音:80%的同学,面试都答不出来。*

索引设计成树形,和SQL的需求相关。

对于这样一个单行查询的SQL需求:

select * from t where name=”shenjian”;

确实是哈希索引更快,因为每次都只查询一条记录。

*画外音:所以,如果业务需求都是单行访问,例如passport,确实可以使用哈希索引。*

但是对于排序查询的SQL需求:

  • 分组:group by
  • 排序:order by
  • 比较:<、>

哈希型的索引,时间复杂度会退化为O(n),而树型的“有序”特性,依然能够保持O(log(n)) 的高效率。

任何脱离需求的设计都是耍流氓。

多说一句,InnoDB并不支持哈希索引

问题3. 数据库索引为什么使用B+树?

为了保持知识体系的完整性,简单介绍下几种树。

第一种:二叉搜索树

二叉搜索树,如上图,是最为大家所熟知的一种数据结构,就不展开介绍了,它为什么不适合用作数据库索引?

(1)当数据量大的时候,树的高度会比较高,数据量大的时候,查询会比较慢;

(2)每个节点只存储一个记录,可能导致一次查询有很多次磁盘IO;

*画外音:这个树经常出现在大学课本里,所以最为大家所熟知。*

第二种:B树

B树,如上图,它的特点是:

(1)不再是二叉搜索,而是m叉搜索;

(2)叶子节点,非叶子节点,都存储数据;

(3)中序遍历,可以获得所有节点;

*画外音,实在不想介绍这个特性:非根节点包含的关键字个数j满足,(┌m/2┐)-1 <= j <= m-1,节点分裂时要满足这个条件。*

B树被作为实现索引的数据结构被创造出来,是因为它能够完美的利用“局部性原理”。

什么是局部性原理?

局部性原理的逻辑是这样的:

(1)内存读写块,磁盘读写慢,而且慢很多;

(2)磁盘预读:磁盘读写并不是按需读取,而是按页预读,一次会读一页的数据,每次加载更多的数据,如果未来要读取的数据就在这一页中,可以避免未来的磁盘IO,提高效率;

画外音:通常,一页数据是4K。

(3)局部性原理:软件设计要尽量遵循“数据读取集中”与“使用到一个数据,大概率会使用其附近的数据”,这样磁盘预读能充分提高磁盘IO;

B树为何适合做索引?

(1)由于是m分叉的,高度能够大大降低;

(2)每个节点可以存储j个记录,如果将节点大小设置为页大小,例如4K,能够充分的利用预读的特性,极大减少磁盘IO;

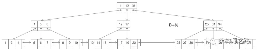
第三种:B+树

B+树,如上图,仍是m叉搜索树,在B树的基础上,做了一些改进

(1)非叶子节点不再存储数据,数据只存储在同一层的叶子节点上

*画外音:B+树中根到每一个节点的路径长度一样,而B树不是这样。*

(2)叶子之间,增加了链表,获取所有节点,不再需要中序遍历;

这些改进让B+树比B树有更优的特性:

(1)范围查找,定位min与max之后,中间叶子节点,就是结果集,不用中序回溯;

*画外音:范围查询在SQL中用得很多,这是B+树比B树最大的优势。*

(2)叶子节点存储实际记录行,记录行相对比较紧密的存储,适合大数据量磁盘存储;非叶子节点存储记录的PK,用于查询加速,适合内存存储;

(3)非叶子节点,不存储实际记录,而只存储记录的KEY的话,那么在相同内存的情况下,B+树能够存储更多索引;

最后,量化说下,**为什么m叉的B+树比二叉搜索树的高度大大大大降低?**

大概计算一下:

(1)局部性原理,将一个节点的大小设为一页,一页4K,假设一个KEY有8字节,一个节点可以存储500个KEY,即j=500

(2)m叉树,大概m/2<= j <=m,即可以差不多是1000叉树

(3)那么:

一层树:1个节点,1*500个KEY,大小4K

二层树:1000个节点,1000500=50W个KEY,大小10004K=4M

三层树:10001000个节点,10001000500=5亿个KEY,大小10001000*4K=4G

*画外音:额,帮忙看下有没有算错。*

可以看到,存储大量的数据(5亿),并不需要太高树的深度(高度3),索引也不是太占内存(4G)。

总结

  • 数据库索引用于加速查询
  • 虽然哈希索引是O(1),树索引是O(log(n)),但SQL有很多“有序”需求,故数据库使用树型索引
  • InnoDB不支持哈希索引
  • 数据预读的思路是:磁盘读写并不是按需读取,而是按页预读,一次会读一页的数据,每次加载更多的数据,以便未来减少磁盘IO
  • 局部性原理:软件设计要尽量遵循“数据读取集中”与“使用到一个数据,大概率会使用其附近的数据”,这样磁盘预读能充分提高磁盘IO
  • 数据库的索引最常用B+树:

(1)很适合磁盘存储,能够充分利用局部性原理,磁盘预读;

(2)很低的树高度,能够存储大量数据;

(3)索引本身占用的内存很小;

(4)能够很好的支持单点查询,范围查询,有序性查询;

虽然都是B+树,下一章,聊聊InnoDB和MyISAM的索引实现差异。