动态代理三部曲(一):动态代理模式及实现原理

2,555 阅读9分钟

一、背景

代理模式,作为常用的设计模式之一,在实际项目中或多或少都会被使用到。当前一些主流的项目框架中,也有不少代理模式的身影。

代理模式中,代理类与主体类实现同样的接口,代理类持有实体类的引用,并接受客户端对代理类中实体引用的外部注入,并代理实体类的功能。
注:描述中的这种外部注入形式有个专有技术名词:依赖注入

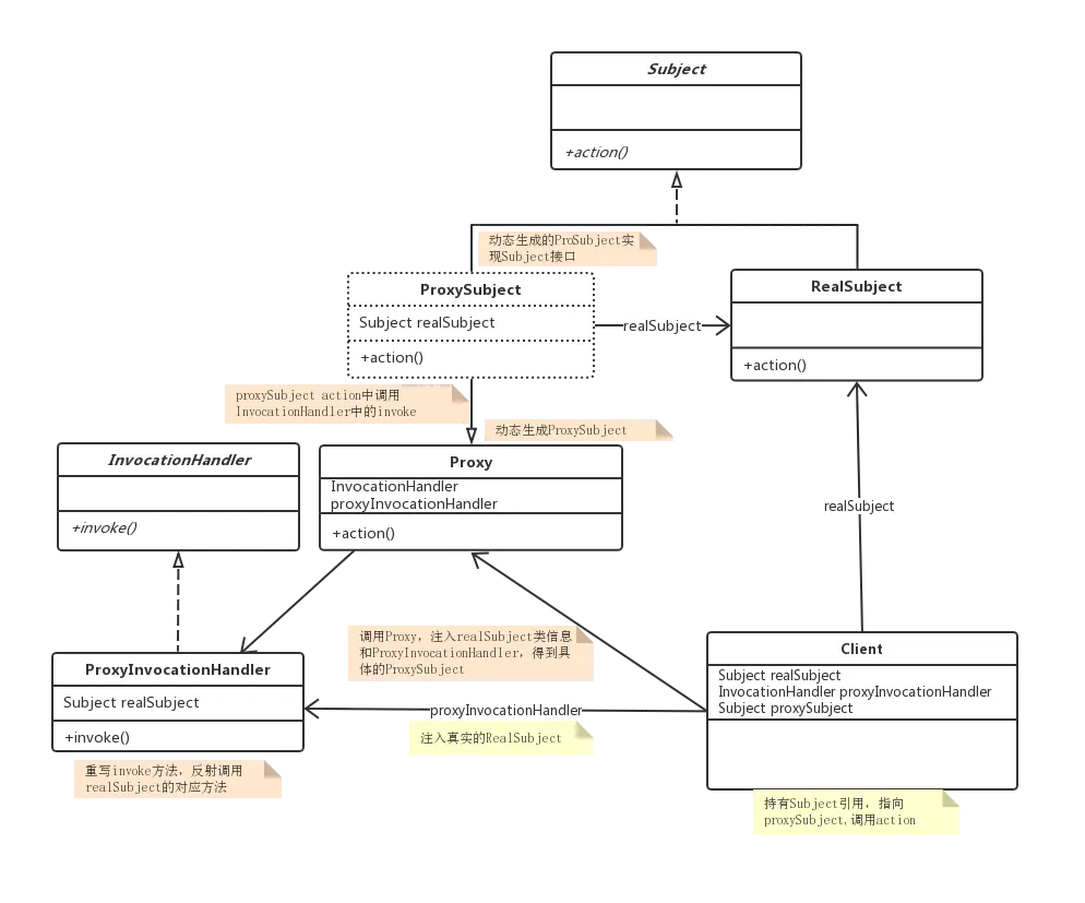
代理模式通用的类图为:

按照代理类的产生方式,是在运行期之前就静态的存在还是在运行期动态产生,可以将代理模式分为静态代理和动态代理。


二、静态代理

在真正理解动态代理之前,有必要先简单回顾下静态代理的一般过程。

直接看一个具体的实例。
1,定义接口:

package com.corn.proxy.pstatic;

public interface Subject {

    String action();

}

2,定义主体类:

package com.corn.proxy.pstatic;

public class RealSubject implements Subject {

    @Override
    public String action() {
        System.out.println("action in RealSubject");
        return "action done";
    }
}

3,定义静态代理类:

package com.corn.proxy.pstatic;

public class ProxySubject implements Subject{

    private Subject realSubject;

    public ProxySubject(Subject realSubject) {
        this.realSubject = realSubject;
    }

    @Override
    public String action() {
        // 主体action前执行
        System.out.println("do sth before RealSubject action");
        String result = this.realSubject.action();
        // 主体action后执行
        System.out.println("do sth after RealSubject action");

        return result;
    }
}

4,客户端注入实体并访问:

package com.corn.proxy.pstatic;


public class Client {

    public static void main(String[] args) {
        Subject realSubject = new RealSubject();
        ProxySubject proxySubject = new ProxySubject(realSubject);

        proxySubject.action();
    }
}

run,输出结果:

do sth before RealSubject action
action in RealSubject
do sth after RealSubject action

上述代码过程亦对应了代理模式类图结构。


三、动态代理

本质上,动态代理也是遵循上述通用的代理模式类图关系,与静态代理相比,其动态主要体现在: 1,具体代理类(ProxySubject)的生成是在运行期动态产生的,而非编译期就已经静态存在;
2,具体代理类(ProxySubject)与被代理类的代理关系(ProxySubject持有RealSubject的引用),是想办法动态注入进入的;
3,具体代理类(ProxySubject)对被代理类的功能的代理是在动态生成的代理类内部,想办法去动态的调用被代理类的对应方法的。

无论是具体代理类的动态产生,还是与被代理类的关系建立,以及对被代理类方法的代理调用,这中间,都用到了两个关键的中间媒介,即Proxy和InvocationHandler。

Proxy类,其中提供了动态生成代理类的静态方法,并持有实现了InvocationHandler接口的引用。同时,所有生成的代理类也都是Proxy类的子类。

InvocationHandler接口,只包含一个抽象出来的方法名:invoke,使得实现InvocationHandler接口的类去具体实现,在实现中通过持有被代理类实体(RealSubject),并通过反射,去调用对应的实体方法。

因此,动态代理总体上的执行流程为:
当客户端通过Proxy的静态方法生成动态代理类后,调用动态代理类对应的接口方法时,内部会调用其内部持有的InvocationHandler接口的实例对象的invoke方法,并得以调用到实际被代理实体的相应方法。

将总体的类之间关系如果用类图表示,与通用的代理模式类图稍有区别。

相应代码实现代码过程如下:
1,定义接口Subject:

package com.corn.proxy.pdynamic;

public interface Subject {

    String action();

}

2,定义主体类:

package com.corn.proxy.pdynamic;

public class RealSubject implements Subject{

    @Override
    public String action() {
        System.out.println("action in RealSubject");
        return "action done";
    }
}

3,定义实现了InvocationHandler接口的类:

package com.corn.proxy.pdynamic;

import java.lang.reflect.InvocationHandler;
import java.lang.reflect.Method;

public class ProxyInvocationHandler implements InvocationHandler {

    protected Subject subject;

    public ProxyInvocationHandler(Subject subject) {
        this.subject = subject;
    }

    @Override
    public Object invoke(Object proxy, Method method, Object[] args) throws Throwable {
        System.out.println("do something before in ProxyInvocationHandler");
        return method.invoke(subject, args);
    }

}

4,客户端注入实体并访问:

package com.corn.proxy.pdynamic;

import java.lang.reflect.Proxy;

public class Client {

    public static void main(String[] args) {
        Subject realSubject = new RealSubject();
        ProxyInvocationHandler proxyInvocationHandler = new ProxyInvocationHandler(realSubject);

        Subject proxyRealSubject = (Subject) Proxy.newProxyInstance(realSubject.getClass().getClassLoader(),
                realSubject.getClass().getInterfaces(), proxyInvocationHandler);

        proxyRealSubject.action();
    }
}

run,输出结果:

do something before in ProxyInvocationHandler
action in RealSubject

四、实现原理

从上述动态代理执行流程和类图分析中已经可以看出,动态代理的关键,在于通过InvocationHandler和Proxy媒介,在运行时动态生成动态代理类,生成的动态代理类依然实现了Subject接口,并在调用方法时回调了InvocationHandler实现类的invoke方法,InvocationHandler实现类的invoke方法通过反射,回调了被代理实体的对应方法。

看起来有点绕。

在生成动态代理过程中,Java工程和Android项目中有点区别,先从源码角度看下Java工程的具体实现过程。

Android studio中不能直接新建Java工程,但可以在Android项目中通过建立Java Library的方式,建立Java库。默认情况下,Android Studio关联的JDK为AS内置的,是看不到源码的,为此,需要将其改成自己下载的JDK路径,此路中包含了源码src目录。 具体修改方式为:
1,查看本地JDK目录

/usr/libexec/java_home -V

输出

Matching Java Virtual Machines (1):
    1.8.0_162, x86_64:	"Java SE 8"	/Library/Java/JavaVirtualMachines/jdk1.8.0_162.jdk/Contents/Home

/Library/Java/JavaVirtualMachines/jdk1.8.0_162.jdk/Contents/Home

2,Android Studio替换JDK设置 File >> Other Setting >> Default Project Structure,在JDK Location中将默认设置

/Applications/Android Studio.app/Contents/jre/jdk/Contents/Home

修改为:

/Library/Java/JavaVirtualMachines/jdk1.8.0_162.jdk/Contents/Home

完成设置后,可以直接看到JDK源码。

ProxyInvocationHandler接口只有一个方法:

public interface InvocationHandler {

    public Object invoke(Object proxy, Method method, Object[] args) throws Throwable;
}

下面重点看下Proxy类newProxyInstance过程。

public static Object newProxyInstance(ClassLoader loader,
                                          Class<?>[] interfaces,
                                          InvocationHandler h)
        throws IllegalArgumentException
{
    Objects.requireNonNull(h);

    final Class<?>[] intfs = interfaces.clone();
    final SecurityManager sm = System.getSecurityManager();
    if (sm != null) {
        checkProxyAccess(Reflection.getCallerClass(), loader, intfs);
    }

    /*
     * Look up or generate the designated proxy class.
     */
    Class<?> cl = getProxyClass0(loader, intfs);

    /*
     * Invoke its constructor with the designated invocation handler.
     */
    try {
        if (sm != null) {
            checkNewProxyPermission(Reflection.getCallerClass(), cl);
        }

        final Constructor<?> cons = cl.getConstructor(constructorParams);
        final InvocationHandler ih = h;
        if (!Modifier.isPublic(cl.getModifiers())) {
            AccessController.doPrivileged(new PrivilegedAction<Void>() {
                public Void run() {
                    cons.setAccessible(true);
                    return null;
                }
            });
        }
        return cons.newInstance(new Object[]{h});
    } catch (IllegalAccessException|InstantiationException e) {
        throw new InternalError(e.toString(), e);
    } catch (InvocationTargetException e) {
        Throwable t = e.getCause();
        if (t instanceof RuntimeException) {
            throw (RuntimeException) t;
        } else {
            throw new InternalError(t.toString(), t);
        }
    } catch (NoSuchMethodException e) {
        throw new InternalError(e.toString(), e);
    }
}

其中调用的getProxyClass0对应的具体实现为:

/**
 * Generate a proxy class.  Must call the checkProxyAccess method
 * to perform permission checks before calling this.
 */
private static Class<?> getProxyClass0(ClassLoader loader,
                                       Class<?>... interfaces) {
    if (interfaces.length > 65535) {
        throw new IllegalArgumentException("interface limit exceeded");
    }

    // If the proxy class defined by the given loader implementing
    // the given interfaces exists, this will simply return the cached copy;
    // otherwise, it will create the proxy class via the ProxyClassFactory
    return proxyClassCache.get(loader, interfaces);
}

于是,我们跟到对应的ProxyClassFactory:

/**
 * A factory function that generates, defines and returns the proxy class given
 * the ClassLoader and array of interfaces.
 */
private static final class ProxyClassFactory
    implements BiFunction<ClassLoader, Class<?>[], Class<?>>
{
    // prefix for all proxy class names
    private static final String proxyClassNamePrefix = "$Proxy";

    // next number to use for generation of unique proxy class names
    private static final AtomicLong nextUniqueNumber = new AtomicLong();

    @Override
    public Class<?> apply(ClassLoader loader, Class<?>[] interfaces) {

        Map<Class<?>, Boolean> interfaceSet = new IdentityHashMap<>(interfaces.length);
        for (Class<?> intf : interfaces) {
            /*
             * Verify that the class loader resolves the name of this
             * interface to the same Class object.
             */
            Class<?> interfaceClass = null;
            try {
                interfaceClass = Class.forName(intf.getName(), false, loader);
            } catch (ClassNotFoundException e) {
            }
            if (interfaceClass != intf) {
                throw new IllegalArgumentException(
                    intf + " is not visible from class loader");
            }
            /*
             * Verify that the Class object actually represents an
             * interface.
             */
            if (!interfaceClass.isInterface()) {
                throw new IllegalArgumentException(
                    interfaceClass.getName() + " is not an interface");
            }
            /*
             * Verify that this interface is not a duplicate.
             */
            if (interfaceSet.put(interfaceClass, Boolean.TRUE) != null) {
                throw new IllegalArgumentException(
                    "repeated interface: " + interfaceClass.getName());
            }
        }

        String proxyPkg = null;     // package to define proxy class in
        int accessFlags = Modifier.PUBLIC | Modifier.FINAL;

        /*
         * Record the package of a non-public proxy interface so that the
         * proxy class will be defined in the same package.  Verify that
         * all non-public proxy interfaces are in the same package.
         */
        for (Class<?> intf : interfaces) {
            int flags = intf.getModifiers();
            if (!Modifier.isPublic(flags)) {
                accessFlags = Modifier.FINAL;
                String name = intf.getName();
                int n = name.lastIndexOf('.');
                String pkg = ((n == -1) ? "" : name.substring(0, n + 1));
                if (proxyPkg == null) {
                    proxyPkg = pkg;
                } else if (!pkg.equals(proxyPkg)) {
                    throw new IllegalArgumentException(
                        "non-public interfaces from different packages");
                }
            }
        }

        if (proxyPkg == null) {
            // if no non-public proxy interfaces, use com.sun.proxy package
            proxyPkg = ReflectUtil.PROXY_PACKAGE + ".";
        }

        /*
         * Choose a name for the proxy class to generate.
         */
        long num = nextUniqueNumber.getAndIncrement();
        String proxyName = proxyPkg + proxyClassNamePrefix + num;

        /*
         * Generate the specified proxy class.
         */
        byte[] proxyClassFile = ProxyGenerator.generateProxyClass(
            proxyName, interfaces, accessFlags);
        try {
            return defineClass0(loader, proxyName,
                                proxyClassFile, 0, proxyClassFile.length);
        } catch (ClassFormatError e) {
            /*
             * A ClassFormatError here means that (barring bugs in the
             * proxy class generation code) there was some other
             * invalid aspect of the arguments supplied to the proxy
             * class creation (such as virtual machine limitations
             * exceeded).
             */
            throw new IllegalArgumentException(e.toString());
        }
    }
}

其中,关键的过程在于:

/*
 * Generate the specified proxy class.
 */
byte[] proxyClassFile = ProxyGenerator.generateProxyClass(
    proxyName, interfaces, accessFlags);
try {
    return defineClass0(loader, proxyName,
                        proxyClassFile, 0, proxyClassFile.length);
} catch (ClassFormatError e) {
   ...
}

通过ProxyGenerator类中的generateProxyClass方法生成对应的动态代理类二进制代码,并通过 ClassLoader加载后,通过反射,生成对应的类实例。

ProxyGenerator类是直接集成在rt.jar中的,包名为sun.misc,为扩展类。Android项目中因JDK版本问题,默认是不集成的,那Android中此处是如何实现的呢?

同样的,在Android项目中直接使用动态代理,跟踪源码调用过程。

public static Object newProxyInstance(ClassLoader loader,
                                          Class<?>[] interfaces,
                                          InvocationHandler h)
        throws IllegalArgumentException
{
    Objects.requireNonNull(h);

    final Class<?>[] intfs = interfaces.clone();
    // Android-removed: SecurityManager calls
    /*
    final SecurityManager sm = System.getSecurityManager();
    if (sm != null) {
        checkProxyAccess(Reflection.getCallerClass(), loader, intfs);
    }
    */

    /*
     * Look up or generate the designated proxy class.
     */
    Class<?> cl = getProxyClass0(loader, intfs);

    /*
     * Invoke its constructor with the designated invocation handler.
     */
    try {
        // Android-removed: SecurityManager / permission checks.
        /*
        if (sm != null) {
            checkNewProxyPermission(Reflection.getCallerClass(), cl);
        }
        */

        final Constructor<?> cons = cl.getConstructor(constructorParams);
        final InvocationHandler ih = h;
        if (!Modifier.isPublic(cl.getModifiers())) {
            // BEGIN Android-changed: Excluded AccessController.doPrivileged call.
            /*
            AccessController.doPrivileged(new PrivilegedAction<Void>() {
                public Void run() {
                    cons.setAccessible(true);
                    return null;
                }
            });
            */

            cons.setAccessible(true);
            // END Android-removed: Excluded AccessController.doPrivileged call.
        }
        return cons.newInstance(new Object[]{h});
    } catch (IllegalAccessException|InstantiationException e) {
        throw new InternalError(e.toString(), e);
    } catch (InvocationTargetException e) {
        Throwable t = e.getCause();
        if (t instanceof RuntimeException) {
            throw (RuntimeException) t;
        } else {
            throw new InternalError(t.toString(), t);
        }
    } catch (NoSuchMethodException e) {
        throw new InternalError(e.toString(), e);
    }
}

很明显,Android JDK中newProxyInstance方法中部分实现做了修改。但主要执行路径依然不变。

/**
 * Generate a proxy class.  Must call the checkProxyAccess method
 * to perform permission checks before calling this.
 */
private static Class<?> getProxyClass0(ClassLoader loader,
                                       Class<?>... interfaces) {
    if (interfaces.length > 65535) {
        throw new IllegalArgumentException("interface limit exceeded");
    }

    // If the proxy class defined by the given loader implementing
    // the given interfaces exists, this will simply return the cached copy;
    // otherwise, it will create the proxy class via the ProxyClassFactory
    return proxyClassCache.get(loader, interfaces);
}

同样的,ProxyClassFactory类。

/**
 * A factory function that generates, defines and returns the proxy class given
 * the ClassLoader and array of interfaces.
 */
private static final class ProxyClassFactory
    implements BiFunction<ClassLoader, Class<?>[], Class<?>>
{
    // prefix for all proxy class names
    private static final String proxyClassNamePrefix = "$Proxy";

    // next number to use for generation of unique proxy class names
    private static final AtomicLong nextUniqueNumber = new AtomicLong();

    @Override
    public Class<?> apply(ClassLoader loader, Class<?>[] interfaces) {

        Map<Class<?>, Boolean> interfaceSet = new IdentityHashMap<>(interfaces.length);
        for (Class<?> intf : interfaces) {
            /*
             * Verify that the class loader resolves the name of this
             * interface to the same Class object.
             */
            Class<?> interfaceClass = null;
            try {
                interfaceClass = Class.forName(intf.getName(), false, loader);
            } catch (ClassNotFoundException e) {
            }
            if (interfaceClass != intf) {
                throw new IllegalArgumentException(
                    intf + " is not visible from class loader");
            }
            /*
             * Verify that the Class object actually represents an
             * interface.
             */
            if (!interfaceClass.isInterface()) {
                throw new IllegalArgumentException(
                    interfaceClass.getName() + " is not an interface");
            }
            /*
             * Verify that this interface is not a duplicate.
             */
            if (interfaceSet.put(interfaceClass, Boolean.TRUE) != null) {
                throw new IllegalArgumentException(
                    "repeated interface: " + interfaceClass.getName());
            }
        }

        String proxyPkg = null;     // package to define proxy class in
        int accessFlags = Modifier.PUBLIC | Modifier.FINAL;

        /*
         * Record the package of a non-public proxy interface so that the
         * proxy class will be defined in the same package.  Verify that
         * all non-public proxy interfaces are in the same package.
         */
        for (Class<?> intf : interfaces) {
            int flags = intf.getModifiers();
            if (!Modifier.isPublic(flags)) {
                accessFlags = Modifier.FINAL;
                String name = intf.getName();
                int n = name.lastIndexOf('.');
                String pkg = ((n == -1) ? "" : name.substring(0, n + 1));
                if (proxyPkg == null) {
                    proxyPkg = pkg;
                } else if (!pkg.equals(proxyPkg)) {
                    throw new IllegalArgumentException(
                        "non-public interfaces from different packages");
                }
            }
        }

        if (proxyPkg == null) {
            // if no non-public proxy interfaces, use the default package.
            proxyPkg = "";
        }

        {
            // Android-changed: Generate the proxy directly instead of calling
            // through to ProxyGenerator.
            List<Method> methods = getMethods(interfaces);
            Collections.sort(methods, ORDER_BY_SIGNATURE_AND_SUBTYPE);
            validateReturnTypes(methods);
            List<Class<?>[]> exceptions = deduplicateAndGetExceptions(methods);

            Method[] methodsArray = methods.toArray(new Method[methods.size()]);
            Class<?>[][] exceptionsArray = exceptions.toArray(new Class<?>[exceptions.size()][]);

            /*
             * Choose a name for the proxy class to generate.
             */
            long num = nextUniqueNumber.getAndIncrement();
            String proxyName = proxyPkg + proxyClassNamePrefix + num;

            return generateProxy(proxyName, interfaces, loader, methodsArray,
                                 exceptionsArray);
        }
    }
}

其中关键的,我们发现

// Android-changed: Generate the proxy directly instead of calling
// through to ProxyGenerator.
...
return generateProxy(proxyName, interfaces, loader, methodsArray,
                     exceptionsArray);

跟踪进去看下具体的执行过程

@FastNative
private static native Class<?> generateProxy(String name, Class<?>[] interfaces,
                                             ClassLoader loader, Method[] methods,
                                             Class<?>[][] exceptions);
// END Android-changed: How proxies are generated.

原来,Android JDK中对generateProxy进行了处理,直接使用的是本地的方法。

那么,生成动态代理时,如果遇到线程安全问题呢?
ProxyClassFactory代码中,有如下处理过程:

private static final class ProxyClassFactory
        implements BiFunction<ClassLoader, Class<?>[], Class<?>>
{
    // prefix for all proxy class names
    private static final String proxyClassNamePrefix = "$Proxy";

    // next number to use for generation of unique proxy class names
    private static final AtomicLong nextUniqueNumber = new AtomicLong();
    
    ...
    
    /*
     * Choose a name for the proxy class to generate.
     */
    long num = nextUniqueNumber.getAndIncrement();
    String proxyName = proxyPkg + proxyClassNamePrefix + num;

    /*
     * Generate the specified proxy class.
     */
    byte[] proxyClassFile = ProxyGenerator.generateProxyClass(
        proxyName, interfaces, accessFlags);
    try {
        return defineClass0(loader, proxyName,
                            proxyClassFile, 0, proxyClassFile.length);
    } catch (ClassFormatError e) {
        ...
    }
}

显然,通过线程安全的文件命名方式,预防了针对同样的接口使用多线程情况下,使用动态代理可能出现的线程安全问题。

那么,生成的动态代理到底长什么样子?我们可以直接调用系统的ProxyGenerator.generateProxyClass试一下。

package com.corn.proxy.pdynamic;


import java.io.FileNotFoundException;
import java.io.FileOutputStream;
import java.io.IOException;
import java.lang.reflect.Proxy;

import sun.misc.ProxyGenerator;

public class Client {

    public static void main(String[] args) {
        Subject realSubject = new RealSubject();
        ProxyInvocationHandler proxyInvocationHandler = new ProxyInvocationHandler(realSubject);

        Subject proxyRealSubject = (Subject) Proxy.newProxyInstance(realSubject.getClass().getClassLoader(),
                realSubject.getClass().getInterfaces(), proxyInvocationHandler);

        proxyRealSubject.action();

        String proxyName = "ProxySubject";
        byte[] proxyClassFile = ProxyGenerator.generateProxyClass(
                proxyName, RealSubject.class.getInterfaces());

        try (FileOutputStream fos = new FileOutputStream("/Users/corn/T/ProxySubject.class")){
            fos.write(proxyClassFile);
            fos.flush();
        } catch (FileNotFoundException e) {
            e.printStackTrace();
        } catch (IOException e) {
            e.printStackTrace();
        }
    }
}

run,对应目录下生成ProxySubject.class文件,通过工具可以看到对应的字节码内容。

//
// Source code recreated from a .class file by IntelliJ IDEA
// (powered by Fernflower decompiler)
//

import com.corn.proxy.pdynamic.Subject;
import java.lang.reflect.InvocationHandler;
import java.lang.reflect.Method;
import java.lang.reflect.Proxy;
import java.lang.reflect.UndeclaredThrowableException;

public final class ProxySubject extends Proxy implements Subject {
    private static Method m1;
    private static Method m2;
    private static Method m0;
    private static Method m3;

    public ProxySubject(InvocationHandler var1) throws  {
        super(var1);
    }

    public final boolean equals(Object var1) throws  {
        try {
            return (Boolean)super.h.invoke(this, m1, new Object[]{var1});
        } catch (RuntimeException | Error var3) {
            throw var3;
        } catch (Throwable var4) {
            throw new UndeclaredThrowableException(var4);
        }
    }

    public final String toString() throws  {
        try {
            return (String)super.h.invoke(this, m2, (Object[])null);
        } catch (RuntimeException | Error var2) {
            throw var2;
        } catch (Throwable var3) {
            throw new UndeclaredThrowableException(var3);
        }
    }

    public final int hashCode() throws  {
        try {
            return (Integer)super.h.invoke(this, m0, (Object[])null);
        } catch (RuntimeException | Error var2) {
            throw var2;
        } catch (Throwable var3) {
            throw new UndeclaredThrowableException(var3);
        }
    }

    public final String action() throws  {
        try {
            return (String)super.h.invoke(this, m3, (Object[])null);
        } catch (RuntimeException | Error var2) {
            throw var2;
        } catch (Throwable var3) {
            throw new UndeclaredThrowableException(var3);
        }
    }

    static {
        try {
            m1 = Class.forName("java.lang.Object").getMethod("equals", Class.forName("java.lang.Object"));
            m2 = Class.forName("java.lang.Object").getMethod("toString");
            m0 = Class.forName("java.lang.Object").getMethod("hashCode");
            m3 = Class.forName("com.corn.proxy.pdynamic.Subject").getMethod("action");
        } catch (NoSuchMethodException var2) {
            throw new NoSuchMethodError(var2.getMessage());
        } catch (ClassNotFoundException var3) {
            throw new NoClassDefFoundError(var3.getMessage());
        }
    }
}

果然,在生成的动态代理中,实现了Subject接口,并在对应的action方法中,调用了InvocationHandler实现类的实例的invoke方法。


五、结语

动态代理作为代理模式中的一种,避免了在运行期之前直接定义静态代理类,对于需要大量的代理类的情形下,是非常有用的。同时,我们也应该看到,在整体流程上,其实动态代理与静态代理总体上还是一样的。动态代理无论在代理类的创建过程中,还是对代理方法的调用,过程中都用到了反射,在一定程度上性能上有所损耗,实际使用中需要适量权衡。

动态代理模式,作为设计模式中相对比较难理解的一种,主要在于其过程经过了层层封装,最后只是通过Proxy类和InvocationHandler对外直接暴露了使用接口,对使用方直接屏蔽了具体的细节。但对于我们理解这种模式本身来说,了解并适当掌握其中的过程,还是有所受益的。