本文涵盖
- 面试题的引入
- 笔者对事件循环面试题执行顺序的一些疑问
- 通过面试题对微任务、事件循环、定时器等对深入理解
- 结论总计
面试题
面试题如下,大家可以先试着写一下输出结果,然后再看我下面的详细讲解,看看会不会有什么出入,如果把整个顺序弄清楚node.js的执行顺序应该就没问题了。
async function async1(){
console.log('async1 start')
await async2()
console.log('async1 end')
}
async function async2(){
console.log('async2')
}
console.log('script start')
setTimeout(function(){
console.log('setTimeout0')
},0)
setTimeout(function(){
console.log('setTimeout3')
},3)
setImmediate(() => console.log('setImmediate'));
process.nextTick(() => console.log('nextTick'));
async1();
new Promise(function(resolve){
console.log('promise1')
resolve();
console.log('promise2')
}).then(function(){
console.log('promise3')
})
console.log('script end')
面试题正确的输出结果
script start
async1 start
async2
promise1
promise2
script end
nextTick
async1 end
promise3
setTimeout0
setImmediate
setTimeout3
提出问题
在理解node.js的异步的时候有一些不懂的地方,使用node.js的开发者一定都知道它是单线程的,异步不阻塞且高并发的一门语言,但是node.js在实现异步的时候,两个异步任务开启了,是就是谁快就谁先完成这么简单,还是说异步任务最后也会有一个先后执行顺序?对于一个单线程的的异步语言它是怎么实现高并发的呢?
好接下来我们就带着这两个问题来真正的理解node.js中的异步(微任务与事件循环)。
Node 的异步语法比浏览器更复杂,因为它可以跟内核对话,不得不搞了一个专门的库 libuv 做这件事。这个库负责各种回调函数的执行时间,异步任务最后基于事件循环机制还是要回到主线程,一个个排队执行。
详细讲解
1.本轮循环与次轮循环
异步任务可以分成两种。
- 追加在本轮循环的异步任务
- 追加在次轮循环的异步任务
所谓”循环”,指的是事件循环(event loop)。这是 JavaScript 引擎处理异步任务的方式,后文会详细解释。这里只要理解,本轮循环一定早于次轮循环执行即可。
Node 规定,process.nextTick和Promise的回调函数,追加在本轮循环,即同步任务一旦执行完成,就开始执行它们。而setTimeout、setInterval、setImmediate的回调函数,追加在次轮循环。
2.process.nextTick()
1)process.nextTick不要因为有next就被好多小伙伴当作次轮循环。
2)Node 执行完所有同步任务,接下来就会执行process.nextTick的任务队列。
3)开发过程中如果想让异步任务尽可能快地执行,可以使用process.nextTick来完成。
3.微任务(microtack)
根据语言规格,Promise对象的回调函数,会进入异步任务里面的”微任务”(microtask)队列。
微任务队列追加在process.nextTick队列的后面,也属于本轮循环。
根据语言规格,Promise对象的回调函数,会进入异步任务里面的”微任务”(microtask)队列。
微任务队列追加在process.nextTick队列的后面,也属于本轮循环。所以,下面的代码总是先输出3,再输出4。
process.nextTick(() => console.log(3));
Promise.resolve().then(() => console.log(4));
//输出结果3,4
process.nextTick(() => console.log(1));
Promise.resolve().then(() => console.log(2));
process.nextTick(() => console.log(3));
Promise.resolve().then(() => console.log(4));
//输出结果 1,3,3,4
注意,只有前一个队列全部清空以后,才会执行下一个队列。两个队列的概念 nextTickQueue 和微队列microTaskQueue,也就是说开启异步任务也分为几种,像promise对象这种,开启之后直接进入微队列中,微队列内的就是那个任务快就那个先执行完,但是针对于队列与队列之间不同的任务,还是会有先后顺序,这个先后顺序是由队列决定的。
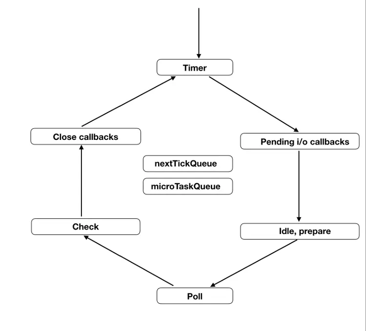
4.事件循环的阶段(idle, prepare忽略了这个阶段)
事件循环最阶段最详细的讲解(官网:nodejs.org/en/docs/gui…
-
timers阶段
次阶段包括setTimeout()和setInterval()
-
IO callbacks
大部分的回调事件,普通的caollback
-
poll阶段
网络连接,数据获取,读取文件等操作
-
check阶段
setImmediate()在这里调用回调
-
close阶段 一些关闭回调,例如socket.on('close', ...)
- 事件循环注意点
1)Node 开始执行脚本时,会先进行事件循环的初始化,但是这时事件循环还没有开始,会先 完成下面的事情。
同步任务 发出异步请求 规划定时器生效的时间 执行process.nextTick()等等
最后,上面这些事情都干完了,事件循环就正式开始了。
2)事件循环同样运行在单线程环境下,高并发也是依靠事件循环,每产生一个事件,就会加入到该阶段对应的队列中,此时事件循环将该队列中的事件取出,准备执行之后的callback。
3)假设事件循环现在进入了某个阶段,即使这期间有其他队列中的事件就绪,也会先将当前队列的全部回调方法执行完毕后,再进入到下一个阶段。
5.事件循环中的setTimeOut与setImmediate
由于setTimeout在 timers 阶段执行,而setImmediate在 check 阶段执行。所以,setTimeout会早于setImmediate完成。
setTimeout(() => console.log(1));
setImmediate(() => console.log(2));
上面代码应该先输出1,再输出2,但是实际执行的时候,结果却是不确定,有时还会先输出2,再输出1。
这是因为setTimeout的第二个参数默认为0。但是实际上,Node 做不到0毫秒,最少也需要1毫秒,根据官方文档,第二个参数的取值范围在1毫秒到2147483647毫秒之间。也就是说,setTimeout(f, 0)等同于setTimeout(f, 1)。
实际执行的时候,进入事件循环以后,有可能到了1毫秒,也可能还没到1毫秒,取决于系统当时的状况。如果没到1毫秒,那么 timers 阶段就会跳过,进入 check 阶段,先执行setImmediate的回调函数。
但是,下面的代码一定是先输出2,再输出1。
const fs = require('fs');
fs.readFile('test.js', () => {
setTimeout(() => console.log(1));
setImmediate(() => console.log(2));
});
上面代码会先进入 I/O callbacks 阶段,然后是 check 阶段,最后才是 timers 阶段。因此,setImmediate才会早于setTimeout执行。
6.同步任务中async以及promise的一些误解
- 问题1:
在那道面试题中,在同步任务的过程中,不知道大家有没有疑问,为什么不是执行完async2输出后执行async1 end输出,而是接着执行promise1?
解答:引用阮一峰老师书中一句话:“ async 函数返回一个 Promise 对象,当函数执行的时候,一旦遇到 await 就会先返回,等到触发的异步操作完成,再接着执行函数体内后面的语句。” 简单的说,先去执行后面的同步任务代码,执行完成后,也就是表达式中的 Promise 解析完成后继续执行 async 函数并返回解决结果。(其实还是本轮循环promise的问题,最后的resolve属于异步,位于本轮循环的末尾。)
- 问题2:
console.log('promise2')为什么也是在resolve之前执行?
解答:注:此内容来源与阮一峰老师的ES6书籍,调用resolve或者reject并不会终结promise的参数函数的执行。因为立即resolved的Promise是本轮循环的末尾执行,同时总是晚于本轮循环的同步任务。正规的写法调用resolve或者reject以后,Promise的使命就完成了,后继操作应该放在then方法后面。所以最好在它的前面加上return语句,这样就不会出现意外
new Promise((resolve,reject) => {
return resolve(1);
//后面的语句不会执行
console.log(2);
}
- 问题3:
promise3和script end的执行顺序是否有疑问?
解答:因为立即resolved的Promise是本轮循环的末尾执行,同时总是晚于本轮循环的同步任务。 Promise 是一个立即执行函数,但是他的成功(或失败:reject)的回调函数 resolve 却是一个异步执行的回调。当执行到 resolve() 时,这个任务会被放入到回调队列中,等待调用栈有空闲时事件循环再来取走它。本轮循环中最后执行的。
整体结论

顺序的整体总结就是: 同步任务-> 本轮循环->次轮循环
附件:参考资料
node.js官网:
- 事件循环:nodejs.org/en/docs/gui…
- Timers:nodejs.org/dist/latest…
欢迎大家关注我的公众号——程序员成长指北。请自行微信搜索——“程序员成长指北”
