React 生命周期的演变之路

939 阅读17分钟

React 生命周期的演变



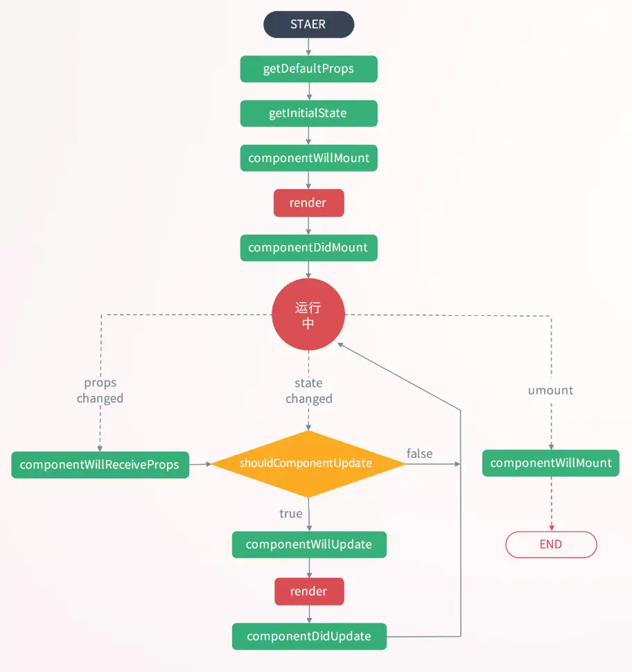
React 16.3之前的生命周期

  1. 组件初次装载
    • constructor()
    • componentWillMount()
    • render()
    • componentDidMount()
  2. 组件运行时
    • componentWillReceiveProps()
    • shouldComponentUpdate()
    • componentWillUpdate()
    • render()
    • componentDidUpdate()
  3. 组件卸载
    • componentWillUnmount()

为什么要改变?


综上可以看出,React 16.3之前的生命周期非常完整,基本涵盖了组件生命的每一个周期。为什么要变呢?其实主要是性能问题,具体有以下几点原因

  1. js 是单线程语言,当组件树过于深时,每次组件更新耗时增加,阻断浏览器其它动作,形成卡顿
  2. 部分经验不足的程序员,错误的使用生命周期,导致程序异常 例如:在componentWillMount 中放置事件绑定和异步请求函数,在服务端渲染时,组件不会触发componentWillUnmount 导致的重复请求,重复监听,内存溢出等。
  3. 主要原因React将在17后,启用React Fiber 开始异步渲染。

什么是React Fiber?


React Fiber是个什么东西呢?官方的一句话解释是 React Fiber是对核心算法的一次重新实现 。这么说似乎太虚无缥缈,所以还是要详细说一下。

首先了解React Fiber之前的局限

在现有React中,更新过程是同步的,这可能会导致性能问题。

当React决定要加载或者更新组件树时,会做很多事,比如调用各个组件的生命周期函数,计算和比对Virtual DOM,最后更新DOM树,这整个过程是同步进行的,也就是说只要一个加载或者更新过程开始,那React就以不破楼兰终不还的气概,一鼓作气运行到底,中途绝不停歇。

表面上看,这样的设计也是挺合理的,因为更新过程不会有任何I/O操作嘛,完全是CPU计算,所以无需异步操作,的确只要一路狂奔就行了,但是,当组件树比较庞大的时候,问题就来了。

假如更新一个组件需要1毫秒,如果有200个组件要更新,那就需要200毫秒,在这200毫秒的更新过程中,浏览器那个唯一的主线程都在专心运行更新操作,无暇去做任何其他的事情。想象一下,在这200毫秒内,用户往一个input元素中输入点什么,敲击键盘也不会获得响应,因为渲染输入按键结果也是浏览器主线程的工作,但是浏览器主线程被React占着呢,抽不出空,最后的结果就是用户敲了按键看不到反应,等React更新过程结束之后,咔咔咔那些按键一下子出现在input元素里了。

这就是所谓的界面卡顿,很不好的用户体验。

现有的React版本,当组件树很大的时候就会出现这种问题,因为更新过程是同步地一层组件套一层组件,逐渐深入的过程,在更新完所有组件之前不停止,函数的调用栈就像下图这样,调用得很深,而且很长时间不会返回。

因为JavaScript单线程的特点,每个同步任务不能耗时太长,不然就会让程序不会对其他输入作出相应,React的更新过程就是犯了这个禁忌,而React Fiber就是要改变现状。

React Fiber的方式

破解JavaScript中同步操作时间过长的方法其实很简单——分片。

把一个耗时长的任务分成很多小片,每一个小片的运行时间很短,虽然总时间依然很长,但是在每个小片执行完之后,都给其他任务一个执行的机会,这样唯一的线程就不会被独占,其他任务依然有运行的机会。

React Fiber把更新过程碎片化,执行过程如下面的图所示,每执行完一段更新过程,就把控制权交还给React负责任务协调的模块,看看有没有其他紧急任务要做,如果没有就继续去更新,如果有紧急任务,那就去做紧急任务。

维护每一个分片的数据结构,就是Fiber。

有了分片之后,更新过程的调用栈如下图所示,中间每一个波谷代表深入某个分片的执行过程,每个波峰就是一个分片执行结束交还控制权的时机。

具体可看下面文章 React Fiber

可以看出在React Fiber使用后,异步的渲染对组件的生命周期产生了一定影响,因为每一次组件更新不再是按照之前整个流程同步更新下来,而是划分成了两部分。render之前和render之后

render之前
  • constructor()
  • componentWillMount()
  • componentWillReceiveProps()
  • shouldComponentUpdate()
  • componentWillUpdate()
render之后
  • componentDidMount()
  • componentDidUpdate()
  • componentWillUnmount()

组件在render()之后,界面已经渲染完成,所以不受影响,主要受影响的是render()之前的生命周期函数,我们来具体看一下render()之前的几个函数。

constructor()

组件的构造函数,整个生命周期内只调用一次,所以不受影响。

componentWillMount()

组件初次加载时,在render()之前调用,在使用Fiber后,有可能执行后不继续执行render()函数,在下次时间片时又被调用,所以可能一次渲染多次调用的情况。 coumponentWillReceiveProps() componentWillUpdate() 同理。

componentWillUpdate()

用于组件的性能优化,函数返回 true 和 false 。因为该函数只用于判断是否继续执行render()函数,对于render()最终是否执行,或是因为Fiber的异步原因多次调用都不会产生影响。

所以主要受影响的就是 componentWillMount() coumponentWillReceiveProps() componentWillUpdate() 这3个函数,React 官方也是准备在后续17版本中移除这3个生命周期函数,不过官方也出了2个新的生命周期函数用来替代缺少的功能。这两个函数就是:

  • getDeriverdStateFromProps()
  • getSnapshotBeforeUpdate()

在react 16.3之后,生命周期图就变成了这样

我们再来看新增的这两个生命周期函数:

getDerivedStateFromProps是一个静态函数,所以函数体内不能访问this,简单说,就是应该一个纯函数,纯函数是一个好东西啊,输出完全由输入决定。

static getDerivedStateFromProps(nextProps, prevState) {
    // 这一生命周期方法是静态的,它在组件实例化或接收到新的 props 时被触发
    // 通过 nextProps, prevState 进行数据处理,如需更新组件state则返回一个对象,
    // 则将被用于更新 state ;如不需更新则返回一个 null ,则不触发 state 的更新

    // 配合 `componentDidUpdate` 使用,这一方法可以取代 `componentWillReceiveProps`
  }

getSnapshotBeforeUpdate(prevProps, prevState) 从图中可以看出这个函数是在render之后调用的,按道理来说,我们对于这之后的操作都可以直接写在componentDidUpdate里面,后来仔细了解了一下,发现这个生命周期函数是在render和浏览器真正渲染的中间,具体如下图:

对于这个函数如何使用,其实我也找不到合适的例子来讲解,我们暂时可以看一下官方给的示例:

class ScrollingList extends React.Component {
  listRef = null;

  getSnapshotBeforeUpdate(prevProps, prevState) {
    // Are we adding new items to the list?
    // Capture the scroll position so we can adjust scroll later.
    if (prevProps.list.length < this.props.list.length) {
      return (
        this.listRef.scrollHeight - this.listRef.scrollTop
      );
    }
    return null;
  }

  componentDidUpdate(prevProps, prevState, snapshot) {
    // If we have a snapshot value, we've just added new items.
    // Adjust scroll so these new items don't push the old ones out of view.
    // (snapshot here is the value returned from getSnapshotBeforeUpdate)
    if (snapshot !== null) {
      this.listRef.scrollTop =
        this.listRef.scrollHeight - snapshot;
    }
  }

  render() {
    return (
      <div ref={this.setListRef}>
        {/* ...contents... */}
      </div>
    );
  }

  setListRef = ref => {
    this.listRef = ref;
  };
}

在这个示例中,利用getSnapshotBeforeUpdate ,在列表添加新行之后才调整列表的滚动位置。

React Hook



React 组件的两种形态

  • Class(有状态)组件
  • Function(无状态)组件

在一个组件不复杂时,我们通常用函数式组件来编写,但是经常随着业务的变化,组件内部需要有状态维护,所以经常在又把无状态组件改成有状态组件。能不能让函数式组件也可以有状态呢?这个时候就出现了Hook,但是Hook远远不止这些,按照React官方的意见,希望大家尽量用函数式组件去替代Class组件,所以Hook就要能够承担Class组件中生命周期函数的作用。

为什么引入Hooks?

react官方给出的动机是用来解决长时间使用和维护react过程中遇到的一些难以避免的问题。比如:

  1. 难以重用和共享组件中的与状态相关的逻辑
  2. 逻辑复杂的组件难以开发与维护,当我们的组件需要处理多个互不相关的 local state 时,每个生命周期函数中可能会包含着各种互不相关的逻辑在里面。
  3. 类组件中的this增加学习成本,类组件在基于现有工具的优化上存在些许问题。
  4. 由于业务变动,函数组件不得不改为类组件等等。

在进一步了解之前,我们需要先快速的了解一些基本的 Hooks 的用法。

一个最简单的Hooks

首先让我们看一下一个简单的有状态组件:

class Example extends React.Component {
 constructor(props) {
  super(props);
  this.state = {
   count: 0
  };
 }

 render() {
  return (
   <div>
    <p>You clicked {this.state.count} times</p>
    <button onClick={() => this.setState({ count: this.state.count + 1 })}>
     Click me
    </button>
   </div>
  );
 }
}

我们再来看一下使用hooks后的版本:

import { useState } from 'react';

function Example() {
 const [count, setCount] = useState(0);

 return (
  <div>
   <p>You clicked {count} times</p>
   <button onClick={() => setCount(count + 1)}>
    Click me
   </button>
  </div>
 );
}

是不是简单多了!可以看到,Example变成了一个函数,但这个函数却有自己的状态(count),同时它还可以更新自己的状态(setCount)。这个函数之所以这么了不得,就是因为它注入了一个hook--useState,就是这个hook让我们的函数变成了一个有状态的函数。

可以看出hook完全加强了函数式组件的能力,在不增加函数式组件更多复杂性时,变得更加强大。Hooks出现的目标就是想让我们更多的去使用函数式组件。我们可以在babel中观察两种写法编译出来的结果。

上面只是举了一个简单的用法,hook的能力远不止于此。

什么是State Hooks?

回到一开始我们用的例子,我们分解来看到底state hooks做了什么:

import { useState } from 'react';

function Example() {
 const [count, setCount] = useState(0);

 return (
  <div>
   <p>You clicked {count} times</p>
   <button onClick={() => setCount(count + 1)}>
    Click me
   </button>
  </div>
 );
}

声明一个状态变量

import { useState } from 'react';

function Example() {
 const [count, setCount] = useState(0);

useState是react自带的一个hook函数,它的作用就是用来声明状态变量。useState这个函数接收的参数是我们的状态初始值(initial state),它返回了一个数组,这个数组的第[0]项是当前当前的状态值,第[1]项是可以改变状态值的方法函数。

所以我们做的事情其实就是,声明了一个状态变量count,把它的初始值设为0,同时提供了一个可以更改count的函数setCount。

更新状态

 <button onClick={() => setCount(count + 1)}>
  Click me
 </button>

当用户点击按钮时,我们调用setCount函数,这个函数接收的参数是修改过的新状态值。接下来的事情就交给react了,react将会重新渲染我们的Example组件,并且使用的是更新后的新的状态,即count=1。这里我们要停下来思考一下,Example本质上也是一个普通的函数,为什么它可以记住之前的状态?

一个至关重要的问题

这里我们就发现了问题,通常来说我们在一个函数中声明的变量,当函数运行完成后,这个变量也就销毁了(这里我们先不考虑闭包等情况),比如考虑下面的例子:

function add(n) {
  const result = 0;
  return result + 1;
}

add(1); //1
add(1); //1

不管我们反复调用add函数多少次,结果都是1。因为每一次我们调用add时,result变量都是从初始值0开始的。那为什么上面的Example函数每次执行的时候,都是拿的上一次执行完的状态值作为初始值?答案是:是react帮我们记住的。至于react是用什么机制记住的,我们可以再思考一下。

假如一个组件有多个状态值怎么办?

首先,useState是可以多次调用的,所以我们完全可以这样写:

function ExampleWithManyStates() {
 const [age, setAge] = useState(42);
 const [fruit, setFruit] = useState('banana');
 const [todos, setTodos] = useState([{ text: 'Learn Hooks' }]);

其次,useState接收的初始值没有规定一定要是string/number/boolean这种简单数据类型,它完全可以接收对象或者数组作为参数。唯一需要注意的点是,之前我们的this.setState做的是合并状态后返回一个新状态,而useState是直接替换老状态后返回新状态。最后,react也给我们提供了一个useReducer的hook,如果你更喜欢redux式的状态管理方案的话。

从ExampleWithManyStates函数我们可以看到,useState无论调用多少次,相互之间是独立的。这一点至关重要。为什么这么说呢?

其实我们看hook的“形态”,有点类似之前被官方否定掉的Mixins这种方案,都是提供一种“插拔式的功能注入”的能力。而mixins之所以被否定,是因为Mixins机制是让多个Mixins共享一个对象的数据空间,这样就很难确保不同Mixins依赖的状态不发生冲突。

而现在我们的hook,一方面它是直接用在function当中,而不是class;另一方面每一个hook都是相互独立的,不同组件调用同一个hook也能保证各自状态的独立性。这就是两者的本质区别了。

react是怎么保证多个useState的相互独立的?

还是看上面给出的ExampleWithManyStates例子,我们调用了三次useState,每次我们传的参数只是一个值(如42,‘banana'),我们根本没有告诉react这些值对应的key是哪个,那react是怎么保证这三个useState找到它对应的state呢?

答案是,react是根据useState出现的顺序来定的。我们具体来看一下

//第一次渲染
 useState(42); //将age初始化为42
 useState('banana'); //将fruit初始化为banana
 useState([{ text: 'Learn Hooks' }]); //...

 //第二次渲染
 useState(42); //读取状态变量age的值(这时候传的参数42直接被忽略)
 useState('banana'); //读取状态变量fruit的值(这时候传的参数banana直接被忽略)
 useState([{ text: 'Learn Hooks' }]); //...

假如我们改一下代码:

let showFruit = true;
function ExampleWithManyStates() {
 const [age, setAge] = useState(42);
 
 if(showFruit) {
  const [fruit, setFruit] = useState('banana');
  showFruit = false;
 }
 
 const [todos, setTodos] = useState([{ text: 'Learn Hooks' }]);

这样一来,

 //第一次渲染
 useState(42); //将age初始化为42
 useState('banana'); //将fruit初始化为banana
 useState([{ text: 'Learn Hooks' }]); //...

 //第二次渲染
 useState(42); //读取状态变量age的值(这时候传的参数42直接被忽略)
 // useState('banana'); 
 useState([{ text: 'Learn Hooks' }]); //读取到的却是状态变量fruit的值,导致报错

鉴于此,react规定我们必须把hooks写在函数的最外层,不能写在ifelse等条件语句当中,来确保hooks的执行顺序一致。

什么是Effect Hooks?

我们在上一节的例子中增加一个新功能:

import { useState, useEffect } from 'react';

function Example() {
 const [count, setCount] = useState(0);

 // 类似于componentDidMount 和 componentDidUpdate:
 useEffect(() => {
  // 更新文档的标题
  document.title = `You clicked ${count} times`;
 });

 return (
  <div>
   <p>You clicked {count} times</p>
   <button onClick={() => setCount(count + 1)}>
    Click me
   </button>
  </div>
 );
}

我们对比着看一下,如果没有hooks,我们会怎么写?

class Example extends React.Component {
 constructor(props) {
  super(props);
  this.state = {
   count: 0
  };
 }

 componentDidMount() {
  document.title = `You clicked ${this.state.count} times`;
 }

 componentDidUpdate() {
  document.title = `You clicked ${this.state.count} times`;
 }

 render() {
  return (
   <div>
    <p>You clicked {this.state.count} times</p>
    <button onClick={() => this.setState({ count: this.state.count + 1 })}>
     Click me
    </button>
   </div>
  );
 }
}

我们写的有状态组件,通常会产生很多的副作用(side effect),比如发起ajax请求获取数据,添加一些监听的注册和取消注册,手动修改dom等等。我们之前都把这些副作用的函数写在生命周期函数钩子里,比如componentDidMount,componentDidUpdate和componentWillUnmount。而现在的useEffect就相当与这些声明周期函数钩子的集合体。它以一抵三。

同时,由于前文所说hooks可以反复多次使用,相互独立。所以我们合理的做法是,给每一个副作用一个单独的useEffect钩子。这样一来,这些副作用不再一股脑堆在生命周期钩子里,代码变得更加清晰。

useEffect做了什么?

我们再梳理一遍下面代码的逻辑:

function Example() {
 const [count, setCount] = useState(0);

 useEffect(() => {
  document.title = `You clicked ${count} times`;
 });

首先,我们声明了一个状态变量count,将它的初始值设为0。然后我们告诉react,我们的这个组件有一个副作用。我们给useEffecthook传了一个匿名函数,这个匿名函数就是我们的副作用。在这个例子里,我们的副作用是调用browser API来修改文档标题。当react要渲染我们的组件时,它会先记住我们用到的副作用。等react更新了DOM之后,它再依次执行我们定义的副作用函数。

这里要注意几点:

第一,react首次渲染和之后的每次渲染都会调用一遍传给useEffect的函数。而之前我们要用两个声明周期函数来分别表示首次渲染(componentDidMount),和之后的更新导致的重新渲染(componentDidUpdate)。

第二,useEffect中定义的副作用函数的执行不会阻碍浏览器更新视图,也就是说这些函数是异步执行的,而之前的componentDidMount或componentDidUpdate中的代码则是同步执行的。这种安排对大多数副作用说都是合理的,但有的情况除外,比如我们有时候需要先根据DOM计算出某个元素的尺寸再重新渲染,这时候我们希望这次重新渲染是同步发生的,也就是说它会在浏览器真的去绘制这个页面前发生。

useEffect怎么解绑一些副作用

这种场景很常见,当我们在componentDidMount里添加了一个注册,我们得马上在componentWillUnmount中,也就是组件被注销之前清除掉我们添加的注册,否则内存泄漏的问题就出现了。

怎么清除呢?让我们传给useEffect的副作用函数返回一个新的函数即可。这个新的函数将会在组件下一次重新渲染之后执行。这种模式在一些pubsub模式的实现中很常见。看下面的例子:

import { useState, useEffect } from 'react';

function FriendStatus(props) {
 const [isOnline, setIsOnline] = useState(null);

 function handleStatusChange(status) {
  setIsOnline(status.isOnline);
 }

 useEffect(() => {
  ChatAPI.subscribeToFriendStatus(props.friend.id, handleStatusChange);
  // 一定注意下这个顺序:告诉react在下次重新渲染组件之后,同时是下次调用ChatAPI.subscribeToFriendStatus之前执行cleanup
  return function cleanup() {
   ChatAPI.unsubscribeFromFriendStatus(props.friend.id, handleStatusChange);
  };
 });

 if (isOnline === null) {
  return 'Loading...';
 }
 return isOnline ? 'Online' : 'Offline';
}

这里有一个点需要重视!这种解绑的模式跟componentWillUnmount不一样。componentWillUnmount只会在组件被销毁前执行一次而已,而useEffect里的函数,每次组件渲染后都会执行一遍,包括副作用函数返回的这个清理函数也会重新执行一遍。所以我们一起来看一下下面这个问题。

为什么要让副作用函数每次组件更新都执行一遍?

我们先看以前的模式:

 componentDidMount() {
  ChatAPI.subscribeToFriendStatus(
   this.props.friend.id,
   this.handleStatusChange
  );
 }

 componentWillUnmount() {
  ChatAPI.unsubscribeFromFriendStatus(
   this.props.friend.id,
   this.handleStatusChange
  );
 }

很清除,我们在componentDidMount注册,再在componentWillUnmount清除注册。但假如这时候props.friend.id变了怎么办?我们不得不再添加一个componentDidUpdate来处理这种情况:

componentDidUpdate(prevProps) {
  // 先把上一个friend.id解绑
  ChatAPI.unsubscribeFromFriendStatus(
   prevProps.friend.id,
   this.handleStatusChange
  );
  // 再重新注册新但friend.id
  ChatAPI.subscribeToFriendStatus(
   this.props.friend.id,
   this.handleStatusChange
  );
 }

看到了吗?很繁琐,而我们但useEffect则没这个问题,因为它在每次组件更新后都会重新执行一遍。所以代码的执行顺序是这样的:

  1. 页面首次渲染
  2. 替friend.id=1的朋友注册
  3. 突然friend.id变成了2
  4. 页面重新渲染
  5. 清除friend.id=1的绑定
  6. 替friend.id=2的朋友注册

怎么跳过一些不必要的副作用函数

按照上一节的思路,每次重新渲染都要执行一遍这些副作用函数,显然是不经济的。怎么跳过一些不必要的计算呢?我们只需要给useEffect传第二个参数即可。用第二个参数来告诉react只有当这个参数的值发生改变时,才执行我们传的副作用函数(第一个参数)

useEffect(() => {
 document.title = `You clicked ${count} times`;
}, [count]); // 只有当count的值发生变化时,才会重新执行`document.title`这一句

当我们第二个参数传一个空数组[]时,其实就相当于只在首次渲染的时候执行。当前提是这个Effect并不依赖其它可变的参数。 关于更多依赖项的问题可以查看官方文档,文档有非常详细的说明。如果我的 effect 的依赖频繁变化,我该怎么办?如何处理函数

有关于Hook更多的内容请查阅官方文档Hook简介