连接池的使命!
无论是线程池还是db连接池,他们都有一个共同的特性:资源复用,在普通的场景中,我们使用一个连接,它的生命周期可能是这样的:

连接池需要做什么?
顾名思义,连接池中的池字已经很生动形象的阐明了它的用意,它用将所有连接放入一个"池子"中统一的去控制连接的创建和销毁,和原始生命周期去对比,连接池多了以下特性:
- 创建并不是真的创建,而是从池子中选出空闲连接。
- 销毁并不是真的销毁,而是将使用中的连接放回池中(逻辑关闭)。
- 真正的创建和销毁由线程池的特性机制来决定。
因此,当使用连接池后,我们使用一个连接的生命周期将会演变成这样:

分析计划
通灵之术 - 传送门:github.com/ainilili/ho…,DEMO为Java语言实现!
事前,我们需要点支烟分析一下时间一个连接池需要做哪些事情:
- 保存连接的容器是必不可少的,另外,该容器也要支持连接的添加和移除功能,并保证线程安全。
- 我们需要因为要对连接的销毁做逻辑调整,我们需要重写它的
close以及isClosed方法。 - 我们需要有个入口对连接池做管理,例如回收空闲连接。
连接池不仅仅只是对Connection生命周期的控制,还应该加入一些特色,例如初始连接数,最大连接数,最小连接数、最大空闲时长以及获取连接的等待时长,这些我们也简单支持一下。
目标以明确,开始动工。
连接池容器选型
要保证线程安全,我们可以将目标瞄准在JUC包下的神通们,设我们想要的容器为x,那么x不仅需要满足基本的增删改查功能,而且也要提供获取超时功能,这是为了保证当池内长时间没有空闲连接时不会导致业务阻塞,即刻熔断。另外,x需要满足双向操作,这是为了连接池可以识别出饱和的空闲连接,方便回收操作。
综上所述,LinkedBlockingDeque是最合适的选择,它使用InterruptibleReentrantLock来保证线程安全,使用Condition来做获取元素的阻塞,另外支持双向操作。
另外,我们可以将连接池拆分为3个类型:
- 工作池:存放正在被使用的连接。
- 空闲池:存放空闲连接。
- 回收池:已经被回收(物理关闭)的连接。
其中,工作池和回收池大可不必用双向对列,或许用单向队列或者Set都可以代替之:
private LinkedBlockingQueue<HoneycombConnection> workQueue;
private LinkedBlockingDeque<HoneycombConnection> idleQueue;
private LinkedBlockingQueue<HoneycombConnection> freezeQueue;
Connection的装饰
连接池的输出是Connection,它代表着一个db连接,上游服务使用它做完操作后,会直接调用它的close方法来释放连接,而我们必须做的是在调用者无感知的情况下改变它的关闭逻辑,当调用close的方法时,我们将它放回空闲队列中,保证其的可复用性!
因此,我们需要对原来的Connection做装饰,其做法很简单,但是很累,这里新建一个类来实现Connection接口,通过重写所有的方法来实现一个**"可编辑"**的Connection,我们称之为Connection的装饰者:
public class HoneycombConnectionDecorator implements Connection{
protected Connection connection;
protected HoneycombConnectionDecorator(Connection connection) {
this.connection = connection;
}
此处省略对方法实现的三百行代码...
}
之后,我们需要新建一个自己的Connection来继承这个装饰者,并重写相应的方法:
public class HoneycombConnection extends HoneycombConnectionDecorator implements HoneycombConnectionSwitcher{
@Override
public void close() { do some things }
@Override
public boolean isClosed() throws SQLException { do some things }
省略...
}
DataSource的重写
DataSource是JDK为了更好的统合和管理数据源而定义出的一个规范,获取连接的入口,方便我们在这一层更好的扩展数据源(例如增加特殊属性),使我们的连接池的功能更加丰富,我们需要实现一个自己的DataSource能:
public class HoneycombWrapperDatasource implements DataSource{
protected HoneycombDatasourceConfig config;
省略其它方法的实现...
@Override
public Connection getConnection() throws SQLException {
return DriverManager.getConnection(config.getUrl(), config.getUser(), config.getPassword());
}
@Override
public Connection getConnection(String username, String password) throws SQLException {
return DriverManager.getConnection(config.getUrl(), username, password);
}
省略其它方法的实现...
}
我们完成了对数据源的实现,但是这里获取连接的方式是物理创建,我们需要满足池化的目的,需要重写HoneycombWrapperDatasource中的连接获取逻辑,做法是创建一个新的类对父类方法重写:
public class HoneycombDataSource extends HoneycombWrapperDatasource{
private HoneycombConnectionPool pool;
@Override
public Connection getConnection() throws SQLException {
这里实现从pool中取出连接的逻辑
}
省略...
}
特性扩展
在当前结构体系下,我们的连接池逐渐浮现出了雏形,但远远不够的是,我们需要在此结构下可以做自由的扩展,使连接池对连接的控制更加灵活,因此我们可以引入特性这个概念,它允许我们在其内部访问连接池,并对连接池做一系列的扩展操作:
public abstract class AbstractFeature{
public abstract void doing(HoneycombConnectionPool pool);
}
AbstractFeature抽象父类需要实现doing方法,我们可以在方法内部实现对连接池的控制,其中一个典型的例子就是对池中空闲连接左回收:
public class CleanerFeature extends AbstractFeature{
@Override
public void doing(HoneycombConnectionPool pool) {
这里做空闲连接的回收
}
}
落实计划
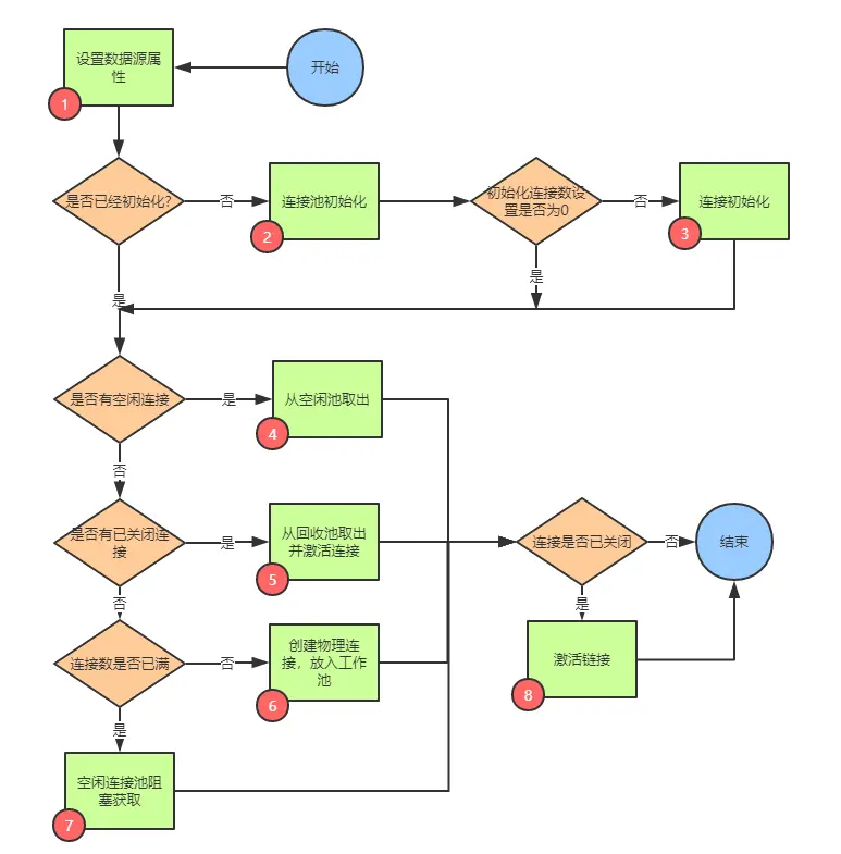
经过上述分析,要完成一个连接池,需要这些模块的配合,总体流程如下:

第一步:设置数据源属性
在初始化DataSource之前,我们需要将各属性设置进去,这里使用HoneycombWrapperDatasource中的HoneycombDatasourceConfig来承载各属性:
public class HoneycombDatasourceConfig {
//db url
private String url;
//db user
private String user;
//db password
private String password;
//driver驱动
private String driver;
//初始化连接数,默认为2
private int initialPoolSize = 2;
//最大连接数,默认为10
private int maxPoolSize = 10;
//最小连接数,默认为2
private int minPoolSize = 2;
//获取连接时,最大等待时长,默认为60s
private long maxWaitTime = 60 * 1000;
//最大空闲时长,超出要被回收,默认为20s
private long maxIdleTime = 20 * 1000;
//特性列表
private List<AbstractFeature> features;
public HoneycombDatasourceConfig() {
features = new ArrayList<AbstractFeature>(5);
}
省略getter、setter....
第二步:初始化连接池
设置好属性之后,我们需要完成连接池的初始化工作,在HoneycombDataSource的init方法中实现:
private void init() throws ClassNotFoundException, SQLException {
//阻塞其他线程初始化操作,等待初始化完成
if(initialStarted || ! (initialStarted = ! initialStarted)) {
if(! initialFinished) {
try {
INITIAL_LOCK.lock();
INITIAL_CONDITION.await();
} catch (InterruptedException e) {
} finally {
INITIAL_LOCK.unlock();
}
}
return;
}
//config参数校验
config.assertSelf();
Class.forName(getDriver());
//实例化线程池
pool = new HoneycombConnectionPool(config);
//初始化最小连接
Integer index = null;
for(int i = 0; i < config.getInitialPoolSize(); i ++) {
if((index = pool.applyIndex()) != null) {
pool.putLeisureConnection(createNativeConnection(pool), index);
}
}
//触发特性
pool.touchFeatures();
//完成初始化并唤醒其他阻塞
initialFinished = true;
try {
INITIAL_LOCK.lock();
INITIAL_CONDITION.signalAll();
}catch(Exception e) {
}finally {
INITIAL_LOCK.unlock();
}
}
第三步:创建初始连接
在init的方法中,如果initialPoolSize大于0,会去创建指定数量的物理连接放入连接池中,创建数量要小于最大连接数maxPoolSize:
public HoneycombConnection createNativeConnection(HoneycombConnectionPool pool) throws SQLException {
return new HoneycombConnection(super.getConnection(), pool);
}
完成初始化后,下一步就是获取连接。
第四步:从空闲池获取
我们之前将连接池分成了三个,它们分别是空闲池、工作池和回收池。
我们可以通过HoneycombDataSource的getConnection方法来获取连接,当我们需要获取时,首先考虑的是空闲池是否有空闲连接,这样可以避免创建和激活新的连接:
@Override
public Connection getConnection() throws SQLException {
try {
//初始化连接池
init();
} catch (ClassNotFoundException e) {
throw new RuntimeException(e);
}
HoneycombConnection cn = null;
Integer index = null;
if(pool.assignable()) {
//空闲池可分配,从空闲池取出
cn = pool.getIdleConnection();
}else if(pool.actionable()) {
//回收池可分配,从回收池取出
cn = pool.getFreezeConnection();
}else if((index = pool.applyIndex()) != null) {
//如果连接数未满,创建新的物理连接
cn = pool.putOccupiedConnection(createNativeConnection(pool), index);
}
if(cn == null) {
//如果无法获取连接,阻塞等待空闲池连接
cn = pool.getIdleConnection();
}
if(cn.isClosedActive()) {
//如果物理连接关闭,则获取新的连接
cn.setConnection(super.getConnection());
}
return cn;
}
第五步:从回收池获取
如果空闲池不可分配,那么说明连接供不应求,也许之前有些空闲连接已经被回收(物理关闭),那么我们在创建新连接之前,可以到回收池看一下是否存在已回收连接,如果存在直接取出:
else if(pool.actionable()) {
//回收池可分配,从回收池取出
cn = pool.getFreezeConnection();
}
第六步:创建新的连接
如果回收池也不可分配,此时要判断连接池连接数量是否已经达到最大连接,如果没有达到,创建新的物理连接并直接添加到工作池中:
else if((index = pool.applyIndex()) != null) {
//如果连接数未满,创建新的物理连接,添加到工作池
cn = pool.putOccupiedConnection(createNativeConnection(pool), index);
}
第七步:等待空闲池的连接
如果上述三种情况都不满足,那么只能从空闲池等待其他连接的释放:
if(cn == null) {
//如果无法获取连接,阻塞等待空闲池连接
cn = pool.getIdleConnection();
}
具体逻辑封装在HoneycombConnectionPool的getIdleConnection方法中:
public HoneycombConnection getIdleConnection() {
try {
//获取最大等待时间
long waitTime = config.getMaxWaitTime();
while(waitTime > 0) {
long beginPollNanoTime = System.nanoTime();
//设置超时时间,阻塞等待其他连接的释放
HoneycombConnection nc = idleQueue.poll(waitTime, TimeUnit.MILLISECONDS);
if(nc != null) {
//状态转换
if(nc.isClosed() && nc.switchOccupied() && working(nc)) {
return nc;
}
}
long timeConsuming = (System.nanoTime() - beginPollNanoTime) / (1000 * 1000);
//也许在超时时间内获取到了连接,但是状态转换失败,此时刷新超时时间
waitTime -= timeConsuming;
}
} catch (Exception e) {
e.printStackTrace();
}finally {
}
throw new RuntimeException("获取连接超时");
}
第八步:激活连接
最后,判断一下连接是否被物理关闭,如果是,我们需要打开新的连接替换已经被回收的连接:
if(cn.isClosedActive()) {
//如果物理连接关闭,则获取新的连接
cn.setConnection(super.getConnection());
}
连接的回收
如果在某段时间内我们的业务量剧增,那么需要同时工作的连接将会很多,之后过了不久,我们的业务量下降,那么之前已经创建的连接明显饱和,这时就需要我们对其进行回收,我们可以通过AbstractFeature入口操作连接池。
对于回收这个操作,我们通过CleanerFeature来实现:
public class CleanerFeature extends AbstractFeature{
private Logger logger = LoggerFactory.getLogger(CleanerFeature.class);
public CleanerFeature(boolean enable, long interval) {
//enable表示是否启用
//interval表示扫描间隔
super(enable, interval);
}
@Override
public void doing(HoneycombConnectionPool pool) {
LinkedBlockingDeque<HoneycombConnection> idleQueue = pool.getIdleQueue();
Thread t = new Thread() {
@Override
public void run() {
while(true) {
try {
//回收扫描间隔
Thread.sleep(interval);
//回收时,空闲池上锁
synchronized (idleQueue) {
logger.debug("Cleaner Model To Start {}", idleQueue.size());
//回收操作
idleQueue.stream().filter(c -> { return c.idleTime() > pool.getConfig().getMaxIdleTime(); }).forEach(c -> {
try {
if(! c.isClosedActive() && c.idle()) {
c.closeActive();
pool.freeze(c);
}
} catch (SQLException e) {
e.printStackTrace();
}
});
logger.debug("Cleaner Model To Finished {}", idleQueue.size());
}
}catch(Throwable e) {
logger.error("Cleaner happended error", e);
}
}
}
};
t.setDaemon(true);
t.start();
}
}
这里的操作很简单,对空闲池加锁,扫描所有连接,释放空闲时间超过最大空闲时间设置的连接,其实这里只要知道当前连接的空闲时长就一目了然了,我们在连接放入空闲池时候去刷新他的空闲时间点,那么当前的空闲时长就等于当前时间减去空闲开始时间:
idleTime = nowTime - idleStartTime
在切换状态为空闲时刷新空闲开始时间:
@Override
public boolean switchIdle() {
return unsafe.compareAndSwapObject(this, statusOffset, status, ConnectionStatus.IDLE) && flushIdleStartTime();
}
测试一下
体验成果的最快途径就是投入使用,这里搞一个单元测试体验一下:
static ThreadPoolExecutor tpe = new ThreadPoolExecutor(1000, 1000, 0, TimeUnit.MILLISECONDS, new LinkedBlockingQueue<Runnable>());
@Test
public void testConcurrence() throws SQLException, InterruptedException{
long start = System.currentTimeMillis();
HoneycombDataSource dataSource = new HoneycombDataSource();
dataSource.setUrl("jdbc:mysql://localhost:3306/test?useUnicode=true&characterEncoding=UTF-8&useSSL=false&transformedBitIsBoolean=true&zeroDateTimeBehavior=CONVERT_TO_NULL&serverTimezone=Asia/Shanghai");
dataSource.setUser("root");
dataSource.setPassword("root");
dataSource.setDriver("com.mysql.cj.jdbc.Driver");
dataSource.setMaxPoolSize(50);
dataSource.setInitialPoolSize(10);
dataSource.setMinPoolSize(10);
dataSource.setMaxWaitTime(60 * 1000);
dataSource.setMaxIdleTime(10 * 1000);
dataSource.addFeature(new CleanerFeature(true, 5 * 1000));
test(dataSource, 10000);
System.out.println(System.currentTimeMillis() - start + " ms");
}
public static void test(DataSource dataSource, int count) throws SQLException, InterruptedException {
CountDownLatch cdl = new CountDownLatch(count);
for(int i = 0; i < count; i ++) {
tpe.execute(() -> {
try {
HoneycombConnection connection = (HoneycombConnection) dataSource.getConnection();
Statement s = connection.createStatement();
s.executeQuery("select * from test limit 1");
connection.close();
}catch(Exception e) {
}finally {
cdl.countDown();
}
});
}
cdl.await();
tpe.shutdown();
}
PC配置:Intel(R) Core(TM) i5-8300H CPU @ 2.30GHz 2.30 GHz 4核8G 512SSD
10000次查询,耗时:
938 ms
结束语:再次召唤传送门:github.com/ainilili/ho…