[译] Android Studio Project Marble: Apply Changes

12,562 阅读9分钟

深入探讨 Android Studio 团队如何构建 Instant Run 的后继者 —— Apply Changes。

Android Studio 团队有一系列深入探讨 Project Marble 细节和幕后情况的文章,本文是其中的第一篇。从发布 Android Studio 3.3 开始,Project Marble 就致力于保证 IDE 基本功能的稳定性和流畅度。这篇文章是由 Apply Changes 团队的 Jon Tsao(产品经理),Esteban de la Canal(技术负责人),Fabien Sanglard(工程师)和 Alan Leung(工程师)共同完成。

Android Studio 的一个主要目标是为你的 app 提供快速的代码编辑和验证工具。当我们创建 Instant Run 的时候,我们希望它能够明显加速你的开发流程,但是现在看来它并没有达到预期目标。作为 Project Marble 的一部分,我们一直在重新思考 Instant Run,并提出了一个更实用的替代方案 Apply Changes。Apply Changes 作为一个可以加快开发流程的新方法,最初在 Android Studio 3.5 的 Canary Channel 发布预览。在这篇文章中,我们想深入聊聊它是如何工作的,以及迄今为止我们的工作。

Instant Run

通过 Instant Run,我们想解决两个问题:1)节省构建和部署应用程序到设备上的时间,2)使应用程序在不丢失运行状态的情况下部署更改。为了在 Instant Run 中做到这一点,我们在构建的时候重写你的 APK 来注入钩子,以便在运行的时候进行类的替换。要更详细的了解 Instant Run 背后的架构,可以参考几年前 Medium 上的这篇文章

对于简单的 app,这个方案一般都表现很好,但是对于更复杂的 app 来说,它可能会使构建时间变长,或者会由于 app 与 Instant Run 构建过程之间有冲突而导致令人头疼的错误。随着这些问题的出现,我们在后续的版本中持续改进提升 Instant Run。但是,我们无法完全解决这些问题,让它符合我们的期望。

我们后退了一步,决定从头开始构建一个新的架构,它就是 Apply Changes。和 Instant Run 不同,Apply Changes 不会在构建的时候修改你的 APK。取而代之,我们用 Android 8.0(Oreo)上支持的 Runtime Instrumentation 以及更新的设备和模拟器在运行时重定义类。

Apply Changes

对于运行在 Android 8.0 或者更新版本上的设备和虚拟机,Android Studio 现在有三个按钮来控制应用程序重启的程度:

  • Run 会部署所有的改动并重启应用程序。

  • Apply Changes 会尝试应用资源和代码的更改,并只重启 Activity 而不是重启应用程序。

  • Apply Code Changes 会尝试应用代码的更改,而不重启任何东西。

通常只有方法体内部的代码更改才对 Apply Changes 具有兼容性。

原则

基于在 Instant Run 上的经验和反馈,我们采用了一些原则来指导我们的架构设计和决策:

  1. 将构建/部署的速度和状态丢失两者独立开。我们想将节省构建和部署的时间,与在不丢失运行状态的情况下部署更改这两个目标分开。不管是一般的运行或者调试,或者代码的热替换,快速构建和部署应该是所有部署类型的目标。作为构建 Apply Changes 的一部分,我们发现了很多可以优化构建和部署速度的领域,在后面的文章中,我们会详细介绍它们。

  2. 稳定性至关重要。即便在 100 次中这个功能以极快的速度运行了 99 次,如果你的 app 因为这个功能而崩溃了一次,并且你花半个小时来尝试找出原因,那么其他 99 次获得的收益也就全部被抵消了。由于我们坚持这一原则,Apply Changes 不会像 Instant Run 那样在构建期间修改你的 APK。带来的副作用是,在我们进行稳定性优化的早期版本中,Apply Changes 会比 Instant Run 的平均速度稍慢,但是我们将继续提高构建和部署的速度。

  3. 透明。Instant Run 按钮会自动决定是否在必要时重启你的 app 或者 Activity,对于这样不可预测性和行为不一致性的反馈,我们也考虑了进来。我们希望在任何时候你都能清楚透明的了解 Apply Changes 要做什么,如果你的代码有不兼容的修改会发生什么。因此如果有检测到与 Apply Changes 不兼容的修改,我们现在会明确提示你。

架构

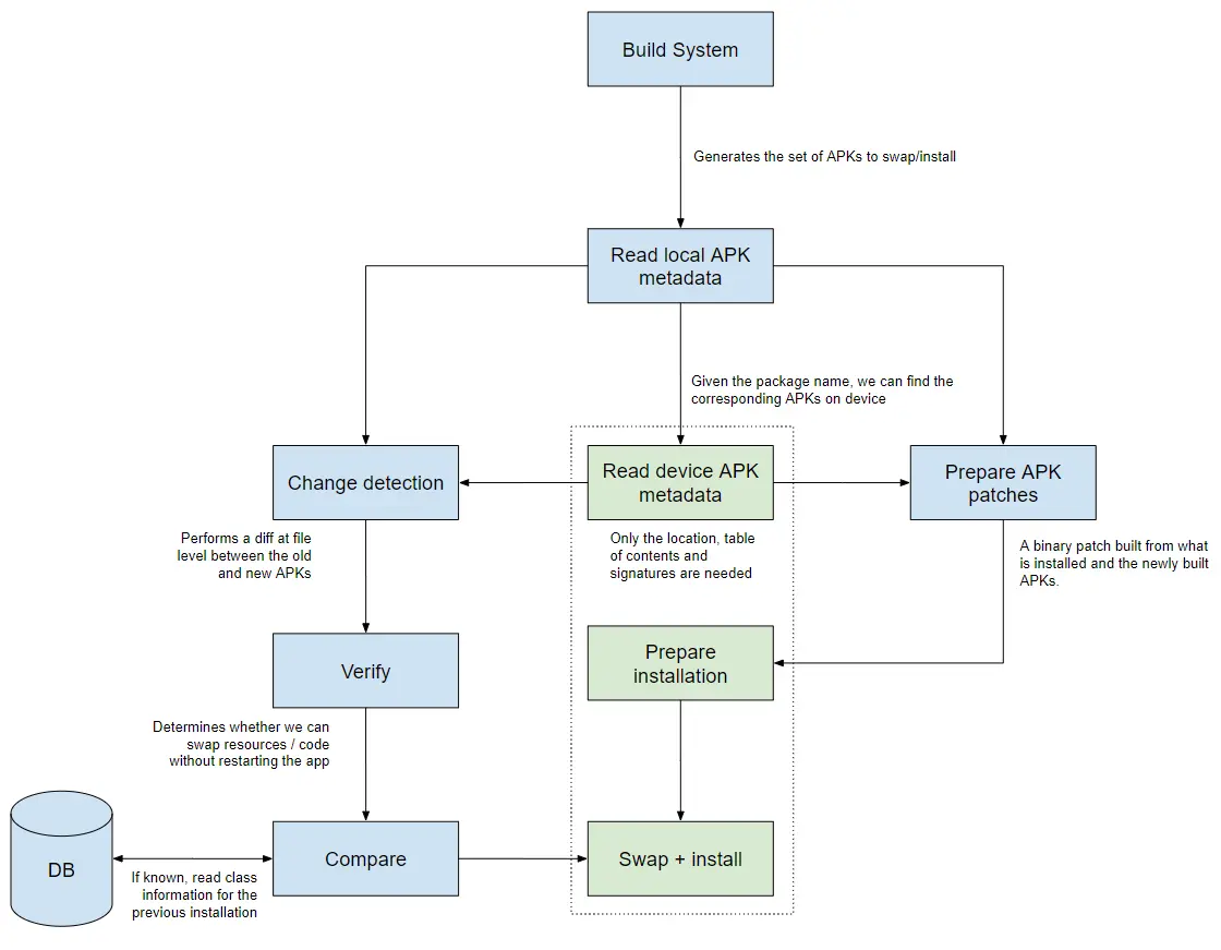
我们来深入研究下 Apply Changes 是如何工作的。在你修改 app 之后,当前设备上已经安装或正在运行的应用程序和 Android Studio 刚刚编译出来的应用程序是有差异的,Apply Changes 需要弄清楚如何应用这些差异。这个过程可以分成两个步骤:1)弄清楚差异是什么,2)将差异发送到设备上并应用它。

为了快速确定差异,Apply Changes 没有从设备抓取完整的 APK,而是向设备发送一个快速的请求,去拉取已经安装 APK 的对应目录签名。将这两部分信息和新 APK 进行比较,Apply Changes 可以高效地找出自上次部署以来修改过的文件列表,而不需要检查 APK 的所有内容。需要注意的是,这个算法并不依赖于构建系统,因为差异并不是与上一次构建相比较得到的,而是与安装到设备上的 APK 比较得来。由于 Apply Changes 只针对 APK 之间的差异进行操作,因此它并不要求 Gradle 插件版本和 Gradle 同步。这样,Apply Changes 可以运行于所有的构建系统上。

在生成更改过的文件列表之后,根据所更改的内容,需要执行不同的操作来将这些更改应用到正在运行的 app 上,这也决定了要使这些更改生效,app 需要重启到什么程度:

更改 resource/asset 文件。 这种情况下会重新安装应用程序,但只会重启 Activity,并获取修改后的资源。只有修改过的资源才会被发送到设备上。

更改 .dex 文件。 Android 8.0 的 Android Runtime 提供了替换已加载类的字节码的能力,只要新的字节码不会改变内存中现有对象的布局。这意味着要想兼容 Apply Changes,更改的代码会有一些限制:方法名,类名,和签名都不能更改,它们的成员变量也不能更改。

但这个机制不能在 .dex 级别,只能在类级别工作。否则,如果 .dex 文件包含成千上万个类,即便只有一个类更改了,也需要对所有类进行替换,这样效率太低。对于 .dex 文件,我们比较它的内容来找出更改过的类,只替换掉它们。如果替换成功(例如,类的布局没有改变),为了避免正在运行和已安装的 app 的版本不一致,会在后台安装 app。

更改 .dex 文件和资源文件。 这个情况是上面两种情况的组合。先处理代码的部分,如果成功了,会和新的资源一起安装。为了加载新的资源,主 Activity 会被重启。这是一个全做或全不做的操作,如果代码的改变不能成功地应用,正在运行的 app 什么都不会改变。

更改其他东西。 这是最糟的情况,比如 AndroidManifest.xml 或者 native .so 这些文件被更改了。在这种情况下,是不可能不重启应用程序来应用更改的。“Apply Changes” 和 “Apply Code Changes”这两个操作都不会试图去部署它,它们会告诉用户应用程序需要重启。

**Flow of the architecture described above**

关于架构的更多详细信息,请收听 Android Developers Backstage 播客的最新一集,技术负责人 Esteban de la Canal 对 Apply Changes 进行了深入探讨。

比较 .dex 文件

前一个部分解释了 Apply Changes 需要比较并确认在设备上更改(修改/添加/删除)了哪个具体的类。为了不增加从设备获取大量内容的开销,它在后台使用了 D8 的 DEX 文件分析能力来检查 Android Studio 部署到设备上的每个 .dex 文件的内容。根据 .dex 文件中的各个类,计算出校验和,并临时保存在主机的一个缓存数据库中。通过对比新编译的 .dex 文件和之前的 .dex 文件的校验和,Apply Changes 可以在很短的时间内找到更改过的类。

Delta push

如上所述,只有更改了的文件才会被发送到设备上,我们称之为 “ delta push”。与上面提到的 DEX 文件对比类似,Apply Changes 计算已安装的 APK 和最近构建的 APK 之间的差异,而不需要从设备获取所有内容。这次,它只获取压缩文件的 Central Directory,并保守估计相应 APK 之间可能存在的差异。通过只传输已经改变的部分,Android Studio 传输的数据比完整的 APK 上传要少很多。在大多数情况下,总传输数据从几 MiB 减少到几 KiB。

接下来

现在可以在 Android Studio 3.5 的 Canary release channel 中使用 Apply Changes。我们欢迎下载最新的 Android Studio,将 Apply Changes 使用到你的项目中,并向我们提出早期的反馈。作为提醒,你可以同时运行 Android Studio 的稳定版本和 canary release 版本 。如果你在使用 Apply Changes 时遇到任何问题,请提交一个 bug 并附上对应的 idea.log 文件。我们会持续优化部署性能,修复 bug,并听取你的建议和反馈。

如果发现译文存在错误或其他需要改进的地方,欢迎到 掘金翻译计划 对译文进行修改并 PR,也可获得相应奖励积分。文章开头的 本文永久链接 即为本文在 GitHub 上的 MarkDown 链接。


掘金翻译计划 是一个翻译优质互联网技术文章的社区,文章来源为 掘金 上的英文分享文章。内容覆盖 AndroidiOS前端后端区块链产品设计人工智能等领域,想要查看更多优质译文请持续关注 掘金翻译计划官方微博知乎专栏