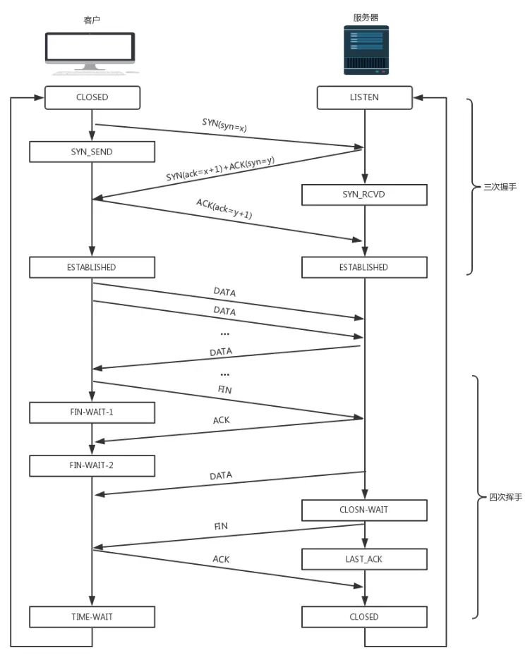
建立TCP连接需要三次握手,断开TCP连接需要四次挥手。过程如下图:

三次握手
第一次握手:客户端发送SYN包(syn=x)到服务器,并进入SYN_SEND状态,等待服务器确认;(报文段中不包含应用层数据)
第二次握手:服务器收到SYN包,必须确认客户的SYN(ack=x+1),同时自己也发送一个SYN包(syn=y),即SYN+ACK包,此时服务器进入SYN_RECV状态;(报文段中不包含应用层数据)
第三次握手:客户端收到服务器的SYN+ACK包,向服务器发送确认包ACK(ack=y+1),此包发送完毕,客户端和服务器进入ESTABLISHED状态,完成三次握手。(可以在报文段负载中携带客户到服务器的数据)
理想状态下,TCP连接一旦建立,在通信双方中的任何一方主动关闭连接之前,TCP 连接都将被一直保持下去。
四次挥手
第一次挥手:主动关闭方发送一个FIN,并进入FIN_WAIT_1状态。此阶段关闭主动方到被动关闭方的数据传送,表明自己不再向被动方传送数据(当然,在FIN包之前发送出去的数据,如果没有收到对应的ACK确认报文,主动关闭方依然会重发这些数据),但是,此时主动关闭方还可以接受数据。
第二次挥手:被动关闭方收到FIN包后,发送一个ACK给对方,确认序号为收到序号+1(与SYN相同,一个FIN占用一个序号),被动关闭方进入CLOSN_WAIT状态,接收到ACK的主动关闭方进入FIN_WAIT_2状态。
第三次挥手:被动关闭方发送一个FIN,并进入LAST_ACK状态。用来关闭被动关闭方到主动关闭方的数据传送,表明不再发送数据。
第四次挥手:主动关闭方收到FIN后,发送一个ACK给被动关闭方,确认序号为收到序号+1,并进入TIME_WAIT状态(等待的时间与具体实现有关),经过等待,连接正式关闭,至此,完成四次挥手。