前言
虽然现在网上有一大堆关于vue生命周期的文章,但我总觉得还是自己再来一遍理解更深,当然,我也看了很多关于vue生命周期的文章才写出我自己的理解,不妥之处,不吝赐教!
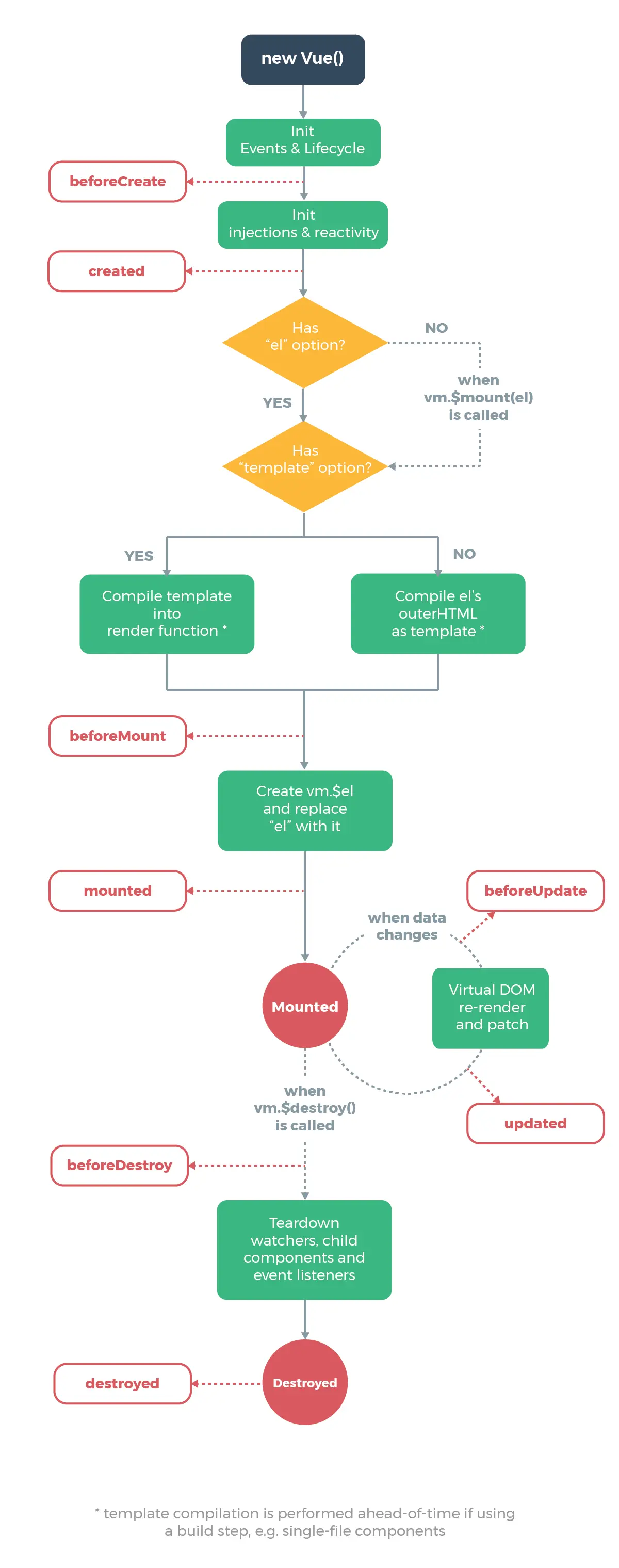
官方图解
首先,走流程,上官方图解,注意,是官方图解!

生命钩子函数
什么叫钩子函数?我认为,钩子就是随时可能或者有需要时挂到什么东西上,从而引发一些流血事件的发生。显而易见,vue中的生命钩子函数,就是随时或者说在达到某一阶段或条件时去触发的函数,目的就是为了完成一些动作或者事件。需要注意的是,所有的生命周期钩子自动绑定 this 上下文到实例中,因此你可以访问数据,对属性和方法进行运算。
通常我们所说的生命周期分为8个:分别为在初始化实例时,默认调用的beforeCreate、created、beforeMount、mounted这四个钩子函数,还有当更新数据时,更新之前会触发beforeUpdate这个钩子函数,更新完成之后,会触发updated这个钩子函数;当vue的实例销毁时,会调用beforeDestroy和destroyed这两个钩子函数。除此之外还有不常用的activated、deactivated、errorCaptured这三个钩子函数,下面我会结合官方图解逐一说一下。(我是不是很啰嗦啊)
过程
首先我们需要创建一个实例new Vue(),也就是在这个过程当中,首先执行了init(init是vue组件里面默认去执行的),init Events & Lifecycle后先调用了beforeCreate,所以此时事件已经好了,也能开始使用生命周期函数了,然后继续init injections(注射) & reactivity(反应性),在实例创建完成后它会立即调用created。在这一步,实例已完成以下的配置:数据观测 (data observer),属性和方法的运算,watch/event 事件回调。所以在init的时候,事件已经调用了,我们在beforeCreate的时候千万不要去修改data里面赋值的数据,最早也要放在created里面去做(添加一些行为)。
当created完成之后,它会去判断instance(实例)里面是否含有“el”option(选项),如果没有的话,它会等待我们调用vm.$mount(el)这个方法,然后执行下一步;如果有的话,直接执行下一步。紧接着会判断是否含有“template”这个选项,如果有,把 template 解析成一个 render function。render 函数会用 template 中的 html 去覆盖 html 中的 div 标签。在使用 .vue 文件进行开发的过程中,是没有 template 的,我们在 .vue 文件中写的 template 都经过了 vue-loader 处理,直接变成了 render 函数,放在vue-loader 解析过的文件中;这样做的好处,把 template 解析成 render 函数,比较耗时,vue-loader处理后,我们在页面上执行代码时,效率会变高。如果没有,Compile el's outerHTML as template。
beforeMount在有了render函数的时候才会执行,此时vue实例的$el和data都初始化了,但还是挂载之前为虚拟的dom节点。然后继续执行render函数。当执行完render函数之后,也就是el被新创建的vm.$el替换,并挂载到实例上去之后就会调用mounted这个钩子,在mounted挂载完毕之后,这个实例就算是走完流程了,此时el也被挂载到了真实DOM上。但是它不会承诺所有的子组件也都一起被挂载。如果你希望等到整个视图都渲染完毕,可以用vm.$nextTick()。后续几个钩子函数,都是通过外部触发进行的。
当数据更新变化时,beforeUpdate 执行,然后Virtual DOM re-render and patch最后updated 执行。
当组件销毁时,beforeDestroy 执行,然后Teardown watchers,child comonents and event listeners,最后destroyed 执行。
然后说一下另外三个不常用的钩子,首先activated、deactivated是和vue中一个原生的组件keep-alive有关系,当keep-alive组件激活时调用activated钩子。keep-alive 组件停用时调用deactivated钩子。钩子errorCaptured是当捕获一个来自子孙组件的错误时被调用。此钩子会收到三个参数:错误对象、发生错误的组件实例以及一个包含错误来源信息的字符串。此钩子可以返回 false 以阻止该错误继续向上传播。
现在大家可以用代码测试一下钩子函数的触发顺序,还有data数据和el渲染完毕的时间。
<div id="app">
<input type="text" v-model="msg">//测试数据更新时的钩子
{{msg}}
</div>
let vm = new Vue({
el:"#app",
data: {
msg:"data数据",
},
methods:{
fn(){
this.msg="改变data数据"
}
},
beforeCreate(){
// 创建之前;无法获取响应数据
console.log("beforeCreate","data:"+this.msg,"el:"+this.$el);
},
created(){
// 创建之后
console.log("created","data:"+this.msg,"el:"+this.$el);
},
beforeMount(){
// 挂载前
console.log("beforeMount","data:"+this.msg,"el:"+this.$el);
},
mounted(){
// 挂载后
console.log("mounted","data:"+this.msg,"el:"+this.$el);
},
beforeUpdate(){
// 数据更新之前
console.log("beforeUpdate","data:"+this.msg,"el:"+this.$el);
},
updated(){
// 数据更新完成之后;
console.log("updated","data:"+this.msg,"el:"+this.$el);
},
beforeDestroy(){
// 销毁之前
console.log("beforeDestroy","data:"+this.msg,"el:"+this.$el);
},
destroyed(){
// 销毁之后
console.log("destroyed","data:"+this.msg,"el:"+this.$el);
}
});
// vm.$destroy();//测试销毁组件调用的钩子
//测试结果
//初始化过程
beforeCreate data:undefined el:undefined
created data:data数据 el:undefined
beforeMount data:data数据 el:[object HTMLDivElement]
mounted data:data数据 el:[object HTMLDivElement]
//数据更新后
beforeUpdate data:data数据更新 el:[object HTMLDivElement]
updated data:data数据更新 el:[object HTMLDivElement]
//数据销毁后
beforeDestroy data:data数据 el:[object HTMLDivElement]
destroyed data:data数据 el:[object HTMLDivElement]
其他一些总结
- beforecreate : 可以在这加个loading事件
- created :在这结束loading,还做一些初始数据的获取,实现函数自执行
- mounted : 在这发起后端请求,拿回数据,配合路由钩子做一些事情
- beforeDestroy: 你确认删除XX吗?
- destroyed :当前组件已被删除,清空相关内容
如果有不当之处,请指出来哈!!!还有啊,内容可能有点啰嗦,有点乱,勿喷!!!谢谢