文章首发自个人微信公众号: 小哈学Java
在 Java 初中级面试中,关于线程的生命周期可以说是常客了。本文就针对这个问题,通过图文并茂的方式详细说说。

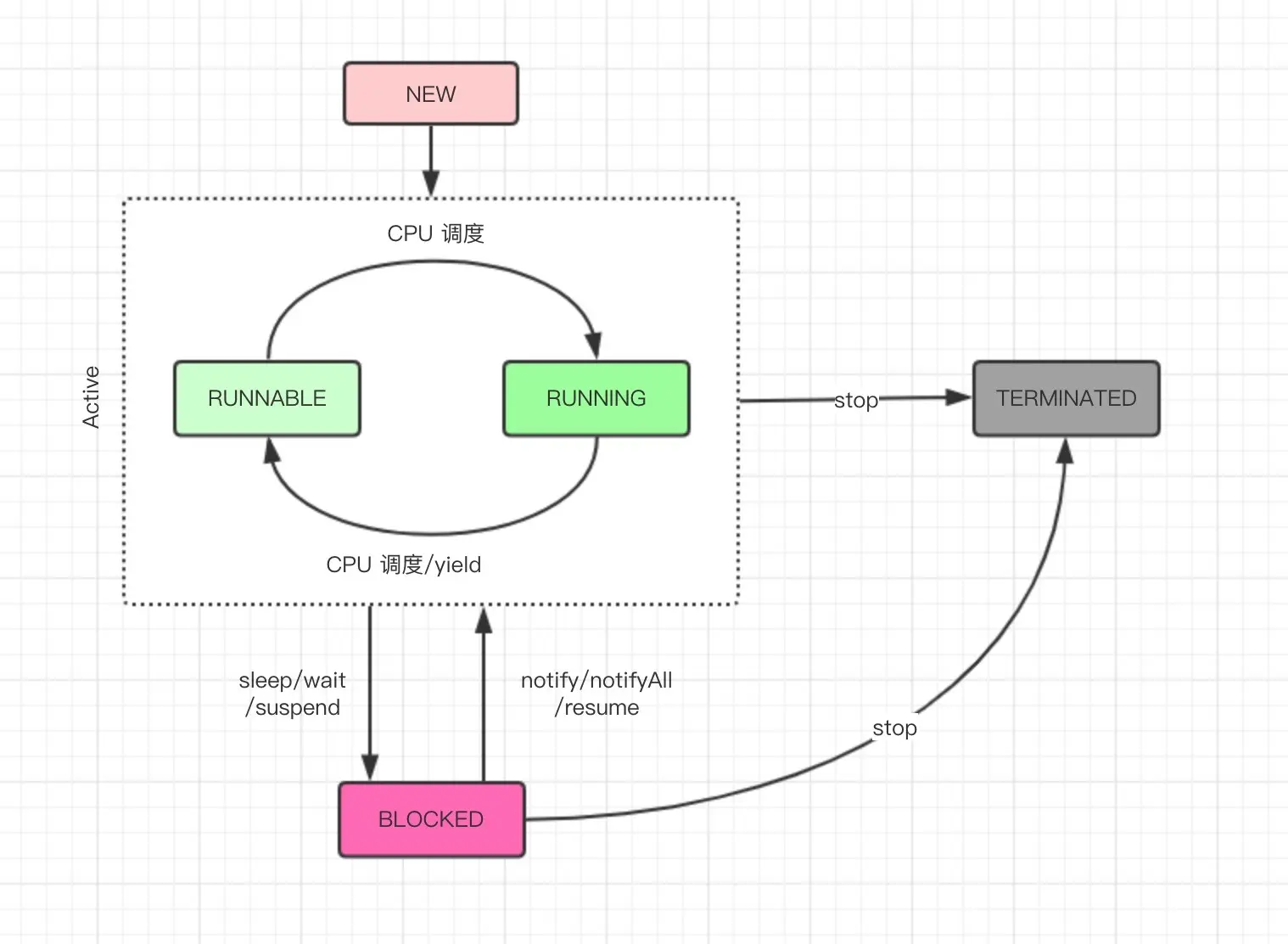
结合上图,线程的生命周期大致可分为以下五种状态:
- NEW - 新建
- RUNNABLE - 等待被CPU调度
- RUNNING - 正在运行
- BLOCKED - 阻塞
- TERMINATED - 结束
一、NEW 状态
NEW 状态表示线程被新建的状态,我们来看一段示例代码:
Thread thread = new Thread(() -> System.out.println("Hello, world !"));
当我们在代码中 new
一个 Thread 的时候,就代表着 thread 线程处于 NEW 状态了,但是此时该线程还未被操作系统创建出来,只有当我们调用了 start()
方法之后,该线程才会被创建出来。所以准确来说,NEW 状态只是线程对象的状态。
NEW 状态的线程能发生哪些状态转变?

NEW 状态的线程在调用 start()
方法后,进入 RUNNABLE 状态。
二、RUNNABLE 状态
当我们在代码中显式的调用 start()
方法后,JVM 进程会去创建一个新的线程,而此线程不会马上被 CPU 调度运行,进入 RUNNING 状态,这里会有一个中间状态,就是 RUNNABLE 状态,你可以理解为等待被 CPU 调度的状态:

如上图所示,也就是说线程会从 NEW 状态 -> RUNNABLE 状态 ,等待 CPU 调度,再大白话一点,就是说这种线程具备被执行的资格,但是能否进入执行阶段,还得看 CPU 的脸色说话。
RUNNABLE 状态的线程能发生哪些状态转变?

RUNNABLE 状态的线程无法直接进入 BLOCKED 状态和 TERMINATED 状态的。
很多小伙伴这里可能有疑问,为啥呢?
只有处在 RUNNING 状态的线程,换句话说,只有获得 CPU 调度执行权的线程才有资格进入 BLOCKED 状态和 TERMINATED 状态
PS: RUNNABLE 状态的线程要么能被转换成 RUNNING 状态,要么被意外终止(如
kill -9 PID
)。
三、RUNNING 状态
当 CPU 调度发生,并任务队列中选中了某个 RUNNABLE 线程时,该线程会进入 RUNNING 执行状态,并且开始调用 run()
方法中逻辑代码。
RUNNING 状态的线程能发生哪些状态转变?

- 被转换成 TERMINATED 状态,比如调用
stop()
方法; - 被转换成 BLOCKED 状态,比如调用了
sleep
,wait
方法被加入waitSet
中; - 被转换成 BLOCKED 状态,如进行 IO 阻塞操作,如查询数据库进入阻塞状态;
- 被转换成 BLOCKED 状态,比如获取某个锁的释放,而被加入该锁的阻塞队列中;
- 该线程的时间片用完,CPU 再次调度,进入 RUNNABLE 状态;
- 线程主动调用
yield
方法,让出 CPU 资源,进入 RUNNABLE 状态;
四、BLOCKED 状态
上小节中我们已经讲到了,进入 BLOCKED 原因,这里,我们就直接谈谈 BLOCK 状态的线程能够发生哪些状态改变:

- 被转换成 TERMINATED 状态,比如调用
stop()
方法,或者是 JVM 意外 Crash; - 被转换成 RUNNABLE 状态,阻塞时间结束,比如读取到了数据库的数据后;
- 完成了指定时间的休眠,进入到 RUNNABLE 状态;
- 正在
wait
中的线程,被其他线程调用notify/notifyAll
方法唤醒,进入到 RUNNABLE 状态; - 线程获取到了想要的锁资源,进入 RUNNABLE 状态;
- 线程在阻塞状态下被打断,如其他线程调用了
interrupt
方法,进入到 RUNNABLE 状态;
五、TERMINATED 状态
TERMINATED 状态是线程的最终状态,处于此状态中的线程不会切换到以上任何状态,一旦线程进入了 TERMINATED 状态,就意味着这个线程生命的终结,没有回头路了。
以下情况下,线程会进入到 TERMINATED 状态:
- 线程正常运行结束,生命周期结束;
- 线程运行过程中出现意外错误;
- JVM 异常结束,所有的线程生命周期均被结束。
六、start 方法源码解析,何时调用的 run() 方法?
通过图文,我们了解了线程生命周期的五种状态,接下来,我们来看看 start 方法源码,其实内部的源码非常简单,如下图所示:

- ①:首先,会判断线程的状态是否是 NEW 状态,内部对应的状态标识是个 0,也就是说如果不等于 0,直接抛线程状态异常;
- ②:线程在启动后被加入到
ThreadGroup
中; - ③:
start0
是最核心的方法了,就是运行状态为 NEW (内部状态标识为 0) 的线程; - ④:
start0
是个native
方法,也就是 JNI 方法;
看到这里,你也许会有个疑问,自己重写的 run 方法是什么时候被调用的呢?源码中也没看到调用啊!!
Causes this thread to begin execution; the Java Virtual Machine calls the run method of this thread.
上面这段截自 JDK 官方文档,意思是说:
run 方法是在调用 JNI 方法 start0() 的时候被调用的,被调用后,我们写的逻辑代码才得以被执行。
一些面试中,面试官也会经常问到这个问题:线程的 start 方法和 run 方法有什么区别?
相信看完上面的源码分析,小伙伴们一定可以源码的角度怼回去了!
七、总结
本文中,小哈通过图文的方式解释了线程的五种状态,以及各种状态能够被转换的状态。最后,我们简单看了一下 start()
内部源码,知道了 run()
方法何时被执行的。最后,希望看完本文的小伙伴们能有所收获,下期见!
八、Ref
- 《Java高并发编程详解》
欢迎关注微信公众号: 小哈学Java

赠送 | 面试&学习福利资源
最近在网上发现一个不错的 PDF 资源《Java 核心面试知识.pdf》分享给大家,不光是面试,学习,你都值得拥有!!!
获取方式: 关注微信公众号: 小哈学Java, 后台回复"资源",既可免费无套路获取资源链接,下面是目录以及部分截图:







重要的事情说两遍,获取方式: 关注微信公众号: 小哈学Java, 后台回复"资源",既可免费无套路获取资源链接 !!!