一.几个开发中经常会遇到的问题
以下几个问题是我们在实际开发中经常会遇到的场景,下面用几个简单的示例代码来还原一下。
1.setState是同步还是异步的,为什么有的时候不能立即拿到更新结果而有的时候可以?
1.1 钩子函数和React合成事件中的setState
现在有两个组件
componentDidMount() {
console.log('parent componentDidMount');
}
render() {
return (
<div>
<SetState2></SetState2>
<SetState></SetState>
</div>
);
}
组件内部放入同样的代码,并在Setstate1中的componentDidMount中放入一段同步延时代码,打印延时时间:
componentWillUpdate() {
console.log('componentWillUpdate');
}
componentDidUpdate() {
console.log('componentDidUpdate');
}
componentDidMount() {
console.log('SetState调用setState');
this.setState({
index: this.state.index + 1
})
console.log('state', this.state.index);
console.log('SetState调用setState');
this.setState({
index: this.state.index + 1
})
console.log('state', this.state.index);
}
下面是执行结果:

说明:
- 1.调用
setState不会立即更新 - 2.所有组件使用的是同一套更新机制,当所有组件
didmount后,父组件didmount,然后执行更新 - 3.更新时会把每个组件的更新合并,每个组件只会触发一次更新的生命周期。
1.2 异步函数和原生事件中的setstate?
在setTimeout中调用setState(例子和在浏览器原生事件以及接口回调中执行效果相同)
componentDidMount() {
setTimeout(() => {
console.log('调用setState');
this.setState({
index: this.state.index + 1
})
console.log('state', this.state.index);
console.log('调用setState');
this.setState({
index: this.state.index + 1
})
console.log('state', this.state.index);
}, 0);
}
执行结果:

说明:
- 1.在父组件
didmount后执行 - 2.调用
setState同步更新
2.为什么有时连续两次setState只有一次生效?
分别执行以下代码:
componentDidMount() {
this.setState({ index: this.state.index + 1 }, () => {
console.log(this.state.index);
})
this.setState({ index: this.state.index + 1 }, () => {
console.log(this.state.index);
})
}
componentDidMount() {
this.setState((preState) => ({ index: preState.index + 1 }), () => {
console.log(this.state.index);
})
this.setState(preState => ({ index: preState.index + 1 }), () => {
console.log(this.state.index);
})
}
执行结果:
1
1
2
2
说明:
- 1.直接传递对象的
setstate会被合并成一次 - 2.使用函数传递
state不会被合并
二.setState执行过程
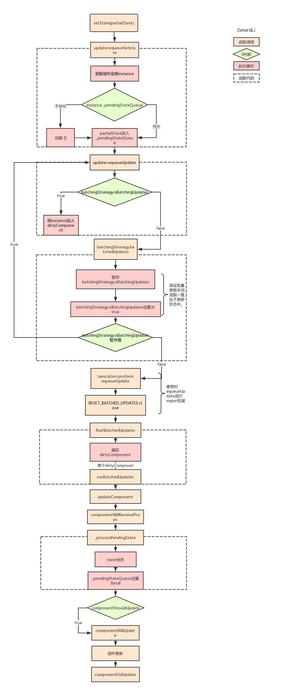
由于源码比较复杂,就不贴在这里了,有兴趣的可以去github上clone一份然后按照下面的流程图去走一遍。
1.流程图

partialState:setState传入的第一个参数,对象或函数_pendingStateQueue:当前组件等待执行更新的state队列isBatchingUpdates:react用于标识当前是否处于批量更新状态,所有组件公用dirtyComponent:当前所有处于待更新状态的组件队列transcation:react的事务机制,在被事务调用的方法外包装n个waper对象,并一次执行:waper.init、被调用方法、waper.closeFLUSH_BATCHED_UPDATES:用于执行更新的waper,只有一个close方法
2.执行过程
对照上面流程图的文字说明,大概可分为以下几步:
- 1.将setState传入的
partialState参数存储在当前组件实例的state暂存队列中。 - 2.判断当前React是否处于批量更新状态,如果是,将当前组件加入待更新的组件队列中。
- 3.如果未处于批量更新状态,将批量更新状态标识设置为true,用事务再次调用前一步方法,保证当前组件加入到了待更新组件队列中。
- 4.调用事务的
waper方法,遍历待更新组件队列依次执行更新。 - 5.执行生命周期
componentWillReceiveProps。 - 6.将组件的state暂存队列中的
state进行合并,获得最终要更新的state对象,并将队列置为空。 - 7.执行生命周期
componentShouldUpdate,根据返回值判断是否要继续更新。 - 8.执行生命周期
componentWillUpdate。 - 9.执行真正的更新,
render。 - 10.执行生命周期
componentDidUpdate。
三.总结
1.钩子函数和合成事件中:
在react的生命周期和合成事件中,react仍然处于他的更新机制中,这时isBranchUpdate为true。
按照上述过程,这时无论调用多少次setState,都会不会执行更新,而是将要更新的state存入_pendingStateQueue,将要更新的组件存入dirtyComponent。
当上一次更新机制执行完毕,以生命周期为例,所有组件,即最顶层组件didmount后会将isBranchUpdate设置为false。这时将执行之前累积的setState。
2.异步函数和原生事件中
由执行机制看,setState本身并不是异步的,而是如果在调用setState时,如果react正处于更新过程,当前更新会被暂存,等上一次更新执行后在执行,这个过程给人一种异步的假象。
在生命周期,根据JS的异步机制,会将异步函数先暂存,等所有同步代码执行完毕后在执行,这时上一次更新过程已经执行完毕,isBranchUpdate被设置为false,根据上面的流程,这时再调用setState即可立即执行更新,拿到更新结果。
3.partialState合并机制
我们看下流程中_processPendingState的代码,这个函数是用来合并state暂存队列的,最后返回一个合并后的state。
_processPendingState: function (props, context) {
var inst = this._instance;
var queue = this._pendingStateQueue;
var replace = this._pendingReplaceState;
this._pendingReplaceState = false;
this._pendingStateQueue = null;
if (!queue) {
return inst.state;
}
if (replace && queue.length === 1) {
return queue[0];
}
var nextState = _assign({}, replace ? queue[0] : inst.state);
for (var i = replace ? 1 : 0; i < queue.length; i++) {
var partial = queue[i];
_assign(nextState, typeof partial === 'function' ? partial.call(inst, nextState, props, context) : partial);
}
return nextState;
},
我们只需要关注下面这段代码:
_assign(nextState, typeof partial === 'function' ? partial.call(inst, nextState, props, context) : partial);
如果传入的是对象,很明显会被合并成一次:
Object.assign(
nextState,
{index: state.index+ 1},
{index: state.index+ 1}
)
如果传入的是函数,函数的参数preState是前一次合并后的结果,所以计算结果是准确的。
4.componentDidMount调用setstate
在componentDidMount()中,你 可以立即调用setState()。它将会触发一次额外的渲染,但是它将在浏览器刷新屏幕之前发生。这保证了在此情况下即使render()将会调用两次,用户也不会看到中间状态。谨慎使用这一模式,因为它常导致性能问题。在大多数情况下,你可以 在constructor()中使用赋值初始状态来代替。然而,有些情况下必须这样,比如像模态框和工具提示框。这时,你需要先测量这些DOM节点,才能渲染依赖尺寸或者位置的某些东西。
以上是官方文档的说明,不推荐直接在componentDidMount直接调用setState,由上面的分析:componentDidMount本身处于一次更新中,我们又调用了一次setState,就会在未来再进行一次render,造成不必要的性能浪费,大多数情况可以设置初始值来搞定。
当然在componentDidMount我们可以调用接口,再回调中去修改state,这是正确的做法。
当state初始值依赖dom属性时,在componentDidMount中setState是无法避免的。
5.componentWillUpdate componentDidUpdate
这两个生命周期中不能调用setState。
由上面的流程图很容易发现,在它们里面调用setState会造成死循环,导致程序崩溃。
6.推荐使用方式
在调用setState时使用函数传递state值,在回调函数中获取最新更新后的state。