目录介绍
- 01.原生跳转实现
- 02.实现组件跳转方式
- 2.1 传统跳转方式
- 2.2 为何需要路由
- 03.ARouter配置与优势
- 04.跨进程组件通信
- 4.1 URLScheme
- 4.2 AIDL
- 4.3 BroadcastReceiver
- 4.4 路由通信注意要点
- 05.ARouter的结构
- 06.ARouter的工作流程
- 6.1 初始化流程
- 6.2 跳转页面流程
- 07.ARouter简单调用api
- 7.1 最简单调用
- 7.2 build源码分析
- 7.3 navigation分析
- 08.Postcard信息携带
- 09.LogisticsCenter
- 10.DegradeService降级容错服务
- 11.Interceptor拦截器
- 12.数据传输和自动注入
- 13.多dex的支持
- 14.InstantRun支持
- 15.生成的编译代码
好消息
- 博客笔记大汇总【16年3月到至今】,包括Java基础及深入知识点,Android技术博客,Python学习笔记等等,还包括平时开发中遇到的bug汇总,当然也在工作之余收集了大量的面试题,长期更新维护并且修正,持续完善……开源的文件是markdown格式的!同时也开源了生活博客,从12年起,积累共计N篇[近100万字,陆续搬到网上],转载请注明出处,谢谢!
- 链接地址:github.com/yangchong21…
- 如果觉得好,可以star一下,谢谢!当然也欢迎提出建议或者问题,万事起于忽微,量变引起质变!
注解学习小案例
- 注解学习小案例,比较系统性学习注解并且应用实践。简单应用了运行期注解,通过注解实现了setContentView功能;简单应用了编译器注解,通过注解实现了防暴力点击的功能,同时支持设置时间间隔;使用注解替代枚举;使用注解一步步搭建简单路由案例。结合相应的博客,在来一些小案例,从此应该对注解有更加深入的理解……
- 开源项目地址:github.com/yangchong21…
01.原生跳转实现
- Google提供的原声路由主要是通过intent,可以分成显示和隐式两种。显示的方案会导致类之间的直接依赖问题,耦合严重;隐式intent需要的配置清单中统一声明,首先有个暴露的问题,另外在多模块开发中协作也比较困难。只要调用startActivity后面的环节我们就无法控制了,在出现错误时无能为力。
02.实现组件跳转方式
2.1 传统跳转方式
- 第一种,通过intent跳转
- 第二种,通过aidl跳转
- 第三种,通过scheme协议跳转
2.2 为何需要路由
- 显示Intent:项目庞大以后,类依赖耦合太大,不适合组件化拆分
- 隐式Intent:协作困难,调用时候不知道调什么参数
- 每个注册了Scheme的Activity都可以直接打开,有安全风险
- AndroidMainfest集中式管理比较臃肿
- 无法动态修改路由,如果页面出错,无法动态降级
- 无法动态拦截跳转,譬如未登录的情况下,打开登录页面,登录成功后接着打开刚才想打开的页面
- H5、Android、iOS地址不一样,不利于统一跳转
03.ARouter配置与优势
3.1 ARouter的优势
- 如下所示
- 直接解析URL路由,解析参数并赋值
- 支持多模块项目
- 支持InstantRun
- 允许自定义拦截器
- ARouter可以提供IoC容器
- 映射关系自动注册
- 灵活的降级策略
3.2 至于配置和使用
- 直接看https://www.jianshu.com/p/fed5d5b95bae
04.跨进程组件通信
4.1 URLScheme【例如:ActivityRouter、ARouter等】
- 优势有:
- 基因中自带支持从webview中调用
- 不用互相注册(不用知道需要调用的app的进程名称等信息)
- 劣势有:
- 只能单向地给组件发送信息,适用于启动Activity和发送指令,不适用于获取数据(例如:获取用户组件的当前用户登录信息)
- 需要有个额外的中转Activity来统一处理URLScheme
- 如果设备上安装了多个使用相同URLScheme的app,会弹出选择框(多个组件作为app同时安装到设备上时会出现这个问题)
- 无法进行权限设置,无法进行开关设置,存在安全性风险
4.2 AIDL
- 优势有:
- 可以传递Parcelable类型的对象
- 效率高
- 可以设置跨app调用的开关
- 劣势有:
- 调用组件之前需要提前知道该组件在那个进程,否则无法建立ServiceConnection
- 组件在作为独立app和作为lib打包到主app时,进程名称不同,维护成本高
4.3 BroadcastReceiver
- BroadcastReceiver + Service + LocalSocket。该方案是参考cc路由框架!
- 跨组件间通信实现的同时,应该满足以下条件:
- 每个app都能给其它app调用
- app可以设置是否对外提供跨进程组件调用的支持
- 组件调用的请求发出去之后,能自动探测当前设备上是否有支持此次调用的app
- 支持超时、取消
4.4 路由通信注意要点
05.ARouter的结构
- ARouter主要由三部分组成,包括对外提供的api调用模块、注解模块以及编译时通过注解生产相关的类模块。
- arouter-annotation注解的声明和信息存储类的模块
- arouter-compiler编译期解析注解信息并生成相应类以便进行注入的模块
- arouter-api核心调用Api功能的模块
- annotation模块
- Route、Interceptor、Autowired都是在开发是需要的注解。

- compiler模块
- AutoWiredProcessor、InterceptorProcessor、RouteProcessor分别为annotation模块对应的Autowired、Interceptor、Route在项目编译时产生相关的类文件。
- api模块
- 主要是ARouter具体实现和对外暴露使用的api。
06.ARouter的工作流程
6.1 初始化流程
- 初始化代码如下所示
/** * Init, it must be call before used router. */ public static void init(Application application) { //如果没有初始化,则 if (!hasInit) { logger = _ARouter.logger; _ARouter.logger.info(Consts.TAG, "ARouter init start."); //做初始化工作 hasInit = _ARouter.init(application); if (hasInit) { _ARouter.afterInit(); } _ARouter.logger.info(Consts.TAG, "ARouter init over."); } } - 之后接着看_ARouter.init(application)这行代码,点击去查看
protected static synchronized boolean init(Application application) { //赋值上下文 mContext = application; //初始化LogisticsCenter LogisticsCenter.init(mContext, executor); logger.info(Consts.TAG, "ARouter init success!"); hasInit = true; mHandler = new Handler(Looper.getMainLooper()); return true; } - 接下来看看LogisticsCenter里面做了什么
public class LogisticsCenter { /** * LogisticsCenter init, load all metas in memory. Demand initialization */ public synchronized static void init(Context context, ThreadPoolExecutor tpe) throws HandlerException { mContext = context; executor = tpe; try { long startInit = System.currentTimeMillis(); Set<String> routerMap; //debug或者版本更新的时候每次都重新加载router信息 // It will rebuild router map every times when debuggable. if (ARouter.debuggable() || PackageUtils.isNewVersion(context)) { logger.info(TAG, "Run with debug mode or new install, rebuild router map."); // These class was generate by arouter-compiler. //加载alibaba.android.arouter.routes包下载的类 routerMap = ClassUtils.getFileNameByPackageName(mContext, ROUTE_ROOT_PAKCAGE); if (!routerMap.isEmpty()) { context.getSharedPreferences(AROUTER_SP_CACHE_KEY, Context.MODE_PRIVATE).edit().putStringSet(AROUTER_SP_KEY_MAP, routerMap).apply(); } PackageUtils.updateVersion(context); // Save new version name when router map update finish. } else { logger.info(TAG, "Load router map from cache."); routerMap = new HashSet<>(context.getSharedPreferences(AROUTER_SP_CACHE_KEY, Context.MODE_PRIVATE).getStringSet(AROUTER_SP_KEY_MAP, new HashSet<String>())); } logger.info(TAG, "Find router map finished, map size = " + routerMap.size() + ", cost " + (System.currentTimeMillis() - startInit) + " ms."); startInit = System.currentTimeMillis(); for (String className : routerMap) { if (className.startsWith(ROUTE_ROOT_PAKCAGE + DOT + SDK_NAME + SEPARATOR + SUFFIX_ROOT)) { // This one of root elements, load root. //导入ARouter$$Root$$app.java,初始化Warehouse.groupsIndex集合 ((IRouteRoot) (Class.forName(className).getConstructor().newInstance())).loadInto(Warehouse.groupsIndex); } else if (className.startsWith(ROUTE_ROOT_PAKCAGE + DOT + SDK_NAME + SEPARATOR + SUFFIX_INTERCEPTORS)) { // Load interceptorMeta //导入ARouter$$Interceptors$$app.java,初始化Warehouse.interceptorsIndex集合 ((IInterceptorGroup) (Class.forName(className).getConstructor().newInstance())).loadInto(Warehouse.interceptorsIndex); } else if (className.startsWith(ROUTE_ROOT_PAKCAGE + DOT + SDK_NAME + SEPARATOR + SUFFIX_PROVIDERS)) { // Load providerIndex //导入ARouter$$Providers$$app.java,初始化Warehouse.providersIndex集合 ((IProviderGroup) (Class.forName(className).getConstructor().newInstance())).loadInto(Warehouse.providersIndex); } } /*******部分代码省略********/ } catch (Exception e) { throw new HandlerException(TAG + "ARouter init logistics center exception! [" + e.getMessage() + "]"); } } } - 综上所述,整个初始化的流程大概就是:
- 初始化运行时的上下文环境
- 初始化日志logger
- 寻找router相关的类
- 解析并且缓存路由相关信息
- 初始化拦截服务
6.2 跳转页面流程
07.ARouter调用api
7.1 最简单调用
- 最简单的调用方式
ARouter.getInstance() .build("/user/UserFragment") .navigation();
7.2 build源码分析
- 这个主要是添加跳转的路径
public Postcard build(String path) { return _ARouter.getInstance().build(path); } - 然后把这个路径添加到默认的组中
/** * Build postcard by path and default group */ protected Postcard build(String path) { if (TextUtils.isEmpty(path)) { throw new HandlerException(Consts.TAG + "Parameter is invalid!"); } else { PathReplaceService pService = ARouter.getInstance().navigation(PathReplaceService.class); if (null != pService) { path = pService.forString(path); } return build(path, extractGroup(path)); } }
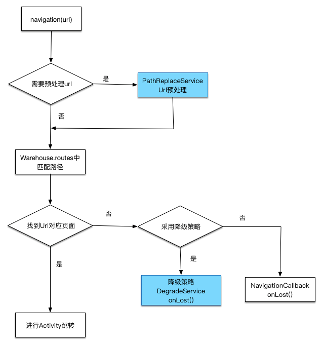
7.3 navigation分析
- 如下所示
final class _ARouter { protected Object navigation(final Context context, final Postcard postcard, final int requestCode, final NavigationCallback callback) { try { LogisticsCenter.completion(postcard); } catch (NoRouteFoundException ex) { /**************部分代码省略***************/ if (null != callback) { callback.onLost(postcard); } else { // No callback for this invoke, then we use the global degrade service. DegradeService degradeService = ARouter.getInstance().navigation(DegradeService.class); if (null != degradeService) { degradeService.onLost(context, postcard); } } return null; } if (null != callback) { callback.onFound(postcard); } //是否为绿色通道,是否进过拦截器处理 if (!postcard.isGreenChannel()) { // It must be run in async thread, maybe interceptor cost too mush time made ANR. interceptorService.doInterceptions(postcard, new InterceptorCallback() { @Override public void onContinue(Postcard postcard) { _navigation(context, postcard, requestCode, callback); } @Override public void onInterrupt(Throwable exception) { //中断处理 if (null != callback) { callback.onInterrupt(postcard); } } }); } else { return _navigation(context, postcard, requestCode, callback); } return null; } private Object _navigation(final Context context, final Postcard postcard, final int requestCode, final NavigationCallback callback) { //没有上下文环境,就用Application的上下文环境 final Context currentContext = null == context ? mContext : context; switch (postcard.getType()) { case ACTIVITY: // Build intent 构建跳转的intent final Intent intent = new Intent(currentContext, postcard.getDestination()); intent.putExtras(postcard.getExtras()); // Set flags. 设置flag int flags = postcard.getFlags(); if (-1 != flags) { intent.setFlags(flags); } else if (!(currentContext instanceof Activity)) { // Non activity, need less one flag. //如果上下文不是Activity,则添加FLAG_ACTIVITY_NEW_TASK的flag intent.setFlags(Intent.FLAG_ACTIVITY_NEW_TASK); } // Navigation in main looper. 切换到主线程中 new Handler(Looper.getMainLooper()).post(new Runnable() { @Override public void run() { if (requestCode > 0) { // Need start for result ActivityCompat.startActivityForResult((Activity) currentContext, intent, requestCode, postcard.getOptionsBundle()); } else { ActivityCompat.startActivity(currentContext, intent, postcard.getOptionsBundle()); } if ((0 != postcard.getEnterAnim() || 0 != postcard.getExitAnim()) && currentContext instanceof Activity) { // Old version. ((Activity) currentContext).overridePendingTransition(postcard.getEnterAnim(), postcard.getExitAnim()); } if (null != callback) { // Navigation over. callback.onArrival(postcard); } } }); break; case PROVIDER: return postcard.getProvider(); case BOARDCAST: case CONTENT_PROVIDER: case FRAGMENT: Class fragmentMeta = postcard.getDestination(); try { Object instance = fragmentMeta.getConstructor().newInstance(); if (instance instanceof Fragment) { ((Fragment) instance).setArguments(postcard.getExtras()); } else if (instance instanceof android.support.v4.app.Fragment) { ((android.support.v4.app.Fragment) instance).setArguments(postcard.getExtras()); } return instance; } catch (Exception ex) { logger.error(Consts.TAG, "Fetch fragment instance error, " + TextUtils.formatStackTrace(ex.getStackTrace())); } case METHOD: case SERVICE: default: return null; } return null; } }
08.Postcard信息携带
- Postcard主要为信息的携带者,内容是在构造一次路由信息的时候生产的,其继承于RouteMeta。RouteMeta是在代码编译时生成的内容,主要在初始化WareHouse时对跳转信息做了缓存。
- 看看代码如下所示
//Postcard继承于RouteMeta public final class Postcard extends RouteMeta //然后看看编译生成的文件 /** * DO NOT EDIT THIS FILE!!! IT WAS GENERATED BY AROUTER. */ public class ARouter$$Group$$me implements IRouteGroup { @Override public void loadInto(Map<String, RouteMeta> atlas) { atlas.put("/me/ExperienceCouponActivity", RouteMeta.build(RouteType.ACTIVITY, ExperienceCouponActivity.class, "/me/experiencecouponactivity", "me", null, -1, -2147483648)); atlas.put("/me/ServiceActivity", RouteMeta.build(RouteType.ACTIVITY, ServiceActivity.class, "/me/serviceactivity", "me", null, -1, -2147483648)); atlas.put("/me/SettingActivity", RouteMeta.build(RouteType.ACTIVITY, SettingActivity.class, "/me/settingactivity", "me", null, -1, -2147483648)); atlas.put("/me/UdeskServiceActivity", RouteMeta.build(RouteType.ACTIVITY, UdeskServiceActivity.class, "/me/udeskserviceactivity", "me", null, -1, -2147483648)); } }
10.DegradeService降级容错服务
- 首先,自定义一个类,需要继承DegradeService类,如下所示
/** * <pre> * @author 杨充 * blog : https://github.com/yangchong211 * time : 2018/08/24 * desc : ARouter路由降级处理 * revise: * </pre> */ @Route(path = DegradeServiceImpl.PATH) public class DegradeServiceImpl implements DegradeService { static final String PATH = "/service/DegradeServiceImpl"; @Override public void onLost(Context context, Postcard postcard) { if (context != null && postcard.getGroup().equals("activity")) { Intent intent = new Intent(context, WebViewActivity.class); intent.putExtra(Constant.URL, Constant.GITHUB); intent.putExtra(Constant.TITLE, "github地址"); ActivityCompat.startActivity(context, intent, null); } } @Override public void init(Context context) { } } - 如何使用该降级方案,十分简单。
NavigationCallback callback = new NavCallback() { @Override public void onArrival(Postcard postcard) { LogUtils.i("ARouterUtils"+"---跳转完了"); } @Override public void onFound(Postcard postcard) { super.onFound(postcard); LogUtils.i("ARouterUtils"+"---找到了"); } @Override public void onInterrupt(Postcard postcard) { super.onInterrupt(postcard); LogUtils.i("ARouterUtils"+"---被拦截了"); } @Override public void onLost(Postcard postcard) { super.onLost(postcard); LogUtils.i("ARouterUtils"+"---找不到了"); DegradeServiceImpl degradeService = new DegradeServiceImpl(); degradeService.onLost(Utils.getApp(),postcard); } };
11.Interceptor拦截器
- 在ARouter模块的时候讲述Interceptor的使用,如果本次路由跳转不是走的绿色通道那么则会触发拦截器进行过滤。
final class _ARouter { protected Object navigation(final Context context, final Postcard postcard, final int requestCode, final NavigationCallback callback) { /************部分代码省略************/ if (!postcard.isGreenChannel()) { // It must be run in async thread, maybe interceptor cost too mush time made ANR. interceptorService.doInterceptions(postcard, new InterceptorCallback() { /** * Continue process * * @param postcard route meta */ @Override public void onContinue(Postcard postcard) { _navigation(context, postcard, requestCode, callback); } /** * Interrupt process, pipeline will be destory when this method called. * * @param exception Reson of interrupt. */ @Override public void onInterrupt(Throwable exception) { if (null != callback) { callback.onInterrupt(postcard); } logger.info(Consts.TAG, "Navigation failed, termination by interceptor : " + exception.getMessage()); } }); } else { return _navigation(context, postcard, requestCode, callback); } return null; } } - 拦截器的初始化
- 在刚开始初始化的时候,就已经做了这个操作。
final class _ARouter { static void afterInit() { // Trigger interceptor init, use byName. interceptorService = (InterceptorService) ARouter.getInstance().build("/arouter/service/interceptor").navigation(); } } - InterceptorServiceImpl的init方法:
@Route(path = "/arouter/service/interceptor") public class InterceptorServiceImpl implements InterceptorService { @Override public void init(final Context context) { LogisticsCenter.executor.execute(new Runnable() { @Override public void run() { if (MapUtils.isNotEmpty(Warehouse.interceptorsIndex)) { //循环遍历仓库中的拦截器 for (Map.Entry<Integer, Class<? extends IInterceptor>> entry : Warehouse.interceptorsIndex.entrySet()) { Class<? extends IInterceptor> interceptorClass = entry.getValue(); try { //反射机制构造自定义的每一个拦截器实例 IInterceptor iInterceptor = interceptorClass.getConstructor().newInstance(); iInterceptor.init(context); //并将其添加在缓存中 Warehouse.interceptors.add(iInterceptor); } catch (Exception ex) { throw new HandlerException(TAG + "ARouter init interceptor error! name = [" + interceptorClass.getName() + "], reason = [" + ex.getMessage() + "]"); } } interceptorHasInit = true; logger.info(TAG, "ARouter interceptors init over."); synchronized (interceptorInitLock) { interceptorInitLock.notifyAll(); } } } }); } } - 拦截器的工作过程
@Route(path = "/arouter/service/interceptor") public class InterceptorServiceImpl implements InterceptorService { @Override public void doInterceptions(final Postcard postcard, final InterceptorCallback callback) { if (null != Warehouse.interceptors && Warehouse.interceptors.size() > 0) { //检测是否初始化完所有的烂机器 checkInterceptorsInitStatus(); //没有完成正常的初始化,抛异常 if (!interceptorHasInit) { callback.onInterrupt(new HandlerException("Interceptors initialization takes too much time.")); return; } //顺序遍历每一个拦截器, LogisticsCenter.executor.execute(new Runnable() { @Override public void run() { CancelableCountDownLatch interceptorCounter = new CancelableCountDownLatch(Warehouse.interceptors.size()); try { _excute(0, interceptorCounter, postcard); interceptorCounter.await(postcard.getTimeout(), TimeUnit.SECONDS); //拦截器的遍历终止之后,如果有还有没有遍历的拦截器,则表示路由事件被拦截 if (interceptorCounter.getCount() > 0) { // Cancel the navigation this time, if it hasn't return anythings. callback.onInterrupt(new HandlerException("The interceptor processing timed out.")); } else if (null != postcard.getTag()) { // Maybe some exception in the tag. callback.onInterrupt(new HandlerException(postcard.getTag().toString())); } else { callback.onContinue(postcard); } } catch (Exception e) { callback.onInterrupt(e); } } }); } else { callback.onContinue(postcard); } } //执行拦截器的过滤事件 private static void _excute(final int index, final CancelableCountDownLatch counter, final Postcard postcard) { if (index < Warehouse.interceptors.size()) { IInterceptor iInterceptor = Warehouse.interceptors.get(index); iInterceptor.process(postcard, new InterceptorCallback() { @Override public void onContinue(Postcard postcard) { // Last interceptor excute over with no exception. counter.countDown(); //如果当前没有拦截过滤,那么使用下一个拦截器 _excute(index + 1, counter, postcard); // When counter is down, it will be execute continue ,but index bigger than interceptors size, then U know. } @Override public void onInterrupt(Throwable exception) { // Last interceptor excute over with fatal exception. postcard.setTag(null == exception ? new HandlerException("No message.") : exception.getMessage()); // save the exception message for backup. counter.cancel(); } }); } } }
12.数据传输和自动注入
13.多dex的支持
- 可查看multidex源码:
public class ClassUtils { /** * Identifies if the current VM has a native support for multidex, meaning there is no need for * additional installation by this library. * * @return true if the VM handles multidex */ private static boolean isVMMultidexCapable() { boolean isMultidexCapable = false; String vmName = null; try { if (isYunOS()) { // YunOS需要特殊判断 vmName = "'YunOS'"; isMultidexCapable = Integer.valueOf(System.getProperty("ro.build.version.sdk")) >= 21; } else { // 非YunOS原生Android vmName = "'Android'"; String versionString = System.getProperty("java.vm.version"); if (versionString != null) { Matcher matcher = Pattern.compile("(\\d+)\\.(\\d+)(\\.\\d+)?").matcher(versionString); if (matcher.matches()) { try { int major = Integer.parseInt(matcher.group(1)); int minor = Integer.parseInt(matcher.group(2)); isMultidexCapable = (major > VM_WITH_MULTIDEX_VERSION_MAJOR) || ((major == VM_WITH_MULTIDEX_VERSION_MAJOR) && (minor >= VM_WITH_MULTIDEX_VERSION_MINOR)); } catch (NumberFormatException ignore) { // let isMultidexCapable be false } } } } } catch (Exception ignore) { } Log.i(Consts.TAG, "VM with name " + vmName + (isMultidexCapable ? " has multidex support" : " does not have multidex support")); return isMultidexCapable; } }
14.InstantRun支持
- 什么是InstantRun支持?
- Android Studio 2.0 中引入的 Instant Run 是 Run 和 Debug 命令的行为,可以大幅缩短应用更新的时间。尽管首次构建可能需要花费较长的时间,Instant Run 在向应用推送后续更新时则无需构建新的 APK,因此,这样可以更快地看到更改。
15.生成的编译代码
- 如下所示
关于其他内容介绍
01.关于博客汇总链接
02.关于我的博客
- 我的个人站点:www.yczbj.org,www.ycbjie.cn
- github:github.com/yangchong21…
- 知乎:www.zhihu.com/people/yczb…
- 简书:www.jianshu.com/u/b7b2c6ed9…
- csdn:my.csdn.net/m0_37700275
- 喜马拉雅听书:www.ximalaya.com/zhubo/71989…
- 开源中国:my.oschina.net/zbj1618/blo…
- 泡在网上的日子:www.jcodecraeer.com/member/cont…
- 邮箱:yangchong211@163.com
- 阿里云博客:yq.aliyun.com/users/artic… 239.headeruserinfo.3.dT4bcV
- segmentfault头条:segmentfault.com/u/xiangjian…
- 掘金:juejin.cn/user/197877…

