谈到“架构”这两个字,会有好多的名词闪现,比如:分层架构、事件驱动架构、DDD、CQRS等。亦或者一堆的软件设计原则,如:KISS原则(Keep it Simple and Stupid)、SOLID原则(单一责任原则、开放封闭原则、里氏替换原则、接口分离原则、依赖导致原则)等。甚至如状态图、用例图、时序图、活动图等UML建模,GOF设计模式等。
本文不会讨论这些架构概念,而是从闲鱼详情页这个业务场景出发,分析出当前的业务问题和痛点,然后通过一步步的架构推导设计,解决这些痛点。随着业务的发展,相信这些问题大家都会遇到。而解决问题的过程,或多或少的会用到上面的设计原则。
图1
一种架构的定义
很多同学开始写业务的时候,基本都会先建表,然后生成CURD,最后再堆业务逻辑,从DAO->Manager->Service->Controller一路写到底。在业务小的时候,这种架构非常的简单实用,可以快速的开发上线。
但随着业务发展,人员不断增加,老的架构难以支撑业务的发展,稳定性和效率受到极大挑战。蛮荒时代已过,精耕细作的时代到来,急需一种更合适的架构来支撑业务的发展。
以闲鱼的详情页举例,在业务初期,详情的样式只有普通的开价宝贝一种,但随着业务的发展,演变出拍卖、免费送、租房、玩家等细分领域的商品详情页(我们将细分领域的业务命名为“垂直业务”)。
图2
闲鱼详情页业务演变
此时,还不断的在老的业务逻辑里添加新的业务逻辑,导致所有的详情业务逻辑堆在一起。于是乎,会出现下面的场景:1)今天A详情业务线的同学,加了段逻辑,挂了,影响了所有业务线的同学;2)B详情业务线的同学想做单独的监控、缓存、降级等,做不到啊,大家的逻辑在一起,改造成本太高;3)C详情业务线的同学本想只关注C详情业务逻辑,发现所有业务都在一起,不得不将所有业务都理清楚一遍; 4)D详情业务线的同学发现前面的业务逻辑太复杂,为了将影响面减少到最小,找了一个认为最安全的地方,加了一段D详情业务的特殊处理。
图3
详情页堆逻辑代码
有人可能会问,堆逻辑正常的啊,加几行代码,业务就上线了,互联网提倡的敏捷开发,当然是怎么快怎么来。但敏捷开发 != 提需求 + 编码 + 发布,加几行代码交付业务上线,可能会带来眼前的收益,但一直这么下去,代码会越来越臃肿,没有设计和文档沉淀的系统,难以维护,出故障只是时间问题。
03 新业务架构-业务隔离+领域建模
吉德林法则讲:把难题清清楚楚地写出来,便已经解决了一半。老的架构的问题,归纳起来讲:
1)业务没有做隔离,所有的垂直业务逻辑都堆在一起,互相影响。
2)详情页业务足够的复杂,却没有统一的模型,形成统一的认知。 因此,架构的设计方案就着重解决这两个问题。
1业务隔离架构推导与设计
一个业务,有多种形态的实现,很容易对应到设计模式里的策略模式。 最粗暴的方式,每个垂直业务都自己实现详情页。
图4 使用策略模式,隔离每个业务的实现
这种方式,业务虽然隔离了,但维护成本极高,添加一个通用的功能,所有业务都需要添加一遍。 因此需要将共性内容(不变的部分)抽象出来,将变化的部分由各个垂直业务去实现。
图5 抽象出共性(不变)和特性(变)的内容
这种方式,解决了业务的隔离,共性的内容统一维护,变化的部分由各个垂直业务独立维护。但此时,所有的业务团队还是在一个应用工程里写业务代码,会出现如下场景:1)开发阶段,各业务线都在这个应用里拉取一个分支进行开发,集成部署时,代码冲突难以避免。 2)A业务线添加了一段自己业务线的逻辑,部署失败了,导致其它业务线也无法使用。 3)N业务线不在自己的团队内,属于外部合作团队,如何添加该业务线的逻辑。
这些场景存在的原因在于,业务代码虽然隔离了, 但人员的开发过程并没有隔离。有如下3中方法可供选择:
a. 将共性的内容打成二方依赖包,每个垂直业务依赖这个二方包,进行独立应用开发。
这种二方依赖的方法最常用,但在二方服务里添加一个通用功能的时候,要告知所有业务方都升级二方包,还要发版,升级的成本高。
图6.a
共性内容打成二方包
b. 垂直业务独立应用开发,然后将代码打成jar包,再集成到共性业务应用里,一起部署
该方法依赖关系跟方法a相反,但部署方式不够灵活。如果要实现垂直业务的独立部署,改造成本太高,需要做类隔离,budle隔离等。
图6.b
垂直业务打成二方包
c. 综合a和b的优点,将共性的业务独立部署,垂直业务既可以独立部署,也可以写在共性内容应用里。当调用某个垂直业务实现时,可以自动路由到具体的垂直业务实现(这个垂直业务实现可以是一个本地调用,也可以是一个远程调用)。这样,垂直业务的开发人员就可以在自己的应用中开发、部署、运维,解决开发人员的隔离问题。
图6.c
互不依赖,部署方式可选
至此,业务的隔离,开发人员的隔离问题都已解决。但该架构方案显然不只有详情这一个场景可用,其他类似的业务场景也有相似的问题。因此,架构的代码不能与业务的代码耦合在一起,需要将架构的代码独立出来,形成通用的技术工具,以应用于所有类似的业务,业务开发应该只关心业务的事情。我们特地为此开发了一个多实现“业务隔离”路由工具,最终的隔离架构设计图如下:
图7
总体架构图
2领域模型在详情页的使用
隔离的问题解决了,再来谈谈详情页的领域建模。
为何需要领域建模?好多java开发的同学,大都会遇到这样的问题:1)一门OO(面向对象)的语言,写出来的代码都没有OO的感觉,到像是过程式的代码,面向对象的思想基本没有使用到。2)虽然代码满足了业务需求,但从代码中,完全看不到业务领域的影子,业务领域和代码是脱节的。3)随着业务的越来越复杂,里面的依赖关系梳理起来非常困难,业务模块没有边界可言。
为了不给后人挖坑,为了解决详情页复杂的逻辑,为了让代码更有范,为了让接手详情的同学都有统一的业务领域认知,因此决定对详情领域进行领域建模。
图8
领域驱动设计-模型关系总图
Eric Evans那本《领域驱动设计——软件核心复杂性应对之道》经典书籍大行其道十几年,网上关于领域建模的文章也是浩如烟海,自顶向下、自底向上、四色原型建模、问题空间领域模型抽象方法论也非常的多。但这些文章和书籍,要么谈论理论概念,要么谈论建模方式,对初学者来说,看完之后,还是写不出相应的代码。
所以本文不在重复的去讲领域建模的概念,直接通过闲鱼详情页这个业务场景,讲述建模的步骤、DDD的代码展示,给读者一个更直观的参考。
3详情页领域建模
闲鱼详情页是一个纯展示的页面,用一句话可以概括为,“详情页是包括:商品、卖家、买家、鱼塘、认证、互动等内容的信息聚合展示页” 。
这里我们使用四色原型建模法进行建模。上面的这句话最骨干的内容为:详情页是一个“信息聚合展示页”(瞬间事件)。

图9 详情页是一个信息聚合展示页
骨干内容定义好后,为了更好的描述详情页是什么,需要补充一些实体对象,详情页主要包含商品、卖家、买家、鱼塘这些实体(人-物-地点)。

图10 详情页中包含的主要实体
在此基础上,进一步的进行抽象,用户实体中,有卖家、买家这个角色存在;鱼塘实体中,又有塘主、塘民角色存在(塘主也是塘民,所以塘主应该继承自塘民)。加入角色后的模型如图11所示:

图11 详情页中的角色
最后,再把一些描述信息放进去,

图12 模型中补充描述信息
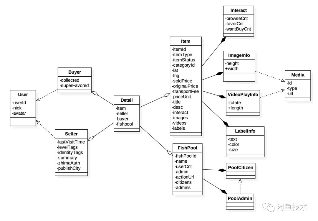
有了模型的设计,再转为类图设计。根据模型的抽象,详情页是信息展示的聚合,因此它是个聚合根,包含了商品、卖家、买家、鱼塘这些实体信息。 商品信息描述里,又有视频、图片、文本、互动等信息。视频、图片可以抽象为媒体信息。使用UML设计出最终的类图,如图13所示: 
图13 详情页类图结构
4DDD代码展示
有了领域到模型,需要将模型再映射为代码。在实现详情页时,依据的是DDD中的定义。DDD中最主要的内容包括:entity、value object、aggregate、repository、factory和service (如图8所示), 以及Infrastructure, Domain, application和User Interface 分层结构,如图14所示:
图14
领域驱动设计分层架构
Infrastructure主要用于持久化数据的读取和写入;Domain为领域层,提供领域信息,这是业务的核心所在;Application是很薄的一层,没有业务逻辑,用来协调应用活动;User Interface负责用户信息展示。将这个分层结构映射到工程结构如图15所示。
图15
DDD领域建模工程结构
这里的Applicaiton层没有业务逻辑,只作为二方服务对外提供。此外,工程结构中没有写User Interface层,因为该应用是以二方服务提供,当然,如果提供REST服务,则可以写在这一层。
多数的用户对MVC架构比较了解,因此,图16对比了DDD的分层架构和MVC的架构,以做参考。
图16
DDD分层对比MVC分层
根据上文的模型抽象,领域对象主要有 ItemEntity, SellerEnity, BuyerEntity, FishPoolEntity,并通过详情页聚合根DetailAggregate聚合。
图17
详情页聚合根
在图15应用结构分层中,有3种类型的数据对象,DO对象表示持久化的数据对象, Entity为领域对象,DTO为对外的传输对象。
首先通过领域层的Repository,调用基础设置层的Dao读取DO结构,再使用Convertor转为Entity领域对象。
图18
Repository的定义
图19
Converor转化器的定义
领域entity处理各自的领域业务逻辑,然后通过领域层的DetailService,对聚合根DetailAggregate进行整体详情页业务领域处理。最后转为DTO传输对象提供对外服务。
04 总结和思考
本文从详情页业务出发,当业务越来越复杂时,如何做业务的隔离,做开发人员的隔离,以及如何通过领域建模,形成统一认知。给大家提供一个可行的参考。
没有任何一种架构可以适用于所有的场景,也没有任何一个架构是最优的,所谓架构,都在解决“边界”的问题。因此都需要从实际的业务场景出发,明确出问题的边界在哪里,要达到什么样的目标,再遵循一些基本的原则和方法,基本都能够设计出符合自己业务特性的架构。接下来将会给大家分享一篇从不同的视角出发,进行的业务架构设计,敬请持续关注公众号。
即将开源|2亿用户背后的Flutter应用框架Fish Redux
谷歌开发者大会2018·TensorFlow应用“UI 2 Code"
