由于篇幅限制,分了两个部分来写,Android9.0源码学习 - Launcher Activity(一)
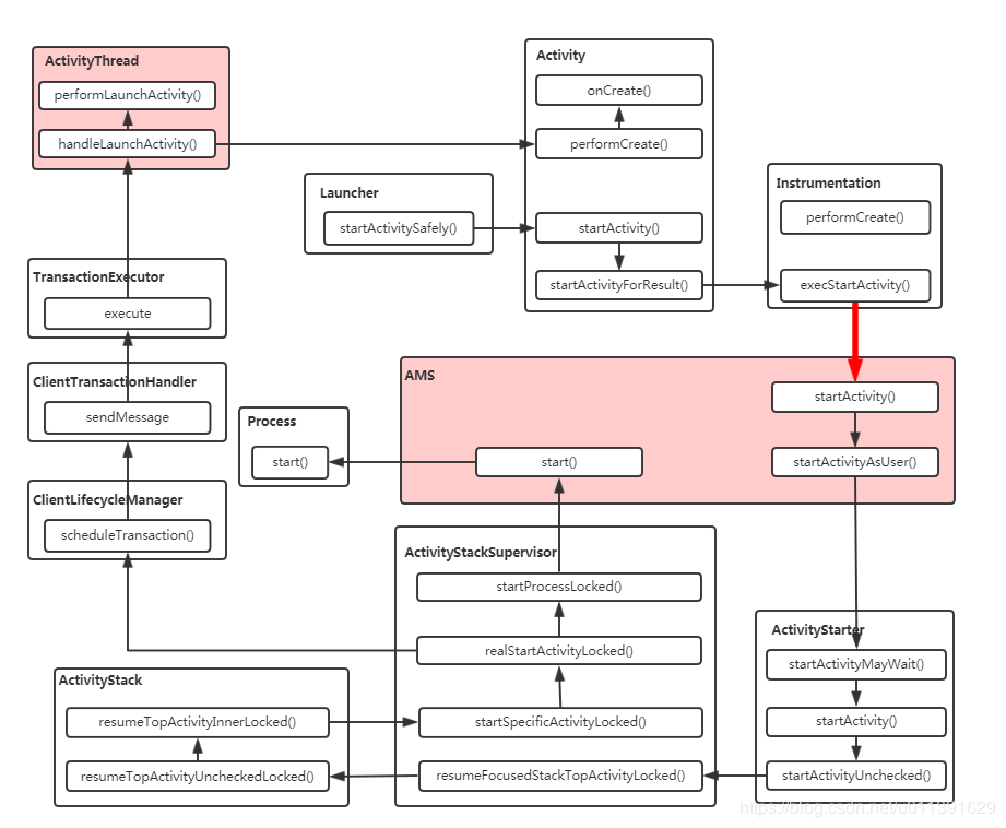
AMS -> Activity
刚才讲到在startSpecificActivityLocked()中,会判断app是否running,如果不是在running会先去启这个app,如果已经running了,会跑realStartActivityLocked()。
/frameworks/base/services/core/java/com/android/server/am/ActivityStackSupervisor.java - realStartActivityLocked()
final boolean realStartActivityLocked(ActivityRecord r, ProcessRecord app,
boolean andResume, boolean checkConfig) throws RemoteException {
///M: Add debug trace tag
Trace.traceBegin(TRACE_TAG_ACTIVITY_MANAGER, "realStartActivityLocked");
if (!allPausedActivitiesComplete()) {
// While there are activities pausing we skipping starting any new activities until
// pauses are complete. NOTE: that we also do this for activities that are starting in
// the paused state because they will first be resumed then paused on the client side.
if (DEBUG_SWITCH || DEBUG_PAUSE || DEBUG_STATES) Slog.v(TAG_PAUSE,
"realStartActivityLocked: Skipping start of r=" + r
+ " some activities pausing...");
return false;
}
final TaskRecord task = r.getTask();
final ActivityStack stack = task.getStack();
beginDeferResume();
try {
r.startFreezingScreenLocked(app, 0);
// schedule launch ticks to collect information about slow apps.
r.startLaunchTickingLocked();
r.setProcess(app);
if (getKeyguardController().isKeyguardLocked()) {
r.notifyUnknownVisibilityLaunched();
}
// Have the window manager re-evaluate the orientation of the screen based on the new
// activity order. Note that as a result of this, it can call back into the activity
// manager with a new orientation. We don't care about that, because the activity is
// not currently running so we are just restarting it anyway.
if (checkConfig) {
// Deferring resume here because we're going to launch new activity shortly.
// We don't want to perform a redundant launch of the same record while ensuring
// configurations and trying to resume top activity of focused stack.
ensureVisibilityAndConfig(r, r.getDisplayId(),
false /* markFrozenIfConfigChanged */, true /* deferResume */);
}
if (r.getStack().checkKeyguardVisibility(r, true /* shouldBeVisible */,
true /* isTop */)) {
// We only set the visibility to true if the activity is allowed to be visible
// based on
// keyguard state. This avoids setting this into motion in window manager that is
// later cancelled due to later calls to ensure visible activities that set
// visibility back to false.
r.setVisibility(true);
}
final int applicationInfoUid =
(r.info.applicationInfo != null) ? r.info.applicationInfo.uid : -1;
if ((r.userId != app.userId) || (r.appInfo.uid != applicationInfoUid)) {
Slog.wtf(TAG,
"User ID for activity changing for " + r
+ " appInfo.uid=" + r.appInfo.uid
+ " info.ai.uid=" + applicationInfoUid
+ " old=" + r.app + " new=" + app);
}
app.waitingToKill = null;
r.launchCount++;
r.lastLaunchTime = SystemClock.uptimeMillis();
if (DEBUG_ALL) Slog.v(TAG, "Launching: " + r);
int idx = app.activities.indexOf(r);
if (idx < 0) {
app.activities.add(r);
}
mService.updateLruProcessLocked(app, true, null);
mService.mHandler.post(mService::updateOomAdj);
final LockTaskController lockTaskController = mService.getLockTaskController();
if (task.mLockTaskAuth == LOCK_TASK_AUTH_LAUNCHABLE
|| task.mLockTaskAuth == LOCK_TASK_AUTH_LAUNCHABLE_PRIV
|| (task.mLockTaskAuth == LOCK_TASK_AUTH_WHITELISTED
&& lockTaskController.getLockTaskModeState()
== LOCK_TASK_MODE_LOCKED)) {
lockTaskController.startLockTaskMode(task, false, 0 /* blank UID */);
}
try {
if (app.thread == null) {
throw new RemoteException();
}
List<ResultInfo> results = null;
List<ReferrerIntent> newIntents = null;
if (andResume) {
// We don't need to deliver new intents and/or set results if activity is going
// to pause immediately after launch.
results = r.results;
newIntents = r.newIntents;
}
if (DEBUG_SWITCH) Slog.v(TAG_SWITCH,
"Launching: " + r + " icicle=" + r.icicle + " with results=" + results
+ " newIntents=" + newIntents + " andResume=" + andResume);
EventLog.writeEvent(EventLogTags.AM_RESTART_ACTIVITY, r.userId,
System.identityHashCode(r), task.taskId, r.shortComponentName);
if (r.isActivityTypeHome()) {
// Home process is the root process of the task.
mService.mHomeProcess = task.mActivities.get(0).app;
}
mService.notifyPackageUse(r.intent.getComponent().getPackageName(),
PackageManager.NOTIFY_PACKAGE_USE_ACTIVITY);
r.sleeping = false;
r.forceNewConfig = false;
mService.getAppWarningsLocked().onStartActivity(r);
mService.showAskCompatModeDialogLocked(r);
r.compat = mService.compatibilityInfoForPackageLocked(r.info.applicationInfo);
ProfilerInfo profilerInfo = null;
if (mService.mProfileApp != null && mService.mProfileApp.equals(app.processName)) {
if (mService.mProfileProc == null || mService.mProfileProc == app) {
mService.mProfileProc = app;
ProfilerInfo profilerInfoSvc = mService.mProfilerInfo;
if (profilerInfoSvc != null && profilerInfoSvc.profileFile != null) {
if (profilerInfoSvc.profileFd != null) {
try {
profilerInfoSvc.profileFd = profilerInfoSvc.profileFd.dup();
} catch (IOException e) {
profilerInfoSvc.closeFd();
}
}
profilerInfo = new ProfilerInfo(profilerInfoSvc);
}
}
}
app.hasShownUi = true;
app.pendingUiClean = true;
app.forceProcessStateUpTo(mService.mTopProcessState);
// Because we could be starting an Activity in the system process this may not go
// across a Binder interface which would create a new Configuration. Consequently
// we have to always create a new Configuration here.
final MergedConfiguration mergedConfiguration = new MergedConfiguration(
mService.getGlobalConfiguration(), r.getMergedOverrideConfiguration());
r.setLastReportedConfiguration(mergedConfiguration);
logIfTransactionTooLarge(r.intent, r.icicle);
///M: Add debug trace tag
Trace.traceBegin(TRACE_TAG_ACTIVITY_MANAGER, "LaunchActivityItem");
// Create activity launch transaction.
final ClientTransaction clientTransaction = ClientTransaction.obtain(app.thread,
r.appToken);
clientTransaction.addCallback(LaunchActivityItem.obtain(new Intent(r.intent),
System.identityHashCode(r), r.info,
// TODO: Have this take the merged configuration instead of separate global
// and override configs.
mergedConfiguration.getGlobalConfiguration(),
mergedConfiguration.getOverrideConfiguration(), r.compat,
r.launchedFromPackage, task.voiceInteractor, app.repProcState, r.icicle,
r.persistentState, results, newIntents, mService.isNextTransitionForward(),
profilerInfo));
// Set desired final state.
final ActivityLifecycleItem lifecycleItem;
if (andResume) {
lifecycleItem = ResumeActivityItem.obtain(mService.isNextTransitionForward());
} else {
lifecycleItem = PauseActivityItem.obtain();
}
clientTransaction.setLifecycleStateRequest(lifecycleItem);
// Schedule transaction.
mService.getLifecycleManager().scheduleTransaction(clientTransaction);
///M: Add debug trace tag
Trace.traceEnd(TRACE_TAG_ACTIVITY_MANAGER);
if ((app.info.privateFlags & ApplicationInfo.PRIVATE_FLAG_CANT_SAVE_STATE) != 0
&& mService.mHasHeavyWeightFeature) {
// This may be a heavy-weight process! Note that the package
// manager will ensure that only activity can run in the main
// process of the .apk, which is the only thing that will be
// considered heavy-weight.
if (app.processName.equals(app.info.packageName)) {
if (mService.mHeavyWeightProcess != null
&& mService.mHeavyWeightProcess != app) {
Slog.w(TAG, "Starting new heavy weight process " + app
+ " when already running "
+ mService.mHeavyWeightProcess);
}
mService.mHeavyWeightProcess = app;
Message msg = mService.mHandler.obtainMessage(
ActivityManagerService.POST_HEAVY_NOTIFICATION_MSG);
msg.obj = r;
mService.mHandler.sendMessage(msg);
}
}
} catch (RemoteException e) {
if (r.launchFailed) {
// This is the second time we failed -- finish activity
// and give up.
Slog.e(TAG, "Second failure launching "
+ r.intent.getComponent().flattenToShortString()
+ ", giving up", e);
mService.appDiedLocked(app);
stack.requestFinishActivityLocked(r.appToken, Activity.RESULT_CANCELED, null,
"2nd-crash", false);
return false;
}
// This is the first time we failed -- restart process and
// retry.
r.launchFailed = true;
app.activities.remove(r);
throw e;
}
} finally {
endDeferResume();
}
r.launchFailed = false;
if (stack.updateLRUListLocked(r)) {
Slog.w(TAG, "Activity " + r + " being launched, but already in LRU list");
}
// TODO(lifecycler): Resume or pause requests are done as part of launch transaction,
// so updating the state should be done accordingly.
if (andResume && readyToResume()) {
// As part of the process of launching, ActivityThread also performs
// a resume.
stack.minimalResumeActivityLocked(r);
} else {
// This activity is not starting in the resumed state... which should look like we asked
// it to pause+stop (but remain visible), and it has done so and reported back the
// current icicle and other state.
if (DEBUG_STATES) Slog.v(TAG_STATES,
"Moving to PAUSED: " + r + " (starting in paused state)");
r.setState(PAUSED, "realStartActivityLocked");
}
// Launch the new version setup screen if needed. We do this -after-
// launching the initial activity (that is, home), so that it can have
// a chance to initialize itself while in the background, making the
// switch back to it faster and look better.
if (isFocusedStack(stack)) {
mService.getActivityStartController().startSetupActivity();
}
// Update any services we are bound to that might care about whether
// their client may have activities.
if (r.app != null) {
mService.mServices.updateServiceConnectionActivitiesLocked(r.app);
}
///M: Add debug trace tag
Trace.traceEnd(TRACE_TAG_ACTIVITY_MANAGER);
return true;
}
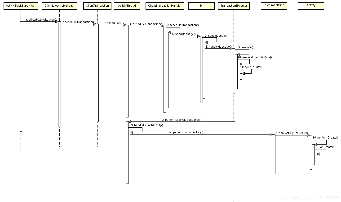
通过ActivityLifecycleItem(ActivityLifecycleItem extends ClientTransactionItem)这个类的实例去设置了Activity的状态(lifecycle的那几种状态),然后调用了mService.getLifecycleManager().scheduleTransaction(clientTransaction);这里的mService是AMS,mService.getLifecycleManager()返回的是ClientLifecycleManager类型,那么这句话其实调用了ClientLifecycleManager的scheduleTransaction()函数。
在Android8.0中,是通过ApplicationThread.scheduleLaunchActivity()对相关数据进行封装,然后通过调用ActivityThread类的sendMessage()发送出去。
但是在Android9.0中,引入了ClientLifecycleManager和ClientTransactionHandler来辅助管理Activity生命周期。
/frameworks/base/services/core/java/com/android/server/am/ClientLifecycleManager.java - scheduleTransaction()
void scheduleTransaction(ClientTransaction transaction) throws RemoteException {
///M: Add debug trace tag
Trace.traceBegin(Trace.TRACE_TAG_ACTIVITY_MANAGER, "CLM.scheduleTransaction");
final IApplicationThread client = transaction.getClient();
transaction.schedule();
if (!(client instanceof Binder)) {
// If client is not an instance of Binder - it's a remote call and at this point it is
// safe to recycle the object. All objects used for local calls will be recycled after
// the transaction is executed on client in ActivityThread.
transaction.recycle();
}
///M: Add debug trace tag
Trace.traceEnd(Trace.TRACE_TAG_ACTIVITY_MANAGER);
}
这里调用了ClientTransaction 的schedule()
/frameworks/base/core/java/android/app/servertransaction/ClientTransaction.java - schedule()
/**
* Schedule the transaction after it was initialized. It will be send to client and all its
* individual parts will be applied in the following sequence:
* 1. The client calls {@link #preExecute(ClientTransactionHandler)}, which triggers all work
* that needs to be done before actually scheduling the transaction for callbacks and
* lifecycle state request.
* 2. The transaction message is scheduled.
* 3. The client calls {@link TransactionExecutor#execute(ClientTransaction)}, which executes
* all callbacks and necessary lifecycle transitions.
*/
public void schedule() throws RemoteException {
mClient.scheduleTransaction(this);
}
mClient(private IApplicationThread mClient;)是一个IApplicationThread类型,这里其实是一个Binder,ActivityThread的内部类ApplicationThread派生这个接口类,因此这里实际调用了ActivityThread的scheduleTransaction()方法。
/frameworks/base/core/java/android/app/ActivityThread.java - scheduleTransaction(ClientTransaction transaction)
public void scheduleTransaction(ClientTransaction transaction) throws RemoteException {
ActivityThread.this.scheduleTransaction(transaction);
}
这里调用了ActivityThread的父类ClientTransactionHandler的scheduleTransaction()
/frameworks/base/core/java/android/app/ClientTransactionHandler.java - scheduleTransaction()
/** Prepare and schedule transaction for execution. */
void scheduleTransaction(ClientTransaction transaction) {
transaction.preExecute(this);
sendMessage(ActivityThread.H.EXECUTE_TRANSACTION, transaction);
}
然后再接着调用了sendMessage(),这个函数是由ClientTransactionHandler的子类ActivityThread实现的,这里代入了一个ActivityThread.H.EXECUTE_TRANSACTION的参数。
/frameworks/base/core/java/android/app/ActivityThread.java - sendMessage()
private void sendMessage(int what, Object obj, int arg1, int arg2, boolean async) {
if (DEBUG_MESSAGES) Slog.v(
TAG, "SCHEDULE " + what + " " + mH.codeToString(what)
+ ": " + arg1 + " / " + obj);
Message msg = Message.obtain();
msg.what = what;
msg.obj = obj;
msg.arg1 = arg1;
msg.arg2 = arg2;
if (async) {
msg.setAsynchronous(true);
}
mH.sendMessage(msg);
}
在sendMessage()中调用了,ActivityThread的内部类H的sendMessage(),也是在H类里面去处理消息,也就是H类的handleMessage()函数。
/frameworks/base/core/java/android/app/ActivityThread.java - handleMessage(Message msg)
public void handleMessage(Message msg) {
if (DEBUG_MESSAGES) Slog.v(TAG, ">>> handling: " + codeToString(msg.what));
switch (msg.what) {
case BIND_APPLICATION:
Trace.traceBegin(Trace.TRACE_TAG_ACTIVITY_MANAGER, "bindApplication");
AppBindData data = (AppBindData)msg.obj;
handleBindApplication(data);
Trace.traceEnd(Trace.TRACE_TAG_ACTIVITY_MANAGER);
break;
case EXIT_APPLICATION:
if (mInitialApplication != null) {
mInitialApplication.onTerminate();
}
Looper.myLooper().quit();
break;
case RECEIVER:
Trace.traceBegin(Trace.TRACE_TAG_ACTIVITY_MANAGER, "broadcastReceiveComp");
handleReceiver((ReceiverData)msg.obj);
Trace.traceEnd(Trace.TRACE_TAG_ACTIVITY_MANAGER);
break;
case CREATE_SERVICE:
Trace.traceBegin(Trace.TRACE_TAG_ACTIVITY_MANAGER, ("serviceCreate: " + String.valueOf(msg.obj)));
handleCreateService((CreateServiceData)msg.obj);
Trace.traceEnd(Trace.TRACE_TAG_ACTIVITY_MANAGER);
break;
case BIND_SERVICE:
Trace.traceBegin(Trace.TRACE_TAG_ACTIVITY_MANAGER, "serviceBind");
handleBindService((BindServiceData)msg.obj);
Trace.traceEnd(Trace.TRACE_TAG_ACTIVITY_MANAGER);
break;
case UNBIND_SERVICE:
Trace.traceBegin(Trace.TRACE_TAG_ACTIVITY_MANAGER, "serviceUnbind");
handleUnbindService((BindServiceData)msg.obj);
Trace.traceEnd(Trace.TRACE_TAG_ACTIVITY_MANAGER);
break;
case SERVICE_ARGS:
Trace.traceBegin(Trace.TRACE_TAG_ACTIVITY_MANAGER, ("serviceStart: " + String.valueOf(msg.obj)));
handleServiceArgs((ServiceArgsData)msg.obj);
Trace.traceEnd(Trace.TRACE_TAG_ACTIVITY_MANAGER);
break;
case STOP_SERVICE:
Trace.traceBegin(Trace.TRACE_TAG_ACTIVITY_MANAGER, "serviceStop");
handleStopService((IBinder)msg.obj);
Trace.traceEnd(Trace.TRACE_TAG_ACTIVITY_MANAGER);
break;
case CONFIGURATION_CHANGED:
handleConfigurationChanged((Configuration) msg.obj);
break;
case CLEAN_UP_CONTEXT:
ContextCleanupInfo cci = (ContextCleanupInfo)msg.obj;
cci.context.performFinalCleanup(cci.who, cci.what);
break;
case GC_WHEN_IDLE:
scheduleGcIdler();
break;
case DUMP_SERVICE:
handleDumpService((DumpComponentInfo)msg.obj);
break;
case LOW_MEMORY:
Trace.traceBegin(Trace.TRACE_TAG_ACTIVITY_MANAGER, "lowMemory");
handleLowMemory();
Trace.traceEnd(Trace.TRACE_TAG_ACTIVITY_MANAGER);
break;
case PROFILER_CONTROL:
handleProfilerControl(msg.arg1 != 0, (ProfilerInfo)msg.obj, msg.arg2);
break;
case CREATE_BACKUP_AGENT:
Trace.traceBegin(Trace.TRACE_TAG_ACTIVITY_MANAGER, "backupCreateAgent");
handleCreateBackupAgent((CreateBackupAgentData)msg.obj);
Trace.traceEnd(Trace.TRACE_TAG_ACTIVITY_MANAGER);
break;
case DESTROY_BACKUP_AGENT:
Trace.traceBegin(Trace.TRACE_TAG_ACTIVITY_MANAGER, "backupDestroyAgent");
handleDestroyBackupAgent((CreateBackupAgentData)msg.obj);
Trace.traceEnd(Trace.TRACE_TAG_ACTIVITY_MANAGER);
break;
case SUICIDE:
Process.killProcess(Process.myPid());
break;
case REMOVE_PROVIDER:
Trace.traceBegin(Trace.TRACE_TAG_ACTIVITY_MANAGER, "providerRemove");
completeRemoveProvider((ProviderRefCount)msg.obj);
Trace.traceEnd(Trace.TRACE_TAG_ACTIVITY_MANAGER);
break;
case ENABLE_JIT:
ensureJitEnabled();
break;
case DISPATCH_PACKAGE_BROADCAST:
Trace.traceBegin(Trace.TRACE_TAG_ACTIVITY_MANAGER, "broadcastPackage");
handleDispatchPackageBroadcast(msg.arg1, (String[])msg.obj);
Trace.traceEnd(Trace.TRACE_TAG_ACTIVITY_MANAGER);
break;
case SCHEDULE_CRASH:
throw new RemoteServiceException((String)msg.obj);
case DUMP_HEAP:
handleDumpHeap((DumpHeapData) msg.obj);
break;
case DUMP_ACTIVITY:
handleDumpActivity((DumpComponentInfo)msg.obj);
break;
case DUMP_PROVIDER:
handleDumpProvider((DumpComponentInfo)msg.obj);
break;
case SLEEPING:
Trace.traceBegin(Trace.TRACE_TAG_ACTIVITY_MANAGER, "sleeping");
handleSleeping((IBinder)msg.obj, msg.arg1 != 0);
Trace.traceEnd(Trace.TRACE_TAG_ACTIVITY_MANAGER);
break;
case SET_CORE_SETTINGS:
Trace.traceBegin(Trace.TRACE_TAG_ACTIVITY_MANAGER, "setCoreSettings");
handleSetCoreSettings((Bundle) msg.obj);
Trace.traceEnd(Trace.TRACE_TAG_ACTIVITY_MANAGER);
break;
case UPDATE_PACKAGE_COMPATIBILITY_INFO:
handleUpdatePackageCompatibilityInfo((UpdateCompatibilityData)msg.obj);
break;
case UNSTABLE_PROVIDER_DIED:
handleUnstableProviderDied((IBinder)msg.obj, false);
break;
case REQUEST_ASSIST_CONTEXT_EXTRAS:
handleRequestAssistContextExtras((RequestAssistContextExtras)msg.obj);
break;
case TRANSLUCENT_CONVERSION_COMPLETE:
handleTranslucentConversionComplete((IBinder)msg.obj, msg.arg1 == 1);
break;
case INSTALL_PROVIDER:
handleInstallProvider((ProviderInfo) msg.obj);
break;
case ON_NEW_ACTIVITY_OPTIONS:
Pair<IBinder, ActivityOptions> pair = (Pair<IBinder, ActivityOptions>) msg.obj;
onNewActivityOptions(pair.first, pair.second);
break;
case ENTER_ANIMATION_COMPLETE:
handleEnterAnimationComplete((IBinder) msg.obj);
break;
case START_BINDER_TRACKING:
handleStartBinderTracking();
break;
case STOP_BINDER_TRACKING_AND_DUMP:
handleStopBinderTrackingAndDump((ParcelFileDescriptor) msg.obj);
break;
case LOCAL_VOICE_INTERACTION_STARTED:
handleLocalVoiceInteractionStarted((IBinder) ((SomeArgs) msg.obj).arg1,
(IVoiceInteractor) ((SomeArgs) msg.obj).arg2);
break;
case ATTACH_AGENT: {
Application app = getApplication();
handleAttachAgent((String) msg.obj, app != null ? app.mLoadedApk : null);
break;
}
case APPLICATION_INFO_CHANGED:
mUpdatingSystemConfig = true;
try {
handleApplicationInfoChanged((ApplicationInfo) msg.obj);
} finally {
mUpdatingSystemConfig = false;
}
break;
case RUN_ISOLATED_ENTRY_POINT:
handleRunIsolatedEntryPoint((String) ((SomeArgs) msg.obj).arg1,
(String[]) ((SomeArgs) msg.obj).arg2);
break;
case EXECUTE_TRANSACTION:
final ClientTransaction transaction = (ClientTransaction) msg.obj;
mTransactionExecutor.execute(transaction);
if (isSystem()) {
// Client transactions inside system process are recycled on the client side
// instead of ClientLifecycleManager to avoid being cleared before this
// message is handled.
transaction.recycle();
}
// TODO(lifecycler): Recycle locally scheduled transactions.
break;
case RELAUNCH_ACTIVITY:
handleRelaunchActivityLocally((IBinder) msg.obj);
break;
}
Object obj = msg.obj;
if (obj instanceof SomeArgs) {
((SomeArgs) obj).recycle();
}
if (DEBUG_MESSAGES) Slog.v(TAG, "<<< done: " + codeToString(msg.what));
}
}
之前知道发送的是EXECUTE_TRANSACTION,那case EXECUTE_TRANSACTION里面去调用了mTransactionExecutor.execute(transaction)。也就是TransactionExecutor类的execute()。
/frameworks/base/core/java/android/app/servertransaction/TransactionExecutor.java - execute()
/**
* Resolve transaction.
* First all callbacks will be executed in the order they appear in the list. If a callback
* requires a certain pre- or post-execution state, the client will be transitioned accordingly.
* Then the client will cycle to the final lifecycle state if provided. Otherwise, it will
* either remain in the initial state, or last state needed by a callback.
*/
public void execute(ClientTransaction transaction) {
///M: Add debug trace tag
Trace.traceBegin(Trace.TRACE_TAG_ACTIVITY_MANAGER, "TransactionExecutor.execute");
final IBinder token = transaction.getActivityToken();
log("Start resolving transaction for client: " + mTransactionHandler + ", token: " + token);
executeCallbacks(transaction);
executeLifecycleState(transaction);
mPendingActions.clear();
log("End resolving transaction");
///M: Add debug trace tag
Trace.traceEnd(Trace.TRACE_TAG_ACTIVITY_MANAGER);
}
这里需要先Callbacks,然后调用了executeLifecycleState(transaction)。
/frameworks/base/core/java/android/app/servertransaction/TransactionExecutor.java - executeLifecycleState()
/** Transition to the final state if requested by the transaction. */
private void executeLifecycleState(ClientTransaction transaction) {
final ActivityLifecycleItem lifecycleItem = transaction.getLifecycleStateRequest();
if (lifecycleItem == null) {
// No lifecycle request, return early.
return;
}
log("Resolving lifecycle state: " + lifecycleItem);
final IBinder token = transaction.getActivityToken();
final ActivityClientRecord r = mTransactionHandler.getActivityClient(token);
if (r == null) {
// Ignore requests for non-existent client records for now.
return;
}
// Cycle to the state right before the final requested state.
cycleToPath(r, lifecycleItem.getTargetState(), true /* excludeLastState */);
// Execute the final transition with proper parameters.
lifecycleItem.execute(mTransactionHandler, token, mPendingActions);
lifecycleItem.postExecute(mTransactionHandler, token, mPendingActions);
}
接着调用了cycleToPath(),这里的第二个参数通过lifecycleItem.getTargetState()得到,在realStartActivityLocked()中创建的ActivityLifecycleItem 是 ResumeActivityItem类型的。
/frameworks/base/core/java/android/app/servertransaction/TransactionExecutor.java - cycleToPath()
/**
* Transition the client between states with an option not to perform the last hop in the
* sequence. This is used when resolving lifecycle state request, when the last transition must
* be performed with some specific parameters.
*/
private void cycleToPath(ActivityClientRecord r, int finish,
boolean excludeLastState) {
final int start = r.getLifecycleState();
log("Cycle from: " + start + " to: " + finish + " excludeLastState:" + excludeLastState);
final IntArray path = mHelper.getLifecyclePath(start, finish, excludeLastState);
performLifecycleSequence(r, path);
}
cycleToPath()得到了IntArray 类型的变量path,这里记录了执行哪些生命周期函数,比如resume Activity之前需要先create Activity,然后调用performLifecycleSequence()。
/frameworks/base/core/java/android/app/servertransaction/TransactionExecutor.java - performLifecycleSequence()
/** Transition the client through previously initialized state sequence. */
private void performLifecycleSequence(ActivityClientRecord r, IntArray path) {
final int size = path.size();
for (int i = 0, state; i < size; i++) {
state = path.get(i);
log("Transitioning to state: " + state);
switch (state) {
case ON_CREATE:
mTransactionHandler.handleLaunchActivity(r, mPendingActions,
null /* customIntent */);
break;
case ON_START:
mTransactionHandler.handleStartActivity(r, mPendingActions);
break;
case ON_RESUME:
mTransactionHandler.handleResumeActivity(r.token, false /* finalStateRequest */,
r.isForward, "LIFECYCLER_RESUME_ACTIVITY");
break;
case ON_PAUSE:
mTransactionHandler.handlePauseActivity(r.token, false /* finished */,
false /* userLeaving */, 0 /* configChanges */, mPendingActions,
"LIFECYCLER_PAUSE_ACTIVITY");
break;
case ON_STOP:
mTransactionHandler.handleStopActivity(r.token, false /* show */,
0 /* configChanges */, mPendingActions, false /* finalStateRequest */,
"LIFECYCLER_STOP_ACTIVITY");
break;
case ON_DESTROY:
mTransactionHandler.handleDestroyActivity(r.token, false /* finishing */,
0 /* configChanges */, false /* getNonConfigInstance */,
"performLifecycleSequence. cycling to:" + path.get(size - 1));
break;
case ON_RESTART:
mTransactionHandler.performRestartActivity(r.token, false /* start */);
break;
default:
throw new IllegalArgumentException("Unexpected lifecycle state: " + state);
}
}
}
在performLifecycleSequence()中首先执行的是case ON_CREATE对应的部分,它调用了ClientTransactionHandler的handleLaunchActivity()函数,这个函数是由它的子类ActivityThread去实现的。
/frameworks/base/core/java/android/app/ActivityThread.java - handleLaunchActivity()
/**
* Extended implementation of activity launch. Used when server requests a launch or relaunch.
*/
@Override
public Activity handleLaunchActivity(ActivityClientRecord r,
PendingTransactionActions pendingActions, Intent customIntent) {
///M: Add debug trace tag.
Trace.traceBegin(Trace.TRACE_TAG_ACTIVITY_MANAGER, "handleLaunchActivity");
// If we are getting ready to gc after going to the background, well
// we are back active so skip it.
unscheduleGcIdler();
mSomeActivitiesChanged = true;
if (r.profilerInfo != null) {
mProfiler.setProfiler(r.profilerInfo);
mProfiler.startProfiling();
}
// Make sure we are running with the most recent config.
handleConfigurationChanged(null, null);
if (localLOGV) Slog.v(
TAG, "Handling launch of " + r);
// Initialize before creating the activity
if (!ThreadedRenderer.sRendererDisabled) {
GraphicsEnvironment.earlyInitEGL();
}
WindowManagerGlobal.initialize();
final Activity a = performLaunchActivity(r, customIntent);
if (a != null) {
r.createdConfig = new Configuration(mConfiguration);
reportSizeConfigurations(r);
if (!r.activity.mFinished && pendingActions != null) {
pendingActions.setOldState(r.state);
pendingActions.setRestoreInstanceState(true);
pendingActions.setCallOnPostCreate(true);
}
} else {
// If there was an error, for any reason, tell the activity manager to stop us.
try {
ActivityManager.getService()
.finishActivity(r.token, Activity.RESULT_CANCELED, null,
Activity.DONT_FINISH_TASK_WITH_ACTIVITY);
} catch (RemoteException ex) {
throw ex.rethrowFromSystemServer();
}
}
///M: Add debug trace tag.
Trace.traceEnd(Trace.TRACE_TAG_ACTIVITY_MANAGER);
return a;
}
这里会调用performLaunchActivity()返回一个Activity对象。
/frameworks/base/core/java/android/app/ActivityThread.java - performLaunchActivity()
/** Core implementation of activity launch. */
private Activity performLaunchActivity(ActivityClientRecord r, Intent customIntent) {
ActivityInfo aInfo = r.activityInfo;
if (r.packageInfo == null) {
r.packageInfo = getPackageInfo(aInfo.applicationInfo, r.compatInfo,
Context.CONTEXT_INCLUDE_CODE);
}
ComponentName component = r.intent.getComponent();
if (component == null) {
component = r.intent.resolveActivity(
mInitialApplication.getPackageManager());
r.intent.setComponent(component);
}
if (r.activityInfo.targetActivity != null) {
component = new ComponentName(r.activityInfo.packageName,
r.activityInfo.targetActivity);
}
ContextImpl appContext = createBaseContextForActivity(r);
Activity activity = null;
try {
java.lang.ClassLoader cl = appContext.getClassLoader();
activity = mInstrumentation.newActivity(
cl, component.getClassName(), r.intent);
StrictMode.incrementExpectedActivityCount(activity.getClass());
r.intent.setExtrasClassLoader(cl);
r.intent.prepareToEnterProcess();
if (r.state != null) {
r.state.setClassLoader(cl);
}
} catch (Exception e) {
if (!mInstrumentation.onException(activity, e)) {
throw new RuntimeException(
"Unable to instantiate activity " + component
+ ": " + e.toString(), e);
}
}
try {
Application app = r.packageInfo.makeApplication(false, mInstrumentation);
if (localLOGV) Slog.v(TAG, "Performing launch of " + r);
if (localLOGV) Slog.v(
TAG, r + ": app=" + app
+ ", appName=" + app.getPackageName()
+ ", pkg=" + r.packageInfo.getPackageName()
+ ", comp=" + r.intent.getComponent().toShortString()
+ ", dir=" + r.packageInfo.getAppDir());
if (activity != null) {
CharSequence title = r.activityInfo.loadLabel(appContext.getPackageManager());
Configuration config = new Configuration(mCompatConfiguration);
if (r.overrideConfig != null) {
config.updateFrom(r.overrideConfig);
}
if (DEBUG_CONFIGURATION) Slog.v(TAG, "Launching activity "
+ r.activityInfo.name + " with config " + config);
Window window = null;
if (r.mPendingRemoveWindow != null && r.mPreserveWindow) {
window = r.mPendingRemoveWindow;
r.mPendingRemoveWindow = null;
r.mPendingRemoveWindowManager = null;
}
appContext.setOuterContext(activity);
activity.attach(appContext, this, getInstrumentation(), r.token,
r.ident, app, r.intent, r.activityInfo, title, r.parent,
r.embeddedID, r.lastNonConfigurationInstances, config,
r.referrer, r.voiceInteractor, window, r.configCallback);
if (customIntent != null) {
activity.mIntent = customIntent;
}
r.lastNonConfigurationInstances = null;
checkAndBlockForNetworkAccess();
activity.mStartedActivity = false;
int theme = r.activityInfo.getThemeResource();
if (theme != 0) {
activity.setTheme(theme);
}
activity.mCalled = false;
if (r.isPersistable()) {
mInstrumentation.callActivityOnCreate(activity, r.state, r.persistentState);
} else {
mInstrumentation.callActivityOnCreate(activity, r.state);
}
if (!activity.mCalled) {
throw new SuperNotCalledException(
"Activity " + r.intent.getComponent().toShortString() +
" did not call through to super.onCreate()");
}
r.activity = activity;
}
r.setState(ON_CREATE);
mActivities.put(r.token, r);
} catch (SuperNotCalledException e) {
throw e;
} catch (Exception e) {
if (!mInstrumentation.onException(activity, e)) {
throw new RuntimeException(
"Unable to start activity " + component
+ ": " + e.toString(), e);
}
}
return activity;
}
这里调用了mInstrumentation.callActivityOnCreate()
/frameworks/base/core/java/android/app/Instrumentation.java - callActivityOnCreate()
/**
* Perform calling of an activity's {@link Activity#onCreate}
* method. The default implementation simply calls through to that method.
*
* @param activity The activity being created.
* @param icicle The previously frozen state (or null) to pass through to onCreate().
*/
public void callActivityOnCreate(Activity activity, Bundle icicle) {
prePerformCreate(activity);
activity.performCreate(icicle);
postPerformCreate(activity);
}
调用了Activity的performCreate()
final void performCreate(Bundle icicle, PersistableBundle persistentState) {
mCanEnterPictureInPicture = true;
restoreHasCurrentPermissionRequest(icicle);
if (persistentState != null) {
onCreate(icicle, persistentState);
} else {
onCreate(icicle);
}
writeEventLog(LOG_AM_ON_CREATE_CALLED, "performCreate");
mActivityTransitionState.readState(icicle);
mVisibleFromClient = !mWindow.getWindowStyle().getBoolean(
com.android.internal.R.styleable.Window_windowNoDisplay, false);
mFragments.dispatchActivityCreated();
mActivityTransitionState.setEnterActivityOptions(this, getActivityOptions());
}
然后可以看到这里终于调用到了onCreate()。
下面是AMS -> Activity的总结

整个的启动过程我也画了一张简略的图,clientTransaction那里之前不是很理解,其中处理消息那一部分简略了一些。

那Activity与WMS的联系,可以看这篇博客,有机会我也会自己研究一番,这个作者的(一)(二)也写的相当好。
Android9.0 Activity启动流程分析(三)
参考资料
- 《Android系统源代码情景分析》
- Android 8.0 Activity启动过程分析
- Android9.0 Activity启动流程分析(三)