多看星空方知何谓渺小,多看细胞方知何谓浩大,我是巨人,也是沙粒,崇高并谦卑着----张风捷特烈
写这个系列主要是出于以下目的:
1.给自己一个挑战,并附加时间限制
2.一直想要表达一下:遇到新技术时的态度,借此分析一下我对于一件新事物认知的过程
3.Flutter对于Android开发者,确实需要去稍微了解一下
4.作为一个地道的javaer+Androider,希望可以为想入坑Flutter的朋友铺条小路
5.整个7篇文章贯穿着我学习的心+思,基本上敲一段测试代码,写一段文章。对我的学习方式也是一种记录与沉淀
七篇文章如下:
- Flutter第1天--初始分析+Dart方言+Canvas简绘
- Flutter第2天--Animation动画+粒子运动
- Flutter第3天--基础控件(上)
- Flutter第4天--基础控件(下)+Flex布局详解
- Flutter第5天--布局实例+操作交互
- Flutter第6天--异步-IO+网络访问+json
- Flutter第7天--字体图标+综合小案例+Android代码交互
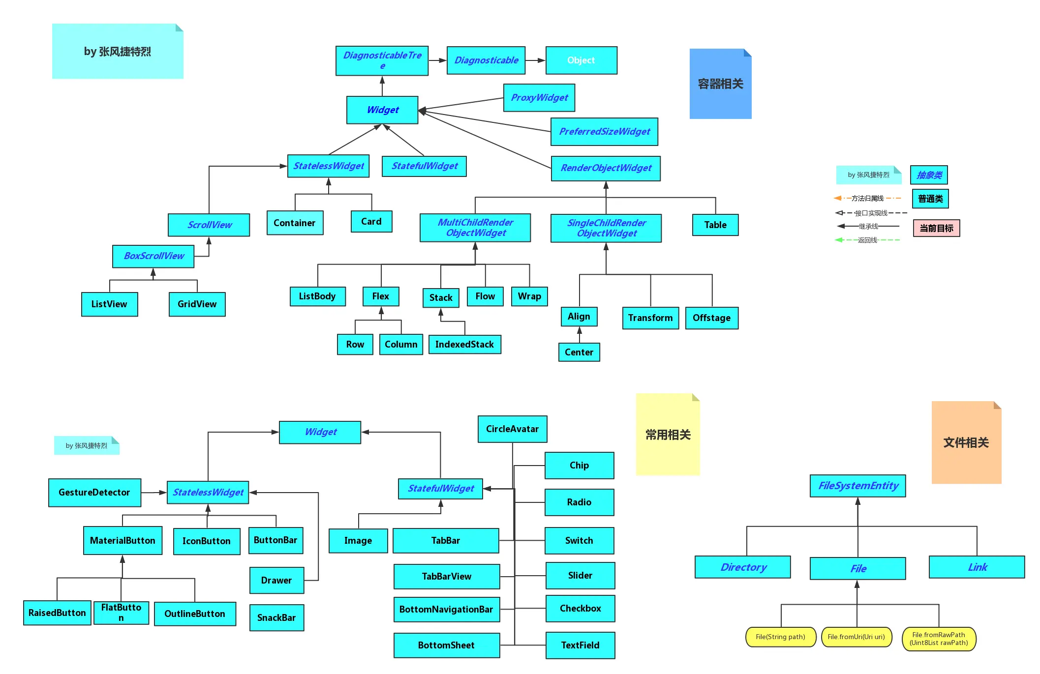
下面是一边学习一边画出来的widget树
虽然离完整版还差一大半,不过入门还是够用了,常用的基本涉及
当你这些用熟练了,其他控件看看属性也就无师自通了(推荐看原图,比较清楚)
第一天及体悟:
Flutter的环境搭建并没走多少弯路,网上教程一大堆。
新建了一个工程,发现代码有点不对劲,虽然知道Flutter是跨平台框架,
但是代码在哪写?不应该有个单独的src吗?以前玩过libgdx,认为应该差不多
然后全文搜索一下界面上的字,找到在lib包的main.dart里
我要在lib里写代码?不会这么奇葩吧?然后我用面向对象的天眼看了一下main.dart
正如第一篇的分析,果然这么奇葩。而且语法与Java,c++,Python,Js都不一样,
好吧,又要学方言了,自从JS的Es6玩转了以后,我就不怕语言了,
Kotlin也好,Python也好,这些性格"不羁"一些的和ES6都八九不离十
只要语法通了,之后就是个人能力的问题了,所以Dart入门很快,半天就基本掌握了
想要熟练,那还必须去实际操练才行
[番外]:分享一些心情-------------
我经常把编程当做锻剑,我一直在精炼Java这把剑,用Android这把剑鞘盛放
Python也好,C++也好,Js也好我只是玩玩,都被我当做光环对Java之剑进行附加
至今在Android中我遇三次瓶颈期,我选择暂时离开Android,去拓展一下视野,
死磕已经作用不大了,记得第二次瓶颈是被网络束缚地无法前进一步,
于是一咬牙,暂停安卓,去专门找后端的书和资料去看,也因此萌生了搭建自己网站的念头
然后前后并行,两大光环加持,也上线了我的个人网站,两端的基础知识已基本在心中。
由于个人网站的搭建,我对服务端有了些认识,网络请求与上传下载也都知道是怎么回事
也有了测试的渠道,如果一个对前后端毫不知情的Androider,肯定会卡网络瓶颈上
数据流的概念初步形成,在我的眼中,界面的展示、上传下载、网络上的一切都是字节的流动
然后重归Android之时,前后端已经像一条线贯穿了,Android顺利和服务器交互时,第二瓶颈已过
有种"断剑重铸之日,骑士归来之时的感觉",具体细节,打算写个2018年终总结来记录一下
[番外]:截止-------------
如何很快地接收一件新事物(新知识)? 用你最擅长的技术去对接新知识,
比如你是个天文迷,如果你想学英语,去看天文方面的读物会更有利,
因为你有这方面的知识储备,即使知识储备是中文又如何?难道英文的地球能出太阳系?
语言和知识本就是两码事,语言表述知识并不会更改知识本身。
所以知识对接上,两种语言之间的交错,会让你更快接受语言的本身,也能强化知识
所以我并没有一开始就上控件,而是基于我最熟悉的Canvas来绘图,熟悉Dart语法,否则后面工作不好开展,
在Android中Canvas的丰富知识储备让我很好的与Flutter中的Canvas对接,这一棋自认为不错
对接之后,以前画网格,坐标系,n角星的东西又能拿出来秀了,旧知识转化成新知识
通过Java代码更改成Dart代码,也让我更清楚了两者的异同点,以后把握起来就轻松写
总的来说第一天还是蛮轻松好玩的。
第二天及体悟:
第二天可以说是兵行险招,本打算把基础控件说一下的(依稀听过Flutter的控件超级多)
但第一天图画好之后,非常想玩动画,如果放在后面,感觉不连贯
然而并没有把握把动画写好,毕竟才更接触一天而已。挑战一下呗,然后就玩动画了
第二天可以说是这七天里我感觉最成功的,动画+粒子运动全都复刻到Flutter上了
粒子时钟完成后,挺激动的,然后就拿去分(xian)享(bai),心想,Flutter还是不错的嘛
这绝对是Flutter的第一个粒子时钟(除了我,也许没有人会这么无聊做这种特效)
看上去第二天的文章好像一气呵成,其实也遇到了些阻碍,
dart的时间处理和三维数组和Java有些出入,还有就是时钟的粒子运动,
差一点就放弃了,因为效果总是出不来。心想,搞出个时钟就算了吧,不也挺好嘛。
可是真的很不甘心,都到这步了。然后输出小球集合的个数、第一个小球的位置,
数据好好的啊,可为什么出不来效果……最后发现小球半径没有设置……出来才有鬼呢
有人问我有没有什么心得,心得这东西说出来都懂,做起来却不简单,
如果你觉得一个人的学习方式很好,你应该去观察他,然后取长补短。
每个人的境遇都是不同的,别人的学习方法不一定适合你,你没有必要和别人一样。
比如我大学喜欢写诗,然后通读各大名著,不断思考世界,如果你没有这些基础,
我的心得就不一定适合你。每个人的价值观也是不同的,我是更倾向提升自我境界的那种人,
物质并不多求。心得这东西,别人的都是废话,需要的话,网上鸡汤自己挑,
一般人豪言壮语,大多只是自欺欺人。最近看到八个字挺实在:"生死看淡,不服就干"。
总的来说第二天收获颇丰。
第三、四天及体悟:
第三天基础控件,感觉应该很枯燥,所以我尽可能让它变得有趣
我喜欢画体系的树状图,因为这样看起来很清晰,也助于整理思路
我喜欢卡片,源于游戏王,对于繁多的事物,感觉用卡片记录一下比较有趣
第三天源码翻得比较多,基本上是进去看控件属性,代码测试
通过Android和html+css的布局经验,基本上套路都是那回事
而且Flutter的Flex布局和css的flex布局不谋而合,所以入手容易很多
遇到margin的时候,有点感触,写了点看到新东西的态度:
新事物往往都与旧事物有联系,学习新事物最好快速找到它与你知识库中旧事物的联系,
联系的多少取决于你知识库中内容的多少,连接得越多,你会越快或越能掌握旧事物
本以为第四天可以把剩余的控件讲完,再写几个小案例呢,万万没想到:
Flutter的布局如此之多,再加上卡了一点小壳,只勉强把控件了结(实际上还有很多未涉及)
Flutter里面29种叠合模式也是吓到我了,也借此分析了一下这种多情况的分析方式
第三天把我的激情燃烧殆尽,第四天,三个控件一组,一共六组18张,没那么多花哨
最后将Flex布局详细说明了一下
这两天难度不是很大,就是有点麻烦,画图,配卡什么的,
只是敲代码的估计一天就够了,不过那样会及其无聊,不是我想要的
第四天写到最后其实还是有不少控件没涉及到呢,但感觉也就那回事
认识一个控件可就那点套路,属性基本上也就那些,遇到新的看看也就明白了
没有必要全部列出来,这就是"鱼与渔"的区别吧,鱼是抓不完的,你也放不下
两条源码翻得比较勤,有点小感悟:
有问题就去解决,即使牵涉出十个新问题,你就想象成问题栈,
有问题就进栈,解决了就出栈,这样不会乱,你可见的就是栈顶而已,
一个一个来,这样会相对于11个问题摆在你面前更容易接受。
至于什么时候stackover(栈溢出)就看你的决心和耐力了。
当然新手感觉hold不住时,可以深呼吸,咬一下牙坚持一下。
还是不行的话,记录下问题,果断退出。也许你现在等级不够,
这个boss你打不过,那就去刷怪升级吧。短剑重铸之日,骑士归来之时。
现在回头来看以前困扰我的问题,其实也并没有什么,这样你才能感觉成长
总的来说第三、四天挺苦闷,但也是必经之路
第五、六、七天及体悟:
经过前四天,基本上语法、控件也就熟悉了,接下来统一说一下:
第五天可以说非常有料,网上很少有详细分析Flutter怎么布局的
中文网的例子有点小复杂,我打算循序渐进地由简到难进行陈述
首先是最简单的条目入手一步步递进成掘金的条目,
交互操作看似很多,其实常用的也就那几个,操作也是widget这点非常有趣
第六天Dart的io,以及网络和json的处理,这是一门语言的基础
Java和Python还有node的io有所接触,所以dart这方面并不麻烦
但一在Flutter上,路径不好拿,背景是跨平台,还好有三根救命稻草:`path_provider`
然后是权限问题,当然也有相应的依赖库`simple_permissions`,
网络库用起来比较简单,基本上和前端的网络库操作一致
第七天是前六天的知识整合,并扫一下其他小的知识点
Flutter与安卓的原生交互让我感觉它还是蛮好的,虽然有点麻烦
不过要跨平台,只与Android交互只是有半壁江山,ios那块就不好办了
虽说Flutter可以跨平台,但如果要玩得转,需要一个人兼具Android和ios
这样算来,这个跨平台代价还是有的,你也许会说,有插件包啊
但是插件包只能解决一部分问题,各种业务千差万别,如果只靠插件包,有点牵强
毕竟有些逻辑上的小修小补,具体问题框架无能为力,只能"凑合用"
Flutter是一个很好的UI框架,但可操作性,略有不足
结束语
React玩的好的人入手Flutter可以说会轻松很多,因为思想非常相似
任何人都会有不足,不可能对这个世界全识全知,也就是"术业有专攻"
但并不意味这要闭关锁国,排斥外物。程序员读读诗,看看史也没有什么不可
多看星空方知何谓渺小,多看细胞方知何谓浩大,你是巨人也是沙,崇高并谦卑着
程序源于对这个世界的认知,何为境界,你眼中所视之物,究竟为何?
学无止境,不要飘,脚踏实地,一步一印,殊途同归,新即远方,思之将至。
最后插播一段感悟:我经常思考工具与使用者间的关系:
`用工具`和`会用工具`之差异:[良庖岁更刀,割也;族庖月更刀,折也],
工具的使用方法体现了一位`工匠`的技艺
《庖丁解牛》是我最喜欢的一篇古文,如何在做任何事上:
[以无厚入有间,恢恢乎其于游刃必有余地矣]是我的思考
文中的八字成为我接触新事物的律典:[依乎天理,因其固然]。
通其理,方用之,是`匠者`与`匠师`的差异
如果你不懂牛的构造原理,拿一把屠刀固然可杀牛取肉,
但庖丁的[以神遇而不以目视,官知止而神欲行]
[提刀而立,为之四顾,为之踌躇满志,善刀而藏之]感觉也就与你无缘,
而这是一位匠者的自豪。
写一个程序就像打造一件艺术品,制造的过程便是`解牛`,
IDE、API、运行环境就是我手中的剑
普通屠夫遇牛则斩,好肉坏肉在一起切,煮成一大杂烩。
庖丁的匠心独运是我追求的境界:
[吾生也有涯,而知也无涯,以有涯随无涯] 愿君且行且珍惜。