在开始之前,我们先来了解下OC中的类与对象

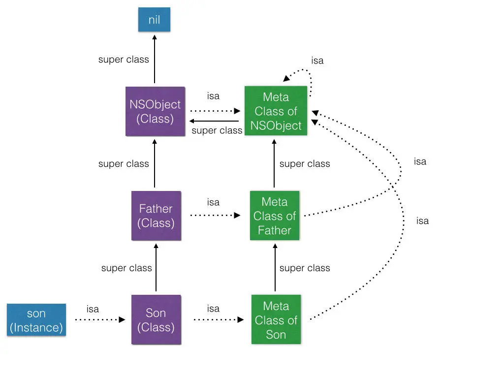
这是一张经典的类的关系示意图,接下来简单的介绍一下这张图
-
首先当我们创建一个实例对象,会拷贝这个实例对象所属类的成员变量,但是不会拷贝类定义的方法
-
当我们发送消息给实例对象时,会通过这个实例对象中的isa指针去找到它对应的类,在类的方法缓存中先去寻找,如果没有命中,那么会去方法列表中寻找,如果还是没有命中,会通过类中的super class指针去它的父类中寻找,按照同样的流程一直向上查找,直至找到根类也就是NSObject,这其中需要注意的是NSObject中super class指针指向的是nil
-
说完实例对象,那么类对象接收到消息时是怎样去查找对应方法的呢?同样的,在类对象中也会isa指针,它指向的是类对象所对应的元类,也是先在元类的方法缓存中去寻找,如果没有命中,那么会去方法列表中寻找,要是还没有命中,会通过元类中的super class指针去它的父元类中寻找,按照同样的流程一直向上查找,直至找到根元类,这里有一个需要注意的点是在元类中,每一个元类的isa指针都指向根元类,并且根元类的super class指针指向的是根类(NSObject),也就是说当一个类的某个类方法没有实现,但是在根类中却有同名的实例方法实现,这个时候就会调用这个同名的实例方法
个人认为只要将这张图理解透彻就可以很好的理解类与对象的关系
吃过了开胃菜,接下来我们进入正餐
消息转发
出来吧,流程图!

-
对于实例方法,系统首先会回调resolveInstanceMethod:这个方法,这个方法的参数是一个选择器(SEL),返回值类型是BOOL类型的,告诉系统,我们要不要解决这个实例方法的实现,如果返回是YES,那么消息已处理,如果返回是NO,这个时候系统会给与我们第二次处理消息的机会
-
系统会会调用forwardingTargetForSelector:这个方法,这个方法的参数是一个选择器(SEL),返回值是一个id类型,相当于告诉系统这个选择器是具体有哪个对象来处理,如果我们指定了一个转发目标,系统会把转发消息给我们的转发目标,同时会结束当前的转发流程,如果在第二次机会中我们依旧没有给返回一个转发目标,这个时候系统会给与我们第三次处理消息的机会,也是最后一次机会
-
系统会调用methodSignatureForSelector:这个方法,这个方法的参数是一个选择器(SEL),方法的返回值是一个methodSignature,这个方法签名实际上是对这个方法选择器的类型,返回值和参数的一个封装,此时,如果返回了一个方法签名,系统会接着调用forwardInvocation:方法,如果能够处理的话那么消息已处理,如果说methodSignatureForSelector:返回空,或者说forwardInvocation:无法处理,那么会被标记为消息无法处理,平时我们常见的一中crash就是无法识别选择器,其实就是走到了最后一步还是无法处理
下面上代码
+ (BOOL)resolveInstanceMethod:(SEL)sel {
//如果调用的使我们的test方法
if (sel == @selector(test)) {
NSLog(@"resolveInstanceMethod");
return NO;
}else {
return [super resolveInstanceMethod:sel];
}
}
- (id)forwardingTargetForSelector:(SEL)aSelector {
NSLog(@"forwardingTargetForSelector");
//返回nil,这样就能走到第三个步骤
return nil;
}
- (NSMethodSignature *)methodSignatureForSelector:(SEL)aSelector {
if (aSelector == @selector(test)) {
NSLog(@"methodSignatureForSelector");
return [NSMethodSignature signatureWithObjCTypes:"v@:"];
}else {
return [super methodSignatureForSelector:aSelector];
}
}
- (void)forwardInvocation:(NSInvocation *)anInvocation {
NSLog(@"forwardInvocation");
}
-
首先我们创建一个类继承自NSObject,在这个类中,我们声明一个test方法,但是并不实现,然后我们实现消息转发的方法
-
首先在resolveInstanceMethod:方法中,如果这个选择器是test,我们打印一下这个方法的名字,并且返回NO进入forwardingTargetForSelector:方法
-
在forwardingTargetForSelector:方法中我们打印一下方法名字,然后返回nil,这样可以进入methodSignatureForSelector:方法
-
在methodSignatureForSelector:方法中,我们依旧判断是否是test,如果是,我们打印下方法名字以及返回一个正确的方法签名,关于这个方法的传参可以看我的上一篇文章,传送门在底下
-
最后实现forwardInvocation:方法
我们看一下打印结果
2018-12-13 12:43:07.287974+0800 RuntimeDemo[41443:8663918] resolveInstanceMethod
2018-12-13 12:43:07.288012+0800 RuntimeDemo[41443:8663918] forwardingTargetForSelector
2018-12-13 12:43:07.288019+0800 RuntimeDemo[41443:8663918] methodSignatureForSelector
2018-12-13 12:43:07.288036+0800 RuntimeDemo[41443:8663918] forwardInvocation
动态添加方法
话不多说先上代码
void testImp (void) {
NSLog(@"test invoke");
}
+ (BOOL)resolveInstanceMethod:(SEL)sel {
//如果调用的使我们的test方法
if (sel == @selector(test)) {
NSLog(@"resolveInstanceMethod");
//动态添加test方法实现
class_addMethod(self, @selector(test), testImp, "v@:");
return YES;
}else {
return [super resolveInstanceMethod:sel];
}
}
-
首先我们动态添加方法的时候需要在resolveInstanceMethod:方法中进行实现
-
调用 class_addMethod方法,其中第一个参数是添加方法的类,这里我们写当前类,第二个参数是添加方法实现的方法选择器,第三个是添加方法实现的IMP,我在上面实现了这个方法,打印了一句话,最后一个是方法字符指针,关于这个的解释可以看我的上一篇文章,传送门在底下
然后我们运行一下,打印结果如下
2018-12-13 13:06:33.377111+0800 RuntimeDemo[41479:8670877] resolveInstanceMethod
2018-12-13 13:06:33.377156+0800 RuntimeDemo[41479:8670877] test invoke
- 说明我们成功添加了方法实现,这里我们已经添加方法实现,所以需要return YES,同时也就不会走到下面的方方法了
动态方法解析
@dynamic
-
首先我们看一下@dynamic这个关键字
-
当我们声明的属性在实现当中把它标记为@dynamic时,相当于它的set方法和get方法是在运行时添加,而不是在编译时去给它声明好它具体的实现
-
动态运行时语言是将函数决议推迟到运行时,实际上就是在运行时为方法添加运行函数
-
编译时语言是在编译期进行函数决议