本文是学习&研究笔记,若有错误还请指正!
相关文章
当页面卡顿、慢时可以使用Performance来分析问题原因所在。
面板
Performance,即运行时性能表现,面板如下:

使用
- 使用隐身窗口,打开项目(比如在线测试DEMO)
- 点击录制按钮(黑点),开始记录此段时间内页面运行性能
- 点击
stop停止

面板功能分析
如下划分成4个区域

区域1:控制面板
Screenshots截图:默认勾选,每一帧都会截图。关闭后区域二下面部分会去除(下图红框标记那里) 通过在时间线上移动观察页面的变化
Memory内存消耗记录:勾选后可以看到各种内存消耗曲线
【以下配置都是用来模拟手机、慢网络下使用的,无需可以跳过】
Disable javaScript samples关闭javaScript样本:减少在手机运行时的开销,模拟手机运行时勾选Network网络模拟:可以模拟在3G,4G等网络条件下运行页面Enable advanced paint instrumentation(slow)记录渲染事件的细节:选择frames中的一块,可以看到区域四多了个Layers
CPUCPU限制:主要为了模拟底CPU下运行性能
区域2:概览面板(overview)

1 . FPS
FPS:每秒帧数,对于动画而言标准是保持在60FPS
☆ 优化
绿色越高越好,出现红色则表示FPS低(这就是你为啥觉得页面卡顿了),你可以在区域三Frames中看到具体的FPS值(见下面第二图)。
☆ 测试
多点几次DEMO的 ADD 10 按钮,直到感觉画面不流畅为止,开启分析记录,如下


2 . CPU
CPU: 处理各个任务花费的时间,选择一段CPU统计可以在区域四的Summary看到统计表格

Scripting脚本Rendering渲染Painting绘制Loading加载ldle闲置
☆ 优化
比重占的大的颜色可能有问题,如上图中的紫色部分Rendering,表示渲染耗费时间久
3 . NET
NET:各个请求花费时间
这块可以再network里看,更清晰些

区域3:线程面板

1 . Frames
Frames:帧线程,鼠标悬浮绿色块可以看到fps
2. Main
Main:主线程,负责执行Javascript, 解析HTML/CSS, 完成绘制。
可以看到主线程调用栈和耗时情况,每个长条都是一个事件,悬浮可以看到耗时和事件名
- x轴指时间 最上面的第一条就是事件触发的地方,直到结束,这条线是最长的
- y轴指调用栈 上面的event调用了下面的子event,越到下面数量越少(瀑布)

颜色代表各个事件类型,以下列出一些常见的事件

3. Raster
Raster:Raster线程,负责完成某个layer或者某些块(tile)的绘制。

区域4:统计面板
统计面板选择因点击选择不同的目标统计的内容不同

-
Summary统计图:展示各个事件阶段耗费的时间 -
Bottom-Up排序:可以看到各个事件消耗时间排序 (1)self-time指除去子事件这个事件本身消耗的时间 (2)total-time这个事件从开始到结束消耗的时间(包含子事件) -
Call Tree调用栈:Main选择一个事件,可以看到整个事件的调用栈(从最顶层到最底层,而不是只有当前事件) -
Event Log事件日志 (1) 多了个start time,指事件在多少毫秒开始触发的 (2) 右边有事件描述信息
开启实时监控

- 在控制
ctrl+shift+p打开命令行 - 搜索
Show Rendering - 勾选
FPS Meter
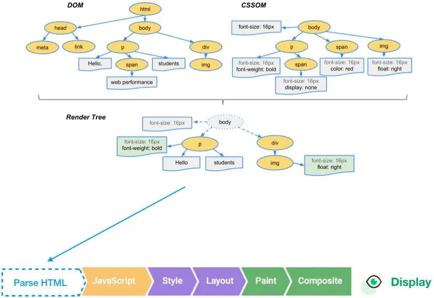
扩展:浏览器渲染过程

参考文档
更多内容点这里: 官方文档