MySQL存储过程、函数和触发器是开发人员常打交道的三大名词,但是,这三个过程可能会对数据库性能造成严重影响,尤其是函数中出现“死”代码时,其它两个过程都会受到牵连。以下是作者进行的一些基本测试,通过对比更好地衡量三者对数据库性能的影响。
触发器和存储过程对性能影响的重要原因是函数“死”代码。尽管所有开发人员都知道“死”代码(永远不会被运行的代码)不应该出现在代码行中,但可能并不清楚一行“死”代码到底可以对性能造成多大影响。
“死”代码会显著减缓函数运行、存储过程和触发器的响应时间,因此我们必须认真清理不需要的代码,以下是具体示例:
分析MySQL存储过程函数让我们比较以下四个简单的存储函数(在MySQL 5.7中):
函数1

该函数只是声明一个r变量并返回它的值,这是一个虚函数。
函数2

该函数调用另一个函数 levenshtein_limit_n(计算levenshtein距离)。但是,由于IF 1=2条件永远不会成立,因此这段代码永远不会被执行,这与函数1的返回结果类似。
函数3

函数3看起来很复杂,总共有四个条件,但因为这些条件永远不会成立,因此同样是“死”代码调用,结果与函数2和函数1相同。
函数4

该函数与函数3情况相同,selectdoes_not_exit依旧不会被运行。
虽然所有函数最终返回的r值都为0,但这四段函数的性能有非常大的差异,为了衡量性能变化,我们使用benchmark功能对性能进行测试,在运行相同的1M次之后,四个函数的性能结果如下:

我们可以看到fun 1只需要运行1.75 sec,具有一个死代码调用的fun 2需要运行2.45 sec,而func 3(有四个永不执行的死代码调用)运行速度比func 1()慢近3倍,func 3_nope()的响应时间与func 3()完全相同。
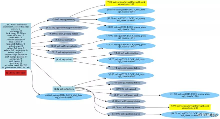
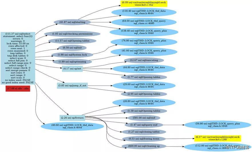
可视化函数的所有系统调用要弄清楚函数调用过程发生了什么,我们可以使用performance_schema / sys模式创建一个带有 ps_trace_thread() procedure的跟踪。
获取MySQL连接的thread_id:

在另一个连接中通过thread_id = 49运行ps_trace_thread:

此时切换到原始连接(thread_id = 49)并运行:

sys.ps_trace_thread收集数据(10秒钟,在此期间我运行了select func1()),然后它完成了集合并创建了点文件:

我为上面的所有函数重复了这些步骤,然后创建了命令图表。
结果如下:
Func1():

Func2():

Func3():

正如我们所看到的,每个“if”检查都有一个sp / jump_if_not调用,后跟一个打开表的语句。因此,解析“IF”条件就会对性能产生影响。
对于MySQL 8.0,我们还可以看到存储过程的MySQL源代码文档,这些文档记录了它的实现方式,如下:
-
流量分析优化;
-
生成代码后,优化低级sp_instr指令。
优化主要集中在两方面:
-
死代码删除;
-
跳转快捷方式。
这两个优化是一起执行的,因为它们都涉及图表中流量分析的问题,代表生成的代码。实现这些优化的代码是sp_head :: optimize()。
但是,这并不能解释为什么会执行“opening tables”,因此,我向官网提交了一个bug——MySQL Bug #91585。
MySQL Bug #91585链接:
https://bugs.mysql.com/bug.php?id=91585
“死”代码如何影响触发器性能?当然,如果我们执行的函数不太多,我们可能注意不到这些性能上的差异,但是它会在触发器内部产生影响。假设我们在表上有一个触发器,每次更新该表时,它都会执行触发器来更新字段。比如,假设我们有一个名为“form”的表,我们只需要更新它的创建日期:

现在我们创建一个触发器,它将调用我们的虚函数func1():

请记住:重复更新不会更改新的结果,因为我们没有在触发器中做任何事情。

如果再添加一个虚拟触发器就会增加两倍的开销,即便触发器没有运行任何函数,同样会引起减速:

现在,让我们使用func3(它具有“死”代码,但功能相当于func1):

如果,我们从触发器内的函数func3运行代码(而不是调用函数)将加快更新速度:

即使代码永远不会被运行,MySQL仍然需要分析每次执行解析存储的过程或触发器代码,并预先为其留出足够的内存,这可能会导致内存泄漏,比如MySQL Bug #86821所描述的。
参考链接:https://bugs.mysql.com/bug.php?id=86821
结论存储过程和触发器事件在执行时会被解析,即使是永不运行的“死”代码也会显著影响批量操作的性能(例如,在触发器内运行时)。这意味着通过设置“flag”来禁用触发器(例如,if @trigger_disable =0 then ...)仍然会影响批量操作的性能。
作者: 赵钰莹
来源:
http://blog.itpub.net/31077337/viewspace-2158337