iOS 编写高质量Objective-C代码(二)

avatar
奇舞团移动端团队 @奇舞团

级别: ★★☆☆☆
标签:「iOS」「OC」「Objective-C」
作者: MrLiuQ

文章目录如下:
iOS 编写高质量Objective-C代码(一)
iOS 编写高质量Objective-C代码(二)
iOS 编写高质量Objective-C代码(三)
iOS 编写高质量Objective-C代码(四)
iOS 编写高质量Objective-C代码(五)
iOS 编写高质量Objective-C代码(六)
iOS 编写高质量Objective-C代码(七)
iOS 编写高质量Objective-C代码(八)


这篇将从面向对象的角度分析如何提高OC的代码质量。

一、理解“ 属性 ”这一概念

属性(@property)是OC的一项特性。
@property:编译器会自动生成实例变量gettersetter方法。
~下文中,getter和setter方法合称为存取方法~
For Example:

@property (nonatomic, strong) UIView *qiShareView;

等价于:

@synthesize qiShareView = _qiShareView;
- (UIView *)qiShareView;
- (void)setQiShareView:(UIView *)qiShareView;

如果不希望自动生成存取方法和实例变量,那就要使用@dynamic关键字

@dynamic qiShareView;

属性特质有四类:

  1. 原子性:默认为atomic
    • nonatomic:非原子性,读写时不加同步锁
    • atomic:原子性,读写时加同步锁
  2. 读写权限:默认为readwrite
    • readwrite:拥有gettersetter方法
    • readonly:仅拥有getter方法
  3. 内存管理:
    • assign:对“纯量类型”做简单赋值操作(NSIntegerCGFloat等)。
    • strong:强拥有关系,设置方法 保留新值,并释放旧值
    • weak:弱拥有关系,设置方法 不保留新值,不释放旧值。当指针指向的对象销毁时,指针置nil
    • copy:拷贝拥有关系,设置方法不保留新值,将其拷贝。
    • unsafe_unretained:非拥有关系,目标对象被释放,指针不置nil,这一点和assign一样。区别于weak
  4. 方法名:
    • getter=<name>:指定get方法的方法名,常用
    • setter=<name>:指定set方法的方法名,不常用 例如:
@property (nonatomic, getter=isOn) BOOL on;

在iOS开发中,99.99..%的属性都会声明为nonatomic。 一是atomic会严重影响性能, 二是atomic只能保证读/写操作的过程是可靠的,并不能保证线程安全。 关于第二点可以参考我的博客:iOS 为什么属性声明为atomic依然不能保证线程安全?

二、在对象内部尽量直接访问实例变量

  1. 实例变量( _属性名 )访问对象的场景:
    • initdealloc方法中,总是应该通过访问实例变量读写数据
    • 没有重写gettersetter方法、也没有使用KVO监听
    • 好处:不走OC的方法派发机制,直接访问内存读写,速度快,效率高。

For Example:

- (instancetype)initWithDic:(NSDictionary *)dic {
    
    self = [super init];
    
    if (self) {
        
        _qi = dic[@"qi"];
        _share = dic[@"share"];
    }
    
    return self;
}
  1. 用存取方法访问对象的场景:
    • 重写了getter/setter方法(比如:懒加载)
    • 使用了KVO监听值的改变

For Example:

- (UIView *)qiShareView {
  
    if (!_qiShareView) {

        _qiShareView = [UIView new];
    }

    return _qiShareView;
}

三、理解“对象等同性”

思考下面输出什么?

NSString *aString = @"iPhone 8";
NSString *bString = [NSString stringWithFormat:@"iPhone %i", 8];
NSLog(@"%d", [aString isEqual:bString]);
NSLog(@"%d", [aString isEqualToString:bString]);
NSLog(@"%d", aString == bString);

答案是110
==操作符只是比较了两个指针所指对象的地址是否相同,而不是指针所指的对象的值 所以最后一个为0

四、以类族模式隐藏实现细节

为什么下面这个例子的if永远为false?

id maybeAnArray = @[];
if ([maybeAnArray class] == [NSArray class]) {
     //Code will never be executed
}

因为[maybeAnArray class] 的返回永远不会是NSArrayNSArray是一个类族,返回的值一直都是NSArray的实体子类。大部分collection类都是某个类族中的抽象基类 所以上面的if想要有机会执行的话要改成

id maybeAnArray = @[];
if ([maybeAnArray isKindOfClass [NSArray class]) {
      // Code probably be executed
}

这样判断的意思是,maybeAnArray这个对象是否是NSArray类族中的一员 使用类族的好处:可以把实现细节隐藏在一套简单的公共接口后面

五、在既有类中使用关联对象存放自定义数据

先引入runtime类库

#import <objc/runtime.h>
objc_AssociationPolicy(对象关联策略类型):
objc_AssociationPolicy(关联策略类型) 等效的@property属性
OBJC_ASSOCIATION_ASSIGN 等效于 assign
OBJC_ASSOCIATION_RETAIN_NONATOMIC 等效于 nonatomic, retain
OBJC_ASSOCIATION_COPY_NONATOMIC 等效于 nonatomic, copy
OBJC_ASSOCIATION_RETAIN 等效于 retain
OBJC_ASSOCIATION_COPY 等效于 copy
三个方法管理关联对象:
  • objc_setAssociatedObject(设置关联对象)
/** 
 * Sets an associated value for a given object using a given key and association policy.
 * 
 * @param object The source object for the association.
 * @param key The key for the association.
 * @param value The value to associate with the key key for object. Pass nil to clear an existing association.
 * @param policy The policy for the association. For possible values, see “Associative Object Behaviors.”
 */
OBJC_EXPORT void
objc_setAssociatedObject(id _Nonnull object, const void * _Nonnull key,
                         id _Nullable value, objc_AssociationPolicy policy)
  • objc_getAssociatedObject(获得关联对象)
/** 
 * Returns the value associated with a given object for a given key.
 * 
 * @param object The source object for the association.
 * @param key The key for the association.
 * 
 * @return The value associated with the key \e key for \e object.
 */
OBJC_EXPORT id _Nullable
objc_getAssociatedObject(id _Nonnull object, const void * _Nonnull key)
  • objc_removeAssociatedObjects(去除关联对象)
/** 
 * Removes all associations for a given object.
 * 
 * @param object An object that maintains associated objects.
 * 
 * @note The main purpose of this function is to make it easy to return an object 
 *  to a "pristine state”. You should not use this function for general removal of
 *  associations from objects, since it also removes associations that other clients
 *  may have added to the object. Typically you should use \c objc_setAssociatedObject 
 *  with a nil value to clear an association.
 * 
 */
OBJC_EXPORT void
objc_removeAssociatedObjects(id _Nonnull object)

小结:

  • 可以通过“关联对象”机制可以把两个对象联系起来
  • 定义关联对象可以指定内存管理策略
  • 应用场景:只有在其他做法(代理、通知等)不可行时,才会选择使用关联对象。这种做法难于找bug。
    但也有具体应用场景:比如说前几篇说到 控制Button响应时间间隔 的demo中就遇到了:附上链接

六、理解objc_msgSend(对象的消息传递机制)

首先我们要区分两个基本概念:
1 .静态绑定(static binding):在编译期就能决定运行时所应调用的函数。~代表语言:C、C++等~
2 .动态绑定 (dynamic binding):所要调用的函数直到运行期才能确定。~代表语言:OC、swift等~

OC是一门强大的动态语言,它的动态性体现在它强大的runtime机制上。

解释:在OC中,如果向某对象传递消息,那就会使用动态绑定机制来决定需要调用的方法。在底层,所有方法都是普通的C语言函数,然而对象收到消息后,由运行期决定究竟调用哪个方法,甚至可以在程序运行时改变,这些特性使得OC成为一门强大的动态语言

底层实现:基于C语言函数实现。
  • 实现的基本函数是objc_msgSend,定义如下:
void objc_msgSend(id self, SEL cmd, ...) 

这是一个参数个数可变的函数,第一参数代表接受者,第二个参数代表选择子(OC函数名),之后的参数就是消息中传入的参数。

  • 举例:git提交
id return = [git commit:parameter];

上面的方法会在运行时转换成如下的OC函数:

id return = objc_msgSend(git, @selector(commit), parameter);

objc_msgSend函数会在接收者所属的类中搜寻其方法列表,如果能找到这个跟选择子名称相同的方法,就跳转到其实现代码,往下执行。若是当前类没找到,那就沿着继承体系继续向上查找,等找到合适方法之后再跳转 ,如果最终还是找不到,那就进入消息转发(下一条具体展开)的流程去进行处理了。

可是如果每次传递消息都要把类中的方法遍历一遍,这么多消息传递加起来肯定会很耗性能。所以以下讲解OC消息传递的优化方法。

OC对消息传递的优化:
  • 快速映射表(缓存)优化: objc_msgSend在搜索这块是有做缓存的,每个OC的类都有一块这样的缓存,objc_msgSend会将匹配结果缓存在快速映射表(fast map)中,这样以来这个类一些频繁调用的方法会出现在fast map 中,不用再去一遍一遍的在方法列表中搜索了。
  • 尾调用优化: 原理:在函数末尾调用某个不含返回值函数时,编译器会自动把栈空间的内存重新进行分配,直接释放所有调用函数内部的局部变量,存储调转至另一函数需要的指令码,然后直接进入被调用函数的地址。(从而不需要为调用函数准备额外的“栈帧”(frame stack)
    好处:最大限度的合理的分配使用的资源,避免过早发生栈溢出的现象。
    (这一块偏底层,以上是小编的个人理解。路过的大神如果有更好的更深的见解,欢迎大神留言与我们讨论)

七、理解消息转发机制

首先区分两个基本概念:
1 .消息传递:对象正常解读消息,传递过去(见上一条)。
2 .消息转发:对象无法解读消息,之后进行消息转发。

消息转发完整流程图:

消息转发完整流程

流程解释:

  • 第一步:调用resolveInstanceMethod:征询接受者(所属的类)是否可以添加方法以处理未知的选择子?~(此过程称为动态方法解析)~若有,转发结束。若没有,走第二步。
  • 第二步:调用forwardingTargetForSelector:询问接受者是否有其他对象能处理此消息。若有,转发结束,一切如常。若没有,走第三步。
  • 第三步:调用forwardInvocation:运行期系统将消息封装到NSInvocation对象中,再给接受者一次机会。
  • 最后:以上三步还不行,就抛出异常:unrecognized selector sent to instance xxxx

八、用“方法调配技术”调试“黑盒方法”

方法调配(Method Swizzling):使用另一种方法实现来替换原有的方法实现。~(实际应用中,常用此技术向原有实现中添加新的功能。)~

<objc/runtime.h>里的两个常用的方法:

  • 获取给定类的指定实例方法:
/** 
 * Returns a specified instance method for a given class.
 * 
 * @param cls The class you want to inspect.
 * @param name The selector of the method you want to retrieve.
 * 
 * @return The method that corresponds to the implementation of the selector specified by 
 *  \e name for the class specified by \e cls, or \c NULL if the specified class or its 
 *  superclasses do not contain an instance method with the specified selector.
 *
 * @note This function searches superclasses for implementations, whereas \c class_copyMethodList does not.
 */
OBJC_EXPORT Method _Nullable
class_getInstanceMethod(Class _Nullable cls, SEL _Nonnull name)
  • 交换两种方法实现的方法:
/** 
 * Exchanges the implementations of two methods.
 * 
 * @param m1 Method to exchange with second method.
 * @param m2 Method to exchange with first method.
 * 
 * @note This is an atomic version of the following:
 *  \code 
 *  IMP imp1 = method_getImplementation(m1);
 *  IMP imp2 = method_getImplementation(m2);
 *  method_setImplementation(m1, imp2);
 *  method_setImplementation(m2, imp1);
 *  \endcode
 */
OBJC_EXPORT void
method_exchangeImplementations(Method _Nonnull m1, Method _Nonnull m2) 

利用这两个方法就可以交换指定类中的指定方法。在实际应用中,我们会通过这种方式为既有方法添加新功能。

For Example:交换method1与method2的方法实现

Method method1 = class_getInstanceMethod(self, @selector(method1:));
Method method2 = class_getInstanceMethod(self, @selector(method2:));
method_exchangeImplementations(method1, method2);

九、理解“类对象”的用意

Objective-C类是由Class类型来表示的,实质是一个指向objc_class结构体的指针。它的定义如下:

typedef struct objc_class *Class;

在<objc/runtime.h>中能看到他的实现:

struct objc_class {
    Class _Nonnull isa  OBJC_ISA_AVAILABILITY;  //!< 指向metaClass(元类)的指针

#if !__OBJC2__
    Class _Nullable super_class                              OBJC2_UNAVAILABLE;  //!< 父类
    const char * _Nonnull name                               OBJC2_UNAVAILABLE;  //!< 类名
    long version                                             OBJC2_UNAVAILABLE;  //!< 类的版本信息,默认为0
    long info                                                OBJC2_UNAVAILABLE;  //!< 类信息,供运行期使用的一些位标识
    long instance_size                                       OBJC2_UNAVAILABLE;  //!< 该类的实例变量大小
    struct objc_ivar_list * _Nullable ivars                  OBJC2_UNAVAILABLE;  //!< 该类的成员变量链表
    struct objc_method_list * _Nullable * _Nullable methodLists                    OBJC2_UNAVAILABLE;  //!< 方法定义的链表
    struct objc_cache * _Nonnull cache                       OBJC2_UNAVAILABLE;  //!< 方法缓存表
    struct objc_protocol_list * _Nullable protocols          OBJC2_UNAVAILABLE;  //!< 协议链表
#endif

} OBJC2_UNAVAILABLE;
/* Use `Class` instead of `struct objc_class *` */

此结构体存放的是类的“元数据”(metadata),例如类的实例实现了几个方法,父类是谁,具备多少实例变量等信息。
这里的isa指针指向的是另外一个类叫做元类(metaClass)。那什么是元类呢?元类是类对象的类。也可以换一种容易理解的说法:

  1. 当你给对象发送消息时,runtime处理时是在这个对象的类的方法列表中寻找
  2. 当你给类发消息时,runtime处理时是在这个类的元类的方法列表中寻找

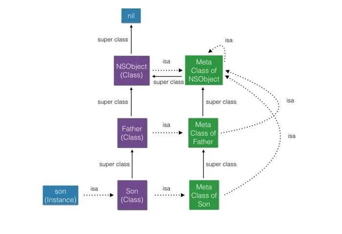
我们来看一个很经典的图来加深理解:

可以总结如下:

  1. 每一个Class都有一个isa指针指向一个唯一的Meta Class(元类)
  2. 每一个Meta Classisa指针都指向最上层的Meta Class,这个Meta ClassNSObjectMeta Class。(包括NSObject的Meta Classisa指针也是指向的NSObjectMeta Class)
  3. 每一个Meta Classsuper class指针指向它原本ClassSuper ClassMeta Class (这里最上层的NSObjectMeta Classsuper class指针还是指向自己)
  4. 最上层的NSObject Classsuper class指向 nil

最后,特别致谢《Effective Objective-C 2.0》第二章

关注我们的途径有:
QiShare(简书)
QiShare(掘金)
QiShare(知乎)
QiShare(GitHub)
QiShare(CocoaChina)
QiShare(StackOverflow)
QiShare(微信公众号)